还剩15页未读,
继续阅读
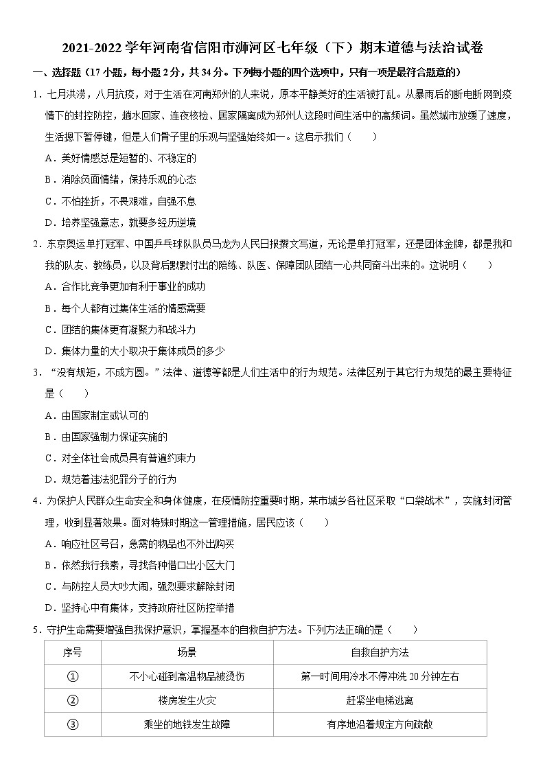
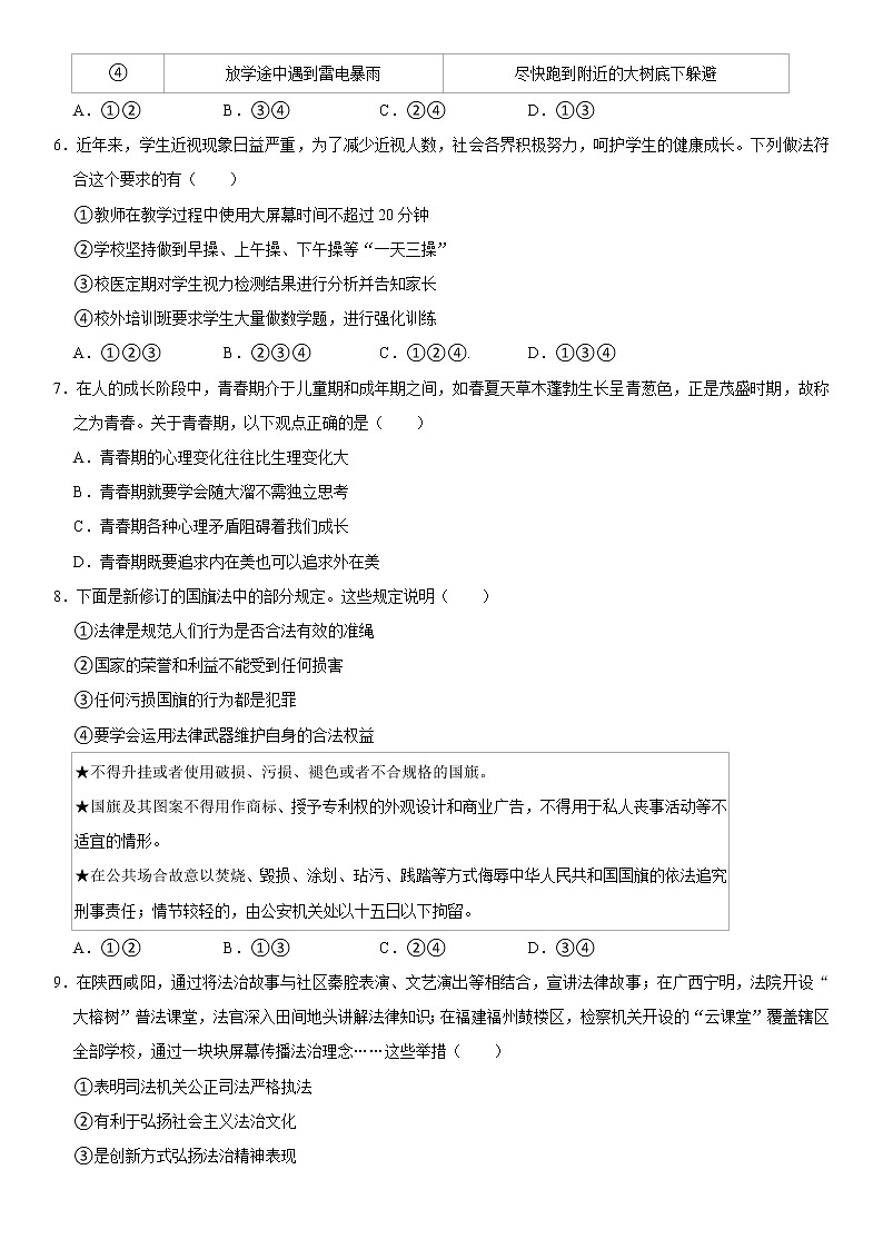
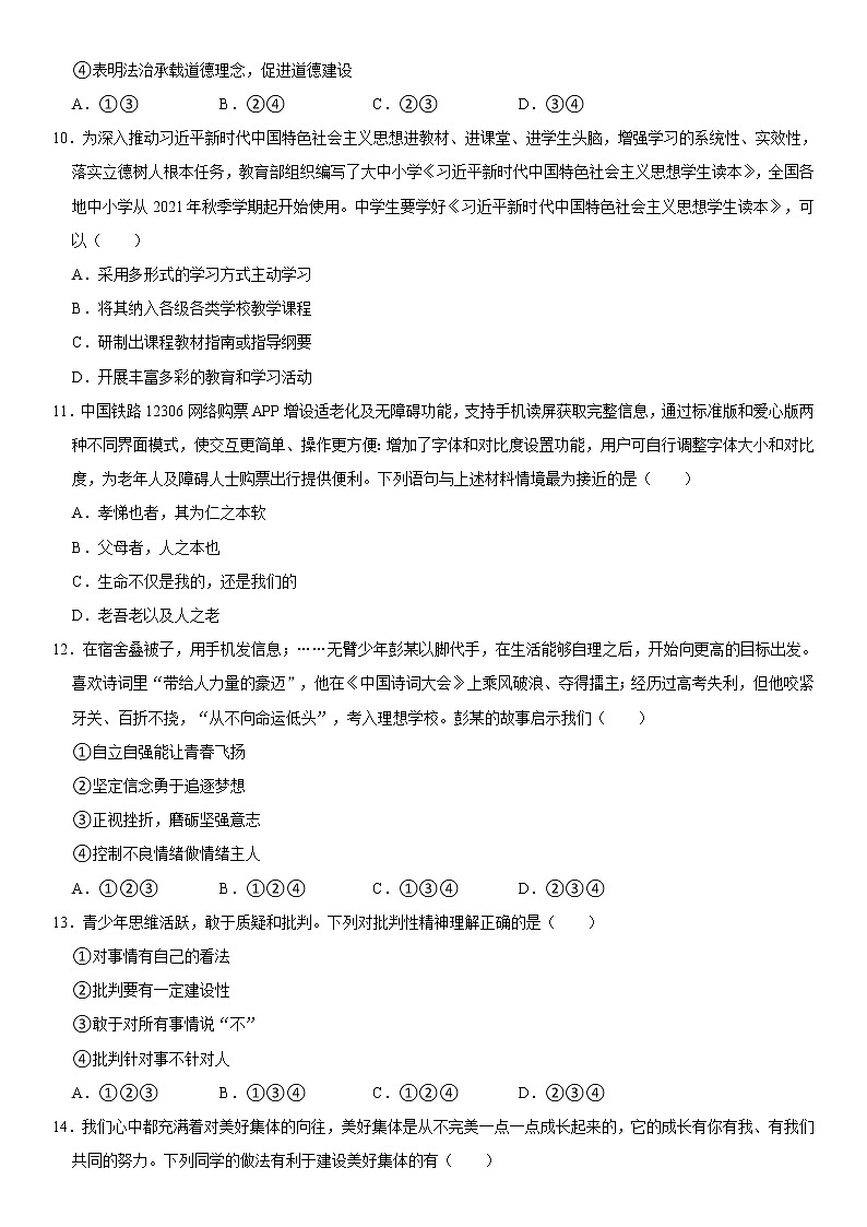
河南省信阳市浉河区2021-2022学年七年级下学期期末质量评估道德与法治试题(word版含答案)
展开相关试卷
2024年河南省信阳市浉河区中考三模道德与法治试题:
这是一份2024年河南省信阳市浉河区中考三模道德与法治试题,共8页。试卷主要包含了92%,90%,10%等内容,欢迎下载使用。
2024年河南省信阳市浉河区中考二模道德与法治试题(原卷版+解析版):
这是一份2024年河南省信阳市浉河区中考二模道德与法治试题(原卷版+解析版),文件包含2024年河南省信阳市浉河区中考二模道德与法治试题原卷版docx、2024年河南省信阳市浉河区中考二模道德与法治试题解析版docx等2份试卷配套教学资源,其中试卷共25页, 欢迎下载使用。
2023-2024学年河南省信阳市浉河区信阳市浉河区信阳市浉河中学三校七年级(上)月考道德与法治试卷(9月份)(含解析):
这是一份2023-2024学年河南省信阳市浉河区信阳市浉河区信阳市浉河中学三校七年级(上)月考道德与法治试卷(9月份)(含解析),共12页。试卷主要包含了0分),如图漫画理解正确的是,“停课不停学”,老师们出奇招等内容,欢迎下载使用。

