高考生物一轮复习 知识归纳植物生命活动的调节
展开
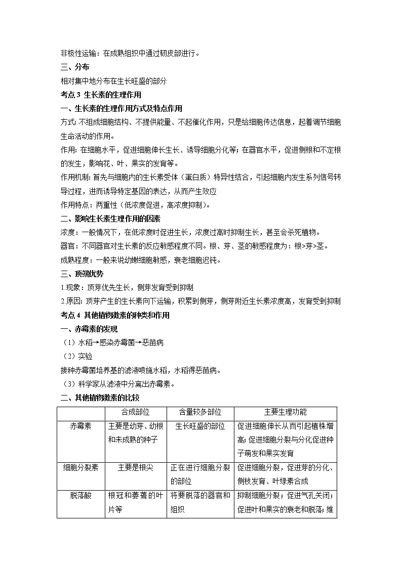
植物生命活动的调节考点1 生长素的发现过程一、植物的向光性向光性是指在单侧光的照射下,植物朝向光源方向生长的现象。二、生长素的发现科学家实验实验结论达尔文胚芽鞘尖端受单侧光照射产生某种“影响”并向下面的伸长区传递,造成伸长区背光面比向光面生长快,因而使胚芽鞘出现向光性弯曲鲍森·詹森胚芽鞘尖端产生的影响可以透过琼脂片传递给下部拜尔胚芽鞘的弯曲生长,是由尖端产生的影响在其下部分布不均匀造成的温特胚芽鞘的弯曲生长确实是由一种化学物质造成的,并将其命名为生长素生长素的确认1934年,科学家首先从人尿中分离出这种物质,确定是吲哚乙酸(IAA),直到1946年人们才从高等植物中分离出生长素,并确认它的成分为IAA三、植物产生向光性的原因在单侧光照射下,胚芽鞘背光一侧的生长素含量多于向光一侧,因而引起两侧的生长不均匀,从而造成向光弯曲。四、植物激素1.概念:由植物体内产生,能从产生部位运送到作用部位,对植物的生长发育有显著影响的微量有机物,称作植物激素。2.种类:生长素、赤霉素、细胞分裂素、脱落酸、乙烯等。考点2 生长素的合成、运输与分布一、合成主要合成部位:幼嫩的芽、叶和发育中的种子,由色氨酸转变而来。二、运输极性运输:从形态学上端运输到形态学下端;非极性运输:在成熟组织中通过韧皮部进行。三、分布相对集中地分布在生长旺盛的部分考点3 生长素的生理作用一、生长素的生理作用方式及特点作用方式:不组成细胞结构、不提供能量、不起催化作用,只是给细胞传达信息,起着调节细胞生命活动的作用。作用:在细胞水平,促进细胞伸长生长、诱导细胞分化等;在器官水平,促进侧根和不定根的发生,影响花、叶、果实的发育等。作用机制:首先与细胞内的生长素受体(蛋白质)特异性结合,引起细胞内发生系列信号转导过程,进而诱导特定基因的表达,从而产生效应作用特点:两重性(低浓度促进,高浓度抑制)。二、影响生长素生理作用的因素浓度:一般情况下,在低浓度时促进生长,浓度过高时抑制生长,甚至会杀死植物。器官:不同器官对生长素的反应敏感程度不同。根、芽、茎的敏感程度为:根>芽>茎。成熟程度:一般来说幼嫩细胞敏感,衰老细胞迟钝。三、顶端优势1.现象:顶芽优先生长,侧芽发育受到抑制2.原因:顶芽产生的生长素向下运输,积累到侧芽,侧芽附近生长素浓度高,发育受到抑制考点4 其他植物激素的种类和作用一、赤霉素的发现(1)水稻→感染赤霉菌→恶苗病(2)实验接种赤霉菌培养基的滤液喷施水稻,水稻得恶苗病。(3)科学家从滤液中分离出赤霉素。二、其他植物激素的比较 合成部位含量较多部位主要生理功能赤霉素主要是幼芽、幼根和未成熟的种子生长旺盛的部位促进细胞伸长从而引起植株增高;促进细胞分裂与分化促进种子萌发和果实发育细胞分裂素主要是根尖正在进行细胞分裂的部位促进细胞分裂,促进芽的分化、侧枝发育、叶绿素合成脱落酸根冠和萎蔫的叶片等将要脱落的器官和组织抑制细胞分裂;促进气孔关闭;促进叶和果实的衰老和脱落;维持种子休眠乙烯植物体的各个部位成熟的果实中促进果实成熟;促进开花;促进叶、花、果实脱落油菜素内酯,植物体内还有已经被正式认定为第六类植物激素。油菜素内酯能促进茎、叶细胞的扩展和分裂,促进花粉管生长、种子萌发等。三、植物激素对植是在调节植物物生长发育的调控,是通过调控细胞分裂、细胞伸长、细胞分化和细胞死亡等方式实现的。考点5 植物激素间的相互作用一、协同作用(1)促进植物生长:细胞分裂素和生长素。 (2)促进细胞伸长:生长素和赤霉素。 促进:赤霉素通过促进色氨酸合成生长素,从而促进细胞伸长。抑制:赤霉素对生长素的分解具有抑制作用。二、作用效果相反(1)器官脱落: (2)种子萌发: (3)细胞生长: 考点6 植物生长调节剂的类型和作用1.赤霉素类 (GA):打破种子的休眠;促进芹菜等的营养生长,增加产量;生产α-淀粉酶。2.生长素类调节剂:(1)促进黄杨、葡萄的生根;(2)对棉花进行保花保果,防止脱落。(3)处理未授粉的花蕾,以获得无籽果实:可以补救因花粉发育不良或暴风雨袭击影响受粉而导致的瓜果类作物产量下降。(注明:此措施不可用于挽救以收获种子为目的的各种粮食作物和油料作物的减产问题)3.乙烯类调节剂:(1)用乙烯利促进黄瓜的雌花分化;(2)促进香蕉、柿、番茄的果实成熟。4.脱落酸类调节剂:施用矮壮素(生长延缓剂)防止棉花徒长、促进结实。考点7 植物生长调节剂的施用一、探索生长素类调节剂促进插条生根的最适浓度1.插条的选择与处理(1)插条选择:以1年生枝条为最好(形成层细胞分裂能力强、发育快、易成活),插条部位以枝条中部剪取的插条为最好,基部较差。(2)扦插枝条的处理:枝条的形态学上端削成平面,下端削成斜面,这样在扦插后可增大枝条吸水面积,促进成活;每一枝条留3~4个芽,所选枝条的芽数尽量一样多。2.实验变量分析(1)本实验的自变量是生长素类调节剂浓度,所以需要配制一系列浓度梯度的生长素类调节剂溶液。(2)处理时间、实验材料、处理时的温度等为无关变量,各组实验应保持相同且适宜。(3)实验的测量指标应是枝条的生根数目。3.为了保证实验设计的严谨性,还需要设置重复实验和一定的对照实验(1)平行重复实验:每组枝条数应为多个,统计数据取每组枝条生根数或生根长度的平均值。(2)对照实验:预实验时需要设置清水的空白对照,在预实验的基础上再次实验时可不设置空白对照。4.实验结果处理与异常原因分析(1)对实验结果进行处理时,要根据实验数据,以生长素类调节剂的浓度为横坐标,根的数目为纵坐标,绘制曲线图,确定最适浓度范围。(2)可能出现的问题及原因分析:①不能生根。主要有以下几种可能:一是枝条所带叶片较多,蒸腾作用过强,失水太多;二是配制的营养液缺乏某种营养元素或缺氧;三是没有分清形态学的上端与下端。②生根过少:配制生长素类调节剂溶液时,浓度梯度要密一些,组别要多一些,浓度梯度过稀、组别过少易错过最适浓度范围,导致生根过少。二、尝试利用乙烯利催熟水果1.乙烯利特性液体成分,pH<3.5时较为稳定,随着溶液pH升高,会分解释放乙烯,乙烯对水果有催熟作用,还可以进一步诱导水果自身产生乙烯,加速水果成熟。2.注意事项乙烯利对皮肤、黏膜有一定的刺激性,遇明火可燃烧,注意防火。考点8 环境因素参与调节植物的生命活动一、光对植物生长发育的调节1.光对植物颜色的影响:(1)机理:叶绿素的形成需要光。种子在黑暗中萌发,长成的幼苗叶片中缺乏叶绿素,表现为“黄化苗”。(2)应用:韭黄、蒜黄的培育。2.光对植物形态的影响:(1)植物的向光性:①机理:单侧光照使向光侧的生长素向背光侧转移,导致背光侧生长较快,从而使植物向光生长。②意义:使植物得到尽可能多的光照。(2)豆芽的形态变化:黑暗中的幼苗下胚轴较长,使幼苗尽快出土;一旦见光,子叶展开,上胚轴快速生长,长成豆苗,以接受光照。3.光对植物开花的影响:(1)长日照植物:①概念:只有当日照长度超过临界日长(14~17小时),或者说暗期必须短于某一时数才能形成花芽的植物。否则不能形成花芽,只停留在营养生长阶段。②实例:冬小麦、大麦、油菜、萝卜等,纬度超过60°的地区,多数植物是长日照植物。(2)短日照植物:①概念:只有当日照长度短于其临界日长(少于12小时,但不少于8小时)时才能开花的植物。在一定范围内,暗期越长,开花越早,如果在长日照下则只进行营养生长而不能开花。②实例:许多热带、亚热带和温带春秋季开花的植物大多属于短日照植物,如大豆、玉米、水稻、紫花地丁等。 二、参与调节植物生命活动的其他环境因素1.温度对植物生命活动的调节
(1)气温季节性周期变化,影响植物发芽、开花、落叶、休眠等。
(2)气温的昼夜变化,影响植物的代谢。
(3)一定的温度范围影响种子萌发、植株生长、开花结果和叶的衰老、脱落等。
(4)温度影响植物分布的地域性。
2.重力对植物生命活动的调节
(1)重力是调节植物生长发育和形态建成的重要环境因素。
(2)现象:根向地性、茎背地性。
(3)原因:植物的根、茎中具有感受重力的物质和细胞,可以将重力信号转换成运输生长
素的信号,造成生长素分布不均衡,从而调节植物的生长方向。
三、植物生长发育的整体调控
植物生长发育的调控,是基因表达调控、激素调节和环境因素的调节共同构成的网络。

