福建省2022年中考物理试卷解析版
展开这是一份福建省2022年中考物理试卷解析版,共20页。试卷主要包含了单选题,填空题,作图题,简答题,实验题,计算题等内容,欢迎下载使用。
福建省2022年中考物理试卷
一、单选题
1.中国航天从“天宫”建站到“嫦娥”奔月,从“天问”探火到“羲和”追日,一步步迈进探索星辰大海的伟大征程。下列星球空间尺度最大的是( )
A.地球 B.月球 C.火星 D.太阳
【答案】D
【知识点】宇宙
【解析】【解答】根据生活常识可知,地球的直径为12756km,月球的直径约3476.28km,火星的直径为6779km,太阳的直径为1392000km,综上可知,太阳的直径最大,因此星球空间尺度最大的是太阳,ABC不符合题意,D符合题意。
故答案为:D。
【分析】根据天体常识,比较各天体的直径大小。
2.如图为我国纳西族东巴象形文字“晒干”,所描述的物态变化是( )
A.液化 B.熔化 C.汽化 D.凝固
【答案】C
【知识点】汽化及汽化吸热的特点
【解析】【解答】由图可知字上部:太阳光线;字中部:水气;字下部:大地,说明地面上的水分在阳光的照射下发生了蒸发现象,蒸发属于缓慢的汽化现象。ABD不符合题意,C符合题意。
故答案为:C。
【分析】物质从液态变为气态的过程叫汽化,汽化包括蒸发和沸腾两种形式。
3.国产大飞机C919采用碳纤维材料减轻机身质量,因为碳纤维材料具有较小的( )
A.弹性 B.密度 C.硬度 D.导热性
【答案】B
【知识点】密度公式及其应用
【解析】【解答】飞机体积是不变,机身质量减小,根据ρ=mV可知,飞机的密度较小,B符合题意,ACD不符合题意。
故答案为:B。
【分析】根据密度公式ρ=mV可知,在体积一定时,密度小的物体质量小。
4.如图的光现象中,由于光的折射形成的是( )
A. 屏上的皮影
B. 水中的倒影
C. 水里的“折筷”
D. 镜中的花瓶
【答案】C
【知识点】光的折射现象及其应用
【解析】【解答】A.屏上的皮影,是由光在同种均匀介质中沿直线传播形成的,A不符合题意;
B.平静的水面相当于平面镜,桥在水中形成“倒影”是平面镜成像,平面镜成像是光的反射现象,B不符合题意;
C.根据光的折射规律可知,当光从水中斜射入空气中时,折射角大于入射角,折射光线向远离法线的方向偏折,出现了插入水中的筷子向上弯折的现象,C符合题意;
D.花瓶在平面镜中的像属于光的反射现象。D不符合题意。
故答案为:C。
【分析】光的折射现象指光在传播过程中,从一个介质斜射入另一介质时,传播方向会发生偏折。生活中常见的折射现象有:水中的筷子发生偏折、海市蜃楼等。
5.“摘星星”的妈妈王亚平从空间站回到地球,把来自太空的纸星星送给女儿。纸星星从太空返回地面后( )
A.质量变小 B.质量不变 C.重力变小 D.重力不变
【答案】B
【知识点】质量及其特性;重力及其大小的计算
【解析】【解答】AB.质量是物体的一种属性,质量的大小与物体的位置、状态和形状无关。纸星星从太空返回地面,位置变化了,但质量不变,A不符合题意,B符合题意;
CD.太空中物体处于微重力状态,回到地球又重新重力的作用,根据G=mg可知,当m不变时,重力变大,CD不符合题意。
故答案为:B。
【分析】质量是物体的一种属性,质量的大小与物体的位置、状态和形状无关;不同位置的g不同,根据G=mg可知,质量不变,重力改变。
6.下列做法中,符合用电安全的是( )
A.用淋湿的手拨动用电器开关 B.在高压线下放飞风筝
C.清洗空调前应断开电源开关 D.使用绝缘层破损的导线
【答案】C
【知识点】安全用电原则
【解析】【解答】A.因为生活中的水是导体,用湿淋淋的手拨动用电器开关很容易因水导电而发生触电事故,不符合用电安全,A不符合题意;
B.在高压线下放风筝,风筝很容易挂到高压线上,很容易导电,使得放风筝的人触电,不符合安全用电原则,B不符合题意;
C.在清洗用电器之前,应该断开开关,防止人接触用电器时触电,符合安全用电原则,C符合题意;
D.导线外皮破损老化应该及时更换,否则容易发生触电事故,不符合安全用电原则,D不符合题意。
故答案为:C。
【分析】安全用电原则是:有金属外壳的用电器要接地;不靠近高压带电体,不接触低压带电体;不用湿手扳开关,插入或拔出插头;安装、检修电器应穿绝缘鞋,站在绝缘体上,且要切断电源;禁止用铜丝代替保险丝,导线外皮破损老化应该及时更换等。
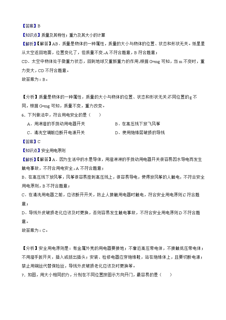
7.如图,用大小相同的力,分别在不同位置按图示方向开门,最容易的是( )
A. B.
C. D.
【答案】C
【知识点】轮轴及其他常见简单机械
【解析】【解答】ABC.推门是一个轮轴,离门轴越远,相当于动力臂越大,越省力,AB不符合题意,C符合题意;
D.而沿门方向向外拉,力的作用线过轴的位置,相当于动力臂为0,无法推开门,D不符合题意。
故答案为:C。
【分析】轮轴的实质是省力杠杆,在阻力和阻力臂乘积一定时,动力臂越大,越省力。
8.下列对中学生体育运动相关数据的估测,符合实际的是( )
A.立定跳远的距离约为2m B.一个实心球的质量约为30kg
C.跑步的速度约为60m/s D.50米跑的满分成绩约为6min
【答案】A
【知识点】质量及其特性;时间的估测;长度的估测;速度与物体运动
【解析】【解答】A.初中生立定跳远成绩在2~2.4m为正常成绩,A符合题意;
B.一个实心球的质量约为3kg左右,B不符合题意;
C.中学生跑步的速度约为5m/s,C不符合题意;
D.50米跑的满分成绩约为7s左右,D不符合题意。
故答案为:A。
【分析】根据常见物体的质量、长度、速度和时间,结合数据解答。
9.丰子恺的书画简朴,富有生活气息,描绘了人与自然和谐共生的美好景象。如图是他的四幅作品,下列说法中正确的是( )
A.旭日初升——以旭日为参照物,山是静止的
B.齐心协力——合力的大小可以大于分力之和
C.牧童骑牛——牧童受到支持力的施力物体是地面
D.春色满园——院子里花香四溢,说明分子是运动的
【答案】D
【知识点】力的概念及单位;力的合成与应用;参照物及其选择;分子热运动
【解析】【解答】A.以旭日为参照物,山的位置发生改变了,故山是运动的,A不符合题意;
B.当两个力在同一直线上时,同一方向,合力的大小等于分力之和,其他的情况合力只会小于分力之和,B不符合题意;
C.牧童受到支持力的施力物体是牛,C不符合题意;
D.院子里花香四溢,是香味分子在运动,说明分子是运动的,D符合题意。
故答案为:D。
【分析】相对于参照物,没有位置变化时,物体是静止的,有位置变化,物体是运动的;作用在同一直线、同一方向时,合力的大小等于分力之和,其他的情况合力只会小于分力之和;施加力的物体叫施力物体;闻到香味是扩散现象,说明分子不停的做无规则运动。
10.2022年6月5日,神舟十四号载人飞船发射取得圆满成功。以下说法正确的是( )
A.火箭向下喷气获得向上的推力,说明力的作用是相互的
B.加速上升时,燃料的化学能全部转化为飞船的重力势能
C.飞船变换角度入轨时,它的运动状态保持不变
D.展开太阳能帆板的目的是为了保持飞船的平衡
【答案】A
【知识点】能量的转化或转移;力作用的相互性;物体运动状态的变化
【解析】【解答】A.火箭喷气升空,是气体往下产生了力。受到了反作用力使得火箭升空,说明了力的作用是相互的,A符合题意;
B.燃料在燃烧时会放出大量的热,逸散到了空气中,所以火箭加速上升时,化学能转化为飞船的重力势能、动能和内能,B不符合题意;
C.飞船变换角度入轨时,受到了力的作用,力是改变物体运动状态的原因,在不受力作用下,将一直匀速直线运动下去,C不符合题意;
D.展开太阳能帆板的目的是为了让太阳能转化为电能,让飞船能够正常工作,D不符合题意。
故答案为:A。
【分析】物体间力的作用是相互的;燃料燃烧的化学能转化为飞船的重力势能、动能和内能;力是改变物体运动状态的原因;太阳能可以转化为电能,让飞船能够正常工作。
11.电流的磁效应被发现后,科学家笃信自然力的统一,以逆向的思想,开始在磁生电的研究中进行艰辛的探索。下列科学家与其重要发现对应正确的是( )
A.法拉第——电磁感应现象
B.奥斯特——电流的热效应
C.安培——通电导体周围存在磁场
D.焦耳——磁场对通电导体的作用
【答案】A
【知识点】电流的热效应;通电直导线周围的磁场;磁场对通电导线的作用;电磁感应
【解析】【解答】A.1831年,一位叫迈克尔·法拉第的科学家发现了磁与电之间的相互联系和转化关系。闭合电路的部分导体在磁场中做切割磁感线运动,闭合电路中就会产生感应电流。这种利用磁场产生电流的现象称为电磁感应,A符合题意;
B.焦耳发现了通过电阻时,电流做功而消耗电能,产生了热量,这种现象叫做电流的热效应,B不符合题意;
C.1820年,丹麦物理学家奥斯特发现了电流的磁效应,即通电导线周围存在磁场,C不符合题意;
D.安培发现了磁场对通电导体的作用,D不符合题意。
故答案为:A。
【分析】法拉第——电磁感应现象;焦耳——电流的热效应;奥斯特——通电导体周围存在磁场;安培——磁场对通电导体的作用。
12.如图,小华利用自制喷雾器浇花。推动注射器的活塞时吸管内水面上升,这是因为吸管上方空气( )
A.流速大,压强大 B.流速大,压强小
C.流速小,压强大 D.流速小,压强小
【答案】B
【知识点】流体压强与流速的关系
【解析】【解答】推动注射器的活塞时,吸管上方的空气流速增大,压强减小,吸管受到向上的压强大于向下的压强,所以液面上升,B符合题意,ACD不符合题意。
故答案为:B。
【分析】在气体和液体中,流速越大的位置,压强越小。
13.国家速滑馆在冬奥会历史上首次采用“二氧化碳跨临界直冷制冰”技术。技术原理简化如图,下列说法正确的是( )
A.CO2经过压缩机时温度降低 B.CO2经过冷凝器时发生凝华
C.CO2经过膨胀阀时发生升华 D.CO2经过蒸发器时吸收热量
【答案】D
【知识点】汽化及汽化吸热的特点;蒸发及其现象;液化及液化放热;温度、热量与内能的关系;做功改变物体内能
【解析】【解答】A.CO2经过压缩机时,活塞压缩气体,对气体做功,机械能转化为内能,气体内能增加,温度升高,A不符合题意;
B.气态CO2经过冷凝器变为液态CO2,发生的是液化,B不符合题意;
C.液态CO2经过膨胀阀变为气态,发生的是汽化,C不符合题意;
D.液态CO2经过蒸发器变为气态,发生的是汽化现象,汽化吸热,D符合题意。
故答案为:D。
【分析】对物体做功,物体的内能增加,温度升高;物体从气态变为液态的过程叫做液化;物体从液态变为气态的过程叫做汽化,汽化吸热。
14.如图,电源电压保持不变,R为定值电阻。闭合开关S,将滑片P从右端向左端移动过程中,下列说法正确的是( )
A.V1和V2示数不变,A示数变大 B.V2和A示数的乘积先变大后变小
C.V1和A示数之比不变 D.V2和A示数之比变小
【答案】D
【知识点】电路的动态分析
【解析】【解答】滑动变阻器与电阻串联,电流表测电路的电流,V2测电源电压,V1测变阻器的电压。
A.将滑片P从右端向左端移动过程中,变阻器连入电路的电阻变小,由串联电阻的规律,电路的电阻变小,根据欧姆定律,电流表示数变大,R两端电压变大,则是V1表示数变大,V2测电源电压,示数不变,A不符合题意;
B.因V2的示数等于电源电压保持不变,故V2和A示数的乘积变大,B不符合题意;
C.根据欧姆定律,V1和A示数之比即变阻器连入电路的电阻,可知这个比值变小,C不符合题意;
D.根据欧姆定律,V2和A示数之比即电路的总电阻,结合A,可知这个比值变变小,D符合题意。
故答案为:D。
【分析】滑动变阻器滑片向左端移动,接入电路中的电阻变小,结合串联电路的电流、电压规律和欧姆定律分析电路中电流和电压的变化。
二、填空题
15.2022年5月18日,我国自主研制的全球首艘智能型无人系统母船——“珠海云”科考船下水,如图。该船是利用 波对无人机进行远程遥控。滑翔翼无人机返回母船甲板时,由于 要滑行一段距离才能停下来。
【答案】电磁;惯性
【知识点】惯性及其现象;电磁波在日常生活中的应用
【解析】【解答】电磁波可以在真空中传播,也可以传递信息,智能型无人系统母船便是通过电磁波对其进行远程控制的。
滑翔翼无人机返回母船甲板时,由于惯性,无人机会保持原来的运动状态向前继续滑行,最后在阻力的作用下停下来。
【分析】电磁波可以在真空中传播,也可以传递信息;物体保持原来运动状态不变的性质叫做惯性。
16.塑料胶带属于 (填“绝缘体”或“导体”)。把贴在桌面的两条塑料胶带迅速撕开后让其靠近时,发现它们互相排斥,说明它们带 电荷(填“同种”或“异种”)。
【答案】绝缘体;同种
【知识点】电荷间的相互作用规律;导体与绝缘体
【解析】【解答】容易导电的叫导体,不容易导电的叫绝缘体,塑料胶袋不容易导电,所以属于绝缘体。
同种电荷相互排斥,异种电荷相互吸引,两条塑料胶带迅速撕开后让其靠近时,发现它们互相排斥,所以带有同种电荷。
【分析】不容易导电的物体叫做绝缘体;同种电荷相互排斥,异种电荷相互吸引。
17.如图是我国古代发明的取火器的模型图,把木制推杆迅速推入牛角套筒时,杆前端的艾绒立刻燃烧起来,这是通过 的方式,使筒内空气内能 ,温度升高,达到艾绒的着火点。
【答案】做功;增大
【知识点】做功改变物体内能
【解析】【解答】把木制推杆迅速推入牛角套筒时,压缩气体做功,将机械能转化为内能,故是做功的方式改变内能。
推杆压缩气体对气体做功,气体的内能增大,温度升高。
【分析】外界对物体做功,机械能转化为内能,通过做功的方式改变内能,物体的内能增大,温度升高。
18.福厦高铁预计明年6月建成运营。若高铁列车以350km/h的设计时速行驶210km,需用时 h;列车减速进站时,动能变 。
【答案】0.6;小
【知识点】动能大小的比较;速度公式及其应用
【解析】【解答】高铁列车以350km/h的设计时速行驶210km,需用时t=sv=210km350km/h=0.6h
列车减速进站时,质量不变,速度减小,所以动能变小。
【分析】利用公式t=sv可求出运动时间;质量一定时,速度越小,动能越小。
19.2022年5月30日,我国首座潮光互补型光伏电站并网发电,通过光伏发电、潮汐发电实现“日月同辉”。发电站分别把太阳能和月亮潮汐能转化为 。太阳能和潮汐能都属于 能源。
【答案】电能;可再生
【知识点】能量的转化或转移;能源及其分类
【解析】【解答】发电站分别把太阳能和月亮潮汐能转化为电能,以方便人们使用。
太阳能和潮汐能都可以从自然界中直接获得,可以源源不断从自然界得到补充的,是可再生能源。
【分析】发电站分别把太阳能和月亮潮汐能转化为电能;像太阳能、风能以及潮汐能等这类可以长期提供或短时间内可以获得补充的能源属于可再生能源。
20.如图,用滑轮组帮助汽车脱困时,滑轮B的作用是 ;汽车被匀速拉动时,作用在绳子上的拉力F为1000N,滑轮组的机械效率为80%,则汽车受到的摩擦力为 N。
【答案】改变力的方向;1600
【知识点】滑轮组及其工作特点;滑轮(组)的机械效率
【解析】【解答】滑轮B工作时位置不发生改变,因此该滑轮为定滑轮,定滑轮不能省力,只能改变力的方向。
汽车被匀速拉动时处于平衡状态,所受的牵引力和摩擦力是一对平衡力,大小相等。动滑轮上有两端绳子,则n=2,由滑轮组的机械效率可得η=W有用W总=fsFns=fnF
汽车受到的摩擦力f=nFη=2×1000N×80%=1600N
【分析】定滑轮不能省力,只能改变力的方向;根据公式η=W有用W总=fsFns=fnF,可求出汽车受到的摩擦力。
三、作图题
21.如图,书静止在水平桌面上。画出书的受力示意图。
【答案】解:如图所示
【知识点】力的三要素及力的示意图;重力示意图;二力平衡的条件及其应用
【解析】【解答】书 静止在水平桌面上,此时书受到的重力和桌面对其的支持力是一对平衡力,重力方向竖直向下,支持力垂直桌面向上,如下图所示
【分析】重力方向竖直向下,相互平衡的两个力,作用在同一物体上,大小相等、方向相反、并且在同一直线上。
22.用笔画线表示导线,将图中的开关、插座分别接入家庭电路中。
【答案】解:如图所示
【知识点】家庭电路的连接
【解析】【解答】从用电安全考虑,开关要接在灯泡和火线之间,这样在断开开关时能切断火线,接触灯泡不会发生触电事故;三孔插座的接法:上孔接地线,左孔接零线,右孔接火线,如图所示:
【分析】开关要接在灯泡和火线之间,三孔插座的接法:上孔接地线,左孔接零线,右孔接火线。
四、简答题
23.尊老爱幼是中华民族的传统美德。为了方便老年人剪指甲,在指甲剪的上方加装了一个小凸透镜,如图。请用物理知识说明:
(1)指甲剪上加装凸透镜的作用;
(2)磨指甲的金属磨甲片表面粗糙条纹的作用。
【答案】(1)凸透镜起到放大镜的作用。指甲到凸透镜距离小于一倍焦距,成正立放大的虚像。
(2)磨甲片表面刻有粗糙条纹,可以增大表面的粗糙程度,增大摩擦力,利于磨掉指甲边缘的棱角。
【知识点】凸透镜成像的应用;增大或减小摩擦的方法
【解析】【分析】 (1)根据凸透镜成像规律,物体距离凸透镜小于一倍焦距时,成正立放大的虚像,生活中的应用是放大镜;
(2)增大接触面的粗糙程度,可以增大摩擦力 。
五、实验题
24.用如图甲装置,探究平面镜成像的特点:
(1)为了便于确定像的位置,玻璃板应 放置在水平桌面的白纸上;
(2)将蜡烛1放在A位置,可看到它在玻璃板后面的像。拿一支相同的蜡烛2竖立着在玻璃板后面移动,直到看上去它跟蜡烛1的像 时,该位置记为A';
(3)将光屏放在A'位置,任意转动都承接不到像,可知平面镜成的像是 像;
(4)改变蜡烛1的位置,重复步骤(2),可得像与物位置的对应关系如图乙,可知平面镜成像时,像与物关于镜面 ;
(5)将图乙中C处的蜡烛沿直线CC'向玻璃板方向移动1cm,此时像与物之间的距离是 cm,像的大小的变化情况是 。
【答案】(1)竖直
(2)完全重合
(3)虚
(4)对称
(5)10;不变
【知识点】探究平面镜成像的特点
【解析】【解答】(1)为了便于确定像的位置,玻璃板应竖直放置,若玻璃板没有竖直放置,像会偏上或者偏下,无法确定像的位置。
(2)蜡烛2与蜡烛1的像完全重合位置,这样蜡烛2就可以替代蜡烛1的像了,从而确定了像的位置,大小关系。
(3)将光屏放在A'位置,任意转动都承接不到像,因为平面镜成的是虚像,光屏无法承接到虚像。
(4)分析图乙可知,像到平面镜的距离等于物体到平面镜的距离,且像与物体的连线与平面镜垂直,即像与物体关于平面镜对称。
(5)将图乙中C处的蜡烛沿直线CC'向玻璃板方向移动1cm,此时物体到平面镜的距离变为5cm,那么像到平面镜的距离等于物体到平面镜的距离,像到物体的距离为10cm;在移动的过程中,物体的大小不变,则像的大小不变。
【分析】(1)为了便于确定像的位置,玻璃板应竖直放置;
(2)为了确定像的位置,像与物的大小关系,实验过程中,两个蜡烛应完全重合;
(3)平面镜成的是虚像,光屏无法承接到虚像;
(4) 平面镜成像时,像与物关于镜面对称;
(5)平面镜成像中,像到平面镜的距离等于物体到平面镜的距离,像与物大小相等。
25.在探究“不同物质吸热的情况”实验中:
(1)用相同的酒精灯加热质量相等的沙子和水,使它们升高相同的温度,通过比较 来判断吸收热量的多少;
(2)加热10min后,测得水的温度如图,该示数为 oC;
(3)多次实验后得到的数据如下表,分析可得:质量相等的水和沙子,升高相同的温度,水比沙子吸收更 的热量;
(4)根据实验结论推理:沿海地区昼夜温差比内陆地区更 。
升高的温度/oC
5
10
15
20
加热水的时间/min
2.5
5
7.5
10
加热沙子的时间/min
1
2
3
4
【答案】(1)加热时间
(2)48
(3)多
(4)小
【知识点】比较不同物质吸热的情况实验
【解析】【解答】(1)用相同的酒精灯加热,在相同的时间内酒精灯放出的热量相同,则物体吸收的热量也相同;加热时间越长,表示物质吸收的热量越多。由转换法可得,实验中是通过比较加热时间来间接反映沙子和水吸收热量的多少。
(2)温度计的分度值为1℃,刻度值上大下小,则为零上温度,则温度计的示数为48℃。
(3)分析表格中数据可得:质量相等的水和沙子,升高相同的温度,水加热的时间更长,表示水比沙子吸收的热量更多。
(4)沿海地区多海水,内陆地区多砂石。由实验数据可得,水的吸热能力和放热能力都比沙子强,即水的比热容大,在同样吸、放热的情况下,水的温度变化比土壤、沙石的温度变化小,所以沿海地区昼夜温差比内陆地区小。
【分析】(1) 探究“不同物质吸热的情况”实验中,通过比较加热时间来间接反映沙子和水吸收热量的多少;
(2)认清温度计的分度值,根据液柱对应的刻度读数;
(3)加热时间长的吸收的热量多;
(4)在同样吸、放热的情况下,比热容大的物体温度变化小。
26.在探究声音的传播时,对课本的实验进行改进,如图。
(1)为了避免声音通过底部固体传出,利用磁悬浮装置使发声体悬浮于空中,A磁体上端为N极,则B磁体下端为 极;
(2)将内部充有少量空气的气球口系紧,并悬挂于玻璃罩内壁,实验过程发现气球体积变大,说明罩内气压变 ;
(3)罩内空气不断减少,最后几乎听不到声音了,但发声体上方的轻质小球照旧跳动,说明发声体仍在 ;
(4)本实验无法抽成绝对真空,需在实验的基础上,进一步推理得出:真空 传声。写出一个运用类似研究方法的实验: 。
【答案】(1)N
(2)小
(3)振动
(4)不能;探究牛顿第一定律
【知识点】声音的传播条件;物理学方法
【解析】【解答】(1)磁悬浮装置是利用同名磁极相互排斥的原理工作的,因此A磁体上端为N极,则与之相对的B磁体下端应为N极。
(2)气球口系紧,气球内部空气的质量一定,当体积不变时气压不变,当气球外部气压变小时,气球内部气压大于外部气压,内部空气将气球向外压,则气球的体积变大,因此发现气球体积变大时,说明罩内气压变小。
(3)轻质小球放在发声体上,由转换法可知,轻质小球跳动说明发声体在振动。
(4)声音传播需要介质,真空不能传声,实验中得出此结论运用了实验推理法。在研究牛顿第一定律时,得出“一切物体在没有受到力的作用时,总保持静止或匀速直线运动”这一结论,也运用了实验推理法,因为不受力的物体是不存在的。
【分析】(1)同名磁极相互排斥,异名磁极相互吸引;
(2)气球内部气压大于外部气压时,气球体积变大;
(3) 轻质小球的跳动说明发声体仍在振动;
(4)真空不能传声,本实验运用了实验推理法,牛顿第一定律的验证也使用了相同的研究方法。
27.在探究影响液体压强因素的实验中,用几根一端封有相同橡皮薄膜的玻璃管进行实验,在5号管中装入盐水,其它管中装入水,如图。
(1)玻璃管下方薄膜鼓起的程度可反映液体 的大小;
(2)根据图甲中三支相同玻璃管薄膜鼓起的程度,猜想:液体的压强可能与液体的质量、重力、体积或 有关;
(3)图乙中,4号管上段更粗,下段与2号管粗细相同,两管中水的总长度相同,发现两管薄膜鼓起的程度相同,可得:液体压强的大小与液体的质量、重力、体积都 ;
(4)图丙中,5号管和2号管的液柱长度相等,利用5号管和2号管可探究液体压强与液体的 是否有关;
(5)为了探究液体长度对液体压强的影响,选用2号管和6号管进行实验,6号管水柱比2号管水柱长,实验时需控制两管水柱的 相等。
【答案】(1)压强
(2)深度
(3)无关
(4)密度
(5)深度
【知识点】探究液体压强的特点实验
【解析】【解答】(1)液体产生的压强作用在玻璃管下方的橡皮膜上,使得橡皮膜向下鼓,橡皮膜向下鼓出的程度越大,说明液体产生的压强越大。因此实验中可以通过薄膜鼓起的程度来反映液体压强的大小,这种方法叫转换法。
(2)图甲中三支相同玻璃管薄膜鼓起的程度不同,第三只玻璃管底部的橡皮膜鼓出的程度最大,而第三支玻璃管中液柱最长,由于三支玻璃管中所装液体都是水,因此猜想:液体的压强大小可能与液体的质量、重力、体积或深度有关。
(3)图乙中,2号管和4号管所装液体的质量、重力、体积都不相同,而两管薄膜鼓起的程度相同,说明两管中液体产生的压强相等,因此可得:液体压强的大小与液体的质量、重力、体积都无关。
(4)图丙中,5号管和2号管的液柱长度相等,即液体的深度相同,5号管是盐水,2号管是水,两管中液体的密度不同,则利用5号管和2号管可探究液体压强与液体的密度之间的关系。
(5)为了探究液体长度对液体压强的影响,选用2号管和6号管进行实验,由于液体产生的压强与液体的密度和深度有关,因此在6号管水柱比2号管水柱长度更大的情况下,实验时需控制两管水柱的深度相等。
【分析】(1)实验中通过薄膜鼓起的程度来反映液体压强的大小,运用了转换法;
(2)液体的压强大小可能与液体的质量、重力、体积或深度有关;
(3)两管薄膜鼓起的程度相同,说明液体压强的大小与液体的质量、重力、体积都无关;
(4)根据控制变量法,两管中液体的密度不同,则可探究液体压强与液体的密度之间的关系;
(5)根据控制变量法,为了探究液体长度对液体压强的影响,实验时需控制两管水柱的深度相等。
28.小华用如图甲所示电路,测量标有“2.5V”字样小灯泡的电阻,现有器材:电源(3V)、电流表、电压表、滑动变阻器(20Ω,2A)、开关、导线若干。
(1)根据图甲,用笔画线表示导线,将图乙中的实物图连接完整;
(2)闭合开关前,滑动变阻器滑片P应调至 端。
(3)闭合开关,移动滑片P,发现灯泡始终不亮,电流表示数为零,电压表示数等于电源电压,可判断故障是 ;
(4)排除故障后进行实验。移动滑片P,当电压表示数为2.2V时,电流表示数如图甲,为 A,此时小灯泡的电阻为 Ω(结果保留一位小数);
(5)根据实验数据,分别画出小灯泡和滑动变阻器的I-U图像,如图乙。根据图像可知:小灯泡两端电压越大,电阻越 ;当滑动变阻器电阻与小灯泡电阻相等时,小灯泡消耗的功率是 W;
(6)小华发现无论如何移动滑片,小灯泡两端的电压都无法调到0.5V。现增加一个阻值为20Ω的定值电阻R和一个开关,对原电路进行改进,使小灯泡两端电压能在0.5~3.0V之间变化,测出小灯泡在不同电压下的电阻。请在虚线框中画出电路图,要求电路连接后不再拆接。
【答案】(1)
(2)右
(3)小灯泡断路
(4)0.24;9.2
(5)大;0.3
(6)
【知识点】伏安法测电阻的探究实验;电功率的计算
【解析】【解答】(1)小灯泡的额定电压是2.5V,电压表选择0~3V的量程,电压表和灯泡并联,滑动变阻器一上一下串联接入电路,如图所示
(2)为保护电路,连接电路时,滑动变阻器滑片P应调至阻值最大处,即最右端。
(3)闭合开关,移动滑片P,发现灯泡始终不亮,电流表示数为零,说明电路中出现断路,电压表示数等于电源电压,可能小灯泡断路。
(4)由图甲可知,电流表的量程是0~0.6A,分度值是0.02A,电流表的示数是0.24A。
此时小灯泡的电阻为R=UI=2.2V0.24A≈9.2Ω
(5)如图所示
滑动变阻器的滑片向左移动,变阻器连入电路的电阻变小,电路的总电阻变小,由I=UR可知电路中的电流变大,由U=IR可知,灯泡两端的电压变大,由串联电路电压的规律可知变阻器两端的电压变小,图像A是灯泡的I-U图像,图像B是滑动变阻器的I-U图像,灯泡的电压分别为1.0V、1.5V、2.5V,对应的电流分别为0.16A、0.2A、0.25A,电阻分别为R1=U1I1=1.0V0.16A=6.25Ω
R2=U2I2=1.5V0.2A=7.5Ω
R3=U3I3=2.5V0.25A=10Ω
所以小灯泡两端电压越大,电阻越大。
由图乙可知,当滑动变阻器电阻与小灯泡电阻相等时,灯泡两端的电压是1.5V,通过灯泡的电流是0.2A,小灯泡消耗的功率PL=ULIL=1.5V×0.2A=0.3W
(6)小华发现无论如何移动滑片,小灯泡两端的电压都无法调到0.5V,说明变阻器的最大阻值较小,由串联分压可知,在电路中串联一个阻值为20Ω的定值电阻R,电源电压是3.0V,为了使小灯泡两端的电压是3.0V,将开关S1并联在电阻R两端,闭合开关S1将R短路,变阻器的滑片移动阻值最小处,此时只有灯泡的简单电路,灯泡两端的电压等于电源电压,即灯泡两端的电压是3.0V,如图所示
【分析】(1)电压表选择0~3V的量程且与灯泡并联,滑动变阻器一上一下串联接入电路;
(2)闭合开关前,滑动变阻器的滑片在电阻最大处;
(3) 电流表示数为零,电压表示数等于电源电压时,与电压表并联的部分断路;
(4)根据电流表的分度值和所指刻度进行读数,根据公式R=UI计算小灯泡的电阻;
(5)根据欧姆定律,结合图像所给数据可知,小灯泡两端电压越大,电阻越大;
(6) 根据串联分压的特点,结合题干要求画出电路图。
六、计算题
29.如图是一款摄像机自主启动装置的简化电路图,电源电压恒为12V,RP是红外线探测电阻,R是定值电阻,阻值为8Ω。当R两端的电压达到8V时,摄像机自主启动拍摄。求:
(1)电路中的电流;
(2)RP的阻值。
【答案】(1)解:根据I=UR得,电路中的电流I=U1R=8V8Ω=1A
(2)解:RP两端的电压U2=U−U1=12V−8V=4V
RP的阻值RP=U2I=4V1A=4Ω
【知识点】欧姆定律及其应用
【解析】【分析】(1)理清电路连接方式,确定电压表所测范围,结合欧姆定律及串联电路特点,可求出电路中的电流;
(2)结合欧姆定律及串联电路特点,可求出RP的阻值。
30.如图是某晾衣机的工作电路图,电源电压U=220V,其中R是发热电阻。当开关S1闭合、S2断开时,晾衣机开启风干功能,其额定功率P1=44W;当开关S1、S2均闭合时,晾衣机开启烘干功能,通过R的电流I2=1A。求:
(1)使用风干功能时通过电动机的电流;
(2)使用烘干功能时电阻R在1min内产生的热量;
(3)使用烘干功能1h消耗的电能。
【答案】(1)解:使用风干功能时,电路中只有电动机工作,由P=UI知道,此时通过电动机的电流I1=P1U=44W220V=0.2A
答:使用风干功能时通过电动机的电流是0.2A;
(2)解:使用烘干功能时,电路中电动机和发热电阻R并联,两端电压相同,由W=UIt 知道,1min内产生的热量Q=W2=UI2t1=220V×1A×60s=1.32×104J
答:使用烘干功能时电阻R在1min内产生的热量是1.32×104J;
(3)解:电阻R的功率P2=UI2=220V×1A=220W
电路消耗的总功率P=P1+P2=44W+220W=264W
电路消耗的总电能W=Pt2=264×10−3kW×1h=0.264kW⋅h
答:使用烘干功能1h消耗的电能是0.264kW•h。
【知识点】电功的计算;电功率的计算;电功与热量的综合计算
【解析】【分析】(1)根据公式P=UI,可求出通过电动机的电流;
(2)根据公式Q=W=UIt,可求出产生的热量 ;
(3)根据公式P=UI及W=Pt,可求出使用烘干功能1h消耗的电能。
31.如图是一款能自动浮沉的潜水玩具,正方体潜水器内装有智能电磁铁,将它放入装有水的圆柱形薄壁容器中,容器放置在水平铁板上,不计容器的重力。潜水器启动后通过传感器测出其底部与铁板间的距离l,自动调节电磁铁电流大小,改变潜水器与铁板间的吸引力F的大小。闭合开关前,潜水器处于漂浮状态。闭合开关,潜水器启动后先匀速下沉,完全浸入水中后,变为加速下沉直至容器底部,下沉全过程F随l变化的关系保持不变,水深变化的影响忽略不计。已知潜水器的边长为10cm,重为5N,容器的底面积为1000cm2,水深为25cm。求:
(1)潜水器漂浮时受到的浮力;
(2)下沉全过程潜水器重力所做的功;
(3)潜水器沉底静止后容器对铁板的压强。
【答案】(1)解:潜水器处于漂浮状态时,潜水器受到的浮力F浮=G潜=5N
答:潜水器漂浮时受到的浮力为5N;
(2)解:潜水器的底面积S1=10cm×10cm=100cm2=0.01m2
由F浮=ρ液V排g=ρ水S1h1g
能够得出,漂浮时浸入水中的深度h1=F浮ρ水S1g=5N1.0×103kg/m3×0.01m2×10N/kg=0.05m
潜水器下降的距离h2=h−h1=0.25m−0.05m=0.2m
潜水器的重力所做的功W=G潜h2=5N×0.2m=1J
答:下沉全过程潜水器重力所做的功1J;
(3)解:潜水器匀速下沉时,F随l的变化关系式为F=F浮−G潜=ρ水gS1(h−l)−G潜=1.0×103kg/m3×10N/kg×0.01m2×(0.25m−l)−5N
解得F=(20−100l)N
依题意,潜水器浸没后加速下沉,F随l的变化关系不变
即F=(20−100l)N
潜水器沉底静止时,l=0,受到的吸力F=20N,潜水器漂浮时,潜水器受到的重力等于它排开水的重力,因此潜水器和水的总重G总等于容器中只装25cm深的水重G水,容器的底面积S2=1000cm2=0.1m2
潜水器和水的总重G总=G水=mg=ρ水gV=ρ水gS2h=1.0×103kg/m3×10N/kg×0.1m2×0.25m=250N
潜水器沉底静止时,容器对铁板的压力F压=F+G总=20N+250N=270N
由p=FS得,容器对铁板的压强p=F压S2=270N0.1m2=2700Pa
答:潜水器沉底静止后容器对铁板的压强为2700Pa。
【知识点】压强的大小及其计算;阿基米德原理;浮力大小的计算;物体的浮沉条件及其应用
【解析】【分析】(1)根据漂浮状态时,浮力等于重力,可求出潜水器漂浮时受到的浮力;
(2)根据公式F浮=ρ液gV排及W=Gh,可求出下沉全过程潜水器重力所做的功 ;
(3)先求出F与l的关系,再确定容器对铁板的压力,最后根据公式p=FS,可求出潜水器沉底静止后容器对铁板的压强 。
相关试卷
这是一份2020年福建省中考物理试卷及解析,共38页。试卷主要包含了选择题,填空题,作图题,简答题,实验题,计算题等内容,欢迎下载使用。
这是一份2019年福建省中考物理试卷及解析,共39页。试卷主要包含了选择题,填空题,作图题,简答题,实验题,计算题等内容,欢迎下载使用。
这是一份2018年福建省中考物理试卷(a卷)及解析,共30页。试卷主要包含了选择题,填空题,简答题,实验题,计算题等内容,欢迎下载使用。

