还剩6页未读,
继续阅读
所属成套资源:2023年高考历史一轮复习课时规范练含解析通史版(38份)
成套系列资料,整套一键下载
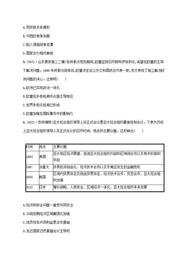
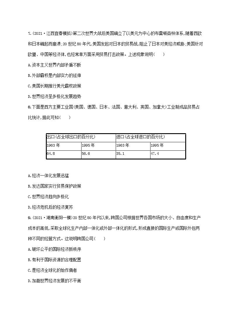
2023年高考历史一轮复习课时规范练36当今世界经济的区域集团化和全球化趋势含解析通史版
展开相关试卷
2023年高考历史一轮复习课时规范练24世界经济的区域集团化与全球化趋势含解析岳麓版:
这是一份2023年高考历史一轮复习课时规范练24世界经济的区域集团化与全球化趋势含解析岳麓版,共7页。试卷主要包含了选择题,非选择题等内容,欢迎下载使用。
2023年高考历史一轮复习专题检测十四当今世界经济的全球化趋势含解析通史版:
这是一份2023年高考历史一轮复习专题检测十四当今世界经济的全球化趋势含解析通史版,共10页。试卷主要包含了选择题,非选择题等内容,欢迎下载使用。
广西专用新人教版高考历史一轮复习课时规范练32当今世界经济的区域集团化和全球化趋势含解析:
这是一份广西专用新人教版高考历史一轮复习课时规范练32当今世界经济的区域集团化和全球化趋势含解析,共4页。试卷主要包含了阅读材料,完成下列要求等内容,欢迎下载使用。

