小升初数学期末测试卷及参考答案(突破训练)
展开1.圆锥的体积一定,它的底面积和高( )。
A.不成比例 B.成正比例 C.成反比例
2.如下图,一辆汽车的行驶时间与路程( )。
A.不成比例 B.成正比例 C.成反比例 D.无法判断
3.下面选项,( )是比值。
A.篮球比赛记分牌上显示21:16 B.比例尺 C.圆周率 D.a:b
4.当X、Y互为倒数时,X与Y( )。
A.成正比例 B.成反比例 C.不成比例
5.某地一天的气温显示-6 ℃~2 ℃,那么这一天的温差是( )。
A.-8 ℃ B.6 ℃ C.8 ℃ D.2 ℃
6.比例尺是( )。
A.一个比例 B.一个比 C.一个方程
二.判断题(共6题,共12分)
1.比例的两个内项互为倒数,那么两个外项也一定互为倒数。 ( )
2.一个圆柱体和一个圆锥体的底面积比是2:3,高的比是7:5,则圆锥与圆柱的体积比是14:5。( )
3.任意两个相同的圆和一个曲面就可以组成一个圆柱。 ( )
4.0既不是正数也不是负数。 ( )
5.因为3>2,所以-3>-2。 ( )
6.观察一个圆柱体的木块,它的侧面有可能是一个正方形。( )
三.填空题(共9题,共19分)
1.一个月内,小华的体重没变,记作0;小强的体重增加2kg,记作________;小明的体重减少1kg,记作________。
2.用36cm长的铁丝首尾相接围成一个长方形,长与宽的比是5:4,长方形的面积是( )cm2。
3.甲筐苹果重量的等于乙筐苹果重量的.甲、乙两筐苹果重量的比是( ):( )。
4.暑假期间,盐阜人民商场搞“家电下乡"活动,农民伯伯购买家电时可享受政府补贴13%的优惠政策,张大伯家买了一台电冰箱,只需付1392元,这台冰箱的原价是( )元。
5.在-1,+18,0,-15,-20,+7,41与-100中,________是正数,________是负数。
6.一种商品打八五折销售,说明实际售价比原价降低了( )%。如果这种商品原价是300元,现在便宜了( )元。
7.在-5、6、0、+7、-12、+4、-1这些数中,正数有________,负数有________个。
8.甲乙两人分别从A、B两地同时出发,相向而行。出发时他们的速度比是3:2,他们第一次相遇后甲的速度提高了20%,乙的速度提高了30%,这样当甲到达B地时,乙离A地还有14千米,AB两地之间的距离是( )千米。
9.比较两个零下温度的大小:谁比0 ℃低得更多,谁就更________。(填低或高)
四.计算题(共2题,共16分)
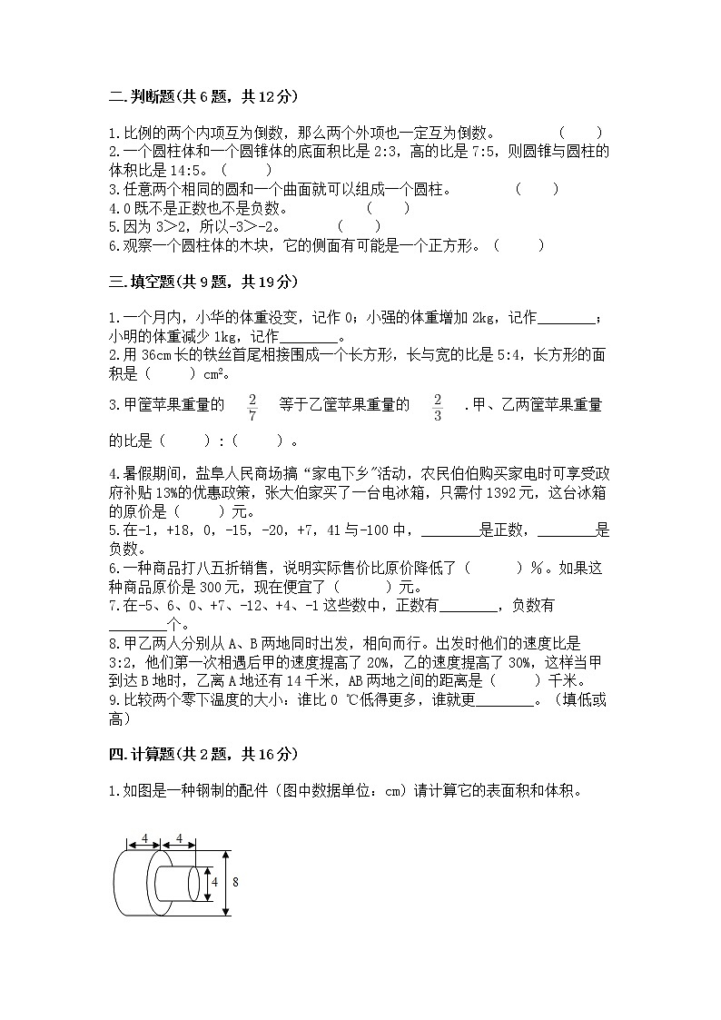
1.如图是一种钢制的配件(图中数据单位:cm)请计算它的表面积和体积。
2.口算。
五.作图题(共1题,共4分)
1.从左到右在括号里填数。(填整数或小数)
六.解答题(共6题,共37分)
1.一个圆锥形沙堆,底面积是45.9m2, 高1.2m.用这堆沙在12m宽的路面上铺3cm厚的路基,能铺多少米?
2.解答题。
(1)一台冰箱,打八折比打九折少花320元,这台冰箱原价多少元?
(2)一种洗衣机加价二成五后售价为980元,这种商品的进价是多少元?
3.一只股票7月份比6月份上涨了15%,8月份又比7月份下降了15%。请问这只股票8月份的股份和6月份比是上涨了还是下降了?变化幅度是多少?
4.在打谷场上,有一个近似于圆锥的小麦堆,高是1.2米,测得底面直径是4米。每立方米小麦约重735千克,这堆小麦大约有多少千克?(得数保留整千克数)
5.做一个圆柱形的笔筒,底面半径是4厘米,高是10厘米,做这个笔筒至少需要多少平方厘米的铁皮?(保留整数)
6.在建筑工地上有一个近似于圆锥形状的沙堆,测得底面直径4米,高1.5米。每立方米沙大约重1.7吨,这堆沙约重多少吨?(得数保留整吨数)
参考答案
一.选择题
1.C
2.B
3.C
4.B
5.C
6.B
二.判断题
1.√
2.×
3.×
4.√
5.×
6.√
三.填空题
1.+2kg;-1kg
2.80
3.7;3
4.1600
5.+18、+7、41;-1、-15、-20、-100
6.15;45
7.6、+7、+4;3
8.45
9.低
四.计算题
1.表面积:
3.14×4×4+3.14×8×4+3.14×(8÷2)2×2
=50.24+100.48+3.14×16×2
=150.72+100.48
=251.2(平方厘米)
体积:
3.14×(4÷2)2×4+3.14×(8÷2)2×4
=3.14×4×4+3.14×16×4
=50.24+200.96
=251.2(立方厘米)
答:它的表面积是251.2平方厘米,体积是251.2立方厘米。
2.46;1008;300;0.9;62.5;1.35;;
五.作图题
1.解:这些数字如下:-3,-1.5,-1,+2.5
六.解答题
1.3厘米=0.03米
×45.9×1.2÷(12×0.03)
=18.36÷0.36
=51(米)
答:能铺51米。
2.(1)解:设这台冰箱原价是x元。
90%x-80%x=320
0.1x=320
x=3200
答:这台冰箱是3200元。
(2)
解:设这种商品的进价是x元。
x+25%x=980
1.25x=980
x=784
答:这种商品的进价是784元。
3.解:假设6月份股价为“1”。
7月份:1×(1+15%)=1.15
8月份:1.15×(1-15%)=0.9775
8月份和6月份相比下降了,变化幅度是下降了1-0.9775=0.0225,即下降了2.25%。
4.×3.14×(4÷2)×1.2=5.024(立方米)
5.024×735≈3693(千克)
答:这堆麦子大约重量是3693千克。
5.2×3.14×4×10+3.14×4
=251.2+50.24
=301.44
≈302(平方厘米)
答:做这个笔筒至少需要302平方厘米的铁皮。
6.圆锥的体积:×[3.14×(4÷2)2]×1.5
=×1.5×12.56
=6.28(立方米)
这堆沙的吨数:1.7×6.28=10.676(吨)≈11(吨)
答:这堆沙约重11吨。
小升初数学期末测试卷及参考答案【突破训练】: 这是一份小升初数学期末测试卷及参考答案【突破训练】,共6页。试卷主要包含了在下面各比中,能与,在3,将“4680,1,384千克的汽油等内容,欢迎下载使用。
小升初数学期末测试卷(突破训练): 这是一份小升初数学期末测试卷(突破训练),共6页。试卷主要包含了下列说法正确的是,下列三句话中,正确的是,早晨6,1米和高于标准水位0等内容,欢迎下载使用。
小升初数学期末测试卷附参考答案(突破训练): 这是一份小升初数学期末测试卷附参考答案(突破训练),共6页。试卷主要包含了温度计上的0℃表示,小于3的整数有个,如果A,48+100等内容,欢迎下载使用。

