小学六年级下册数学期末测试卷附完整答案(历年真题)
展开1.比例尺一定,图上距离和实际( )。
A.成正比例 B.成反比例 C.不成比例
2.一件西服打八折出售,则现在售价与原价的比是( )。
A.1∶5 B.8∶5 C.4∶5 D.2∶5
3.圆柱的底面半径是5厘米,高3厘米,它的表面积是( )。
C.157cm2
4.圆柱的侧面沿直线剪开,在下列的图形中,不可能出现( )。
A.长方形或正方形 B.三角形 C.平行四边形
5.下列温度中,适合表示冰箱的温度是( )。
A.10℃ B.100℃ C.-10℃ D.-100℃
6.把一段长1米,侧面积18.84平方米的圆柱体的木料,沿着和底面平行的方向截成两段,这时它的表面积增加了( )。
平方米 平方米 平方米 平方米
二.判断题(共6题,共12分)
1.+20,+4,是正数,-3,-5,是负数,9既不是正数也不是负数。 ( )
2.含有未知数的比例也是方程。( )
3.若将高1米设为标准0,高1.20米记作+0.20米,那么-0.05米所表示的高是0.95米。 ( )
4.在比例里,如果两个内项的乘积是1,那么,组成比例外项的两个数一定互为倒数。 ( )
5.以三角形的一条边为轴旋转一周一定可以得到一个圆锥体。 ( )
6.没有最大的正数,也没有最小的负数。 ( )
三.填空题(共9题,共17分)
1.某大楼地上共有18层,地下共有2层,某人乘电梯从-2层升至17层,电梯一共升了________层。
2.80比50多( )%,50比80少( )%。
3.右图中空白部分与阴影部分面积的比是( ),空白部分占整个图形的。
4.甲、乙两人每小时打印文件的页数比是3:4。两人同时合打一份文件,合打一段时间后,乙因故停打,余下的文件甲单独打完。这时甲、乙各自打印的文件页数比是11:10。甲单独打印的页数和两人合作时共打印的页数比是( )。
5.妈妈用50ml的浓缩清洁剂和250ml的水配成了清洁剂稀释液.浓缩液和水的体积比是( ),比值是( )。
6.大于-2而小于3的数中,自然数有________个,小数有________个。
7.王大爷要做一条长48米的栅栏,用这条栅栏刚好在一块长方形的菜地四周围一圈,如果长方形菜地的长与宽的比是5:3,这块长方形菜地的面积是( )m2
8.两个牧童放羊,甲对乙说:“把你的羊给我1只,我的羊正好是你的羊的2倍。”乙对甲说:“最好还是把你的羊给我1只,这样我与你的羊的只数就相等了。”请问甲有( )只羊,乙有( )只羊。(按甲、乙的顺序填写)
9.一个长方形长5cm,宽4cm,按2:1扩大后的长方形的面积是( )平方厘米。
四.计算题(共2题,共14分)
1.解方程。
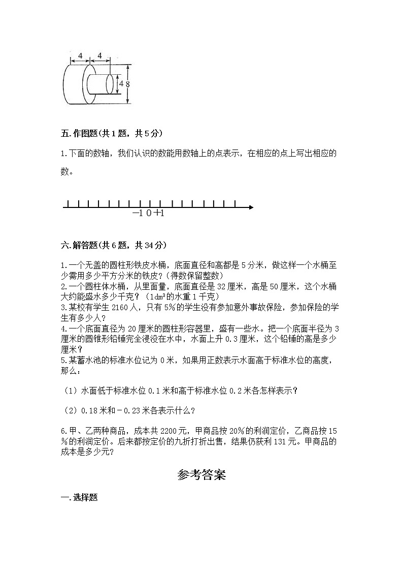
2.如图是一种钢制的配件(图中数据单位:cm),请计算它的表面积和体积。
( π 取3.14)
五.作图题(共1题,共5分)
1.下面的数轴,我们认识的数能用数轴上的点表示,在相应的点上写出相应的数。
六.解答题(共6题,共34分)
1.一个无盖的圆柱形铁皮水桶,底面直径和高都是5分米,做这样一个水桶至少需用多少平方分米的铁皮?(得数保留整数)
2.一个圆柱体水桶,从里面量,底面直径是32厘米,高是50厘米,这个水桶大约能盛水多少千克?(1dm3的水重1千克)
3.某校有学生2160人,只有5%的学生没有参加意外事故保险,参加保险的学生有多少人?
4.一个底面直径为20厘米的圆柱形容器里,盛有一些水。把一个底面半径为3厘米的圆锥形铅锤完全浸没在水中,水面上升0.3厘米,这个铅锤的高是多少厘米?
5.某蓄水池的标准水位记为0米,如果用正数表示水面高于标准水位的高度,那么:
(1)水面低于标准水位0.1米和高于标准水位0.2米各怎样表示?
(2)0.18米和-0.23米各表示什么?
6.甲、乙两种商品,成本共2200元,甲商品按20%的利润定价,乙商品按15%的利润定价。后来都按定价的九折打折出售,结果仍获利131元。甲商品的成本是多少元?
参考答案
一.选择题
1.A
2.C
3.B
4.B
5.C
6.D
二.判断题
1.×
2.√
3.√
4.√
5.×
6.√
三.填空题
1.18
2.60;37.5
3.7:8;
4.1:5
5.1:5;0.2
6.3;无数
7.135
8.7;5
9.80
四.计算题
1.(1)3(2)50(3)(4)2.5
2.解:3.14×4×4×2=100.48(cm2)
3.14×8×4=100.48(cm2)
3.14×4×4=50.24(cm2)
配件的表面积=100.48+100.48+50.24=251.2(cm2);
3.14×22×4=200.96(cm3)
3.14×22×4=50.24(cm3)
配件的体积=200.96+50.24=251.2(cm3)。
五.作图题
1.如下:
六.解答题
×2.52+3.14×5×5=98.125≈98(平方分米)
答:做这样一个水桶至少需用98平方分米的铁皮。
2.答:32÷2=16(厘米)
V=sh=3.14×16×50
=40192(cm3)
=40.192(dm3)
40.192×1=40.192(千克)
答:这个水桶能装水40.192千克。
3.2160×(1-5%)
=2160×95%
=2052(人)
答:参加保险的学生有2052人。
×(20÷2)2×0.3÷÷(3.14×32)=10(厘米)
答:这个铅锤的高是10厘米。
5.(1)水面低于标准水位0.1米,记作(-0.1米);高于标准水位0.2米,记作(+0.2米或0.2米) (2)0.18米:表示高于标准水位0.18米;-0.23米:表示低于标准水位0.23米
6.解:设甲商品的成本是x元,则乙商品的成本就是(2200-x)元,
0.9×[1.2x+1.15×(2200-x)]=2200+131
0.9×(1.2x+2530-1.15x)=2331
0.05x+2530=2331÷0.9
0.05x=2590-2530
x=60÷0.05
x=1200
答:甲商品的成本是1200元。
小学六年级下册数学期末测试卷附完整答案【历年真题】: 这是一份小学六年级下册数学期末测试卷附完整答案【历年真题】,共7页。试卷主要包含了如果A=B,则A∶B=,下列说法中正确的是,某地今年每升汽油的价格为7,5读作,÷4等内容,欢迎下载使用。
小学六年级下册数学期末测试卷附完整答案(历年真题): 这是一份小学六年级下册数学期末测试卷附完整答案(历年真题),共6页。试卷主要包含了表示两个比相等的式子叫做,人的体重和身高,温度计上的0℃表示,圆柱和圆锥的侧面都是,x=是比例的解,一袋化肥包装标有,24×0等内容,欢迎下载使用。
小学六年级下册数学 期末测试卷附完整答案【历年真题】: 这是一份小学六年级下册数学 期末测试卷附完整答案【历年真题】,共6页。试卷主要包含了下列说法正确的是,圆锥的底面半径一定,体积和高,6∶0,能与∶组成比例的是,如图,线段BD,写出右面数轴上的方框所指的数,一个三角形的三个内角的比是1等内容,欢迎下载使用。

