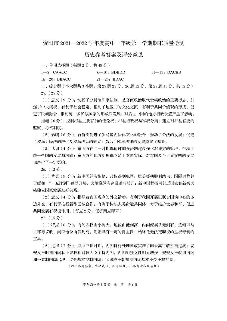
资阳市2021-2022学年度高中一年级第一学期期末质量检测历史试题答案
展开西城区2022-2023学年第一学期高一年级期末质量检测-历史答案: 这是一份西城区2022-2023学年第一学期高一年级期末质量检测-历史答案,共9页。
西城区2022-2023学年第一学期高一年级期末质量检测-历史: 这是一份西城区2022-2023学年第一学期高一年级期末质量检测-历史,共9页。
怀柔区2022-2023学年第一学期高一年级期末质量检测-历史: 这是一份怀柔区2022-2023学年第一学期高一年级期末质量检测-历史,共11页。

