辽宁省六校2021-2022学年高二下学期第三次联考物理试卷(PDF版)
展开辽宁省六校2022-2023学年高二下学期6月联考物理试卷(含答案): 这是一份辽宁省六校2022-2023学年高二下学期6月联考物理试卷(含答案),共11页。试卷主要包含了单选题,多选题,实验题,计算题等内容,欢迎下载使用。
2021-2022学年辽宁省六校高一下学期期中考试物理试卷 PDF版含解析: 这是一份2021-2022学年辽宁省六校高一下学期期中考试物理试卷 PDF版含解析,共9页。
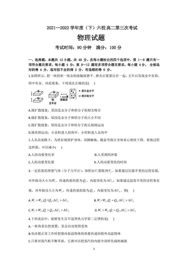
2021-2022学年辽宁省六校高二(下)第三次联考物理试卷(含答案解析): 这是一份2021-2022学年辽宁省六校高二(下)第三次联考物理试卷(含答案解析),共17页。试卷主要包含了1∼0等内容,欢迎下载使用。

