山东省淄博市沂源县2021-2022学年七年级下学期期末考试生物试题(word版含答案)
展开第I卷 选择题(共50分)
一、单项选择题(每个小题2分,共50分)
1.你走在马路上,突然听到有人喊你的名字。请你选出听觉形成的正确顺序
①听觉神经 ②听小骨③外耳道④大脑中的一定区域⑤内耳内的听觉感受器⑥鼓膜
A.⑥③②⑤①④ B.③⑥①②⑤④ C.③⑥②⑤①④ D.③①②⑥⑤④
2.下列各项中,不属于反射活动的是
A.司机看见红灯刹车 B.海豚顶球表演
C.白细胞吞噬细菌 D.吃食物时分泌唾液
3.子曰:“温故而知新,可以为师矣。”根据所学知识分析,“温故”对神经系统来说意味着
A.能使神经系统交替活动和休息 B.强化已有的条件反射
C.寻求新的刺激 D.使大脑得到更好的休息
4.人眼的“白眼球”和“黑眼珠”实际上分别指
A.虹膜和角膜 B.巩膜和虹膜 C.角膜和虹膜 D.角膜和巩膜
5.下列用眼方式中,属于正确用眼的是
A.经常长时间地看电视,玩游戏 B.喜欢近距离地看电视
C.连续用眼1小时,休息一下,远眺几分钟 D.喜欢躺在床上看书
6.醉酒驾驶容易引发交通事故的主要原因是
A.酒精影响胃的消化功能 B.酒精增加了肝脏负担
C.酒精使心血管受损 D.酒精影响神经系统的调节能力
7.在模拟探究“酸雨对生物的影响”的实验中,下列有关叙述不正确的是
A.可用食醋和清水配制模拟酸雨,把pH控制在6以上
B.可测定模拟酸雨条件下种子的发芽率来判断
C.该实验需要设计对照实验,对照组用清水处理
D.实验组和对照组中每组所用种子数量不宜太少
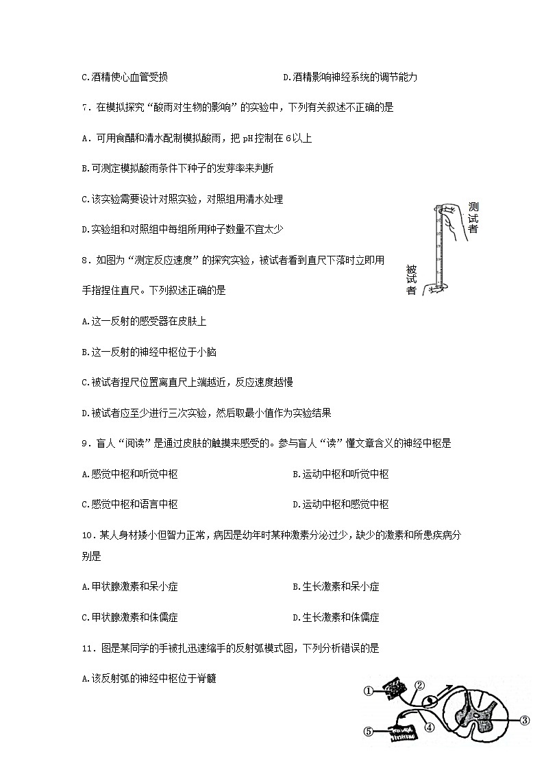
8.如图为“测定反应速度”的探究实验,被试者看到直尺下落时立即用
手指捏住直尺。下列叙述正确的是
A.这一反射的感受器在皮肤上
B.这一反射的神经中枢位于小脑
C.被试者捏尺位置离直尺上端越近,反应速度越慢
D.被试者应至少进行三次实验,然后取最小值作为实验结果
9.盲人“阅读”是通过皮肤的触摸来感受的。参与盲人“读”懂文章含义的神经中枢是
A.感觉中枢和听觉中枢B.运动中枢和听觉中枢
C.感觉中枢和语言中枢D.运动中枢和感觉中枢
10.某人身材矮小但智力正常,病因是幼年时某种激素分泌过少,缺少的激素和所患疾病分别是
A.甲状腺激素和呆小症B.生长激素和呆小症
C.甲状腺激素和侏儒症D.生长激素和侏儒症
11.图是某同学的手被扎迅速缩手的反射弧模式图,下列分析错误的是
A.该反射弧的神经中枢位于脊髓
B.缩手反射过程中神经冲动传导的途径是①→②→③→④→⑤
C.若因意外事故,图中的④遭到损伤,则缩手反射不能完成,但是人会感到痛
D.若因意外事故,图中的②遭到损伤,则缩手反射不能完成,但是人会感到痛
12.下列反射活动中,与“阅读文学作品时,随故事情节潸然泪下”,最相似的是
A.谈虎色变B.鹦鹉学舌C.吃梅止渴D.宠物狗算算术
13.下列属于传染病的一组是
①腮腺炎②心脏病③蛔虫病④近视眼⑤结膜炎⑥贫血
A.①②③B.②③④C.①③⑤D.③⑤⑥
14.红丝带是对HIV和艾滋病认识的国际符号,象征着我们对艾滋病人和感染者的关心与支持,象征着我们要用“心”来参与预防艾滋病的工作。如图所示情形中会传播艾滋病的是
15.如图甲、乙、丙分别表示某传染病流行期间的三类人群,其中甲表示健康人群;乙与甲相比,主要是体内含该传染病的抗体;丙是该传染病的患者。下列分析错误的是
A.甲是该传染病的易感人群
B.乙、丙是该传染病的传染源
C.①过程最有效的办法是接种疫苗
D.②③分别表示健康人感染患病和痊愈过程
16.下列关于传染病和免疫的说法正确的是
A.唾液中的溶菌酶的杀菌作用和接种麻疹疫苗预防麻疹,都属于特异性免疫
B.加强锻炼增强免疫力、搞好个人卫生都是预防传染病措施中的切断传播途径
C.对乙肝缺乏免疫力而容易感染乙肝的人群属于易感人群
D.免疫不具有清除体内衰老、死亡和损伤的细胞的功能
17.随着社会的发展,生活水平的提高,一些“富贵病”成为当代主要疾病。有关叙述错误的是
A.吸烟、高血压、高胆固醇是心血管疾病形成的重要原因
B.糖尿病患者常表现为多饮多食多尿体重减少,即“三多一少”
C.抢救出现心肌梗死症状的患者,要尽快拨打“119”,同时告知患者所在具体地点
D.及时治疗各种癌前病变,定期检查,改变不良生活方式,可以预防或延迟癌症的发生
18.抢救呼吸和心跳骤停的落水者时,需要采取心肺复苏的措施,为了提高抢救的成功率,心肺复苏措施的正确顺序是
①开放气道②人工呼吸③胸外按压
A.①-②→③B.③-②→①C.②→①→③D.③--①→②
19.日常生活中,许多食品、药品的制作都要利用细菌或真菌。下列属于人类对真菌利用的是
①做发面食品②生产青霉素③醋④酿酒⑤制酸奶
A.①②③B.①②④C.②④⑤D.②③⑤
20.将糖和酵母菌放入装有温水的玻璃瓶中搅拌,并把挤瘪的小气球套在瓶口,一段时间后,小气球会胀大起来(如图)。对此现象的解释正确的是
A.酵母菌分解糖产生氧气B.酵母菌分解糖产生二氧化碳
C.酵母菌分解糖产生乳酸D.酵母菌利用糖合成淀粉
21.下列有关食品腐败和食品保存的说法中,错误的是
A.微生物的大量繁殖是食品腐败的主要原因
B.保存食品时可以大量添加防腐剂防止食品腐败
C.冷藏保存食品主要是因为低温可抑制微生物的繁殖
D.风干保存食品是因为干燥环境不利于微生物的生存
22.某同学为探究牛奶腐败的原因,利用三个规格相同经过消毒的锥形瓶进行下表所示的实验操作,在室温(24℃)条件下放置一段时间观察实验结果。下列分析正确的是
A.本实验的变量是瓶内空气的有无B.乙瓶和丙瓶内牛奶不会腐败变质
C.上述实验操作应该在无菌条件下进行D.与室温相比5℃条件下牛奶会先腐败
23.病毒结构简单,有以下部分组成
①细胞壁外壳 ②内部的细胞核 ③内部的遗传物质 ④蛋白质外壳。
A.①②B.③④C.②③D.②④
24.将病毒和细菌、真菌进行比较,有关叙述正确的是
A.病毒不能独立生活,必须在其他生物活细胞内生活
B.病毒和细菌、真菌的结构相同
C.三者除结构不同外,其余营养方式、生殖方式都相同
D.病毒都是对人类有害的,某些细菌、真菌对人类有益
25.在我们的生活环境中,存在着大量的细菌和真菌。下列相关叙述中,正确的是
A.春天,在树林中常常可以看到蘑菇,蘑菇是一种植物
B.夏天,易发生痢疾,这大多是由痢疾杆菌引起的,痢疾杆菌属于真菌
C.秋天,森林中的枯枝落叶第二年大多不见了,这是被细菌和真菌分解了
D.冬天,食物不易变质,这是因为天气变冷,细菌不能生存所致
第II卷 非选择题(共50分)
二、非选择题(每空1分,共计50分)
26.(9分)2022年卡塔尔世界杯揭幕战将在11月21日打响,如果你是一位足球迷,在看一场精彩的足球比赛时,有时会因为异常兴奋或紧张而面红耳赤、心跳加快、血压升高。如图是整个反射过程示意图,请你结合所学知识,回答问题:
(1)当精彩的画面进入你的眼球,会在[ ]_________上形成清晰的物像,而视觉是在[ ]_________产生的。
(2)不管足球离你远或近,你都能看清楚,主要是因为眼球中_________的曲度可以调节。
(3)与唾液腺等外分泌腺相比,[B]肾上腺没有_________,产生的肾上腺素直接进入肾上腺毛细血管,通过血液循环调节心脏等器官的机能,从而出现图示中[C]现象,这一调节过程叫做_________调节。通过图示反射过程可看出,此调节过程是在_________系统的调节控制之下完成的。
(4)眼球最前端无色透明,可透过光线的结构是[ ]_________;有透明胶状物质构成,能支撑眼球壁,并能折射光线的结构是[ ]_________。有观众近视,可以佩戴_________进行矫正。
27.(12分)如图为人体神经系统的组成及神经元结构示意,请分析回答:
(1)篮球比赛中,协调运动并维持球员身体平衡的结构是[ ]_________;球员心跳、呼吸加快,以满足身体对大量氧气的需求,调节心跳、呼吸的部位位于[ ]_________
(2)某球员拌伤腰部,腰部的[4]_________受到严重损伤,虽然下肢没有任何损伤,却造成下肢丧失运动功能,大小便失禁。
(3)比赛中,球员完成的各种动作离不开遍布全身的[5]_________,它是由[]_________集结成束,外面包膜构成。
(4)调节人体生理活动的最高级中枢位于______(填序号)表面,称为_________。球员听到教练的指令后,会作出相应的反应,这一反射离不开上述结构中人类特有的,与_________有关的神经中枢,上述反射属于_________反射。
(5)神经元的基本结构是由_________和_________两部分组成。人体内各个神经元之间相互接触,形成了非常复杂的网络,这样的结构特点与神经元的生理功能相适应,其功能是______________。
28.(10分)下图是关于人体免疫的卡通图解,仔细观察并回答问题:
(1)_________和_________是保卫人体的第一道防线,四幅图中表示保卫人体第一道防线的图是_________(填大写字母代号)。
(2)在健康人清洁皮肤上涂的病菌很快死亡,是图_________(填大写字母代号)所起的作用。
(3)体液中的_________和_________是保卫人体的第二道防线。
(4)第一道防线和第二道防线是人生来就有的,对多种病原体都有防御作用,属于_________免疫。
(5)图中a表示_________,能够破坏许多病菌的细胞壁使病菌溶解。
(6)图中b表示分布在呼吸道黏膜上的_________,它具有清扫作用。
(7)图中d是_________,它可将侵入人体的病原体消化分解。
29.(13分)小明设计了一个细菌培养实验,步骤如下。请分析回答:
步骤一:取三个装有等量牛内汁培养基的培养皿,分别标记为甲、乙、丙号。将三个培养皿高温灭菌,冷却至常温。
步骤二:洗手前用无菌棉棒擦取左手手心,在甲培养基上涂抹一下;洗手后用另一支无菌棉棒擦取左手手心,在乙培养基上涂抹一下;丙培养基不涂抹。加盖封好后,放在相同、适宜的环境下培养(处理如图)。
(1)根据实验过程,你认为小明要探究的问题是______________?
(2)丙培养皿的作用是__________,培养基和培养皿在接种前须经__________处理。
(3)棉棒在培养基上涂抹,相当于细菌一般培养方法中的__________步骤。
(4)预期几天后,三个培养皿中细菌菌落最多的是__________。小明观察细菌菌落表面或光滑黏稠,或__________。
(5)与真菌相比,细菌细胞的结构中没有__________。
(6)1928年英国细菌学家__________在研究细菌时发现了青霉素,青霉素对动物细胞和人体细胞没有杀伤能力,但却有杀灭细菌细胞的作用,请你联系细胞结构的相关知识来推测,可能是因为青霉素对细菌细胞结构__________的形成有抑制作用。
(7)药品根据是否需要医师处方购买可以分为__________和__________。青霉素作为一种抗生素被广泛应用,抗生素药物必须凭处方购买,因此青霉素__________(属于/不属于)OTC.青霉素可有效治疗上呼吸道感染、皮肤软组织感染等疾病,但是不可盲目自行用药,一定要谨遵医嘱做到安全用药,安全用药是根据病人的__________、体质和药物的作用适当选择药物的品种,以适当的方法、剂量和时间准确用药,充分发挥药物的最佳效果。
30.(6分)2022年5月31日是第35个“世界无烟日”,某研究小组就“吸烟对人体的危害问题”进行了探究。取两个底部有网格透气的鼠笼,分别标注为甲组、乙组。两组各放入一只大小和健康状况相同的小白鼠,相同条件饲喂。甲组不点香烟,乙组笼外底部点燃香烟持续烟熏。一段时间后,甲组小鼠正常,乙组小鼠眼睛充血红肿、活动异常,最后痉挛、休克。
(1)该实验方案有一处不科学,请指出:__________,不科学的理由是__________。
(2)实验中变量是__________。
(3)若改进不当之处后,实验结果仍然不变,则得出的结论是____________________。
(4)香烟中含有哪些有毒物质?____________________(举两例)
(5)当你的亲人和朋友在公共场合吸烟的时候,你会怎么办?___________________。
七年级生物学试题 参考答案
一、单项选择题
1-5 CCBBC6-10 DACCD11-15 DACCB16-20 CCDBB21-25 BCBAC
二、非选择题
26.(9分)
(1)[5]视网膜[A]大脑皮层(或大脑的一定区域;或视觉中枢)
(2)晶状体
(3)导管激素神经系统
(4)[1]角膜[4]玻璃体近视镜或凹透镜
27.(12分)
(1)[2]小脑[3]脑干
(2)[4]脊髓
(3)[5]神经[8]神经纤维
(4)[1]大脑大脑皮层语言文字条件
(5)细胞体突起能够接受刺激,产生并传导兴奋
28.(10分)
(1)皮肤黏膜B、D
(2)D
(3)杀菌物质吞噬细胞
(4)非特异性免疫(或先天性免疫)
(5)溶菌酶
(6)纤毛
(7)吞噬细胞
29.(13分)
(1)洗手会使手上的细菌减少吗?(符合题意即可)
(2)对照高温灭菌
(3)接种
(4)甲粗糙干燥
(5)成形的细胞核
(6)弗莱明细胞壁
(7)处方药非处方药不属于病情
30.(6分)
(1)小白鼠数量太少偶然性太大,容易出现误差
(2)是否点燃香烟烟熏
(3)吸烟对人体的健康有危害
(4)焦油、一氧化碳、尼古丁等(符合题意即可)
(5)劝说吸烟者不要吸烟,并介绍吸烟的危害等(符合题意即可)
编号
甲
乙
丙
加入的物质
50毫升灭菌鲜牛奶
50毫升鲜牛奶
50毫升灭菌鲜牛奶
瓶口的处理
不做处理
用消毒瓶塞密封
用消毒棉球塞住
2023年山东省淄博市沂源县二模生物试题(含答案): 这是一份2023年山东省淄博市沂源县二模生物试题(含答案),共7页。试卷主要包含了选择题,非选择题等内容,欢迎下载使用。
山东省淄博市高青县2021-2022学年七年级下学期期末生物试题(word版含答案): 这是一份山东省淄博市高青县2021-2022学年七年级下学期期末生物试题(word版含答案),共7页。试卷主要包含了选择题,理解与应用等内容,欢迎下载使用。
山东省淄博市周村区2021-2022学年七年级下学期期末生物试题(word版含答案): 这是一份山东省淄博市周村区2021-2022学年七年级下学期期末生物试题(word版含答案),共8页。试卷主要包含了选择题,非选择题等内容,欢迎下载使用。

