2021安庆九一六学校高一下学期5月月考生物试题含答案
展开2020—2021学年度第二学期5月月考
高一生物试卷
时间:60分钟 满分:100分 审题人:高二备课组
一、单选题(每题3分)
1.下图是某高等动物(体细胞中染色体数为2N)细胞周期不同时期染色体数目、核DNA分子数目的柱形统计图。下列叙述错误的是( )
A.a表示染色体数目,b表示核DNA数目
B.②时期可能看不到核膜与核仁
C.①→②过程染色体数和染色单体数均加倍
D.③→①过程中发生DNA复制
2.下列有关观察根尖分生组织细胞有丝分裂的实验描述中,正确的是( )
A.在观察根尖细胞有丝分裂实验中,实验过程为:取材→解离→漂洗→染色→观察
B.观察根尖细胞有丝分裂实验中,应选一个处于间期的细胞并可观察到连续的分裂过程
C.中心体在洋葱根尖分生区细胞有丝分裂过程中发挥重要作用
D.在观察根尖细胞有丝分裂实验中,盐酸和酒精混合液用于使细胞相互分离开来
3.骨髓间充质干细胞在人体骨骼损伤后修复过程中具有重要作用,人体骨骼受损(如骨折)时,骨髓间充质干细胞分化为成骨细胞,成骨细胞继续分裂参与形成新骨骼和修复受损骨骼。下列相关叙述错误的是( )
A.骨髓间充质干细胞分化为成骨细胞是骨髓间充质干细胞中的基因选择性表达的结果
B.与成骨细胞相比,骨髓间充质干细胞在形态、结构和生理功能上存在差异
C.骨髓间充质干细胞分化为成骨细胞是多细胞生物体中细胞专门化趋势的体现
D.骨髓间充质干细胞与成骨细胞的遗传物质不同
4.某昆虫体色的深褐色(A)与淡蓝色(a)是一对相对性状。在杂交实验中,后代有50%的体色为淡蓝色,则其亲本的遗传因子组成是( )
A.AA×aa B.AA×Aa
C.Aa×Aa D.Aa×aa
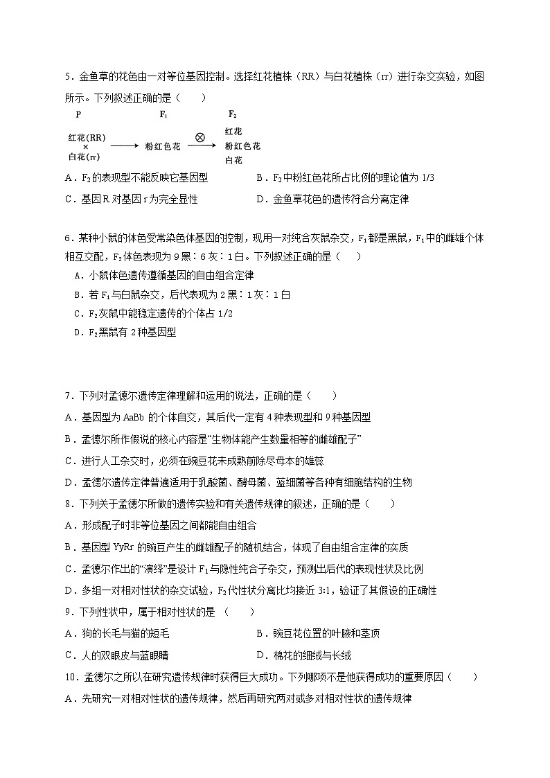
5.金鱼草的花色由一对等位基因控制。选择红花植株(RR)与白花植株(rr)进行杂交实验,如图所示。下列叙述正确的是( )
A.F2的表现型不能反映它基因型 B.F2中粉红色花所占比例的理论值为1/3
C.基因R对基因r为完全显性 D.金鱼草花色的遗传符合分离定律
6.某种小鼠的体色受常染色体基因的控制,现用一对纯合灰鼠杂交,F1都是黑鼠,F1中的雌雄个体相互交配,F2体色表现为9黑∶6灰∶1白。下列叙述正确的是( )
A.小鼠体色遗传遵循基因的自由组合定律
B.若F1与白鼠杂交,后代表现为2黑∶1灰∶1白
C.F2灰鼠中能稳定遗传的个体占1/2
D.F2黑鼠有2种基因型
7.下列对孟德尔遗传定律理解和运用的说法,正确的是( )
A.基因型为AaBb的个体自交,其后代一定有4种表现型和9种基因型
B.孟德尔所作假说的核心内容是“生物体能产生数量相等的雌雄配子”
C.进行人工杂交时,必须在豌豆花未成熟前除尽母本的雄蕊
D.孟德尔遗传定律普遍适用于乳酸菌、酵母菌、蓝细菌等各种有细胞结构的生物
8.下列关于孟德尔所做的遗传实验和有关遗传规律的叙述,正确的是( )
A.形成配子时非等位基因之间都能自由组合
B.基因型YyRr的豌豆产生的雌雄配子的随机结合,体现了自由组合定律的实质
C.孟德尔作出的“演绎”是设计F1与隐性纯合子杂交,预测出后代的表现性状及比例
D.多组一对相对性状的杂交试验,F2代性状分离比均接近3∶1,验证了其假设的正确性
9.下列性状中,属于相对性状的是 ( )
A.狗的长毛与猫的短毛 B.豌豆花位置的叶腋和茎顶
C.人的双眼皮与蓝眼睛 D.棉花的细绒与长绒
10.孟德尔之所以在研究遗传规律时获得巨大成功。下列哪项不是他获得成功的重要原因( )
A.先研究一对相对性状的遗传规律,然后再研究两对或多对相对性状的遗传规律
B.选择了严格自花传粉的豌豆作为实验材料
C.选择了多种植物作为实验材料,做出了大量的实验
D.应用了数学统计的方法对结果进行统计分析
11.在豚鼠中,黑色皮毛对白色皮毛为显性。如果一对杂合的黑毛豚鼠交配,一胎产下4仔,则此4仔的表现型可能是( )
①全都黑色 ②3黑1白 ③2黑2白 ④1黑3白 ⑤全部白色
A.② B.②④
C.②③④ D.①②③④⑤
12.牵牛花的红花A对白花a为显性,阔叶B对窄叶b为显性,两对性状独立遗传。纯合红花窄叶和纯合白花阔叶牵牛花杂交获得F1,F1与“某植株”杂交其后代中红花阔叶、红花窄叶、白花阔叶、白花窄叶的比例依次是3:1:3:1。“某植株”的基因型是( )
A.aaBb B.aaBB
C.AaBb D.AAbb
13.下列对等位基因的理解正确的是( )
A.等位基因位于同一染色体的相同位置上
B.D和D,D和d,d和d都是等位基因
C.等位基因是位于同源染色体上相同位置控制相对性状的基因
D.有些性染色体上的基因没有相应的等位基因,在遗传中不遵循分离定律
14.人的X染色体和Y染色体大小、形态不完全相同,但存在着同源区(Ⅱ)和非同源区(Ⅰ、Ⅲ),如图所示。下列有关叙述错误的是( )
A.Ⅰ片段上隐性基因控制的遗传病,男性患病率高于女性
B.Ⅱ片段上基因控制的遗传病,与常染色体上的基因控制的遗传病遗传特点相同
C.Ⅲ片段上基因控制的遗传病,患病者全为男性
D.精子细胞中不一定含有Y染色体
15.如图表示一对同源染色体及其上的等位基因,下列说法错误的是( )
A.1的染色单体与2的染色单体之间发生了交叉互换
B.B与b的分离发生在减数第一次分裂
C.A与a的分离仅发生在减数第一次分裂
D.A与a的分离发生在减数第一次分裂和减数第二次分裂
16.自然状况下,鸡有时会发生性反转,如母鸡逐渐变成公鸡。已知鸡是ZW型性别决定。如果性反转公鸡的染色体组成(ZW)并没有改变,所以其与正常母鸡交配,并产生后代(WW型在胚胎时死亡),后代中母鸡与公鸡的比例是( )
A.1∶0 B.1∶1 C.2∶1 D.3∶1
17.下列四项中,能用于观察四分体的实验材料是( )
A.洋葱根尖 B.蝗虫的精巢 C.菠菜幼叶 D.受精卵
18.一个基因型为AaXbY的精原细胞,在减数分裂过程中,由于染色体分配紊乱,产生了一个AAaXb的精子。则另外三个精子的基因型分别是( )
A.AAaXb、Y、Y B.Xb、aY、Y
C.aXb、aY、Y D.aXb、Y、Y
19.人类色盲是由X染色体上隐性基因导致的遗传病,下列推断正确的是( )
A.父亲色盲,女儿一定正常 B.母亲色盲,儿子一定色盲
C.外祖父色盲,外孙一定色盲 D.祖母色盲,孙女一定色盲
20.DNA熔解温度(Tm)是使DNA双螺旋结构解开一半时所需要的温度,不同种类DNA的Tm值不同。如图表示DNA分子中(G+C)含量(占全部碱基的比例)与Tm的关系。下列有关叙述错误的是( )
A.一般来说,在一定范围内,DNA分子的Tm值与(G+C)含量呈正相关
B.DNA双螺旋结构有利于维持DNA的稳定性
C.Tm值相同的DNA分子中(G+C)数量也相同
D.若DNA分子中(G+C)/(A+T)=1,则G与C之间的氢键总数比A与T之间多
21.5′和3′代表DNA单链的两个方向,若DNA自我复制时以5′—ATGC—3′为模板链,则其新合成的互补子链为( )
A.5′—TACG—3′ B.5′—GCAT—3′
C.5′—UACG—3′ D.5′—GCAU—3′
22.下列关于DNA分子结构的叙述,正确的是( )
A.DNA分子的两条链是反向平行的,并且游离的磷酸基团位于同一侧
B.DNA分子一条链上的相邻碱基通过磷酸—脱氧核糖—磷酸相连
C.沃森和克里克构建了DNA双螺旋结构模型并确定DNA是染色体的组成成分
D.DNA分子中碱基对的特定排列顺序,构成了DNA分子的特异性
23.下列关于噬菌体侵染大肠杆菌实验的叙述,正确的是( )
A.噬菌体侵染大肠杆菌的实验中,搅拌的目的是使大肠杆菌破裂
B.用32P或35S标记的噬菌体分别侵染大肠杆菌,结果证明了DNA是遗传物质
C.噬菌体侵染实验中大肠杆菌是否裂解对实验结果没有影响
D.32P标记的噬菌体侵染大肠杆菌后得到的噬菌体都带有32P
24.下列关于DNA、染色体、基因的关系的叙述,不正确的是( )
A.每条染色体上有一个DNA,复制后每条染色单体上有一个DNA
B.某些细胞器中也有基因,它们的遗传不遵循孟德尔遗传定律
C.染色体上的DNA是双螺旋结构,基因在染色体上呈线性排列
D.DNA分子有两条链,基因在DNA分子双链上成对存在
25.下列描述与生物学事实相符的是( )
A.DNA是豌豆主要的遗传物质
B.受精卵中的DNA一半来自父方,一半来自母方
C.基因的自由组合发生在受精作用过程中
D.细菌的基因是具有遗传效应的DNA片段
二、综合题(27题每空1分,其余每空2分)
26.下图是具有两种遗传病的家族系谱图,设甲病显性基因为A,隐性基因为a;乙病显性基因为B,隐性基因为b。若Ⅱ7不携带乙病的致病基因,请据图回答问题:
(1)甲病的遗传方式为___________________;乙病的遗传方式为____________________。
(2)Ⅱ5的致病基因来自__________________。
(3)Ⅱ4的基因型是__________________。
(4)我国婚姻法禁止近亲结婚,若Ⅲ12与Ⅲ13结婚,生育一患两种病男孩的概率是____________。
27.下图表示某雄性动物(2n=4)体内细胞正常分裂过程中不同时期细胞内染色体、染色单体和DNA含量的关系,以及细胞分裂图像,请分析回答:
(1)图1中a~c表示染色体的是_____________,图2中表示体细胞增殖过程的是_______________________。
(2)图1中Ⅲ的数量关系对应于图2中的____________,图2中能体现孟德尔分离定律和自由组合定律实质的是_________。
(3)图1中由Ⅱ变成Ⅲ相当于图2中的__________过程。
28.下面甲图中DNA分子有a和d两条链,将甲图中某一片段放大后如乙图所示,结合所学知识回答下列问题:
(1)甲图中,A和B均是DNA分子复制过程中所需要的酶,其中B能将单个的脱氧核苷酸连接成脱氧核苷酸链,从而形成子链,则A是____________酶,B是_____________酶。
(2)乙图中,7是________________,DNA分子的基本骨架由_______________________交替连接而成,DNA分子两条链上的碱基通过_________连接成碱基对。
高一下五月月考生物参考答案
1.C
【分析】
分析题图:a表示染色体,b表示核DNA,①DNA复制已经完成,表示有丝分裂的前、中期,②着丝点已分裂,表示有丝分裂后期和末期,③表示体细胞或者形成子细胞。
【详解】
A、图中b存在是a两倍的情况,所以a表示染色体,b表示核DNA,A正确;
B、②表示有丝分裂后期和末期,后期核膜和核仁还没有出现,末期核膜核仁已经重现,故②时期可能看不到核膜与核仁,B正确;
C、①→②着丝点分裂,染色体数目加倍,染色单体数目变为0,C错误;
D、③→①过程中存在分裂的间期,发生DNA复制,D正确。
故选C。
2.D
【分析】
观察植物细胞有丝分裂实验:
1、解离:剪取根尖2-3mm(最好每天的10-14点取根,因此时间是洋葱根尖有丝分裂高峰期),立即放入盛有质量分数为15%的氯化氢溶液和体积分数为95%的酒精溶液的混合液(1:1)的玻璃皿中,在室温下解离3-5min。
2、漂洗:待根尖酥软后,用镊子取出,放入盛有清水的玻璃皿中漂洗约10min。
3、染色:把洋葱根尖放进盛有质量浓度为0.01g/mL或0.02g/mL的龙胆紫溶液的培养皿中,染色3-5min。
4、制片:取一干净载玻片,在中央滴一滴清水,将染色的根尖用镊子取出,放入载玻片的水滴中,并且用镊子尖把根尖弄碎,盖上盖玻片,在盖玻片再加一载玻片。然后,用拇指轻轻地压载玻片。取下后加上的载玻片,既制成装片。
5、观察:
(1)低倍镜观察把制成的洋葱根尖装片先放在低倍镜下观察,要求找到分生区的细胞,特点是:细胞呈正方形,排列紧密,有的细胞正在分裂。
(2)高倍镜观察找到分生区的细胞后,把低倍镜移走,直接换上高倍镜,用细准焦螺旋和反光镜把视野调整的既清晰又较亮,直到看清细胞物象为止。
【详解】
A、在观察根尖细胞有丝分裂实验中,制片流程为:取材→解离→漂洗→染色→制片→观察,A错误;
B、在洋葱根尖临时装片的制作过程中,由于解离时细胞已经死亡,不可能持续观察它从间期到末期的分裂过程,B错误;
C、中心体分布在低等植物细胞和动物细胞中,洋葱是高等植物,不含中心体,C错误;
D、观察植物细胞的有丝分裂实验中,解离过程剪取根尖2−3mm立即放入盛有质量分数为15%的氯化氢溶液和体积分数为95%的酒精溶液的混合液(1:1)的玻璃皿中,在室温下解离3−5min,使组织中的细胞互相分离开,D正确。
故选D。
3.D
【分析】
细胞分化:
(1)概念:在个体发育中,由一个或多个细胞增殖产生的后代,在形态、结构和生理功能上发生一系列稳定性差异的过程;
(2)特征:具有持久性、稳定性和不可逆性;
(3)意义:是生物个体发育的基础;
(4)原因:基因选择性表达的结果,遗传物质没有改变。
【详解】
A、分化的实质是基因的选择性表达,骨髓间充质干细胞分化为成骨细胞,是骨髓间充质干细胞中的基因选择性表达的结果,A正确;
B、细胞分化后,在形态、结构等方面发生稳定性差异,细胞分化与成骨细胞相比,骨髓间充质干细胞在形态、结构和生理功能上存在差异,B正确;
C、细胞分化的结果使细胞功能趋向专门化,骨髓间充质干细胞分化为成骨细胞是多细胞生物体中细胞专门化趋势的体现,C正确;
D、分化并不会改变细胞的遗传物质,故骨髓间充质干细胞与成骨细胞的遗传物质相同,D错误。
故选D。
4.D
【分析】
已知某昆虫体色的深褐色(A)与淡蓝色(a)是一对相对性状,遵循基因的分离定律。
【详解】
A、AA×aa,后代基因型为Aa,全部是深褐色,A错误;
B、AA×Aa,后代基因型为AA、Aa,全部是深褐色,B错误;
C、Aa×Aa,后代基因型为AA:Aa:aa=1:2:1,淡蓝色的概率是25%,C错误;
D、Aa×aa,后代Aa:aa=1:1,淡蓝色的概率为50%,D正确。
故选D。
5.D
【分析】
1、基因分离定律的实质:进行有性生殖的生物在进行减数分裂产生配子时,位于同源染色体的等位基因随同源染色体分离而分离,分别进入不同的配子中,随配子独立遗传给后代。
2、分析题图可知:亲本红色是RR,白色是rr,F1是Rr,F2是RR:Rr:rr=1:2:1。
【详解】
A、子二代的基因型及比例是RR:Rr:rr=1:2:1,分别表现为红花、粉红花、白花,因此表现型可以反映它的基因型,A错误;
B、子二代粉红花是Rr,占1/2,B错误;
C、由于Rr表现为粉红花,RR红花、rr白花,因此R对r为不完全显性,C错误;
D、由题意知,金鱼草花色由1对等位基因控制,符合分离定律,D正确。
故选D。
6.A
7.C
【分析】
孟德尔遗传定律的使用范围:
1. 真核生物的性状遗传。原核生物和非细胞结构的生物 (如病毒)没有染色体,不进行减数分裂。
2. 有性生殖过程中的性状遗传。只有在有性生殖过程中才发生等位基因的分离,以及非同源染色体上的非等位基因的自由组合。
3.细胞核遗传。只有真核生物的核基因随染色体的规律性 变化而呈现规律性遗传。
4.基因的分离定律适用 于一对相对性状的遗传,只涉及一 对等位基因。基因的自由组合定律适用于两对或两对以上相对性状的遗传,涉及两对或两对上的等位基因且他们分别位于两对或两对以上的同源染色体上。
【详解】
A、基因型为AaBb的个体自交,其后代不一定有4种表现型和9种基因型,因为这两对基因可能位于一对同源染色体上,A错误;
B、一般来讲,生物体产生的雌、雄配子的数量不等,且孟德尔假说的核心是在形成配子时,成对的遗传因子彼此分离,不成对的遗传因子子自由组合,B错误;
C、进行人工杂交时,必须在豌豆花未成熟前除尽母本的雄蕊,从而保证后代的产生过程中雄配子只来自父本,C正确;
D、孟德尔遗传定律适用于真核生物有性生殖过程中核基因的传递规律,D错误。
故选C。
【点睛】
8.C
【分析】
基因自由组合定律的实质是:位于非同源染色体上的非等位基因的分离或自由组合是互不干扰的;在减数分裂过程中,同源染色体上的等位基因彼此分离的同时,非同源染色体上的非等位基因自由组合。
【详解】
A、形成配子时非同源染色体上的非等位基因之间能自由组合,而同源染色体上的非等位基因之间不能自由组合,A错误;
B、基因型为YyRr的豌豆产生的雌、雄配子随机结合,体现了受精作用,而在减数分裂过程中,等位基因分离的同时,非同源染色体上的非等位基因自由组合,体现了自由组合定律的实质,B错误;
C、孟德尔设计F1与隐性纯合子进行测交实验,进而预测出后代的表现性状及比例,这是“演绎”推理的过程,C正确;
D、做了多组相对性状的杂交试验,F2的性状分离比均接近3∶1,以说明3∶1的出现不是偶然的,进通过这些实验还不能验证其假设,如果要验证其是否正确,需要做测交实验,D错误。
故选C。
【点睛】
9.B
【分析】
相对性状是指同种生物同一性状的不同表现类型,如豌豆的高茎和矮茎。
【详解】
A、狗的长毛与猫的短毛,描述的狗和猫两种生物,不属于相对性状,A错误;
B、豌豆花位置的叶腋和茎顶,描述的是花位置这一性状的不同表现类型,属于相对性状,B正确;
C、人的双眼皮与蓝眼睛,描述的是眼皮类型和眼睛颜色,不是同一种性状,不属于相对性状,C错误;
D、棉花的细绒与长绒,描述的是绒的粗细和长短,不是同一种性状,不属于相对性状,D错误。
故选B。
10.C
【分析】
孟德尔获得成功的重要原因有:①正确地选用实验材料,即选择了严格自花传粉的豌豆作为实验材料;②由单因子到多因子的研究方法,即先只针对一对相对性状的遗传规律进行研究,然后再研究多对性状的遗传规律;③应用统计学方法对实验结果进行分析;④科学地设计了实验程序。
【详解】
A、由单因子到多因子的研究方法,先研究一对相对性状的遗传规律,然后再研究两对或多对相对性状的遗传规律,是孟德尔获得成功的重要原因之一,A正确;
B、正确地选用实验材料,选择了严格自花传粉的豌豆作为实验材料,是孟德尔获得成功的重要原因之一,B正确;
C、选择了多种植物作为实验材料,做出了大量的实验,但只有豌豆的杂交实验获得成功,不是孟德尔获得成功的重要原因之一,C错误;
D、应用了数学统计的方法对结果进行统计分析,是孟德尔获得成功的重要原因之一,D正确;
故选C。
11.D
12.A
【分析】
由题可知,两对性状独立遗传,说明控制花色的基因和控制叶形的基因位于两对同源染色体上,这两对基因在遗传上遵循基因的自由组合定律。
【详解】
根据后代中红花∶白花=1∶1,可知亲本对应的基因型为Aa×aa;根据后代中阔叶∶窄叶=3∶1可知,亲本对应的基因型Bb×Bb,所以亲本基因型为AaBb×aaBb,则“某植株”的基因型为aaBb。综上所述,B、C、D不符合题意,A符合题意。
故选A。
13.C
【分析】
等位基因是指在一对同源染色体的同一位置上,控制相对性状的基因,一般用同一英文字母的大小写来表示,如A和a。
【详解】
A、等位基因位于一对同源染色体的相同位置上,A错误;
B、D和d是等位基因,而D和D、d和d是相同基因,B错误;
C、等位基因是位于同源染色体上相同位置,控制相对性状的基因,如D、d,C正确;
D、有些性染色体上的基因没有相应的等位基因,但在减数分裂过程中有同源染色体的分离,所以仍遵循孟德尔定律,D错误。
故选C。
14.B
15.C
16.C
【分析】
鸡的性别决定方式为ZW型,性染色体组成为ZZ表现为雄性,性染色体组成为ZW表现为雌性,母鸡逐渐变为具有生殖能力的公鸡,但染色体组成仍为ZW。
【详解】
母鸡逐渐变为具有生殖能力的公鸡,但染色体组成仍为ZW,性反转公鸡产生配子为Z、W,正常母鸡产生配子为Z、W,后代中ZZ:ZW:WW=1:2:1,但是WW不能发育,所以后代中ZZ(雄性):ZW(雌性)=1:2。即C正确。
故选C。
【点睛】
17.B
【分析】
1、联会:同源染色体两两配对的现象;
2、四分体:联会后的每对同源染色体含有4条染色单体,叫作四分体。
【详解】
在减数第一次分裂前期,同源染色体联会配对会形成四分体,而蝗虫精巢中的精原细胞进行减数分裂过程中可形成四分体,因此可用于观察四分体的实验材料,洋葱根尖、菠菜幼叶、受精卵都进行有丝分裂,不能形成四分体,B正确,ACD错误。
故选B。
18.D
【分析】
减数分裂过程:
(1)减数第一次分裂间期:染色体的复制;
(2)减数第一次分裂:①前期:联会,同源染色体上的非姐妹染色单体交叉互换;②中期:同源染色体成对的排列在赤道板上;③后期:同源染色体分离,非同源染色体自由组合;④末期:细胞质分裂。
(3)减数第二次分裂过程:①前期:核膜、核仁逐渐解体消失,出现纺锤体和染色体;②中期:染色体形态固定、数目清晰;③后期:着丝点分裂,姐妹染色单体分开成为染色体,并均匀地移向两极;④末期:核膜、核仁重建、纺锤体和染色体消失。
【详解】
一个基因型为AaXbY的精原细胞,产生了一个AAaXb的精子,说明减数第一次分裂后期,含有基因A和a的同源染色体未分离,移向了同一极,形成基因型为AAaaXbXb和YY的两个次级精母细胞,基因型为AAaaXbXb的次级精母细胞在减数第二次分裂后期,基因A所在的两条姐妹染色单体分开后移向了同一极,形成基因型为AAaXb和aXb的两个精子,而基因型为YY的次级精母细胞正常分裂,形成基因型均为Y的两个精子。 因此,另外三个精子的基因型分别是aXb、Y、Y。综上所述,ABC错误,D正确。
故选D。
【点睛】
19.B
【分析】
人类的红绿色盲是伴X染色体隐性遗传病(用B、b表示),则男性的基因型为XBY(男性正常)、XbY(男性色盲),女性的基因型为XBXB(女性正常)、XBXb(女性携带者)、XbXb(女性色盲),伴X染色体隐性遗传病具有隔代交叉遗传特点。
【详解】
A、男性色盲(XbY),则其女儿至少还有一个色盲基因,有可能患病,A错误;
B、母亲色盲(XbXb),则儿子肯定全部患病(XbY),B正确;
C、若外祖父色盲,则其女儿肯定携带有致病基因,但不一定会遗传给其外孙,因此其外孙不一定患此病,C错误;
D、若祖母色盲,则其儿子肯定患病,孙女肯定携带致病基因,但孙女不一定患此病,D错误。
故选B。
20.C
【分析】
分析曲线图:DNA熔解温度(Tm)是使DNA双螺旋结构解开一半时所需要的温度,图示表示的DNA分子中G+C含量(占全部碱基的比例)与Tm的关系,Tm值越大,C+G含量越高,即DNA分子的Tm值与C+G含量呈正相关。
【详解】
A、由图可知,在一定范围内,DNA分子的Tm值与C+G含量呈正相关,A正确;
B、DNA双螺旋结构有利于维持DNA的稳定性,B正确;
C、两DNA分子若Tm值相同,则它们所含(C+G)比例相同,但(C+G)的数量不一定相同,C错误;
D、由于C-G之间有3个氢键,A-T碱基对之间有2个氢键,因此DNA分子中G+C/A+T=1,则G与C之间的氢键总数比A与T之间多, D正确。
故选C。
21.B
【分析】
DNA结构特点:①DNA分子是由两条链组成的,这两条链按反向平行方式盘旋成双螺旋结构;②DNA的一条单链具有两个末端,一个DNA分子有四个末端;③DNA分子中的磷酸和脱氧核糖交替连接,排列在DNA分子的外侧,构成基本骨架,碱基排列在内侧;④两条链上的碱基通过氢键连接成碱基对。碱基配对的规律是A—T、G—C。碱基之间的这种一一对应的关系,叫作碱基互补配对原则。
【详解】
DNA的两条链是反向平行的,一条是5′→3′方向,另一条是3′→5′方向。若DNA自我复制时以5′—ATGC—3′为模板链,按照碱基互补配对原则和方向相反的原则,其新合成的互补子链为3′—TACG—5′,即5′—GCAT—3′,B正确,ACD错误。
故选B。
22.D
【分析】
DNA分子双螺旋结构的主要特点 (1) DNA分子是由两条链组成的,这两条链按反向平行方式盘旋成双螺旋结构。 (2) DNA分子中的脱氧核糖和磷酸交替连接,排列在外侧,构成基本骨架;碱基排列在内侧。
【详解】
A、DNA分子的两条链是反向平行的,并且游离的磷酸基团位于两端,A错误。
B、DNA分子一条链上的相邻碱基通过脱氧核糖—磷酸—脱氧核糖相连,B错误。
C、确定DNA是染色体的组成成分不是由沃森和克里克完成的,C错误。
D、DNA分子碱基对的排列顺序不同,每个DNA分子的碱基对的排列顺序是特定的,因此碱基对特定的排列顺序构成了DNA分子的特异性,D正确。
故选D。
23.B
【分析】
1、噬菌体是一种病毒,病毒是比较特殊的一种生物,它只能寄生在活细胞中,利用宿主细胞的原料进行遗传物质的复制和蛋白质外壳的合成。
2、T2噬菌体侵染细菌的实验步骤:分别用35S或32P标记噬菌体→噬菌体与大肠杆菌混合培养→噬菌体侵染未被标记的细菌→在搅拌器中搅拌,然后离心,检测上清液和沉淀物中的放射性物质。
【详解】
A、搅拌的目的是使吸附在大肠杆菌上的噬菌体外壳与细菌分离,A错误;
B、赫尔希和蔡斯分别用32P标记噬菌体的DNA和用35S标记的噬菌体蛋白质,实验结果证明了DNA是遗传物质,B正确;
C、T2噬菌体侵染实验中,大肠杆菌是否裂解对实验结果有影响,会导致32P标记组上清液放射性增强,C错误;
D、根据DNA半保留复制的特点,原料不具有标记性,32P标记的噬菌体侵染大肠杆菌后得到的噬菌体有些含有32P,有些噬菌体不含有32P,D错误。
故选B。
【点睛】
24.D
【分析】
1、基因的概念:基因是具有遗传效应的DNA片段,是决定生物性状的基本单位。
2、基因和染色体的关系:基因在染色体上,并且在染色体上呈线性排列,染色体是基因的主要载体。
【详解】
A、没有复制之前,每条染色体有一个DNA分子,经复制每条染色单体上有一个DNA分子,A正确;
B、某些细胞器中,如线粒体和叶绿体中也有基因,它们的遗传不遵循孟德尔遗传定律,B正确;
C、染色体上的DNA是双螺旋结构,一条染色体上含有很多个基因,基因在染色体上呈线性排列,C正确;
D、基因是由遗传效应的DNA片段,在DNA分子双链上不是成对存在的,D错误;
故选D。
25.D
【分析】
1、基因是有遗传效应的DNA片段,是决定生物性状的遗传物质的结构和功能单位。
2、受精卵的染色体数目恢复到体细胞的数目,其中有一半的染色体来自精子(父亲),一半的染色体来自卵细胞(母亲)。细胞质主要来自卵细胞。
【详解】
A、豌豆属于细胞生物,细胞生物的遗传物质是DNA,故DNA是豌豆的遗传物质,A错误;
B、受精卵中的核DNA一半来自父方,一半来自母方,质DNA几乎全部来自母方,B错误;
C、基因的自由组合定律发生在减数分裂形成配子的过程中,C错误;
D、对于遗传物质是DNA的生物而言,基因是有遗传效应的DNA片段,故细菌(原核生物)的基因是具有遗传效应的DNA片段,D正确。
故选D。
26.常染色体显性遗传 伴X染色体隐性遗传 Ⅰ1和Ⅰ2 aaXBXb 5/24
【分析】
由遗传系谱图可知,Ⅱ-6、Ⅱ-7患甲病,而后代Ⅲ-15正常,故甲病为显性遗传病,又由于父亲患病,女儿正常,所以不是伴性遗传,故甲病为常染色体显性遗传病;Ⅱ-6、Ⅱ-7不患乙病,而后代Ⅲ-14患乙病,故乙病为隐性遗传病,又由题干可知Ⅱ-7不携带乙病的致病基因,故乙病为伴X隐性遗传病。
【详解】
(1)分析遗传系谱图可知,Ⅱ6、Ⅱ7患甲病,而后代Ⅲ15正常,故甲病为显性遗传病,又由于父亲患病,女儿正常,所以不是伴性遗传病,故甲病为常染色体显性遗传病。Ⅱ6、Ⅱ7不患乙病,而后代Ⅲ14患乙病,故乙病为隐性遗传病,又由题干可知,Ⅱ7不携带乙病的致病基因,故乙病为伴X染色体隐性遗传病。
(2)Ⅱ5既患甲病,又患乙病,由于母亲正常,父亲患甲病,故其甲病致病基因A来自父亲Ⅰ2,乙病致病基因Xb来自母亲Ⅰ1其基因型为AaXbY。
(3)Ⅱ4不患甲病,基因型为aaXBX-,女儿Ⅲ10患乙病,基因型为XbXb,故Ⅱ4的基因型是aaXBXb。
(4)由(3)分析知Ⅱ4基因型为aaXBXb,Ⅱ5基因型为AaXbY,Ⅲ12患甲病不患乙病,则Ⅲ12的基因型为AaXBXb,由(3)分析可知Ⅱ6、Ⅱ7基因型分别为AaXBXb、AaXBY,且Ⅲ13患甲、乙两病,则Ⅲ13的基因型为1/3AAXbY或2/3AaXbY,生育后代中患甲病的概率为1-2/3×1/4=5/6,患乙病的概率为1/2,故生育后代中患两种病男孩的概率是5/6×1/2×1/2=5/24 。
【点睛】
本题结合系谱图,考查人类遗传病,要求考生识记几种常考的人类遗传病的类型及特点,能根据系谱图,熟练运用口诀判断甲、乙两种遗传病的遗传方式及相关个体的基因型,进而运用逐对分析法进行相关概率的计算。
27.a 甲 乙 丙 丙到乙
【分析】
图1中:Ⅰ可以表示有丝分裂的末期或减数第二次分裂的后期,Ⅱ可以表示有丝分裂的前期、中期、减数第一次分裂的前期、中期和后期,Ⅲ可以表示减数第二次分裂的前期和中期,Ⅳ可以表示减数第二次分裂的末期。
图2中:甲表示有丝分裂的中期,乙表示减数第二次分裂的中期,丙表示减数第一次分裂的后期。
【详解】
(1)图1中a、b、c柱表示染色体的是a,b、c柱分别表示染色单体和DNA;图2中表示体细胞分裂时期的是图甲,进行的是有丝分裂中期。
(2)图1中Ⅲ的数量关系是2:4:4,说明已完成了减数第一次分裂,进入了减数第二次分裂,所以对应于图2中的乙。图2中的丙中发生同源染色体的分离和非同源染色体的自由组合,能体现孟德尔分离定律和自由组合定律的实质。
(3)图1中由Ⅱ变化为Ⅲ,表示进行了减数第一次分裂,所以相当于图2中的丙→乙过程。
【点睛】
本题的关键是需要考生弄清楚各图代表的时期,再进行相关的分析解答。
28.解旋酶 DNA聚合酶 胸腺嘧啶脱氧核苷酸 磷酸和脱氧核糖 氢键
【分析】
1、分析甲图可知,该图是DNA分子复制过程,A的作用是使DNA分子的双螺旋结构解开,形成单链DNA,因此A是解旋酶,B是催化以DNA单链d为模板形成DNA分子的子链c,因此B是DNA聚合酶,由图可以看出形成的新DNA分子中都含有一条模板链和一条子链,因此DNA分子的复制是半保留复制。
2、分析图乙可知,该图是DNA分子的平面结构,1是碱基C,2是碱基A,3是碱基G,4是碱基T,5是脱氧核糖,6是磷酸,7是脱氧核糖核苷酸,8是碱基对,9是氢键,10是脱氧核糖核苷酸链。
【详解】
(1)分析题图可知,A酶的作用是使DNA分子的双螺旋结构解开,因此是解旋酶;B酶的作用是催化形成DNA子链进而进行DNA分子的复制,是DNA聚合酶。
(2)乙图中,4是碱基T胸腺嘧啶,5是脱氧核糖,6是磷酸,所以7是胸腺嘧啶脱氧核苷酸;DNA分子的基本骨架是磷酸和脱氧核糖交替排列形成;碱基通过氢键连接形成碱基对。
【点睛】
本题考查DNA分子的结构和DNA复制的相关知识,考生需要识记DNA的结构和复制的过程。
2021普宁华美实验学校高一下学期第一次月考生物试题含答案: 这是一份2021普宁华美实验学校高一下学期第一次月考生物试题含答案
2021安庆九一六学校高二4月月考生物试题含答案: 这是一份2021安庆九一六学校高二4月月考生物试题含答案
2021安庆田中高二下学期5月月考生物试题含答案: 这是一份2021安庆田中高二下学期5月月考生物试题含答案,共12页。试卷主要包含了单选题,第四,非选择题等内容,欢迎下载使用。

