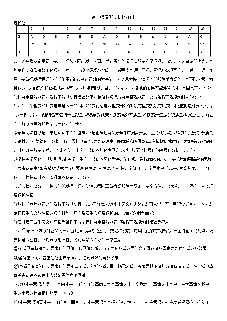
2021楚雄天人中学高二上学期12月月考政治试题含答案
展开2023楚雄州楚雄天人中学高二下学期3月月考试题政治无答案: 这是一份2023楚雄州楚雄天人中学高二下学期3月月考试题政治无答案,共7页。试卷主要包含了单项选择题,非选择题等内容,欢迎下载使用。
2021上饶横峰中学高二上学期第一次月考政治试题含答案: 这是一份2021上饶横峰中学高二上学期第一次月考政治试题含答案
2021运城景胜中学高二上学期12月月考政治试题含答案: 这是一份2021运城景胜中学高二上学期12月月考政治试题含答案

