还剩16页未读,
继续阅读
2020常德二中高三临考冲刺历史试题含答案
展开相关试卷
2023河北高三考前模拟练(临考信息卷)历史试题及答案:
这是一份2023河北高三考前模拟练(临考信息卷)历史试题及答案,共11页。
2023届湖南省常德市高三一模历史试题含答案:
这是一份2023届湖南省常德市高三一模历史试题含答案,共10页。试卷主要包含了本试卷分为选择题和非选择题,阁臣叶向高在奏疏里说等内容,欢迎下载使用。
2020赤峰二中,呼二中高三上学期10月联考历史试题Word含答案:
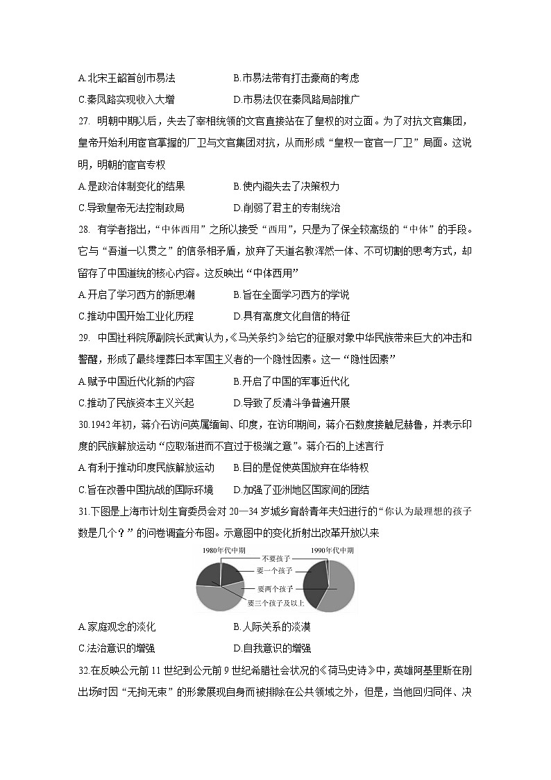
这是一份2020赤峰二中,呼二中高三上学期10月联考历史试题Word含答案,文件包含呼市赤峰2020届高三校级第一次联考docx、历史答案pdf等2份试卷配套教学资源,其中试卷共11页, 欢迎下载使用。

