资料中包含下列文件,点击文件名可预览资料内容
还剩2页未读,
继续阅读
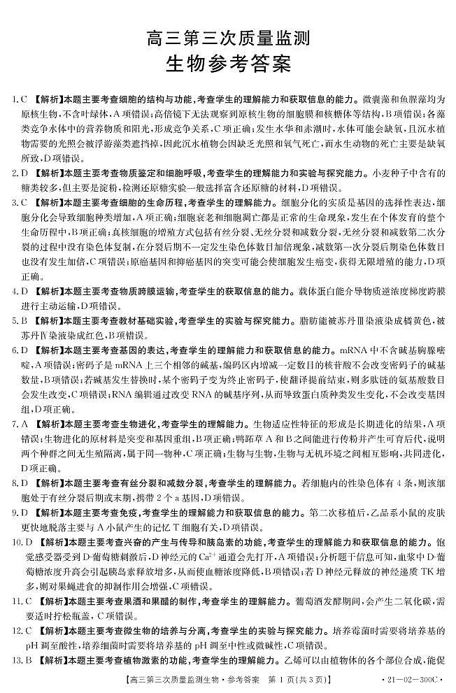
2021山东省百所名校高三下学期4月份联考生物试题PDF版含答案
展开
这是一份2021山东省百所名校高三下学期4月份联考生物试题PDF版含答案,文件包含生物300C答案2pdf、生物300C出片pdf等2份试卷配套教学资源,其中试卷共5页, 欢迎下载使用。
相关试卷
2021届辽宁省高三下学期决胜新高考名校交流5月联考生物试题 PDF版:
这是一份2021届辽宁省高三下学期决胜新高考名校交流5月联考生物试题 PDF版,文件包含辽宁省2021届高三决胜新高考名校交流5月联考生物试卷pdf、生物评分标准-辽宁版-“决胜新高考·名校交流”2021届高三5月联考卷pdf等2份试卷配套教学资源,其中试卷共7页, 欢迎下载使用。
2023全国名校大联考高三第四次联考生物试题PDF版含答案:
这是一份2023全国名校大联考高三第四次联考生物试题PDF版含答案,共6页。
2021河南省豫西名校高二10月联考生物试题PDF版含答案:
这是一份2021河南省豫西名校高二10月联考生物试题PDF版含答案

