2021潍坊四县(安丘、诸城、五莲、兰山)高三下学期5月高考模拟生物试题含答案
展开
这是一份2021潍坊四县(安丘、诸城、五莲、兰山)高三下学期5月高考模拟生物试题含答案,共16页。试卷主要包含了04等内容,欢迎下载使用。
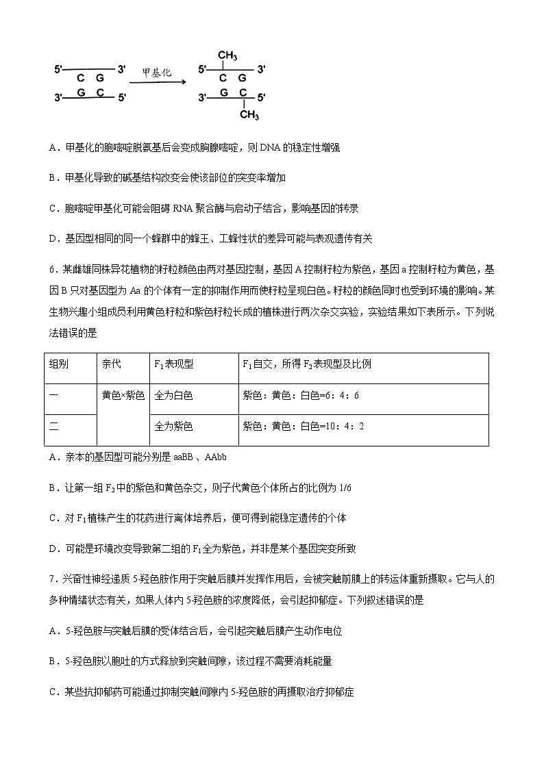
潍坊市四县市(安丘、诸城、五莲、兰山)2021届高三下学期5月高考模拟生物试题2021.04注意事项:1.答卷前,考生务必将自己的姓名、考生号等填写在答题卡和试卷指定位置。2.回答选择题时,选出每小题答案后,用铅笔把答题卡上对应题目的答案标号涂黑。如需改动,用橡皮擦干净后,再选涂其他答案标号。回答非选择题时,将答案写在答题卡上。写在本试卷上无效。3.考试结束后,将本试卷和答题卡一并交回。一、选择题:本题共15小题,每小题2分,共30分。每小题只有一个选项符合题目要求。1.丙型肝炎病毒(HCV)是引起丙型肝炎的病原体,属于RNA病毒。下列叙述正确的是A.HCV生活在肝细胞中,与肝细胞相比无成形的细胞核B.可用含1N的琼脂糖培养基培养HCV进行同位素标记,研究其增殖过程C.HCV可在肝细胞中指导合成相应的mRNA和tRNA,用于病毒蛋白质的合成D.效应T细胞可以破坏被HCV感染的肝细胞2.秀丽隐杆线虫是一种食细菌的线性动物,其体长度1mm,通身透明,为雌雄同体,是唯一一个身体中的所有细胞能被逐个盘点并各归其类的生物。在发育成熟过程中,有131个细胞将通过细胞凋亡的方式被去除。雌雄同体个体的性染色体组成为XX型,在偶然情况下,可产生大约0.2%的性染色体组成为XO的雄性个性。对线虫的描述错误的是A.雌雄同体个体在受精时优先选择雄性的精子,有利于基因重组和新等位基因的引入B.秀丽隐杆线虫因通体透明,体细胞数目恒定,特定细胞位置固定等,使它成为研究个体发育的良好模式生物C.单细胞原核生物结构简单,用其研究细胞凋亡机制比秀丽隐杆线虫效果更好D.秀丽隐杆线虫还可以用于遗传与发育生物学、衰老与寿命等领域3.拟南芥液泡膜上存在Na+/H+反向转运载体蛋白,它可利用液泡内外H+的电化学梯度(电位和浓度差)将H+转运出液泡,同时将Na+由细胞质基质转入液泡。部分物质跨液泡膜转运过程如右图所示,据图判断,下列叙述错误的是A.H2O通过图中方式可以更快的进出液泡B.Cl-以协助扩散的方式进入细胞质基质C.降低Na+/H+反向转运载体蛋白基因的表达会降低拟南芥的抗盐能力D.图示中的转运过程体现了生物膜的选择透过性4.研究发现,在植物中也存在性反转现象。如大麻(XY型)当a基因纯合时,可使大麻雌株发生性反转,而雄株没有该现象。不考虑其他变异。现用未发生过性反转的大麻进行杂交并得到足够多的后代。下列分析正确的是A.性反转现象不仅改变了生物的表现型,而且也改变了染色体组成B.若a基因位于常染色体上,则子代雌、雄个体数量之比可能是3:5C.若子代雌、雄个体数量之比为1:3,则基因a一定位于X染色体上D.若子代雌、雄个体数量之比不是1:1,则亲代不一定都含有a基因5.生物的表观遗传是指生物体基因的碱基序列保持不变,但基因表达和表现型发生可遗传变化的现象。这种现象的出现主要是基因中部分碱基发生了甲基化修饰的结果。许多基因的启动子内富含CCG重复序列,若其中的部分胞嘧啶(C)被甲基化成为5-甲基胞嘧啶,如图所示。相关叙述错误的是A.甲基化的胞嘧啶脱氨基后会变成胸腺嘧啶,则DNA的稳定性增强B.甲基化导致的碱基结构改变会使该部位的突变率增加C.胞嘧啶甲基化可能会阻碍RNA聚合酶与启动子结合,影响基因的转录D.基因型相同的同一个蜂群中的蜂王、工蜂性状的差异可能与表观遗传有关6.某雌雄同株异花植物的籽粒颜色由两对基因控制,基因A控制籽粒为紫色,基因a控制籽粒为黄色,基因B只对基因型为Aa的个体有一定的抑制作用而使籽粒呈现白色。籽粒的颜色同时也受到环境的影响。某生物兴趣小组成员利用黄色籽粒和紫色籽粒长成的植株进行两次杂交实验,实验结果如下表所示。下列说法错误的是组别亲代F1表现型F1自交,所得F2表现型及比例一黄色×紫色全为白色紫色:黄色:白色=6:4:6二全为紫色紫色:黄色:白色=10:4:2A.亲本的基因型可能分别是aaBB、AAbbB.让第一组F2中的紫色和黄色杂交,则子代黄色个体所占的比例为1/6C.对F1植株产生的花药进行离体培养后,便可得到能稳定遗传的个体D.可能是环境改变导致第二组的F1全为紫色,并非是某个基因突变所致7.兴奋性神经递质5-羟色胺作用于突触后膜并发挥作用后,会被突触前膜上的转运体重新摄取。它与人的多种情绪状态有关,如果人体内5-羟色胺的浓度降低,会引起抑郁症。下列叙述错误的是A.5-羟色胺与突触后膜的受体结合后,会引起突触后膜产生动作电位B.5-羟色胺以胞吐的方式释放到突触间隙,该过程不需要消耗能量C.某些抗抑郁药可能通过抑制突触间隙内5-羟色胺的再摄取治疗抑郁症D.突触后膜上5-羟色胺受体的数量减少,也可能会引起抑郁症8.经研究发现,垂体分为腺垂体和神经垂体两部分结构,其中神经垂体无合成激素的功能。图中甲、乙表示垂体的两个部分。a~d表示物质,已知激素的作用具有逐级放大的特点。下列叙述错误的是A.图中结构甲表示腺垂体,可分泌促甲状腺激素B.血液中物质a,b、c的含量关系为a<b<cC.物质c对下丘脑和垂体的调节作用为负反馈调节D.物质d分泌的神经调节过程中,效应器均位于垂体9.研究发现,生长素和细胞分裂素都具有促进细胞分裂的效应,生长素只促进细胞核的分裂,与细胞质无关,而细胞分裂素主要是对细胞质的分裂起作用。为研究生长素和细胞分裂素对植物顶端优势的影响,取若干生长状态相似且良好的某植物幼苗进行相关实验,结果如下图所示。据图分析错误的是A.甲、乙、丙三组能够说明内源生长素能维持植物的顶端优势B.丙、丁两组不能说明生长素由茎尖向侧芽的运输为极性运输C.戊组细胞分裂素解除顶端优势的原因是其影响了生长素在侧芽处的积累D.生长素与细胞分裂素在调控植物顶端优势上表现为拮抗作用关系10.在助力“美丽乡村”建设中,科研人员对某地富营养化水体实施生态恢复,先后向水体引入以藻类为食的某些贝类,引种芦苇、香蒲等水生植物,以及放养植食性鱼类等。一段时间后水体基本实现了“水清”“景美”“鱼肥”的治理目标。下列叙述错误的是A.美丽乡村建设过程中涉及到的生物多样性直接价值大于间接价值B.治理前的水体不能实现自我净化,说明其自我调节能力有一定限度C.科研人员通过引入竞争、捕食等种间关系,抑制水体中藻类的生长繁殖D.引种的芦苇、香蒲等生物导致该水体中的藻类优势被取代,属于次生演替11.《齐民要术》记载了一种称为“动酒酢(“酢”同“醋”)法”的酿醋工艺:“大率酒一斗,用水三斗,合瓮盛,置日中曝之。七日后当臭,衣(指菌膜)生,勿得怪也,但停置,勿移动,挠搅之。数十日,醋成”。下列叙述错误的是A.该方法依据的原理是醋酸菌在氧气.糖源充足时将酒精转化为醋酸B.加水的目的是对酒进行稀释,避免渗透压过高醋酸菌失水过多C.“衣”位于变酸的酒表面,是由原酒中的醋酸菌大量繁殖形成的D.挠搅有利于酒精与醋酸菌充分接触,还可以增加溶液中的溶解氧12.紫花苜蓿产量高,营养丰富,但耐酸性差,作为饲料易造成家畜膨胀病;百脉根耐酸性强,叶片因富含缩合单宁可防止反刍动物崴胀病的发生。研究人员通过植物体细胞杂交最终获得抗崴胀病的新型苜蓿。下列叙述正确的是A.新型苜蓿培育过程中需要使用生长素、细胞分裂素、纤维素酶、胰蛋白酶等物质B.诱导紫花苜蓿、百脉根原生质体融合的方法有离心、电激和生物诱导等C.抗膨胀病型苜蓿新品种与紫花苜蓿、百脉根仍存在着生殖隔离D.新型苜蓿培育、人鼠细胞融合过程均体现了细胞膜的流动性和细胞的全能性13.图甲为某生态系统的能量[单位为103J/(m2·y)]流动过程示意图,A、B、C,D代表不同类型的生物。图乙表示该区域发生大规模火灾后,某种动物的种群数量变化曲线。下列叙述正确的是A.在能量流动过程中分解者获得的能量最少B.图甲食物链中第二营养级流向第三营养级的能量占自身同化能量的比值为16.79%C.图乙AB段种群数量下降的原因是食物短缺造成种群的出生率降低D.据图乙分析,工作人员为图中所示生物采取了就地保护措施14.单克隆抗体应用前景广阔,某科研所获取单克隆抗体的过程如图。下列叙述错误的是A.PCR过程中温度的周期性改变是为了DNA聚合酶催化不同的反应B.为了便于构建基因表达载体,可在引物的5端加上限制性酶切位点C.检测筛选的目的是筛选出能够无限增殖又能产生专一抗体的细胞D.细胞A通常是对实验动物进行特定抗原注射后获取的B淋巴细胞15.我国科学家研究团队进行大熊猫的异种克隆。他们将大熊猫的体细胞核放入兔子的去核卵母细胞之中,并使其成功发育成囊胚,标志着异种核质相容的问题得到解决,异种克隆大熊猫迈过了第一道“坎”;然后至关重要的是选择一种合适的“代孕母体”。下图是该研究的理论流程图。下列叙述正确的是A.步骤甲、乙分别是指大熊猫体细胞核移植、胚胎收集B.诱导超数排卵所注射的激素只能作用于特定细胞C.重组细胞发育成早期胚胎所需营养主要来源于培养液D.步骤甲和步骤乙中的供体和受体需要同期发情处理二、选择题:本题共5小题,每小题3分,共15分。每小题有一个或多个选项符合题目要求,全部选对得3分,选对但不全的得1分,有选错的得0分。16.酶的活性中心是指直接将底物转化为产物的部位,它通常包括两个部分:与底物结合的部分称为结合中心;促进底物发生化学变化的部分称为催化中心。下列有关酶的活性中心的叙述,错误的是A.酶的结合中心决定酶的专一性B.酶的高效性与酶的催化中心有关C.pH过高或过低可能会破坏酶的结合中心和催化中心的结构D.低温条件下,酶的催化中心结构不变,而结合中心结构发生了改变17.甜瓜是雌雄同株异花植物,没有性染色体,但花朵有三种类型;单性雄花(只有雄蕊,用“♂”表示)、单性雌花(只有雌蕊,用“♀”表示),两性花(一朵花中有雌蕊和雄蕊,用“☧”表示)。目前商业栽培的甜瓜品种为两品系杂交产生的F1,具有明显的杂种优势,但制种过程有一定的劣势。研究人员用某雌雄异花植株(♂+♀),与某两性花(☧)品系杂交,F1全部是雌雄异花植株(♂+♀),F1自交得到的F2性状分离比如下表所示。下列说法正确的是♂+♀♀+☧♂+☧☧9331A.实验结果说明甜瓜性别是由非同源染色体的两对等位基因决定的B.如果选取任意类型的花朵(♂、♀、☧)杂交,产生的甜瓜将有4种性别类型C.题中的“劣势”是指在产生F1过程中需要对母本进行人工去雄,工作量大D.若两性花株(☧)与雄两同株(♂+☧,雄花和两性花同株)杂交,后代分离比为1:1:1:118.血糖平衡的调节是动物和人体生命活动调节的一部分,如图为人体血糖调节的示意图,X、Y和Z表示信息分子,下列叙述错误的是A.图中血糖平衡是通过X、Y、Z参与的体液调节实现的B.血糖浓度升高或降低能够直接刺激胰岛分泌相应激素进行调节C.X激素可作用于全身组织细胞,Z激素只能作用于肝细胞和肌细胞D.因受体4与抗体结合而引起的糖尿病可以通过注射胰岛素进行治疗19.某湿地是由河流携带的泥沙长期淤积逐渐形成的,该湿地由近水边到岸边分为光滩区、近水缓冲区湿地核心区等区域如图1所示。研究人员统计了近水缓冲区和湿地核心区的植物盖度(表示植被的茂密程度),结果如图2所示。下列叙述错误的是-A.若进行人为干预可能会加快该群落的演替速度B.芦苇在该湿地的分布体现了该湿地群落垂直结构上的差异C.近水缓冲区群落能代表湿地核心区群落形成的早期状况D.在多年的演替中,灌木逐渐替代了草本,主要原因是灌木繁殖能力较强20.营养缺陷型菌株就是在人工诱变或自发突变后,微生物细胞代谢调节机制中的某些酶被破坏,使代谢过程中的某些合成反应不能进行的菌株。这种菌株能积累正常菌株不能积累的某些代谢中间产物,为工业生产提供大量的原料产物。以下是实验人员利用影印法初检氨基酸缺陷型菌株的过程。下列说法不合理的是A.过程①的接种方法为稀释涂布平板法,过程②两种培养基的成分相同B.进行过程②培养时必须先将丝绒布转印至基本培养基上顺序不能颠倒C.统计菌落种类和数量时要每隔24h观察统计一次,直到各类菌落数目稳定,以防止培养时间不足导致菌落数目偏大D.营养缺陷型菌株细胞代谢调节机制中的某些酶被破坏,可能与核孔复合体的蛋白质空间结构发生改变有关三、非选择题:本题共5小题,共55分。21.(9分)小麦是我省主要的粮食作物,其植株最后长出的、位于最上部的叶片称为旗叶(如图所示),旗叶对籽粒产量有重要贡献。研究人员对甲、乙两个小麦品种在灌浆期、蜡熟期的光合作用相关数据进行测量,如下表。生长期光补偿点光饱和点最大净光合速率甲乙甲乙甲乙灌浆期68521853197621.6727.26蜡熟期75721732136519.1712.63注:灌浆期幼穗开始有机物积累,谷粒内含物呈白色浆状;蜡熟期米粒已变硬,但谷壳仍呈绿色。(1)旗叶中进行光合作用的细胞产生的ATP____________(填“大于”、“等于”或“小于”)细胞呼吸产生的ATP,原因是_________________________________。(2)若两品种籽粒产量相差不大,从表中的数据推测,____________品种灌浆期时间短些,理由是____________________________________________。(3)据表分析小麦叶片在籽粒成熟过程中光合作用的变化趋势是___________,理由是________________________________________________________。22.(10分)新冠病毒主要攻击人体的呼吸道和肺部细胞,这是因为病毒囊膜表面刺突蛋白S能与呼吸道或肺部细胞的细胞膜表面的特异性受体(ACE2)结合,囊膜与细胞膜融合,病毒核酸和相关的酶进入细胞。新冠肺炎爆发后,我国科学家争分夺秒地进行疫苗和药物的研制。回答下列问题:(1)新冠病毒囊膜的主要化学成分是___________。病毒核酸侵入细胞的过程依赖于细胞膜的____________性。(2)预防接种是预防新冠肺炎的有效措施之一,有些疫苗需两次接种,初次接种产生免疫后,按规定时间间隔再次接种。若提前进行再次接种,则会减弱二次免疫效果,原因可能是______________________。(3)在抗击新冠病毒研发中,发现中药制剂X相有一定的作用。为验证中药制剂X的作用,以年龄,体重等均相同的健康小鼠为对象,随机分为两组,一组注射药物X,另一组注射等量的生理盐水,然后给两组小鼠同时接种新冠病毒。实验后,得到如图所示结果。据此判断,你认为注射疫苗和中药制剂X后可使小鼠不患此类病毒引起的流感的原理___________(填“相同”或“不相同”'),原因是__________________________________。23.(16分)果蝇的灰身(B)对黑身(b)为显性,长翅(D)对残翅(d)为显性。正常果蝇的眼色为暗红色,是由朱砂色(f)和褐色(g)叠加形成的,朱砂色眼基因f和褐色眼基因g不发生交叉互换。上述基因都位于2号染色体上。研究表明,位于一对同源染色体上位置相距非常远的两对等位基因,与非同源染色体上的两对等位基因在形成配子时的比例很接近而难以区分。在减数分裂时,雌果蝇的非姐妹染色单体间发生交叉互换,而雄果蝇则不会发生。回答下列问题:(1)控制眼色的基因(F/f、G/g)在遗传时遵循___________定律,该定律的实质是_____________。23.(16分)果蝇的灰身(B)对黑身(b)为显性,长翅(D)对残翅(d)为显性,。正常果蝇的眼色为暗红色,是由朱砂色(f)和褐色(g)叠加形成的,朱砂色眼基因f和褐色眼基因g不发生交叉互换。上述基因都位于2号染色体上。研究表明,位于一对同源染色体上位置相距非常远的两对等位基因,与非同源染色体上的两对等位基因在形成配子时的比例很接近而难以区分。在减数分裂时,雌果蝇的非姐妹染色单体间发生交叉互换,而雄果蝇则不会发生。回答下列问题:(1)控制眼色的基因(F/f、G/g)在遗传时遵循___________定律,该定律的实质是______________________。(2)用一只基因型为FfGg的雄果蝇与一只眼色为___________雌果蝇进行测交实验,若结果显示为褐色眼:朱砂色眼=1:1,则雄果蝇中基因的位置关系为______________________。(3)某生物小组成员利用基因型为DdBb的雌雄果蝇进行杂交实验,探究控制体色和翅型的基因是否在染色体上相距非常远。①基因型为DdBb的雄果蝇正常体细胞中,控制翅型和图1体色基因可能的位置情况请在右图中表示出来。(注意:图不一定全部使用)②若控制翅型和体色的基因相距非常远,则亲本中雌果蝇产生的配子种类及比例约为_____________。③若杂交后子代的分离比为_____________,则可以证实控制翅型和体色的基因在染色体上相距非常远。(4)用一对刚毛雌雄果蝇交配后,子代雌果蝇刚毛︰截毛=149:1,而雄果蝇中刚毛︰截毛=74:76。对于截毛雌果蝇的出现,生物小组成员做出如下假设:假设一:该雌果蝇发生基因突变;假设二:该雌果蝇生活的环境改变导致性状改变。请设计实验方案,探究产生截毛雌果蝇的原因(写出实验思路并预期实验结果及结论)。24.(8分)某科研小组对某重金属污染地区的单作桃园生态系统(种植单一品种桃树)进行了调查研究,并对其实施了植物修复技术,植物修复是通过绿色植物(如禾本科、豆科等超积累植物)从被污染环境中吸收一种或几种重金属,并将其转移、贮存到地上部分,从而降低环境中污染重金属的浓度,以达到修复被污染环境的目的。请回答下列问题:(1)桃园生态系统不同地段分布有不同的生物类群,体现了群落的_____________。桃园生态系统的修复是否成功,最终主要看它的___________是否能够长期保持稳定。(2)研究发现,以桃叶上的害虫桃蛀蜈为食的捕食性蜘蛛体内重金属含量远大于其他生物类群,从食物关系的角度分析,捕食性蜘蛛体内重金属含量高的原因是_________________________________。(3)科研小组选择适宜的大豆进行桃、豆间作,在增收两季大豆的情况下,桃园土壤中镉等重金属的浓度明显下降,且土壤肥力明显提升,试分析其原因可能是_________________________________。(4)桃叶害虫大规模爆发会对桃树造成极大危害,有人建议该桃园可适当放养一定数量的鸡。构建“桃园养鸡”的生态农业模式,请从能量流动和环境保护的角度分析“桃园养鸡”的生态学意义是_______________________________________________________。25.(12分)科研人员研究调控蔗糖转移酶基因(SUC2)的两种蛋白质Snf1和Snf2之间的相互作用的原理如下:真核细胞起始基因转录需要有转录激活因子的参与。酵母转录因子GAL4在结构上是组件式的,由DNA结构功能域(BD)和转录激活结构域(AD)组成。两个结构域分开时不能激活转录,只有当两者空间上接近时,才具有GAL4转录因子活性。BD与基因上游激活序列UAS结合后,激活AD与启动子结合,使启动子下游基因转录。如图为研究相互作用的X蛋白和Y蛋白的机制模式图。(1)操作中,需要用___________酶将目的基因分别插入到酵母表达载体中,得到两种融合表达载体(如下图)。酶切时通常选用两种不同的酶,这样做的目的是(2)酵母染色体上能被GAL4激活转录,显示两种蛋白质相互作用的基因称为报告基因。若用AUR1-C(抗生素AbA抗性基因)和HIS3(组氨酸合成基因)作为报告基因,那么作为被转化的酵母细胞在抗生素抗性和营养需求上应满足的条件是_________________________________。转化后需要在添加____________的培养基上培养筛选。除此之外,还要将酵母的GAL4基因敲除,原因是______________________。(3)LacZ基因编码产生的β-半乳糖苷酶可以分解X-gal产生蓝色物质,使菌落呈现蓝色;否则菌落为白色。科研人员采用LacZ作为报告基因,根据上述原理,验证了蛋白质Snf1和Snf2之间存在相互作用。写出实验思路并预期结果及推论。 2021年高三模拟训练生物试题参考答案一、选择题:本题共15小题,每小题2分,共30分。每小题只有一个选项符合题目要求。1.D 2.C 3.B 4.B 5.A 6.C 7.B 8.D 9.C 10.A11.A 12.C 13.B 14.A 15.B二,选择题:本题共5小题,每小题3分,共15分。每小题有一个或多个选项符合题目要求,全部选对得3分,选对但不全的得1分,有选错的得0分。16.D 17.AC 18.ACD 19.BD 20.ACD三.非选择题21.(除注明外,每空1分,共9分)(1)大于 光合作用产生的ATP用于有机物的合成,细胞呼吸产生的ATP来自有机物的分解;叶片细胞中产生的有机物一部分用于叶片细胞的细胞呼吸,且多数以热能散失,还有一部分输出到叶外(2分)(2)乙 乙在灌浆期最大净光合速率比甲大,积累有机物更快(2分)(3)下降 甲乙品种的光补偿点增大,光饱和点降低,最大净光合速率均下降,说明光合作用下降(2分)22.(除注明外,每空1分,共10分)(1)脂质(磷脂)和蛋白质(2分) 流动性(1分)(2)疫苗中的抗原与初次免疫后存留的抗体结合后被迅速清除(2分)(3)不相同(1分) 接种疫苗预防的原理是使机体产生相应的记忆细胞和抗体,注射中药X的原理是能显著提高吞噬细胞和抗体的数量(4分)23.(除注明外,每空1分,共16分)(1)基因的分离 在减数分裂形成配子过程中,等位基因随同源染色体的分开而分开,分别进入不同配子中,独立地遗传给后代(2分)(2)暗红色 基因f、G位于同一条染色体上,基因F、g位于另外一条同源染色体上(2分)(3)(2分)DB:Db:dB:db=1:1:1:1 2:1:1或5:1:1:1(2分)(4)方案一:将该雌果蝇与刚毛雄果蝇杂交,将子代在正常环境下培养,观察子代雄果蝇的表现型及比例。(3分)若子代雄果蝇中出现刚毛,则是该雌果蝇生活的环境导致的性状改变;若子代雄果蝇均为截毛,则是该雌果蝇发生了基因突变;方案二:将该雌果蝇与截毛雄果蝇杂交,将子代在正常环境下培养,观察子代果蝇的表现型及比例。(3分)若子代果蝇中出现刚毛,则是该雌果蝇生活的环境导致的性状改变;若子代果蝇均为截毛,则是该雌果蝇发生了基因突变24.(除注明外,每题1分,共8分)(1)水平结构 结构和功能(2)蜘蛛所处营养级高,重金属难分解,沿着食物链积累(2分)(3)大豆吸收了重金属,而根瘤菌固氮增加了土壤肥力(2分)(4)“桃园养鸡”的生态学意义是调整了能量流动关系,使能量持续,高效地流向对人类最有益的部分。而且鸡群在园内活动取食,较为有效地控制了病虫杂草的危害,减少了防治用药,不仅可有效降低生产成本,更是减轻了因化肥、农药的使用对环境污染的负荷,具有良好的生态学意义。(2分)25.(除注明外,每题1分,共12分)(1)限制酶和DNA连接 产生不同的黏性末端,保证目的基因按正确的方向连接;防止自身环化(2分)(2)无AbA抗性,组氨酸缺陷 AbA和组氨酸 排除细胞内源转录因子GAL4的影响(3)实验思路:分别构建BD-Snf1和AD-Snf2两种融合表达载体,转化酵母细胞,在添加X-gal的固体培养基上培养,观察菌落颜色。(2分)预期结果及推论:菌落的颜色既有蓝色又有白色。蓝色的菌落是同时转化了BD-Snf1和AD-Snf2两种融合表达载体的酵母细胞,白色的菌落是单独转化其中任何一个载体或未转化的酵母细胞。出现蓝色菌落说明蛋白质Snf1和Snf2之间存在相互作用。(4分)
相关试卷
这是一份2020日照五莲县丶安丘、诸城、兰山区高三6月模拟生物试题PDF版含答案
这是一份2020日照五莲县丶安丘、诸城、兰山区高三6月模拟生物试题PDF版含答案,文件包含山东省日照五莲县丶安丘市诸城市兰山区2020届高三6月模拟生物试题图片版pdf、生物pdf等2份试卷配套教学资源,其中试卷共10页, 欢迎下载使用。
这是一份山东省潍坊市(安丘、诸城、高密)三县市2023届高三上学期10月联考生物试题 Word版含答案,共8页。试卷主要包含了10,二倍体如下图等内容,欢迎下载使用。

