2022届河北省唐山市高三下学期第三次模拟演练 地理 PDF版
展开
这是一份2022届河北省唐山市高三下学期第三次模拟演练 地理 PDF版,文件包含三模地理pdf、2022年高三地理三模参考答案docx等2份试卷配套教学资源,其中试卷共10页, 欢迎下载使用。
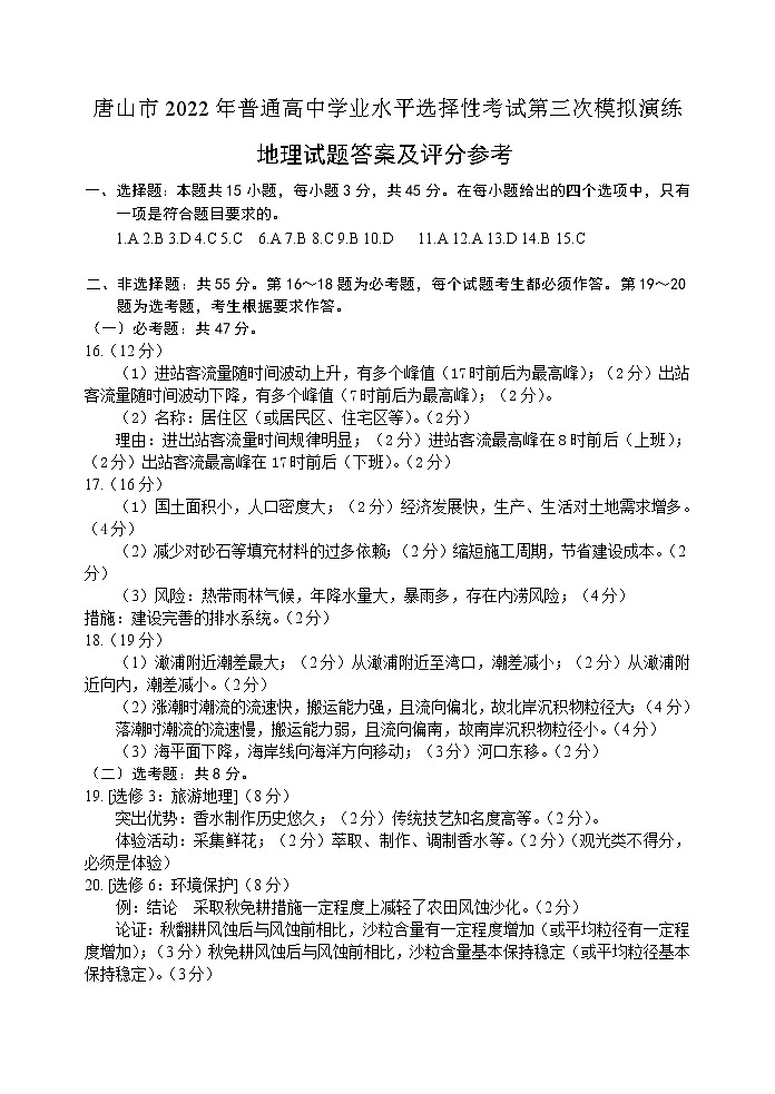
唐山市2022年普通高中学业水平选择性考试第三次模拟演练地理试题答案及评分参考 一、选择题:本题共15小题,每小题3分,共45分。在每小题给出的四个选项中,只有一项是符合题目要求的。1.A 2.B 3.D 4.C 5.C 6.A 7.B 8.C 9.B 10.D 11.A 12.A 13.D 14.B 15.C 二、非选择题:共55分。第16~18题为必考题,每个试题考生都必须作答。第19~20题为选考题,考生根据要求作答。(一)必考题:共47分。16.(12分)(1)进站客流量随时间波动上升,有多个峰值(17时前后为最高峰);(2分)出站客流量随时间波动下降,有多个峰值(7时前后为最高峰);(2分)。(2)名称:居住区(或居民区、住宅区等)。(2分)理由:进出站客流量时间规律明显;(2分)进站客流最高峰在8时前后(上班);(2分)出站客流最高峰在17时前后(下班)。(2分)17.(16分)(1)国土面积小,人口密度大;(2分)经济发展快,生产、生活对土地需求增多。(4分)(2)减少对砂石等填充材料的过多依赖;(2分)缩短施工周期,节省建设成本。(2分)(3)风险:热带雨林气候,年降水量大,暴雨多,存在内涝风险;(4分)措施:建设完善的排水系统。(2分)18.(19分)(1)澉浦附近潮差最大;(2分)从澉浦附近至湾口,潮差减小;(2分)从澉浦附近向内,潮差减小。(2分)(2)涨潮时潮流的流速快,搬运能力强,且流向偏北,故北岸沉积物粒径大;(4分)落潮时潮流的流速慢,搬运能力弱,且流向偏南,故南岸沉积物粒径小。(4分)(3)海平面下降,海岸线向海洋方向移动;(3分)河口东移。(2分)(二)选考题:共8分。19. [选修3:旅游地理](8分)突出优势:香水制作历史悠久;(2分)传统技艺知名度高等。(2分)。体验活动:采集鲜花;(2分)萃取、制作、调制香水等。(2分)(观光类不得分,必须是体验)20. [选修6:环境保护](8分)例:结论 采取秋免耕措施一定程度上减轻了农田风蚀沙化。(2分)论证:秋翻耕风蚀后与风蚀前相比,沙粒含量有一定程度增加(或平均粒径有一定程度增加);(3分)秋免耕风蚀后与风蚀前相比,沙粒含量基本保持稳定(或平均粒径基本保持稳定)。(3分)
相关试卷
这是一份2022年河北省唐山市高三下学期二模试题 地理 PDF版,文件包含唐山市2022年高三二模地理原版PDFpdf、2022年唐山高三地理二模参考答案413pdf等2份试卷配套教学资源,其中试卷共9页, 欢迎下载使用。
这是一份2021届河北省唐山市高三下学期4月学业水平选择性考试第二次模拟演练(二模)地理试题 PDF版,共10页。
这是一份2022唐山高三下学期第三次模拟演练地理PDF版含答案,文件包含三模地理pdf、2022年高三地理三模参考答案docx等2份试卷配套教学资源,其中试卷共10页, 欢迎下载使用。

