2018届吉林省长春市普通高中高三质量监测(四)理综(PDF版)
展开
这是一份2018届吉林省长春市普通高中高三质量监测(四)理综(PDF版),文件包含2018物理四模答案doc、2018化学四模答案doc、2018生物四模评分参考doc等3份试卷配套教学资源,其中试卷共15页, 欢迎下载使用。
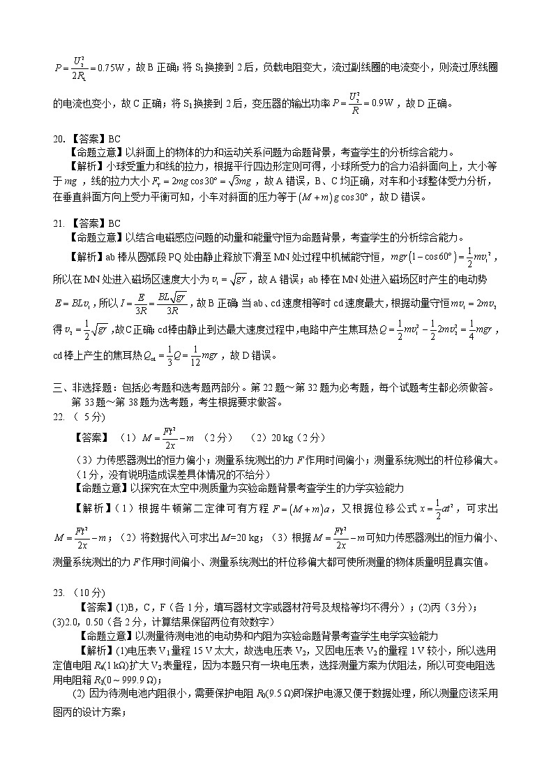
长春市普通高中2018届高三质量监测(四)理综物理部分试题答案及评分参考二、选择题:本题共8小题,每小题6分,共48分。在每小题给出的四个选项中,第14~18题只有一项符合题目要求,第19~21题有多项符合题目要求。全部选对的得6分,选对但不全的得3分,有选错的得0分。14. 【答案】B【命题立意】以近代物理的相关内容为命题背景,考查学生的理解能力。 【解析】是原子核的人工转变方程,不是α衰变方程,故A错误;原子核经过2次α衰变减少4个中子,一次β衰变减少1个中子,所以核内中子数减少了5个,故B正确;一个处于n=4的激发态的氢原子向较低能级跃迁时,最多能辐射出3个不同频率的光子,故C错误;半衰期是统计规律,16个氡原子核不具备统计规律,故D错误。15. 【答案】D【命题立意】以v-t图象为命题背景考查学生的推理能力。 【解析】甲、乙两车均做直线运动,故A错误;v-t图象的线下面积等于位移的大小,在0~t1时间内,甲车位移大于乙车,相同时间甲车的平均速度大于乙车,故B、C错误;从图像中的面积可以看出,在0~t1时间内,两车间的距离一直在增大,故D正确。16. 【答案】C【命题立意】以圆周运动为命题背景考查学生的推理能力。【解析】a、b两点角速度相等,故A错误;b、c两点线速度相等,故B错误;根据向心加速度可知,b点的向心加速度大于c点的向心加速度,故C正确;根据向心加速度和a、b点角速度相等可知,a点的向心加速度大于b点的向心加速度,故D错误。17. 【答案】A【命题立意】以万有引力和天体运动为命题背景考查学生的推理能力。 【解析】因为指令舱质量未知,所以月球的引力大小无法求出,故选择A选项;由于质量为m的仪器的重力为F可求重力加速度,故不选择B选项;忽略自转影响,根据和,在月球表面飞行r=R,可求出月球的质量和半径,进而求出月球的密度,故不选择C、D选项。18. 【答案】B【命题立意】以带电粒子在匀强电场中做类抛体运动为背景,考查学生的分析综合能力。 【解析】因为无法确定粒子带的是正电还是负电,所以也无法确定电场方向是水平向左还是向右,故A错误;因为粒子在Q点时的速度竖直向下,说明在水平方向上粒子一直减速,到Q点时的水平速度减为零,所以粒子在Q点时的速度最小,故B正确;从P点到Q点的过程中,电场力做负功,粒子的电势能一定增加,故C错误;从P点到Q点的过程中,只有电场力做功,粒子的电势能与动能之和保持不变,故D错误。19. 【答案】BCD【命题立意】以交变电流和电路知识相结合为命题背景考查学生的理解能力。 【解析】当S1接1、S2闭合时,L2正常发光,可知变压器输出电压有效值为3V,根据匝数跟电压正比知道原线圈所接正弦交流电源的电压有效值为15V,最大值为V,故A错误;根据电压为3V时,L2正常发光可求出灯泡电阻为6Ω,只断开S2后,两灯泡串联,总电阻为12Ω,变压器的输出功率为,故B正确;将S1换接到2后,负载电阻变大,流过副线圈的电流变小,则流过原线圈的电流也变小,故C正确;将S1换接到2后,变压器的输出功率,故D正确。20. 【答案】BC【命题立意】以斜面上的物体的力和运动关系问题为命题背景,考查学生的分析综合能力。 【解析】小球受重力和线的拉力,根据平行四边形定则可得,小球所受力的合力沿斜面向上,大小等于mg ,线的拉力大小,故A错误,B、C均正确,对车和小球整体受力分析,在垂直斜面方向上受力平衡可知,小车对斜面的压力等于,故D错误。 21. 【答案】BC【命题立意】以结合电磁感应问题的动量和能量守恒为命题背景,考查学生的分析综合能力。 【解析】ab棒从圆弧段PQ处由静止释放下滑至MN处过程中机械能守恒,,所以在MN处进入磁场区速度大小为,故A错误;ab棒在MN处进入磁场区时产生的电动势,所以,故B正确;当ab、cd速度相等时cd速度最大,根据动量守恒得,故C正确;cd棒由静止到达最大速度过程中,电路中产生焦耳热,cd棒上产生的焦耳热,故D错误。 三、非选择题:包括必考题和选考题两部分。第22题~第32题为必考题,每个试题考生都必须做答。第33题~第38题为选考题,考生根据要求做答。22. ( 5分)【答案】 (1) (2分) (2)20 kg(2分)(3)力传感器测出的恒力偏小;测量系统测出的力F作用时间偏小;测量系统测出的杆位移偏大。(1分,没有说明造成误差具体情况的不给分)【命题立意】以探究在太空中测质量为实验命题背景考查学生的力学实验能力【解析】(1)根据牛顿第二定律可有方程,又根据位移公式,可求出;(2)将数据代入可求出M=20 kg;(3)根据可知力传感器测出的恒力偏小、测量系统测出的力F作用时间偏小、测量系统测出的杆位移偏大都可使所测量的物体质量明显真实值。 23. (10分)【答案】(1)B,C,F(各1分,填写器材文字或器材符号及规格等均不得分);(2)丙(3分);(3)2.0,0.50(各2分,计算结果保留两位有效数字)【命题立意】以测量待测电池的电动势和内阻为实验命题背景考查学生电学实验能力【解析】(1)电压表V1量程15 V太大,故选电压表V2,又因电压表V2的量程1 V较小,所以选用定值电阻R4(1 kΩ)扩大V2表量程,因为本题只有一块电压表,选择测量方案为伏阻法,所以可变电阻选用电阻箱R1(0 ~ 999.9 Ω); (2) 因为待测电池内阻很小,需要保护电阻R0(9.5 Ω)即保护电源又便于数据处理,所以测量应该采用图丙的设计方案;(3)按照图丙的设计方案写出闭合电路方程,整理出图像所需函数方程,根据函数方程和图像数据可求出斜率和y轴截距,代入,,得出E = 2.0V,电阻为r =0.50Ω。24.(12分)【答案】(1) 6m/s (2) 1.4m【命题立意】以物体的的抛体运动为命题背景,考查学生推理能力、用数学知识解决物理问题的能力。【解析】(1) 设水在A、B两点速度分别为vA、vB,水平速度 (2分) (2分)v0=4.8m/s,vA=6m/s (1分) (2) A、B两点数值分速度 (2分) (2分)竖直分位移: (2分)所以=1.4m (1分)注:计算题用其他方法得到正确结果,可按步骤酌情给分。 25.(20分)【答案】(1); (2)(3)、、、【命题立意】以带电粒子在匀强有界磁场中运动问题为命题背景考查学生的分析综合能力和应用数学处理物理问题的能力。 【解析】(1)粒子速度越大,半径越大,当运动轨迹恰好过O点时,恰好不能进入Ⅰ区域故粒子运动半径r3L (2分)粒子运动半径满足: (1分)代入解得 (2分)(2)粒子在区域Ⅰ中的运动半径 (1分)若粒子在区域Ⅱ中的运动半径r较小,则粒子会从AC边射出磁场。恰好不从AC边射出时满足轨迹与AC相切,此时 (2分)代入,可解得 (1分)(3)①若粒子由区域Ⅰ达到M点,如图所示每次前进: (1分)即:由周期性: (1分) 即: (1分)同时保证粒子不从AC边出射,,解得n=1时,r=2L, (1分)n=2时,, (1分)n=3时,r=L, (1分)②若粒子由区域Ⅱ达到M点由周期性: (2分) 即: (1分)又因为,得n=0时,, (1分)n=1时,r=L, (1分)(若答案写出B的表达式,如①,②等情况,只要正确也给分;表达式或n的取值有错误不给分)注:计算题用其他方法得到正确结果,可按步骤酌情给分。33.【物理—选修3-3】(15分)(1)(5分)【答案】BDE【命题立意】以热学相关知识为命题背景考查学生的理解能力。【解析】熔化时分子热运动的平均动能不变、分子势能增加是晶体的特性,玻璃是非晶体,故A错误;浸润和不浸润现象均是分子力表面张力作用的表现,故B正确;液晶显示器利用了液晶对光具有各向异性的特点,故C错误;饱和汽压跟温度有关,温度越低,饱和汽压越低,所以通过降低温度可以将未饱和汽变成饱和汽,故D正确;空气的绝对湿度一定时,环境温度越高,饱和汽压越高,相对湿度越小,故E正确。 (2)(10分)【答案】① cm(或均给分); ② 【命题立意】以气体实验定律为命题背景,考查学生的分析综合能力。【解析】①设大气压强为,长为L1的水银柱产生压强为,长为L2的水银柱产生压强为,则有, (1分)玻璃管开口向下时,管内空气柱的压强为 (1分)空气柱的长度 (1分)玻璃管开口向上时,空气柱的压强为 (1分)由玻意耳定律,设试管的横截面积为S, (1分)联立解得 cm (1分)②从管口将水银缓慢倒入,当管中水银与管口齐平时设空气柱长为h3,则管口处水银长度变为 (1分)空气柱的压强为 (1分)根据玻意耳定律 (1分)联立解得 (1分)注:计算题用其他方法得到正确结果,可按步骤酌情给分。 34.【物理—选修3-4】(15分)(1)(5分)【答案】ABD【命题立意】以机械振动、机械波相关知识为命题背景考查学生的分析综合能力。【解析】根据甲、乙两图可读出振幅A=0.2m,波长λ=4m,周期T=1.0s,波速,故A正确;根据乙图可知t=0时刻质点P向下振动,在甲图中P向下振动可以判断波的传播方向沿x轴负方向,故B正确;波传播过程中,质点不随波迁移,故C错误;障碍物尺寸跟波长相等,能发生明显衍射现象,故D正确;经过0.5s时间,质点P的位移为0,故E错误。(2)(10分)【答案】①见解析;②【命题立意】以光的折射现象为命题背景考查学生的分析综合能力和应用数学解决物理问题能力【解析】①如图,光路图正确得2分(若光线不加箭头扣1分,若画出AB、AC边上的反射光线不扣分); 光线与法线夹角标示正确得2分(需要标出角度如图所示,少写2个以内扣一分,角度写错不给分;若标出AB、AC边上的反射光线与法线夹角,且标示正确不扣分,错误不给分。)②作出三角形ABC关于BC边对称图形可知光线在棱镜中的传播路径长度等于MN’的距离,即: (2分)速率 (2分)传播时间 (1分)解得 (1分)注:计算题用其他方法得到正确结果,可按步骤酌情给分。
相关试卷
这是一份2023届吉林省长春市高三质量监测(四)理综试题 PDF版,文件包含吉林省长春市2023届高三质量监测四理综试题PDF版无答案pdf、四摸物理答案pdf、四模化学答案pdf、四模生物答案pdf等4份试卷配套教学资源,其中试卷共23页, 欢迎下载使用。
这是一份吉林省长春市2023届高三质量监测(四)理综试题 PDF版无答案,共16页。
这是一份2020届吉林省长春市高三质量监测(四模)理综试题 PDF版,共24页。

