- 2022年上海市崇明区中考二模化学试卷(含答案) 试卷 19 次下载
- 2022年上海市虹口区中考二模化学试卷(含答案) 试卷 28 次下载
- 2022年上海市金山区中考二模化学试卷(含答案) 试卷 18 次下载
- 2022年上海市静安区中考二模化学试卷(含答案) 试卷 10 次下载
2022年上海市徐汇区中考二模化学试卷(含答案)
展开化学部分
可能用到的相对原子质量:H-1 C-12 N-14 O-16 Na-23 Cl-35.5 Ag-108
五、选择题(共20分)
21~34小题每题只有一个选项符合题意
21.空气中CO2含量增大会导致
A.酸雨 B.温室效应
C.可吸入固体增多 D.湿度增大
22.属于物理变化的是
A.氢气燃烧 B.生石灰吸水
C.碳酸分解 D.干冰升华
23.药物“胃舒平”治疗胃酸过多的原理为Al(OH)3+3HCl=AlCl3+3H2O,该反应属于
A.复分解反应 B.分解反应 C.置换反应 D.化合反应
24.下列物品属于溶液的是
A.白醋 B.番茄酱 C.牛奶 D.蒸馏水
25.下列物质属于有机物的是
A.碳酸 B.碳酸钙 C.葡萄糖 D.二氧化碳
26.下列物质的用途利用其化学性质的是
A.金刚石切割玻璃 B.活性炭吸附色素
C.盐酸清洗铁锈 D.石墨棒作电极
27.关于硫在氧气中燃烧的实验,下列说法正确的是
A.生成物是单质 B.观察到明亮的蓝紫色火焰
C.生成物对环境无污染 D.硫元素由化合态变成游离态
28.焰色反应时,透过蓝色钴玻璃片观察到紫色火焰的是
A.BaCl2 B.CuSO4 C.KNO3 D.Na2CO3
29.关于胆矾的说法错误的是
A.化学式:CuSO4•5H2O B.颜色:蓝色
C.化学性质:能与NaOH溶液反应 D.用途:检验水
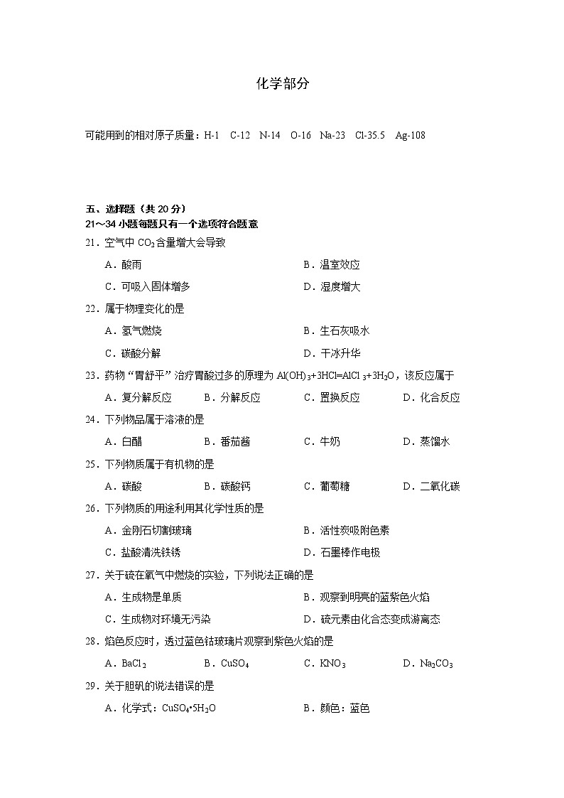
30.右图是一张饮用水标签的部分内容,下列说法正确的是
A.该饮用水是纯净物
B.钙、镁、钾、钠都指的是单质
C.该饮用水一定呈碱性
D.该饮用水中可能含有少量NaCl
31.以下是氯酸钾制氧气的实验操作要点
①试管口要略向下倾斜
②先预热试管,再集中加热
③实验结束时,先将导管移出水槽再停止加热
它们的目的都是为了防止
A.温度过高 B.反应太慢 C.试管破裂 D.水倒流
32.能用BaCl2溶液鉴别的一组试剂是
A.NaCl溶液、Na2SO4溶液 B.Na2CO3溶液、Na2SO4溶液
C.NaCl溶液、KNO3溶液 D.稀硫酸、Na2SO4溶液
33.家用燃气灶从煤气改用天然气时,要增大风门以提高空气的进入量,其目的是
A.减少CO2生成量 B.使天然气充分燃烧
C.减少O2消耗量 D.带走燃烧产生的热量
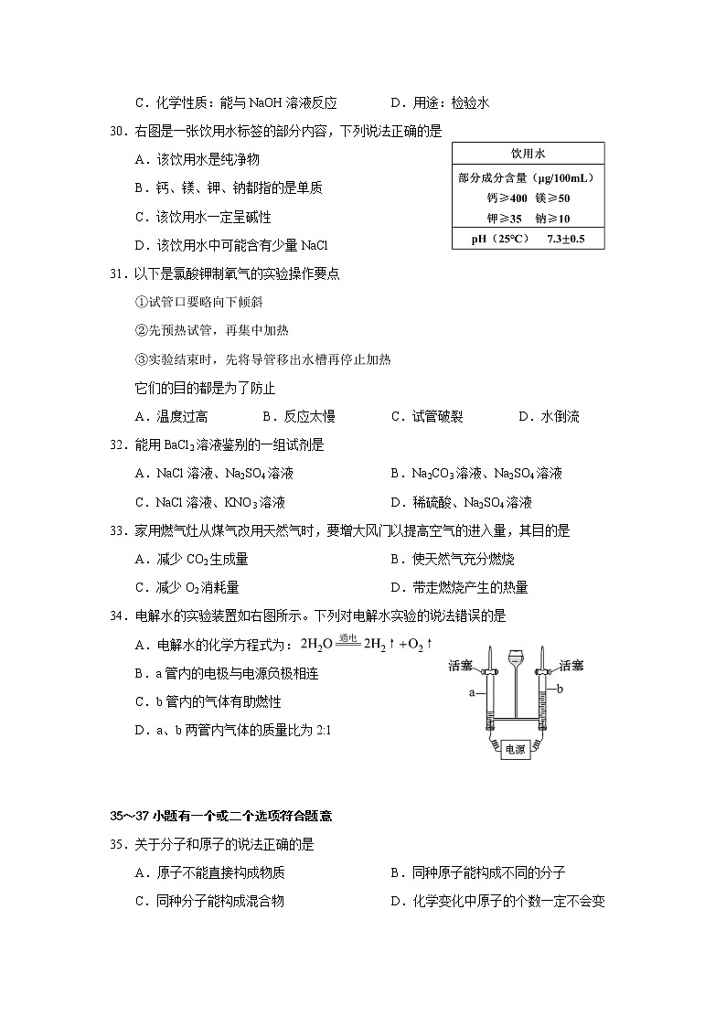
34.电解水的实验装置如右图所示。下列对电解水实验的说法错误的是
A.电解水的化学方程式为:
B.a管内的电极与电源负极相连
C.b管内的气体有助燃性
D.a、b两管内气体的质量比为2:1
35~37小题有一个或二个选项符合题意
35.关于分子和原子的说法正确的是
A.原子不能直接构成物质 B.同种原子能构成不同的分子
C.同种分子能构成混合物 D.化学变化中原子的个数一定不会变
36.恒温条件下,在KNO3溶液稀释的过程中,下列量保持不变的是
A.KNO3的溶解度 B.KNO3的质量分数
C.溶液中KNO3的质量 D.KNO3溶液的质量
37.下列对比实验能达到目的的是
A.验证MnO2能加快双氧水分解 | B.证明可燃物燃烧需要达到着火点 |
| |
C.探究水对酸的化学反应的影响 | D.验证锌和铁的活动性顺序 |
六、填空题(共30分)
38.我国的神舟十三号飞船顺利完成任务,发射神舟飞船的长征火箭所用推进剂是四氧化二氮(化学式为N2O4)和偏二甲肼(化学式为C2H8N2)。
Ⅰ.N2O4中氮元素的化合价为 (1) ,它的式量为 (2) ,
0.5mol N2O4中含有约 (3) 个分子。
Ⅱ.偏二甲肼由 (4) 种元素组成。四氧化二氮和偏二甲肼接触后燃烧的化学方程式为2N2O4 + C2H8N2 = 2CO2 + 4H2O + 3X,其中X的化学式为 (5) 。
39.化学社团的同学在实验室中制备CO2,再做CO2的性质实验。
Ⅰ.他们选用启普发生器(如图1所示)制CO2,则应将大理石加入 (6) 处(选填“X”、“Y”或“Z”)。打开活塞后,向长颈漏斗中加入一定量的 (7) (填试剂名称),即可生成CO2。
图1 图2
Ⅱ.用向上排空气法收集一试管CO2,迅速连接如图2所示的装置,将胶头滴管中的NaOH溶液加入试管,充分振荡后打开止水夹,水倒吸入试管,但未充满试管。
①用向上排空气法收集CO2是因为它的密度 (8) (选填“大于”、“小于”或“等于”)空气。
②请写出CO2与NaOH溶液反应的化学方程式 (9) 。
③社团同学欲探究水未充满试管的原因,甲同学提出可能是NaOH溶液不足造成,乙同学用实验进行验证,实验记录如下:
操作步骤 | 现象 | 结论 |
取少量试管中的溶液,滴加过量CaCl2溶液(中性)。 | (10) | 溶液中有NaOH, 甲同学假设不成立。 |
向上述试管中再滴加酚酞试剂。 | (11) |
④乙同学实验中CaCl2溶液必须加到过量的理由是 (12) 。
⑤若装置气密性良好,请提出一个造成水没有充满试管的原因 (13) 。
40.请根据NaCl和Na2CO3两种物质的溶解度,回答下列问题。
温度(℃) | 0 | 10 | 20 | 30 | 40 | |
溶解度 (g/100g水) | NaCl | 35.7 | 35.8 | 36 | 36.3 | 36.6 |
Na2CO3 | 7 | 12.5 | 21.5 | 39.7 | 49 | |
Ⅰ.20℃时NaCl的溶解度为 (14) g/100g水。Na2CO3属于 (15) 。(选填“酸”、“碱”、“盐”或“氧化物”)。
Ⅱ.烧杯a中加入10g NaCl、5g Na2CO3和85g水,保持溶液温度为40℃,充分搅拌后,固体完全溶解,后续操作如下图所示。
①烧杯a的溶液中Na2CO3的质量分数是 (16) 。
②烧杯b中析出NaCl固体的质量为 (17) g。
③烧杯 (18) (填烧杯的编号)中的溶液是NaCl的饱和溶液。
Ⅲ.从烧杯b中分离出的NaCl固体和烧杯c中分离出的Na2CO3固体都不纯,用这两种固体继续实验。
①实验一:用烧杯b中的固体提纯NaCl
取烧杯b中分离出的固体,加适量水溶解后,滴加稍过量的盐酸,再通过 (19) (填操作名称),可以获得纯净的NaCl。
②实验二:测定烧杯c固体中NaCl的含量
称取1g烧杯c中分离出的固体,先加入过量的硝酸,再加入过量的AgNO3溶液,生成0.1435g沉淀,该沉淀的物质的量为 (20) mol。
根据化学方程式计算原固体中NaCl的质量分数为多少?
(21)
③实验二中硝酸不能替换为盐酸的理由是 (22) 。
41.某样品是由铁粉和氧化铜粉末均匀混合而成,将该样品等质量分为两份,进行以下实验回收铜,若每一步都充分反应,得到的固体2是两种金属的混合物。
Ⅰ.步骤①中观察到的实验现象为 (23) 。
溶液1和溶液2中都含有的溶质是 (24) (填物质的名称)。
Ⅱ.步骤②在下图所示的装置(夹持仪器已省略)中进行
点燃酒精灯前,先要通一段时间CO,目的是 (25) 。请写出硬质玻璃管中发生反应的化学方程式 (26) 。用该装置做实验的不足之处是 (27) 。
Ⅲ.根据上述实验流程,能得出样品中铁和氧化铜的物质的量大小有怎样的关系?请说明理由。 (28) 。
参考答案
五、选择题
21 | 22 | 23 | 24 | 25 | 26 | 27 |
B | D | A | A | C | C | B |
28 | 29 | 30 | 31 | 32 | 33 | 34 |
C | D | D | C | A | B | D |
35 | 36 | 37 |
|
|
|
|
BD | AC | C |
|
|
|
|
六、填空题(如果没有标注每空1分)
38.(共5分)
(1)+4 (2)92 (3)3.01×1023 (4)3 (5)N2
39.(共8分)
(6)Y (7)稀盐酸 (8)大于 (9)CO2 + 2NaOH = Na2CO3 + H2O
(10)白色沉淀 (11)溶液变红 (12)完全除去碳酸钠,防止干扰检验氢氧化钠
(13)向上排空气法收集的二氧化碳不纯(答案合理即给分)
40.(共10分)
(14)36 (15)盐 (16)5% (17)6.34
(18)bc (19)蒸发结晶 (20)0.001
(21)解:设生成氯化钠xmol
NaCl + AgNO3 = AgCl↓ + NaNO3 1分
1 1
x 0.001
x=0.001 mol
NaCl%==5.85% 1分
答:固体中含氯化钠5.85%
(22)过量的盐酸会与硝酸银反应,使生成的氯化银质量偏大,造成测定结果偏大。
或者盐酸与碳酸钠反应后生成氯化钠,造成测定结果偏大(答案合理即给分)
41.(共7分)
(23)气泡,无色溶液变蓝(浅蓝色、浅绿色也得分) (24)硫酸亚铁
(25)排出装置中的空气,防止爆炸 (26)
(27)没有处理尾气
(28)因为溶液1中的硫酸铜与固体1中的铁反应后,铁有剩余,所以nFe>nCuSO4,又因为溶液1中的硫酸铜是样品中氧化铜溶于硫酸生成的,即nCuO=nCuSO4,所以nFe>nCuO。(2分,答案合理即给分)。
2024年上海市徐汇区中考二模化学试卷: 这是一份2024年上海市徐汇区中考二模化学试卷,文件包含2024年上海市徐汇区中九年级考二模统考综合试题卷-初中化学原卷版docx、2024年上海市徐汇区中九年级考二模统考综合试题卷-初中化学解析版docx等2份试卷配套教学资源,其中试卷共18页, 欢迎下载使用。
2024年上海市徐汇区中考化学一模试卷含答案: 这是一份2024年上海市徐汇区中考化学一模试卷含答案,共10页。
2023年上海市徐汇区中考三模化学试卷: 这是一份2023年上海市徐汇区中考三模化学试卷,共6页。试卷主要包含了 I,02×1024等内容,欢迎下载使用。

