2021-2022学年三年级数学下册期末测试卷(无答案)
展开
这是一份2021-2022学年三年级数学下册期末测试卷(无答案),共2页。试卷主要包含了填空,判断题,选择题,按要求完成下面各题,解决问题等内容,欢迎下载使用。
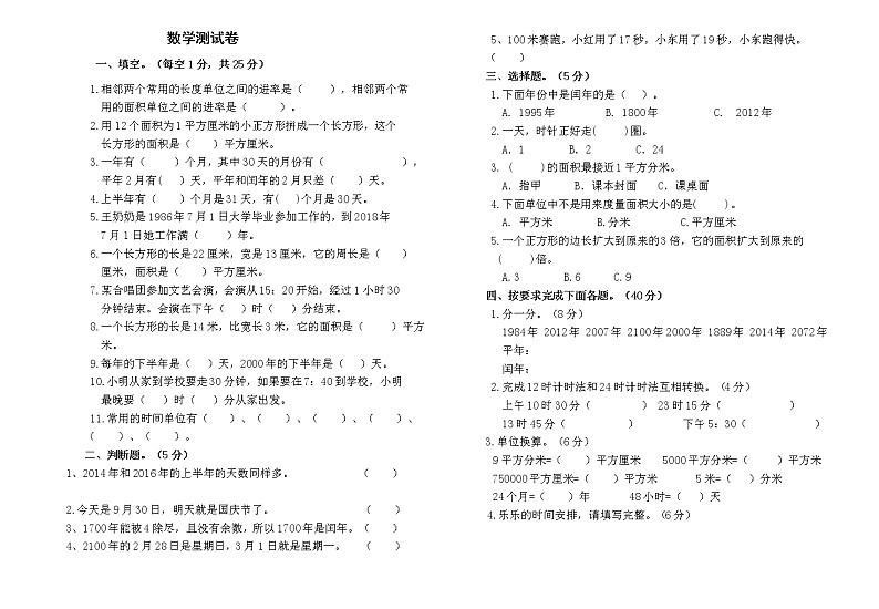
数学测试卷一、填空。(每空1分,共25分)1.相邻两个常用的长度单位之间的进率是( ),相邻两个常用的面积单位之间的进率是( )。2.用12个面积为1平方厘米的小正方形拼成一个长方形,这个长方形的面积是( )平方厘米。3.一年有( )个月,其中30天的月份有( ),平年2月有( )天,平年和闰年的2月只差( )天。4.上半年有( )个月是31天,有( )个月是30天。5.王奶奶是1986年7月1日大学毕业参加工作的,到2018年7月1日她工作满( )年。6.一个长方形的长是22厘米,宽是13厘米,它的周长是( )厘米,面积是( )平方厘米。7.某合唱团参加文艺会演,会演从15:20开始,经过1小时30分钟结束。会演在下午( )时( )分结束。8.一个长方形的长是14米,比宽长3米,它的面积是( )平方米。9.每年的下半年是( )天,2000年的下半年是( )天。10.小明从家到学校要走30分钟,如果要在7:40到学校,小明最晚要( )时( )分从家出发。11.常用的时间单位有( )、( )、( )、( )、( )、( )。二、判断题。(5分) 1、2014年和2016年的上半年的天数同样多。 ( ) 2.今天是9月30日,明天就是国庆节了。 ( )3、1700年能被4除尽,且没有余数,所以1700年是闰年。( )4、2100年的2月28日是星期日,3月1日就是星期一。 ( )5、100米赛跑,小红用了17秒,小东用了19秒,小东跑得快。( )三、选择题。(5分)1.下面年份中是闰年的是( )。A. 1995年 B. 1800年 C. 2012年2.一天,时针正好走( )圈。 A.1 B.2 C.243. ( )的面积最接近1平方分米。A.指甲 B.课本封面 C.课桌面4.下面单位中不是用来度量面积大小的是( )。A. 平方米 B.分米 C.平方厘米5.一个正方形的边长扩大到原来的3倍,它的面积扩大到原来的( )倍。 A.3 B.6 C.9四、按要求完成下面各题。(40分)1.分一分。(8分)1984年 2012年 2007年 2100年2000年 1889年 2014年 2072年平年:闰年:2.完成12时计时法和24时计时法互相转换。(4分)上午10时30分( ) 23时15分( ) 13时45分( ) 下午5:30( ) 3.单位换算。(6分)9平方分米=( )平方厘米 5000平方分米=( )平方米750000平方厘米=( )平方米 5米=( )分米24个月=( )年 48小时=( )天4.乐乐的时间安排,请填写完整。(6分)活动开始时间经过时间结束时间跳绳6:4040分 吃早饭 30分8:30做作业9:40 10:30 5.填上合适的单位。(5分) (1)小明绕操场跑一圈是400( )。(2)一张邮票的面积大约是6( )。(3)一间教室的面积约是12( )。(4)光明公园的小广场的面积约是58( )。(5)一个格尺约长20( )。6.在( )里填上“>”“<”和“=”。(6分)1900平方厘米( )20平方分米 2天( )24小时6平方米( )606平方分米 21天( )3个星期100平方米( )9900平方分米 一天( )24小时7.按从小到大的顺序排列。(5分) 480平方厘米 408平方米 40平方分米 425平方分米 40平方米 ( )<( )<( )<( )<( )五、解决问题。(25分,每题5分。)1.一块正方形玉米地,边长是4米,每平方米收玉米12千克,这块地一共可以收多少千克玉米?2.小明从10:20开始写作业,半小时完成了作业,他完成作业的时间是几时几分? 3.一块长方形菜地如下图(单位:米),这块菜地的面积是多少平方米?4.一辆洒水车,每分钟行驶50米,洒水宽度是8米,这辆洒水车行行驶20分钟,能给多大面积的地面洒上水? 5.一辆货车9:50从甲地出发,12:30到达乙地,已知这辆货车每小时行85千米,甲乙两地相距多少千米?
相关试卷
这是一份人教版小学数学三年级下册《期末测试卷》(无答案),共4页。试卷主要包含了填空题,判断,选择题,我是计算高手,画一画等内容,欢迎下载使用。
这是一份期中测试卷 (试题)-2021-2022学年数学三年级上册 人教版(无答案),共6页。试卷主要包含了填空题,判断题,选择题,计算题,解答题等内容,欢迎下载使用。
这是一份期末综合测试卷--2021-2022学年小学数学四年级下册(无答案),共3页。试卷主要包含了填空,判断,选择,计算,按要求做一做,列式计算,解决问题,根据统计图绘制条形统计图等内容,欢迎下载使用。

