2022年江苏省连云港市中考生物真题(word版含答案)
展开一、选择题:请在下列每题的四个选项中选出最符合题意的一项(每题1分,共15分)
1. 土壤浸出液和植物培养液都可用来栽培植物。用于无土栽培的植物培养液中对植物的生长起着重要作用的是( )
A. 水和无机盐B. 水和有机物C. 水和含磷无机盐D. 含钾的无机盐
2. 图是某同学建构的绿色植物光合作用概念图。图中空格①、②应依次填写( )
A. 淀粉、叶绿素B. 叶绿素、淀粉
C. 叶绿体、有机物(主要是淀粉)D. 有机物(主要是淀粉)、叶绿体
3. 小肠是人体消化食物和吸收营养物质的主要器官。关于小肠适于吸收功能的结构特点的叙述,错误的是( )
A. 小肠内表面有许多皱襞和绒毛B. 小肠绒毛壁由一层细胞构成
C. 肠液内多种消化酶将蛋白质初步分解D. 小肠绒毛中有毛细血管和毛细淋巴管
4. 图表示某平衡状态的草原生态系统中部分生物之间的关系。有关叙述正确的是( )
A. 图中的所有生物可组成一个草原生态系统
B. 能量沿着图中的食物链单向传递,逐级递减
C. 太阳能→草→兔→鹰可表示其中一条食物链
D. 图中只有3条食物链,鹰与蛇仅是竞争关系
5. 水绵、葫芦藓、贯众、马尾松依次属于藻类植物、苔藓植物、蕨类植物、裸子植物。关于它们主要特征的叙述,正确的是( )
A. 水绵由许多结构相同的正方形细胞连接而成
B. 葫芦藓植株较高,有根、茎、叶
C. 贯众的叶有许多小叶,茎很短,用孢子繁殖
D. 马尾松种子外面有果皮包被
6. 桃是一种能开花、结果的被子植物。图是桃花的结构示意图。有关判断或分析正确的是( )
A. ①是雌蕊,②是雄蕊,它们是花的主要结构
B. ③是萼片,④是花瓣,它们对花有保护作用
C. 果实可由图中的胚珠发育而成,果实与生殖有关
D. 花粉可由图中的花药产生,花粉都能传到柱头上
7. “听到上课铃声进教室”是同学们熟知的条件反射的例子。下列反射中属于条件反射的是( )
A. 吮吸反射B. 手踫到烫的东西缩回
C. 膝跳反射D. 望梅止渴
8. 尿液是在肾脏的肾单位中形成的。有关叙述正确的是( )
A. 肾单位包括肾小球和肾小囊两部分B. 经肾小球重吸收在肾小囊腔内形成原尿
C. 肾小管周围包绕着毛细血管网D. 原尿经肾小球滤过作用形成尿液
9. 生物的遗传和变异普遍存在。有关叙述正确的是( )
A. 生物的遗传物质是蛋白质,能在亲代、子代间传递
B. 能遗传的变异可以使生物产生新的性状或新的类型
C. 含X染色体精子与卵细胞形成受精卵发育成男性
D. 转基因技术在农林、医药等领域没有广泛应用前景
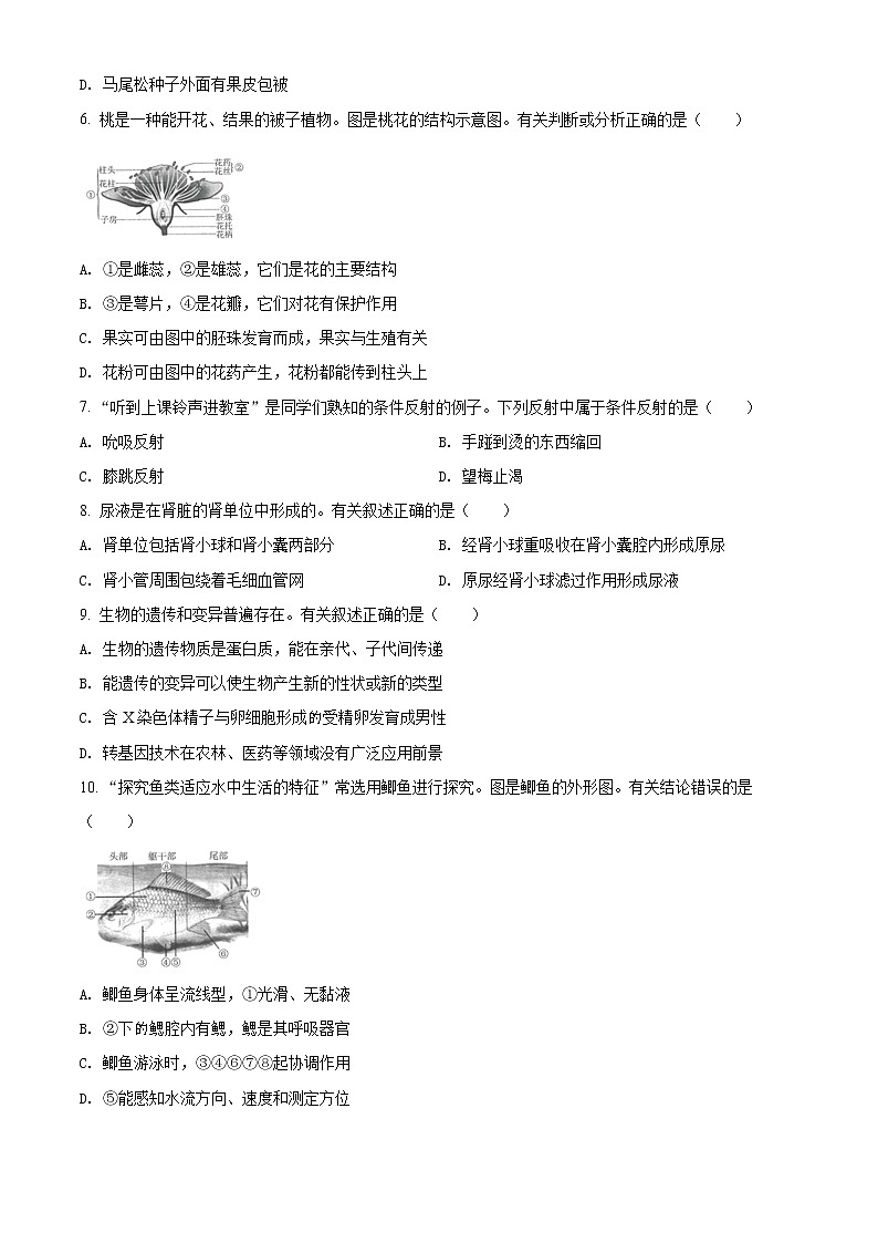
10. “探究鱼类适应水中生活的特征”常选用鲫鱼进行探究。图是鲫鱼的外形图。有关结论错误的是( )
A. 鲫鱼身体呈流线型,①光滑、无黏液
B. ②下鳃腔内有鳃,鳃是其呼吸器官
C. 鲫鱼游泳时,③④⑥⑦⑧起协调作用
D. ⑤能感知水流方向、速度和测定方位
11. 生命起源问题的研究处在模拟实验和推测的阶段。生物进化的研究,科学家则找到了许多证据,提出了进化理论。有关叙述正确的是( )
A. 化石是表明生物进化的间接证据
B. 达尔文提出了以自然选择理论为核心的生物进化理论
C. 科学家推测,从原始生命进化为各类生物经历了化学进化过程
D. 米勒模拟实验证明,在原始地球环境下无机物形成了原始生命
12. 我们每天多次做屈肘和伸肘动作。图是屈肘、伸肘时相关肌群状态示意图。关于图中肌群收缩或舒张的说法,正确的是( )
A. ①肱二头肌肌群和②肱三头肌肌群都收缩
B. ③肱二头肌肌群和④肱三头肌肌群都舒张
C. ①肱二头肌肌群收缩,②肱三头肌肌群舒张
D. ③肱二头肌肌群收缩,④肱三头肌肌群舒张
13. 眼和耳是人体获取外界信息的重要器官。有关叙述正确的是( )
A. 视网膜上含有许多感光细胞,能感受光的刺激
B. 视觉中枢位于大脑皮质,听觉中枢位于耳蜗内
C. 外耳收集声波,中耳传导声波,听觉感受器位于鼓膜上
D. 若晶状体凸度过大或眼球前后径过长,则形成的物像落在视网膜后方
14. 观察鸟卵的结构时常选用鸡蛋。图1是观察鸡蛋的结构部分操作示意图,图2是鸟卵的结构模式图。有关操作或分析错误的是( )
A. 将鸡蛋钝端的蛋壳敲碎,剥去破碎的蛋壳,可观察到外卵壳膜
B. 用镊子撕破外卵壳膜,即看到②卵黄膜
C. 剪破内卵壳膜,将里面的物质倒入培养皿进行观察
D. ①胚盘进行胚胎发育时需要④卵白供给养料和水分
15. 保护环境和保护生物多样性是我们义不容辞的责任。下列做法不恰当的是( )
A. 开发清洁能源,逐步减少化石燃料使用
B. 禁止利用各种生物资源,建立更多的自然保护区
C. 避免与治理污染,保护生物圈这个所有生物的共同家园
D. 保护绿色植物及其生活环境,维护生物圈的碳一氧平衡
二、综合题(共15分)
16. 制作临时装片、切片和使用显微镜是学习和研究生物学的基本技能。图1是“制作洋葱鳞片叶表皮细胞的临时装片”部分操作步骤示意图,图2是中学生物学实验室常用的一种光学显微镜结构图。回答下列问题。
(1)图1中a、b、c、d、e五个操作步骤的正确顺序是______。(用图中字母表示)
(2)将图2中显微镜镜臂扶正,先进行对光操作。再将制成的洋葱鳞片叶表皮细胞临时装片放在载物台上,使装片中的______正对通光孔,用④固定,然后从侧面看着物镜,转动⑥使镜筒慢慢下降,直至物镜前端接近装片为止。
(3)观察:用眼注视①内,反向转动⑥,直至能看清物像若物像还不够清晰,可略微转动[ ]______,使物像清晰。([ ]填序号,______填结构名称)
17. 心脏有规律地收缩和舒张,使血液在心脏和血管组成的管道中循环流动。图是人的心脏内部结构示意图。回答下列问题。
(1)人体的______系统由血管、心脏和血液组成。
(2)图中右心房连通的心室是[ ]______。([ ]填序号,______填结构名称)
(3)用图中标注的结构名称、序号等可将肺循环的完整过程表示为:④→②→肺部毛细血管网→______。
(4)经肺循环后,血液的颜色和含氧量发生了怎样的变化?______。
18. 某学习小组同学进行“探究大豆种子萌发的外界条件”实验,实验记录见下表。回答下列问题。
(1)该实验探究的问题是:______对大豆种子的萌发有影响吗?(填具体的外界条件)
(2)该实验存在一处明显不足,请指出:______。
(3)若按照“控制单一变量,其他条件相同且适宜”的设置对照实验的要求,则表中①的对照实验分别是______。(用序号表示)
(4)若大豆种子的外观完好,但在适宜的条件下没有萌发,最可能的原因是什么?______。
19. 新冠肺炎是由新型冠状病毒引发的传染病。新型冠状病毒感染者咳嗽、打喷嚏时,喷出的飞沫能传播病毒。我国采取体温检查、新型冠状病毒核酸检测筛查、戴口罩、接种新冠疫苗、隔离与治疗新冠患者和无症状感染者、管理密接和次密接者、加强公开场所的卫生管理和保持环境卫生等措施有效地防止了新冠肺炎流行。回答下列问题。
(1)新冠肺炎的传染源是______。
(2)新冠肺炎属于消化道传染病、呼吸道传染病、体表传染病、体液传染病中的哪类传染病?______。
(3)预防传染病流行的控制传染源、切断传播途径、保护易感人群的三类措施可有效预防新冠肺炎流行。加强公开场所的卫生管理和保持环境卫生属于哪类措施?______。
(4)接种新冠疫苗可刺激人体的免疫细胞产生抵御新型冠状病毒的抗体。这种免疫属于非特异性免疫,还是特异性免疫?你判断的理由是什么?______。
连云港市2022年高中段学校招生统一文化考试
生物试题
一、选择题:请在下列每题的四个选项中选出最符合题意的一项(每题1分,共15分)
【1题答案】
【答案】A
【2题答案】
【答案】D
【3题答案】
【答案】C
【4题答案】
【答案】B
【5题答案】
【答案】C
【6题答案】
【答案】A
【7题答案】
【答案】D
【8题答案】
【答案】C
【9题答案】
【答案】B
【10题答案】
【答案】A
【11题答案】
【答案】B
【12题答案】
【答案】C
【13题答案】
【答案】A
【14题答案】
【答案】B
【15题答案】
【答案】B
二、综合题(共15分)
【16题答案】
【答案】(1)adcbe
(2)洋葱鳞片叶表皮(或要观察的标本,或要观察的部分)
(3)⑦细准焦螺旋
【17题答案】
【答案】(1)血液循环##循环
(2)④右心室 (3)肺静脉→左心房
(4)颜色变鲜红,含氧量增加
【18题答案】
【答案】(1)水分、温度
(2)(各组)种子数量少
(3)②、③ (4)胚失活##胚死亡
【19题答案】
【答案】(1)新型冠状病毒感染者##新冠患者和无症状感染者
(2)呼吸道传染病 (3)切断传播途径
(4)特异性免疫,这种抗体只对新型冠状病毒起作用,或通常一种(类)抗体只能对某一特定的病原体或异物起作用(其他合理答案给分)序号
种子所处的环境(其他外界条件相同且适宜)
种子数量
实验现象
①
培养皿底部垫湿纱布并保持湿润,25℃
2粒
发芽
②
培养皿底部垫干纱布并保持干燥,25℃
2粒
不发芽
③
培养皿底部垫湿纱布并保持湿润,0℃
2粒
不发芽
④
培养皿底部垫干纱布并保持干燥,0℃
2粒
不发芽
[生物]2024年江苏省连云港市中考真题(解析版): 这是一份[生物]2024年江苏省连云港市中考真题(解析版),共15页。试卷主要包含了选择题,综合题等内容,欢迎下载使用。
[生物]江苏省连云港市2024届中考生物真题试卷(含答案): 这是一份[生物]江苏省连云港市2024届中考生物真题试卷(含答案),共9页。
2022年江苏省连云港市中考地理真题(word版含答案): 这是一份2022年江苏省连云港市中考地理真题(word版含答案),共7页。试卷主要包含了选择题,综合题等内容,欢迎下载使用。

