2022年重庆市中考语文真题A卷(含答案)
展开
客观题部分 | ||||||
题号 | 1 | 3 | 4 | 9 | 11 | 19 |
答案 | A | B | C | D | B | D |
主观题部分
2.渠、苞、晌(准确书写,每个1分。)
5.示例一:黑夜过去是黎明吗?不,黑夜过去是新生!
示例二:杜鹃的一声高歌唤醒了沉睡的春天。
(想象合理2分,具有诗意2分)
6(1)陈莲河/何廉臣(均可,字形要准确) 范爱农
(2)示例一:人性的冷与暖。如以衍太太为代表的自私冷漠的人,使鲁迅感受到人性的“冷”;藤野先生等人给予鲁迅的温暖关怀,使他体味到人性的“暖”。
示例二:痛苦与觉醒。鲁迅在日本留学时受到歧视,并看到中国人的麻木,这一切让他倍感痛苦。于是毅然觉醒,决定弃医从文,要从思想上拯救国民的落后。
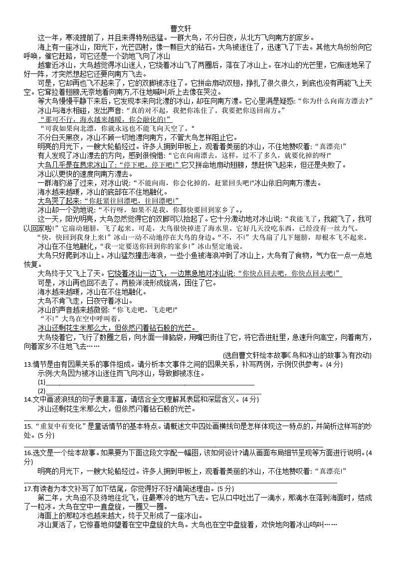
“儿童的纯真与成人的冷峻、怀念与反思……”
(答案不唯一。短语贴合《朝花夕拾》全书的理解2分,理由扣住“短语的两个方面”分别阐述各1分。)
7(1)活动一:搜集广告词/寻错广告词/寻找最有创意的广告词(2分)
活动二:创作广告词/展示广告词/广告词创作大赛(2分)
(2)这则公益广告提示了“图书馆要保持安静”;引用诗词,具有文学美/含蓄委婉。(内容分析2分,效果2分)
8. ①蒹葭苍苍 ②晴川历历汉阳树 ③征蓬出汉塞 ④枯藤老树昏鸦 ⑤ ⑥杨花落尽子规啼,闻道龙标过五溪 ⑦⑧几处早莺争暖树,谁家新燕啄春泥 ⑨⑩人生自古谁无死?留取丹心照汗青
10.(1)砍到竹子,开辟出一条道路,向下看见一个小谭。(翻译要点:下、尤、清冽。每个要点1分,扣完为止)
(2)鱼儿静止不动,忽然间向远处游去。(翻译要点:佁然、俶尔、逝。每个要点1分,扣完为止)
12.概括:不写尽不游尽更妙/游玩和写游记都不必穷尽妙处(1分)
评析:我赞同。“潭西南而望”一段不写尽小石潭的源头,更具神秘感/更显环幽深/给读者想象空间;(2分)“坐潭上”一段不游尽小石潭,提现了环境的凄清,更显作者心境的孤凄悲凉。(2分)
13.示例一:冰山因为自己冻住了大鸟,执意要送大鸟回南方;
示例二:冰山因为执意要送大鸟回南方,所以融化了;
示例三:冰山因为想送大鸟回家,不断向南,所以融化了;
示例四:冰山因为想要大鸟有食物吃,所以猛烈地撞击海浪;
示例五:大鸟因为不想冰山被彻底融化,将它吞进肚里,飞向南方
示例六:大鸟因为担心冰山融化,不断恳求它停下;
……
(因果关系合理,言之成理即可,每点2分)
14.表层含义:冰山尽管被融得很小了,但依然反射出光芒;(2分)
深层含义:它舍己为人/有责任感/关爱他人的品质依然美好/令人钦佩/值得赞美。(2分)
15.示例:这四句话都是在重复大鸟劝返冰山(1分),但其中大鸟的感情是有变化的,从恳求到伤心到焦急,越发强烈(1分);这样写更能体现冰山的舍己为人/执着/大鸟的感恩之情/大鸟和冰山的情感在不断加深(2分),使情节更为清晰且富有变化(1分)。
(结合情节阐述“重复”1分;结合内容阐述“变化”1分;在主旨上的妙处2分;效果1分。)
16.示例一:画面布局:画面主体是美丽高大的冰山,陪衬是轮船甲板一角及观看赞赏的人们; 细节呈现:冰山一角细节描绘冻住的大鸟及它焦急担忧的表情,与甲板上人们惊喜赞叹的表情形成对比。
示例二:画面的右上角是月亮,月亮的正下方是冰山。冰山应占据画面醒目位置。冰山左面不远处是轮船。轮船朝向冰山的一面画出许多看冰山的人,突显赞叹神色。要画出冰山在月光下美丽的光芒。
(画面布局说明清晰2分,有细节描写2分)
17.示例一:我觉得补写的结尾好。这一结尾写了大鸟帮助冰山复活(1分),与上文它吞下冰山的情节形成呼应(1分);升华主旨,突出了大鸟的感恩图报/爱的付出与回馈等主题(2分);想象丰/结局圆满(温馨美)(1分)。
(内容概括1分、结构作用1分、主旨2分、效果1分)
示例二:我觉得补写的结尾不好。原结尾停留在大鸟吞下冰山,飞向家乡(1分)。表现了大鸟对冰山的不舍、感恩(1分)。有悲剧色彩,突出了冰山舍己为人的美好形象(或:突出主旨,赞美了冰山的舍己为人。)(1分)更震撼人心,使读者回味无穷(1分)。而增补的结局写第二年冰山复活了,淡化了冰山牺牲自己的悲剧感,使故事的震撼感大打折扣(1分)。
(内容概括1分、主旨2分、效果1分、评价补写结局1分)
18.对散乱的信息进行梳理、归纳、整合(2分),使之成为有规律、成体系的结构化知识。(2分)
20.作者通过举例,更具体地说明了“自下而上找结构”的方法;/作者分步骤,更为清晰地讲解了如何从庞杂信息中找到结构;/作者通过高度概括(提炼观点),使读者更为快速地了解从庞杂信息中找到结构的方法。
(举例、概括/提炼、分步骤,答到1点2分,2点5分)
21.
22.作文(55分)
评分标准
类型 | 情境 | 内容 | 结构 | 语言 |
一类 (49-55分) | 情境把握准确 写作目的明确 读者对象分明 写作角色合理 | 切合题意 中心突出 感情真挚 选材新颖 内容充实 | 构思巧妙 条理清晰 详略得当 过渡合理 | 词汇丰富 准确流畅 有表现力 错别字极少 |
二类 (42-48分) | 情境把握准确 写作目的明确 读者对象较分明 写作角色较合理 | 切合题意 中心明确 感情真实 选材合理 内容具体 | 结构完整 条理清楚 详略得当 过渡较合理 | 词汇较丰富 准确通畅 有一定的表现力 错别字少 |
三类 (35-41分) | 情境把握准确 写作目的明确 读者对象基本分明 写作角色基本合理 | 基本符合题意 中心基本明确 感情较真实 选材较合理 内容较具体 | 结构基本完整 条理基本清楚 详略较得当 过渡不够合理 | 较准确通常 有少数语病 有少数错别字 |
四类 (0-34分) | 情境把握不准确 写作目的不明确 读者对象不分明 写作角色不合理 | 偏离题意 中心不明确 感情苍白 选材不合理 内容单薄 | 结构不完整 条理不清楚 详略不当 过渡不合理 | 语言不通畅 表意不清楚 错别字较多 |
注:1、作文任务一、任务三,无标题或标题不完整扣2分。
2.字数不足500字,每少50字扣1分,扣到3分为止。
非正常作文及评分标准 | |
抄袭 | 照抄过半,视为抄袭,10分以下 |
照抄少于1/3,视为引用,正常给分 | |
拼凑 | 照抄试题卷内容,视为抄袭,10分以下 |
宿构、套作、扩写 | 原则上不超过四类文最低档(33分)给分 |
改写 | 就原材料进行合理改写,正常给分 |
认识错误 | 20分以下 |
内容不完整作文评分标准 | |
字数在100字以下,10分以下 | |
字数在100-200字,10-20分之间给分 | |
字数在200-300字,20-30分 | |
[语文][中考真题]重庆市2024年中考语文真题试卷(A卷): 这是一份[语文][中考真题]重庆市2024年中考语文真题试卷(A卷),共9页。
2024年重庆市中考语文真题B卷(含答案): 这是一份2024年重庆市中考语文真题B卷(含答案),共13页。试卷主要包含了 积累经典名句,致敬航天英雄, “用典”可让古诗词言简而意丰, 用现代汉语翻译下面句子等内容,欢迎下载使用。
2023年重庆市中考语文真题B卷(含答案): 这是一份2023年重庆市中考语文真题B卷(含答案),共14页。

