2021菏泽高一下学期期末考试生物试题(B)含答案
展开菏泽市2020—2021学年度第二学期期末考试
高一生物试题(B)
一、选择题:
1. 孤雌生殖(parthenogenesis)也称单性生殖,即卵不经过受精也能发育成正常的新个体。孤雌生殖现象是一种普遍存在于一些较原始动物种类身上的生殖现象。若蜜蜂中一只雄蜂一次形成的全部精子都分别与卵细胞结合,并都发育成新个体,那么其中的雄蜂占( )
A. 100% B. 50% C. 25% D. 0%
2. 关于染色体组的说法中错误的是( )
A. 雄果蝇体细胞中形状大小各不相同四个染色体就是一个染色体组
B. 雌果蝇卵细胞中形状大小各不相同的四个染色体就是一个染色体组
C. 一个染色体组中携带了控制该生物生长发育的全部遗传信息
D. 二倍体生物产生的正常的生殖细胞中含有的全部染色体就是一个染色体组
3. 21三体综合症、软骨发育不全、猫叫综合征、苯丙酮尿症依次属于( )
①单基因显性遗传病 ②单基因隐性遗传病 ③染色体异常病 ④多基因遗传病 ⑤非遗传病
A. ②①③④ B. ②①④③ C. ③①③② D. ③②①④
4. 如图所示细胞中所含的染色体,下列叙述正确的是( )
A. 图a含有2个染色体组,图b含有3个染色体组
B. 如果图b表示体细胞,则图b代表的生物一定是三倍体
C. 如果图c代表由受精卵发育成的生物的体细胞,则该生物一定是二倍体
D. 图d代表的生物一定是由卵细胞发育而成的单倍体
5. 某研究性学习小组在调查人群中遗传病时,以“研究××病的遗传方式”为子课题,下列子课题中最为简单可行、所选择的调查方法最为合理的是( )
A. 研究猫叫综合征的遗传方式,在学校内随机抽样调查
B. 研究红绿色盲的遗传方式,在患者家系中调查
C. 研究青少年型糖尿病,在患者家系中进行调查
D. 研究艾滋病的遗传方式,在市中心随机抽样调查
6. 基因的表达包括遗传信息的转录和翻译两个过程。下列有关叙述正确的是( )
A. DNA转录形成的mRNA与母链碱基的组成、排列顺序都是相同的
B. 一个密码子只能对应一种氨基酸,一种氨基酸必然有多个密码子
C. 密码子决定了蛋白质的氨基酸种类以及翻译的起始和终止
D. 密码子是指基因上3个相邻的碱基
7. 个体的性状和细胞的分化都取决于基因的表达及其调控。下列有关叙述正确的是( )
A. 基因与性状之间是一一对应的关系
B. 细胞分化产生不同类型的细胞,是因为不同类型的细胞内基因的表达存在差异
C. 基因都是通过控制酶的合成来控制性状的
D. 基因的碱基序列相同,该基因决定的性状一定相同
8. 我国大面积栽培的水稻有粳稻(主要种植在北方)和籼稻(主要种植在南方)。研究发现,粳稻的bZP73基因通过一系列作用,增强了粳稻对低温的耐受性。与粳稻相比,籼稻的bZIP73基因中有1个脱氧核苷酸不同,从而导致两种水稻的相应蛋白质存在1个氨基酸的差异。下列表述正确的是( )
A. bZIP73基因的1个核苷酸的差异是由基因突变导致的
B. bZIP73蛋白质的1个氨基酸的差异是由基因重组导致的
C. 基因的碱基序列改变,一定会导致表达的蛋白质失去活性
D. 该实例表明自然界中基因的碱基序列改变对生物的生存都是有利的
9. 癌症是当前严重威胁人类生命的疾病,是导致我国城市居民死亡的首要原因。下列有关癌细胞的叙述,错误的是( )
A. 具有细胞增殖失控的特点 B. 癌细胞只有原癌基因没有抑癌基因
C. 基因突变可能使正常细胞变成癌细胞 D. 细胞膜上糖蛋白减少癌细胞易分散转移
10. 基因重组使产生的配子种类多样化,进而产生基因组合多样化的子代。下列相关叙述不正确的是( )
A. 基因重组可导致兄妹间的遗传差异
B. 非姐妹染色单体的交换可引起基因重组
C. 非同源染色体的自由组合能导致基因重组
D. 纯合子自交因基因重组导致子代性状分离
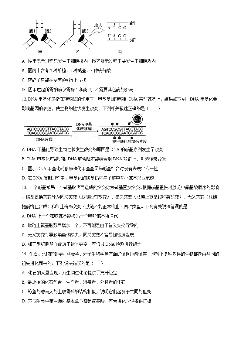
11. 如图,甲、乙表示真核生物遗传信息传递过程中的某两个阶段的示意图,图丙为图乙中部分片段的放大示意图。对此分析正确的是( )
A. 图甲表示过程只发生于细胞核内,图乙所示过程主要发生于细胞质内
B. 图丙中含有2种单糖、5种碱基、8种核苷酸
C. 密码子只能在图丙a链上寻找
D. 图甲过程所需的酶仅需酶1和酶2,不需要其它酶的参与
12. DNA甲基化是指在转移酶的作用下,甲基基团转移到DNA某些碱基上,结果如下图,DNA甲基化会影响基因的表达,使生物的性状发生改变。下列相关叙述正确的是( )
A. DNA甲基化导致生物性状发生改变的原因是DNA的碱基序列发生了改变
B. DNA甲基化可能导致DNA聚合酶不能结合到DNA双链上,引起转录异常
C. 图示DNA甲基化转移酶催化甲基基团与碱基结合时没有表现出专一性
D. 在DNA复制过程中,甲基化的碱基仍可与子链中互补碱基形成氢键
13. 一个碱基被另一个碱基取代而造成的突变称为碱基置换突变。根据碱基置换对肽链中氨基酸顺序的影响,碱基置换突变分为同义突变(肽链没有改变)、错义突变(肽链上氨基酸种类改变)、无义突变(肽链提前终止合成)和终止密码突变(肽链不能正常终止)四种类型。下列有关说法错误的是( )
A. DNA上一个嘧啶碱基能被另一个嘌呤碱基所取代
B. 肽链上氨基酸数目增加一个,不可能是由于错义突变导致的
C. 无义突变将导致染色体缺失,同义突变不容易被检测发现
D. 镰刀型细胞贫血症属于错义突变,可通过DNA检测进行确诊
14. 化石、比较解剖学、胚胎学、分子生物学等方面的证据逐渐证实了地球上多种多样的生物都是由共同的祖先进化而来的。下列说法错误的是( )
A. 化石的大量发现,为生物进化论提供了充分证据
B. 最原始的化石包含了生产者、消费者、分解者的化石
C. 鲸鱼的鳍与人的上肢骨骼的结构相似,说明它们起源于共同的祖先
D. 不同生物中蛋白质的基本单位都是氨基酸,可为进化学说提供证据
15. 宿主是病原体赖以生存的环境,只有宿主与病原体各自形成一套生存体系,病原体对宿主表现为低致病性或无致病性,宿主具有防御能力,才能使两者“和谐共存”,否则“两败俱伤”。相关叙述错误的是( )
A. 宿主强大的免疫能力导致病原体发生定向变异
B. 病原体对宿主致病性的改变是自然选择的结果
C. 病原体与宿主协同进化是实现和谐共存的机制
D. 病原体的快速进化可导致新型感染症的出现
二、不定项选择题:
16. 某植物花的颜色由三对独立遗传的基因(A和a、B和b、D和d)共同决定,基因a控制酶1的合成,使白色物质转化为红色素,基因B控制酶2的合成,使红色素转化为紫色素,基因D控制酶3的合成,使白色物质直接转化为紫色素。只要基因D存在,植株均开紫花。下列说法正确的是( )
A. 紫花植株的基因型共有18种
B. 红花植株自交后代均为红花植株
C. Aabbdd×aaBbdd的后代表现型比例为2:1:1
D. 该花色遗传说明基因对性状具有直接控制作用
17. 下表为部分基因与细胞癌变的关系。下列相关叙述错误的是( )
基因种类 | 基因状态 | 结果 |
抑癌基因APC | 失活 | 细胞突变 |
原癌基因K-ran | 活化 | 细胞快速增殖 |
抑癌基因DCC | 失活 | 癌细胞形变 |
抑癌基因p53 | 失活 | 肿瘤扩大 |
其他基因 | 异常 | 癌细胞转移 |
A. 表格中的原癌基因和抑癌基因在人细胞的DNA上本来就存在
B. 只要原癌基因表达了相应蛋白质,就会引起癌变
C. 细胞的癌变受多种基因和环境条件的共同影响
D. 癌细胞的转移与“其他基因”正常表达有关
18. 下图表示二倍体动物(2n=6)正在进行分裂的细胞,在不考虑突变的情况下,下列关于该细胞的说法,正确的是( )
A. 该细胞不一定是次级精母细胞
B. 移向两极的染色体一般相同
C. 分裂后形成的2个细胞一定具有生殖功能
D. ①和②染色体之间在减Ⅰ前期一定不会发生基因重组
19. 从微小的酵母菌,到独木成林的细叶榕;从善于攀援的黑猩猩到人类,不同生物之间具有很大差异。然而在细胞水平和分子水平却能揭示它们有共同的祖先,下列说法能为“生物有着共同起源”提供证据支持的是( )
A. 植物、动物、细菌和真菌的细胞内,都是以ATP作为能量“货币”的
B. 细胞学说中“细胞分裂产生新细胞”的观点
C. 几乎所有生物几乎都共用一套遗传密码
D. 地球上最早出现的生物是自养的
20. 生物多样性是协同进化的结果。下列有关表述错误的是( )
A. 一个物种形成或绝灭,会影响到若干其他物种的进化
B. 物种之间的协同进化都是通过物种之间的竞争实现的
C. 地球上的生态系统从古至今都是由生产者、消费者和分解者组成的
D. 生物多样性的形成是指新的物种不断形成的过程
三、非选择题
21. 蝴蝶体色黄色(A)对黑色(a)为显性,翅型长翅(B)对残翅(b)为显性。研究发现,用两种纯合蝴蝶杂交得到F1,F1中雌雄个体自由交配,F2中出现了5:3:3:1的特殊性状分离比。请回答以下问题。
(1)F2中出现了5:3:3:1的特殊性状分离比的假设可能是:
①若是合子致死,则致死的基因型为__________。
②若是雄配子致死,则致死配子的基因型为__________。
③若是雌配子致死,则致死配子的基因型为__________。
(2)利用F1黄色长翅蝴蝶与F2中的黑色残蝴蝶进行__________(“杂交”或“正反交”)实验,观察子代的表现型及比例。
预期结果及结论:
若子代均出现四种表现型且比例值为__________;则假设①成立。
若子代一组出现______种表现型且比值为__________,另一组出现______种表现型且比值为__________;则说明是雌配子(雄配子)致死。
22. 如果果蝇的灰身(B)对黑身(b)为显性,为了确定这对等位基因位于常染色体上还是X染色体上,某研究小组让一只灰身雄果蝇与一只灰身雌果蝇杂交,然后统计子一代果蝇的表型及数量比,结果为灰身:黑身=3:1。
根据这一数据,能不能确定B和b是位于常染色体上还是X染色体上。如果能,请阐明理由;如果不能,请阐明理由并补充完善观察办法_____________。
23. 下图是某真核生物遗传信息的传递和表达过程示意图,其中A、B、C表示物质,①~⑤表示过程。请回答:
(1)DNA分子的解旋发生在______(填序号),在叶肉细胞中过程①发生场所有______。
(2)过程⑤发生的具体场所是______,由A控制C的合成而控制生物性状的有两条:一是______;二是______。
(3)正常细胞中的核酸不能发生图中的______过程(填序号)
(4)图所示的遗传信息的传递规律,被命名为______,它体现了生命是______的统一体。
24. 作物育种虽已进入后基因组的“分子设计育种”时代,但传统作物育种操作原理、流程仍然是分子设计育种的理论基础。结合下列传统育种的流程分析回答下列问题:
(1)A品种进行射线处理时,通常选择在细胞分裂间期进行射线处理,主要是考虑了间期易发生基因突变。请从分子水平解释间期易发生基因突变的原因__________________。这种突变不一定能遗传给有性生殖的后代,原因是____________。
(2)制备新品种2依据遗传学原理是____________,制备新品种3可用秋水仙素进行处理,该试剂作用的原理是____________。
(3)在育种过程中,出现了新品种N具有阔叶优良性状,写出判断该变异性状是否能够遗传的最为简便的方法是____________;有人认为新品种N的出现可能有两种原因:一是基因突变,二是染色体加倍成为多倍体。某同学设计了最简单的实验方案来进行鉴定,请你写出该实验方案的原理____________。
25. 克格伦岛上经常刮暴风,岛上的树木花草都很低矮,原种昆虫中有长翅、无翅、残翅类型,但随着时间的推移,长翅数量极少,大量的是无翅、残翅类型。回答下列有关生物进化的问题。
(1)图示X、Y、z表示生物进化中的基本环节。X、Y分别是______、______。
(2)该小岛上的昆虫原种由许多个体组成,这些个体的总和称为______;从生物多样性角度分析,昆虫群体中不同个体的存在反映了______多样性。
(3)若将岛上的昆虫迁移到内陆地区进行繁殖,______(性状)类型会有较强的生存优势,这说明______。
(4)通过对该昆虫和其他生物的群体遗传学的研究可进一步明确,生物进化的实质在于______。
菏泽市2020—2021学年度第二学期期末考试
高一生物试题(B) 答案版
一、选择题:
1. 孤雌生殖(parthenogenesis)也称单性生殖,即卵不经过受精也能发育成正常的新个体。孤雌生殖现象是一种普遍存在于一些较原始动物种类身上的生殖现象。若蜜蜂中一只雄蜂一次形成的全部精子都分别与卵细胞结合,并都发育成新个体,那么其中的雄蜂占( )
A. 100% B. 50% C. 25% D. 0%
【答案】D
2. 关于染色体组的说法中错误的是( )
A. 雄果蝇体细胞中形状大小各不相同四个染色体就是一个染色体组
B. 雌果蝇卵细胞中形状大小各不相同的四个染色体就是一个染色体组
C. 一个染色体组中携带了控制该生物生长发育的全部遗传信息
D. 二倍体生物产生的正常的生殖细胞中含有的全部染色体就是一个染色体组
【答案】A
3. 21三体综合症、软骨发育不全、猫叫综合征、苯丙酮尿症依次属于( )
①单基因显性遗传病 ②单基因隐性遗传病 ③染色体异常病 ④多基因遗传病 ⑤非遗传病
A. ②①③④ B. ②①④③ C. ③①③② D. ③②①④
【答案】C
4. 如图所示细胞中所含的染色体,下列叙述正确的是( )
A. 图a含有2个染色体组,图b含有3个染色体组
B. 如果图b表示体细胞,则图b代表的生物一定是三倍体
C. 如果图c代表由受精卵发育成的生物的体细胞,则该生物一定是二倍体
D. 图d代表的生物一定是由卵细胞发育而成的单倍体
【答案】C
5. 某研究性学习小组在调查人群中遗传病时,以“研究××病的遗传方式”为子课题,下列子课题中最为简单可行、所选择的调查方法最为合理的是( )
A. 研究猫叫综合征的遗传方式,在学校内随机抽样调查
B. 研究红绿色盲的遗传方式,在患者家系中调查
C. 研究青少年型糖尿病,在患者家系中进行调查
D. 研究艾滋病的遗传方式,在市中心随机抽样调查
【答案】B
6. 基因的表达包括遗传信息的转录和翻译两个过程。下列有关叙述正确的是( )
A. DNA转录形成的mRNA与母链碱基的组成、排列顺序都是相同的
B. 一个密码子只能对应一种氨基酸,一种氨基酸必然有多个密码子
C. 密码子决定了蛋白质的氨基酸种类以及翻译的起始和终止
D. 密码子是指基因上3个相邻的碱基
【答案】C
7. 个体的性状和细胞的分化都取决于基因的表达及其调控。下列有关叙述正确的是( )
A. 基因与性状之间是一一对应的关系
B. 细胞分化产生不同类型的细胞,是因为不同类型的细胞内基因的表达存在差异
C. 基因都是通过控制酶的合成来控制性状的
D. 基因的碱基序列相同,该基因决定的性状一定相同
【答案】B
8. 我国大面积栽培的水稻有粳稻(主要种植在北方)和籼稻(主要种植在南方)。研究发现,粳稻的bZP73基因通过一系列作用,增强了粳稻对低温的耐受性。与粳稻相比,籼稻的bZIP73基因中有1个脱氧核苷酸不同,从而导致两种水稻的相应蛋白质存在1个氨基酸的差异。下列表述正确的是( )
A. bZIP73基因的1个核苷酸的差异是由基因突变导致的
B. bZIP73蛋白质的1个氨基酸的差异是由基因重组导致的
C. 基因的碱基序列改变,一定会导致表达的蛋白质失去活性
D. 该实例表明自然界中基因的碱基序列改变对生物的生存都是有利的
【答案】A
9. 癌症是当前严重威胁人类生命的疾病,是导致我国城市居民死亡的首要原因。下列有关癌细胞的叙述,错误的是( )
A. 具有细胞增殖失控的特点 B. 癌细胞只有原癌基因没有抑癌基因
C. 基因突变可能使正常细胞变成癌细胞 D. 细胞膜上糖蛋白减少癌细胞易分散转移
【答案】B
10. 基因重组使产生的配子种类多样化,进而产生基因组合多样化的子代。下列相关叙述不正确的是( )
A. 基因重组可导致兄妹间的遗传差异
B. 非姐妹染色单体的交换可引起基因重组
C. 非同源染色体的自由组合能导致基因重组
D. 纯合子自交因基因重组导致子代性状分离
【答案】D
11. 如图,甲、乙表示真核生物遗传信息传递过程中的某两个阶段的示意图,图丙为图乙中部分片段的放大示意图。对此分析正确的是( )
A. 图甲表示过程只发生于细胞核内,图乙所示过程主要发生于细胞质内
B. 图丙中含有2种单糖、5种碱基、8种核苷酸
C. 密码子只能在图丙a链上寻找
D. 图甲过程所需的酶仅需酶1和酶2,不需要其它酶的参与
【答案】B
12. DNA甲基化是指在转移酶的作用下,甲基基团转移到DNA某些碱基上,结果如下图,DNA甲基化会影响基因的表达,使生物的性状发生改变。下列相关叙述正确的是( )
A. DNA甲基化导致生物性状发生改变的原因是DNA的碱基序列发生了改变
B. DNA甲基化可能导致DNA聚合酶不能结合到DNA双链上,引起转录异常
C. 图示DNA甲基化转移酶催化甲基基团与碱基结合时没有表现出专一性
D. 在DNA复制过程中,甲基化的碱基仍可与子链中互补碱基形成氢键
【答案】D
13. 一个碱基被另一个碱基取代而造成的突变称为碱基置换突变。根据碱基置换对肽链中氨基酸顺序的影响,碱基置换突变分为同义突变(肽链没有改变)、错义突变(肽链上氨基酸种类改变)、无义突变(肽链提前终止合成)和终止密码突变(肽链不能正常终止)四种类型。下列有关说法错误的是( )
A. DNA上一个嘧啶碱基能被另一个嘌呤碱基所取代
B. 肽链上氨基酸数目增加一个,不可能是由于错义突变导致的
C. 无义突变将导致染色体缺失,同义突变不容易被检测发现
D. 镰刀型细胞贫血症属于错义突变,可通过DNA检测进行确诊
【答案】C
14. 化石、比较解剖学、胚胎学、分子生物学等方面的证据逐渐证实了地球上多种多样的生物都是由共同的祖先进化而来的。下列说法错误的是( )
A. 化石的大量发现,为生物进化论提供了充分证据
B. 最原始的化石包含了生产者、消费者、分解者的化石
C. 鲸鱼的鳍与人的上肢骨骼的结构相似,说明它们起源于共同的祖先
D. 不同生物中蛋白质的基本单位都是氨基酸,可为进化学说提供证据
【答案】B
15. 宿主是病原体赖以生存的环境,只有宿主与病原体各自形成一套生存体系,病原体对宿主表现为低致病性或无致病性,宿主具有防御能力,才能使两者“和谐共存”,否则“两败俱伤”。相关叙述错误的是( )
A. 宿主强大的免疫能力导致病原体发生定向变异
B. 病原体对宿主致病性的改变是自然选择的结果
C. 病原体与宿主协同进化是实现和谐共存的机制
D. 病原体的快速进化可导致新型感染症的出现
【答案】A
二、不定项选择题:
16. 某植物花的颜色由三对独立遗传的基因(A和a、B和b、D和d)共同决定,基因a控制酶1的合成,使白色物质转化为红色素,基因B控制酶2的合成,使红色素转化为紫色素,基因D控制酶3的合成,使白色物质直接转化为紫色素。只要基因D存在,植株均开紫花。下列说法正确的是( )
A. 紫花植株的基因型共有18种
B. 红花植株自交后代均为红花植株
C. Aabbdd×aaBbdd的后代表现型比例为2:1:1
D. 该花色遗传说明基因对性状具有直接控制作用
【答案】BC
17. 下表为部分基因与细胞癌变的关系。下列相关叙述错误的是( )
基因种类 | 基因状态 | 结果 |
抑癌基因APC | 失活 | 细胞突变 |
原癌基因K-ran | 活化 | 细胞快速增殖 |
抑癌基因DCC | 失活 | 癌细胞形变 |
抑癌基因p53 | 失活 | 肿瘤扩大 |
其他基因 | 异常 | 癌细胞转移 |
A. 表格中的原癌基因和抑癌基因在人细胞的DNA上本来就存在
B. 只要原癌基因表达了相应蛋白质,就会引起癌变
C. 细胞的癌变受多种基因和环境条件的共同影响
D. 癌细胞的转移与“其他基因”正常表达有关
【答案】BD
18. 下图表示二倍体动物(2n=6)正在进行分裂的细胞,在不考虑突变的情况下,下列关于该细胞的说法,正确的是( )
A. 该细胞不一定是次级精母细胞
B. 移向两极的染色体一般相同
C. 分裂后形成的2个细胞一定具有生殖功能
D. ①和②染色体之间在减Ⅰ前期一定不会发生基因重组
【答案】ABD
19. 从微小的酵母菌,到独木成林的细叶榕;从善于攀援的黑猩猩到人类,不同生物之间具有很大差异。然而在细胞水平和分子水平却能揭示它们有共同的祖先,下列说法能为“生物有着共同起源”提供证据支持的是( )
A. 植物、动物、细菌和真菌的细胞内,都是以ATP作为能量“货币”的
B. 细胞学说中“细胞分裂产生新细胞”的观点
C. 几乎所有生物几乎都共用一套遗传密码
D. 地球上最早出现的生物是自养的
【答案】ABC
20. 生物多样性是协同进化的结果。下列有关表述错误的是( )
A. 一个物种形成或绝灭,会影响到若干其他物种的进化
B. 物种之间的协同进化都是通过物种之间的竞争实现的
C. 地球上的生态系统从古至今都是由生产者、消费者和分解者组成的
D. 生物多样性的形成是指新的物种不断形成的过程
【答案】BCD
三、非选择题
21. 蝴蝶体色黄色(A)对黑色(a)为显性,翅型长翅(B)对残翅(b)为显性。研究发现,用两种纯合蝴蝶杂交得到F1,F1中雌雄个体自由交配,F2中出现了5:3:3:1的特殊性状分离比。请回答以下问题。
(1)F2中出现了5:3:3:1的特殊性状分离比的假设可能是:
①若是合子致死,则致死的基因型为__________。
②若是雄配子致死,则致死配子的基因型为__________。
③若是雌配子致死,则致死配子的基因型为__________。
(2)利用F1黄色长翅蝴蝶与F2中的黑色残蝴蝶进行__________(“杂交”或“正反交”)实验,观察子代的表现型及比例。
预期结果及结论:
若子代均出现四种表现型且比例值为__________;则假设①成立。
若子代一组出现______种表现型且比值为__________,另一组出现______种表现型且比值为__________;则说明是雌配子(雄配子)致死。
【答案】 ①. AABb和AaBB ②. AB ③. AB ④. 正反交 ⑤. 1:1:1:1 ⑥. 3 ⑦. 1:1:1 ⑧. 4 ⑨. 1:1:1:1
22. 如果果蝇的灰身(B)对黑身(b)为显性,为了确定这对等位基因位于常染色体上还是X染色体上,某研究小组让一只灰身雄果蝇与一只灰身雌果蝇杂交,然后统计子一代果蝇的表型及数量比,结果为灰身:黑身=3:1。
根据这一数据,能不能确定B和b是位于常染色体上还是X染色体上。如果能,请阐明理由;如果不能,请阐明理由并补充完善观察办法_____________。
【答案】不能、若这对等位基因位于常染色体上,依据子一代的表现型,可以推知亲代的基因型为Bb和Bb,子一代灰身:黑身为3:1;
若这对等位基因位于X染色体上,依据子一代的表现型,可以推知亲代的基因型为XBXb和XBY,子一代灰身:黑身为3:1,)但黑身果蝇全为雄性。
完善的办法:统计子代黑身果蝇的性别,观察是否全为雄性。
23. 下图是某真核生物遗传信息的传递和表达过程示意图,其中A、B、C表示物质,①~⑤表示过程。请回答:
(1)DNA分子的解旋发生在______(填序号),在叶肉细胞中过程①发生场所有______。
(2)过程⑤发生的具体场所是______,由A控制C的合成而控制生物性状的有两条:一是______;二是______。
(3)正常细胞中的核酸不能发生图中的______过程(填序号)
(4)图所示的遗传信息的传递规律,被命名为______,它体现了生命是______的统一体。
【答案】 ①. ①② ②. 细胞核 线粒体 叶绿体 ③. 核糖体 ④. 通过控制酶的合成来控制代谢进而控制生物体的性状 ⑤. 通过控制蛋白质的结构而直接控制生物体的性状 ⑥. ③④ ⑦. 中心法则 ⑧. 物质、能量和信息
24. 作物育种虽已进入后基因组的“分子设计育种”时代,但传统作物育种操作原理、流程仍然是分子设计育种的理论基础。结合下列传统育种的流程分析回答下列问题:
(1)A品种进行射线处理时,通常选择在细胞分裂间期进行射线处理,主要是考虑了间期易发生基因突变。请从分子水平解释间期易发生基因突变的原因__________________。这种突变不一定能遗传给有性生殖的后代,原因是____________。
(2)制备新品种2依据遗传学原理是____________,制备新品种3可用秋水仙素进行处理,该试剂作用的原理是____________。
(3)在育种过程中,出现了新品种N具有阔叶优良性状,写出判断该变异性状是否能够遗传的最为简便的方法是____________;有人认为新品种N的出现可能有两种原因:一是基因突变,二是染色体加倍成为多倍体。某同学设计了最简单的实验方案来进行鉴定,请你写出该实验方案的原理____________。
【答案】 ①. 细胞分裂的间期进行DNA复制,DNA复制时需要解旋成单链;单链DNA容易受到内、外因素的影响而发生碱基的改变 ②. 基因突变发生在体细胞有丝分裂过程中时,可通过无性生殖传给后代,但不会通过有性生殖传给后代;基因突变发生在精子或卵细胞形成的减数分裂过程中时,可通过有性生殖传给后代 ③. 基因重组 ④. 当秋水仙素作用于正在分裂的细胞时,能够抑制纺锤体的形成,导致染色体不能移向细胞的两极,从而引起细胞内染色体数目的加倍 ⑤. 待该阔叶幼苗长大成熟后,让其自交,观察后代是否出现阔叶性状 ⑥. 基因突变是(分子水平的变化,)在光学显微镜下无法观察;染色体变异是(细胞器水平的变化)在光学显微镜下可以观察的到。
25. 克格伦岛上经常刮暴风,岛上的树木花草都很低矮,原种昆虫中有长翅、无翅、残翅类型,但随着时间的推移,长翅数量极少,大量的是无翅、残翅类型。回答下列有关生物进化的问题。
(1)图示X、Y、z表示生物进化中的基本环节。X、Y分别是______、______。
(2)该小岛上的昆虫原种由许多个体组成,这些个体的总和称为______;从生物多样性角度分析,昆虫群体中不同个体的存在反映了______多样性。
(3)若将岛上的昆虫迁移到内陆地区进行繁殖,______(性状)类型会有较强的生存优势,这说明______。
(4)通过对该昆虫和其他生物的群体遗传学的研究可进一步明确,生物进化的实质在于______。
【答案】 ①. 突变和基因重组(变异) ②. 自然选择 ③. 种群 ④. 遗传 ⑤. 长翅类型 ⑥. 突变的有利或有害取决于环境条件 ⑦. 种群基因频率的定向改变
2021菏泽(二中系列学校)高一上学期期末考试生物试题(B)扫描版含答案: 这是一份2021菏泽(二中系列学校)高一上学期期末考试生物试题(B)扫描版含答案,共11页。
2021菏泽高三上学期期末考试生物试题(B)含答案: 这是一份2021菏泽高三上学期期末考试生物试题(B)含答案
2021菏泽高一下学期期末考试生物试题(B)扫描版含答案: 这是一份2021菏泽高一下学期期末考试生物试题(B)扫描版含答案,文件包含生物pdf、答案pdf等2份试卷配套教学资源,其中试卷共10页, 欢迎下载使用。

