2021宁波九校高一下学期期末考试生物试题含答案
展开绝密★考试结束前
宁波市2020学年第二学期九校联考高一生物试题
考试须知:
1.本试题卷分选择题和非选择题两部分,全卷共6页,满分100分,考试时间90分钟。
2.考生答题前,务必将自己的姓名、准考证号用黑色字迹签字笔或钢笔填写在答题纸上。
选择题部分
一、单选题(本大题共25小题,每小题2分,共50分,每小题只有一个最佳选项)
1.下列化合物中,含有的化学元素种类均最少的一组是
A.胆固醇和脱氧核糖 B.叶绿素和血红蛋白
C.磷脂和RNA D.核苷酸和DNA聚合酶
2.下列属于相对性状的是
A.果蝇的缺刻翅和卷翅 B.A型血的男孩和女孩
C.果蝇的花斑眼和正常眼 D.小麦的有芒和水稻的无芒
3.兴宁桥烤鸡味美鲜香,广受宁波人民好评,其食材原料含有鸡肉、香菇和小葱等。下列相关说法正确的是A.香菇可以固定光能合成自己的有机物 B.小葱中含有的纤维素,可被人体吸收利用
C.鸡胸肉中含有的蛋白质也是一种能源物质 D.脂肪、蛋白质、纤维素都是由单体构成的多聚体
4.将杂合的二倍体豌豆的花粉培育成一株幼苗,用秋水仙素处理该幼苗后使其能正常开花结种子。由种子发育成的植株具有的特征是
A.有杂种优势 B.自交后代出现性状分离
C.含四个染色体组 D.一定是纯合子
5.科学家利用胚胎干细胞在实验室中培育出了“微型人脑”组织,下列叙述正确的
A.该过程不会发生细胞衰老 B.该过程中细胞会发生程序性死亡
C.该实验体现了动物细胞的全能性 D.该过程遗传物质会发生改变并引起细胞分化
6.某双链DNA片段的碱基组成中G占36%,则该片段中A和C占比之和为
A.50% B.72% C.28% D.48%
7.下列有关细胞学说的说法,错误的是
A.显微镜的发明和使用是细胞学说建立的技术基础
B.细胞学说揭示了病毒、细菌都是由细胞构成的
C.细胞学说的建立支持所有生物有共同祖先的进化观点
D.细胞学说的建立标志着生物学研究进入了细胞水平
8.黑藻是一种多年生沉水植物,下列以黑藻为实验材料的活动叙述正确的是
A.探究黑藻叶片中光合色素的种类时,可用50%的乙醇作提取液
B.“观察叶绿体”活动中,高倍光学显微镜下,能观察黑藻叶绿体的双层膜结构
C.将黑藻叶肉细胞置于0.3g/ml的蔗糖溶液中,液泡绿色加深,细胞吸水能力增强
D.“探究环境因素对光合作用的影响”活动中,可用精密pH试纸检测溶液pH值的变化来表示光合速率变化
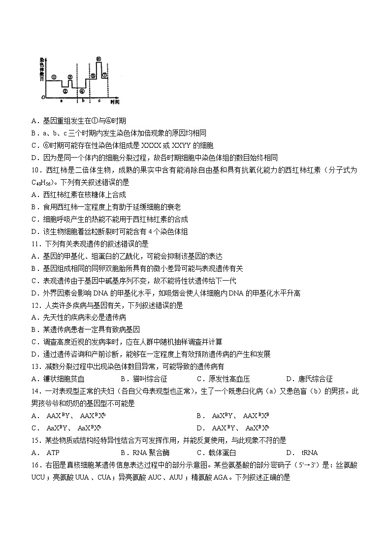
9.右图是某种动物(性别决定为XY型)细胞内染色体数目的变化曲线,其中①~⑦表示不同细胞分裂时期或生理过程。下列相关叙述正确的是
A.基因重组发生在①与④时期
B.a、b、c三个时期内发生染色体加倍现象的原因均相同
C.⑥时期可能存在性染色体组成是XXXX或XXYY的细胞
D.因为是同一个体内的细胞分裂过程,故各时期细胞中染色体组的数目始终相同
10.西红柿是二倍体生物,成熟的果实中含有能消除自由基和具有抗氧化能力的西红柿红素(分子式为C40H56)。下列有关叙述错误的是
A.西红柿红素在核糖体上合成
B.食用西红柿一定程度上有助于延缓细胞的衰老
C.细胞呼吸产生的热能不能用于西红柿红素的合成
D.该生物细胞着丝粒断裂时可能含有4个染色体组
11.下列有关表观遗传的叙述错误的是
A.基因的甲基化、组蛋白的乙酰化,可能会抑制该基因的表达
B.基因组成相同的同卵双胞胎所具有的微小差异可能与表观遗传有关
C.表观遗传由于基因中碱基序列不变,故不能将性状遗传给下一代
D.外界因素会影响DNA的甲基化水平,如吸烟会使人体细胞内DNA的甲基化水平升高
12.人类许多疾病与基因有关,下列叙述错误的是
A.先天性的疾病未必是遗传病
B.某遗传病患者一定具有致病基因
C.调查高度近视的发病率时,应在人群中随机抽样调查并计算
D.通过遗传咨询和产前诊断,能够在一定程度上有效预防遗传病的产生和发展
13.减数分裂过程中出现染色体数目异常,可能导致的遗传病有
A.镰状细胞贫血 B.猫叫综合征 C.原发性高血压 D.唐氏综合征
14.一对表现型正常的夫妇(各自父母表现型也正常),生了一个既患白化病(a)又患色盲(b)的男孩。此男孩爷爷和奶奶的基因型不可能是
A. AAXBY、 AAXBXb B. AaXBY、 AAXBXB
C. AaXBY、 AaXBXb D. AAXBY、 AaXBXb
15.某些物质或结构经特异性结合方可发挥作用,并能反复使用,与此现象不符的是
A. ATP B.RNA聚合酶 C.载体蛋白 D. tRNA
16.右图是真核细胞某遗传信息表达过程中的部分示意图。某些氨基酸的部分密码子(5'→3')是:丝氨酸UCU;亮氨酸UUA、CUA;异亮氨酸AUC、AUU;精氨酸AGA。下列叙述正确的是
A.图中①为异亮氨酸 B.图中结构②从右向左移动
C.该过程只发生在细胞核中 D.图中结构③由3个核糖核苷酸组成
17.研究发现“西红柿没有小时候的味道了”是由于与西红柿风味相关的基因t可在9%以上的野生西红柿中检测到,但栽培西红柿中仅有不到7%。从进化的角度看,人工选育西红柿
A.形成了新的物种 B.扩大西红柿的基因库
C.改变了西红柿的进化方向 D.为西红柿进化提供了原料
18.下列关于生物变异与进化的叙述,正确的是
A.害虫在接触到农药后,会产生抗药性的变异
B.三倍体西瓜由于不能与普通西瓜杂交产生可育后代,因而属于新物种
C.EV71是一种可引起幼儿手足口病的肠道病毒,其变异类型只有基因突变
D.驯化家畜家禽经过了长期的选择育种过程,这种育种方式的原理只有基因重组
19.右图是基因型为AaBb的哺乳动物的同一个性原细胞处于不同分裂时期染色体及其上基因示意图。下列叙述正确的是
A.形成细胞②的过程中发生了基因突变
B.细胞①中含4对同源染色体,2个染色体组
C.细胞④含2对同源染色体,1对等位基因
D.细胞③是基因型为aabb次级卵母细胞
20.2020年10月,三位科学家因对丙肝病毒(HCV)的重要发现被授予诺贝尔生理学或医学奖。右图为丙型肝炎病毒的增殖过程,下列相关叙述错误的是
A.HCV遗传信息流动的方向与HIV不同
B.由①过程可推知人体细胞含有HCV受体蛋白基因
C.该病毒侵入宿主细胞后,③过程通常发生在④过程之前
D.③④⑤⑥过程都发生了碱基配对且配对方式不完全相同
21.右图表示生物重要的储能物质A(糖类)水解后氧化分解的部分途径,其中字母代表物质、序号代表过程。下列叙述正确的是
A.②③过程中Y均被还原
B.若M是乳酸,则该过程只发生在动物体内
C.若物质X是葡萄糖、Y是丙酮酸,则物质A一定是淀粉
D.若M为乙醇,则①②与①③产生等量气体时,消耗葡萄糖量前者是后者的3倍
22.某生物的遗传物质中,嘌呤占38%,嘧啶占62%,由此可知该生物可能是
A.烟草花叶病毒 B.大肠杆菌 C.T2噬菌体 D.酵母菌
23.豌豆种群中DD个体占10%,dd个体占30%,玉米种群中AA个体占10%,aa个体占30%,自然状态下两个种群均繁殖一代,F1的显性个体中,纯合子分别占
A.3/10;1/4 B.1/4;5/11 C.5/11;3/10 D.5/11;1/4
24.人参是一种森林底层生活的植物,胡杨则是适应沙漠环境生活的植物。图1是上述两种植物在适宜温度下的光合速率随光照强度变化的曲线,图2是甲植物叶肉细胞中两种细胞器在图1的四种不同光照强度(0,b2、b1、c)下的生理状态,下列说法错误的是
A.图1中甲、乙两种植物分别是胡杨和人参
B.在光照强度为b1时,甲植物叶肉细胞应为图2中的状态
C.图1中d点之后限制乙曲线增产的主要外界因素有温度、CO2浓度等
D.为了提高乙植物的产量,通常采用增施有机肥料的办法,则d点将向右上移动
25.图示遗传系谱图中有甲(基因为A和a)和乙(基因为B和b)两种遗传病,其中一种为红绿色盲,且Ⅱ-8只携带一种致病基因。下列相关叙述正确的是
A.图中甲病红绿色盲,乙病为常染色体隐性遗传病 B.Ⅱ-16个体的基因型只能是AaXBXb
C.Ⅲ-13个体乙病的致病基因来源于Ⅰ代的Ⅰ-2和Ⅰ-3 D.Ⅱ-8和Ⅱ-9生一个男孩患乙病的概率为1/4
非选择题部分
二、非选择题(本大题共4小题,共50分)
26.(10分)如图为人体的小肠上皮细胞的结构模式图,分析图像回答相关问题:
(1)该细胞面向肠腔的一侧形成很多突起即微绒毛,该微绒毛的基本骨架是_______。微绒毛不仅可以增加膜面积,还可以增加细胞膜上_______数量,有利于吸收肠腔中的葡萄糖等物质。细胞膜表面还存在水解双糖的膜蛋白D,说明膜蛋白还具有_______功能。图中的四种膜蛋白功能不同、结构有差异,其根本原因是_______。
(2)合成并分泌蛋白质时,要经过的细胞结构路径为_______(请用序号表示)
(3)新生儿能通过膜蛋白B定点吸收母乳中的抗体(免疫球蛋白),抗体进入新生儿细胞的方式是_______,该过程的实现依赖细胞膜的_______。试从蛋白质的结构分析,推测该抗体没有被蛋白酶D水解的原因是_______。
(4)膜蛋白A是一种同向转运蛋白,顺浓度梯度转运Na+进入细胞的同时,将葡萄糖逆浓度梯度转运进细胞中,据此,推测葡萄糖进入小肠上皮细胞的方式为_______:但这个过程中没有ATP提供能量,请结合所学知识推测可能原因_______。
27.(共11分)图甲为西红柿叶肉细胞内物质代谢过程示意图,①~⑥代表相关过程:图乙是某科研小组利用密闭的透明玻璃小室探究西红柿植株光合作用速率的装置,丙曲线是将乙装置放在自然环境下,测定夏季—昼夜(从零点开始)小室内植物O2释放速率的变化。据图回答下列问题:
(1)甲图的过程①~⑥中,能产生ATP的过程有_______,其中③进行的场所是_______,表示光合作用的暗反应阶段的是_______(填序号)。
(2)引起乙装置氧气含量变化的生理过程有_______。影响该植物光合作用速率变化的主要环境因素是_______、_______,甲装置中NaHCO3溶液的作用是_______。
(3)观察装置乙中液滴的位置,c点时刻的液滴位于起始位置(0点)的_______边,装置刻度管中液滴右移最远是在一天中的_______点(填字母)。
(4)丙图中a点比b点高,最可能的原因是_______。
(5)某同学发现只用装置乙测定的光合速率比真正光合速率低,原因是_______。
28.(共14分)果蝇的眼色中有白色、红色和紫色三种类型,受两对等位基因A、a与D、d控制,其转化途径如下左图。现有纯系红眼雌果蝇和白眼雄果蝇杂交得F1,F1堆堆随机交配得F2,子代表现型及比值如下右表,请回答下列问题:
(1)基因控制果蝇眼色的途径是通过_______从而控制该性。
(2)A, a基因位于_______染色体上,且白眼为_______性状,基因A与a结构的本质区别是_______。基因A、和D、d之间_______(“遵循”或“不遵循”)基因的自由组合定律,理由是_______。
(3)F2红眼雄蝇基因型为_______,其中纯合子所占的比例为_______:若让F2中全部紫眼雄果蝇与白眼雌果蝇随机交配,则后代中白眼雌果蝇所占比例为_______:若让F2中全部紫眼雄果蝇与紫眼雌果蝇随机交配,则后代中白眼所占比例为_______。
(4)为得到尽可能多的白眼果蝇,将F1雄果蝇进行测交,用遗传图解表示_______。
29.(共15分)CuSO4常用于纺织品媒染、农业杀虫以及饲料添加剂等,铜是一种重金属污染物,对生物有丝分裂影响较大,科研人员以有丝分裂指数(有丝分裂指数=分裂期细胞数/观察细胞数×100%)为指标,探究不同浓度CuSO4对蚕豆根尖有丝分裂的影响:
材料用具:蚕豆种子若干,蒸馏水,质量分数分别为0.05g/mL、0.10g/mL、0.20g/mL的CuSO4溶液,卡诺氏液,95%酒精,15%的盐酸,石炭酸,光学显微镜、载玻片,冰箱等:
(1)完善下列实验步骤:
①根尖培养:选取生长均匀的蚕豆种子在蒸馏水中浸泡1天,置于17°C的培养箱中发根。
②分组处理:将蚕豆均分成_______组,分组及处理如下:第一组:移入添加适量_______的烧杯;其他组分别移入添加_______的_______烧杯中,继续培养。
③根尖固定:分别于24h、48h后,分别剪取0.5-1.0cm长度的根尖,放入卡诺氏液中2-3天,以达到固定细胞形态的目的,然后用95%的酒精冲洗2次。
④装片制作:制作流程为_______。
⑤镜检及统计:在高倍显微镜下,观察植物根尖的_______组织细胞内_______的存在状态,以判断细胞处于有丝分裂哪个时期,进而统计并计算每组细胞的_______。
(2)下图是在显微镜下拍摄的大蒜根尖有丝分裂的图像,请对图像按分裂前后顺序进行排列_______。本实验所用材料中的_______可以将染色体染成深色,据此可知,该染色剂是一种_______(填“酸性”或“碱性”)染料。
A. B. C. D.
(3)结果与结论:部分实验结果下图所示:
处理 | CuSO4浓度 | 0.00mol/L | 0.05mol/L | 0.10mol/L | 0.20mol/L | ||||
实验结果 | 时间 | 24 | 48 | 24 | 48 | 24 | 48 | 24 | 48 |
有丝分裂指数/% | 6.97 | 7.51 | 6.46 | 6.28 | 5.84 | 5.44 | 4.73 | 4.27 | |
该实验的自变量是_______,为了统计数据更加科学,计数时应采取的方法是_______。根据实验结果分析,CuSO4对大蒜根尖细胞有丝分裂具有_______(填“促进”或“抑制”作用,理由是_______。
宁波市2020学年第二学期九校联考高一生物参考答案
一、选择题(每题2分,25题,共50分)
题号 | 1 | 2 | 3 | 4 | 5 | 6 | 7 | 8 | 9 | 10 |
答案 | A | C | C | D | B | A | B | D | C | A |
题号 | 11 | 12 | 13 | 14 | 15 | 16 | 17 | 18 | 19 | 20 |
答案 | C | B | D | A | A | B | C | C | A | D |
题号 | 21 | 22 | 23 | 24 | 25 |
|
|
|
|
|
答案 | D | A | D | C | B |
|
|
|
|
|
二、非选择题(4题,共50分)
26.(1)磷脂双分子层;载体蛋白或膜蛋白A:生物催化(或催化);控制四种膜蛋白合成的基因(或碱基序列)不同(或基因选择性表达)(合理即给分)
(2)①③②④(顺序不能颠倒)
(3)胞吞;流动性;蛋白酶不能特异性结合该抗体(合理即给分)
(4)主动转运;Na+顺浓度进入细胞的势能为葡萄糖逆浓度运输提供了动力
27.(1)②③⑤⑥(答全才给分);线粒体基质;④①(答全才给分)
(2)光合作用、呼吸作用(答全才给分);光照强度;温度;维持小室内CO2的恒定
(3)左;g
(4)在黑暗状态,a点温度比b点低,呼吸作用弱,消耗的氧气少
(5)植物存在呼吸作用
28.
(1)控制酶的合成控制代谢过程
(2)常;隐性;基因中碱基对(或脱氧核苷酸)排列顺序不同:遵循;A、a在常染色体上,D、d在Ⅹ染色体上(另一对染色体上)
(3)AAXd和AaXdY(写不全不给分):1/3;16:;1/9
(4)如下图,4分:包含基因型、表现型、配子、必要连接符号各1分,棋盘法中最后的比例可不写,分枝法的比例不写扣1分。
P: 红眼雌果蝇 白眼雌果蝇
AaXdY × aaXdXd
F1:
雄配子雄配子 | AXd | AY | aXd | aY |
aXd | AaXdXd 红眼雄果蝇 | AaXdY 红眼雄果蝇 | aaXdXd 白眼雌果蝇 | aaXdY 白眼雄果蝇 |
比例:红眼雌果蝇:红眼雄果蝇:白眼雌果蝇:白眼雄果蝇=1:1:1:1
29.(1)②4;蒸馏水:等量;质量分数为0.05g/mL、0.10g/mL、0.20g/mL的CuSO4溶液;④解离
→漂洗→染色→制片:⑤分生区;染色体;有丝分裂指数
(2)ACBD(顺序不能颠倒);石炭酸;碱性
(3)CuSO4浓度和取材时间(写全给分);每组装片观察多个视野(或多次重复求平均值,答案合理即可);抑制;与对照组相比,其有丝分裂指数低
2021宁波九校高二下学期期末考试生物试题图片版含答案: 这是一份2021宁波九校高二下学期期末考试生物试题图片版含答案,共10页。
2021宁波九校高二下学期期末考试生物试题含答案: 这是一份2021宁波九校高二下学期期末考试生物试题含答案,共13页。试卷主要包含了选择题,非选择题等内容,欢迎下载使用。
2021宁波九校高一下学期期末考试生物试题图片版含答案: 这是一份2021宁波九校高一下学期期末考试生物试题图片版含答案,文件包含生物pdf、生物答案pdf等2份试卷配套教学资源,其中试卷共8页, 欢迎下载使用。

