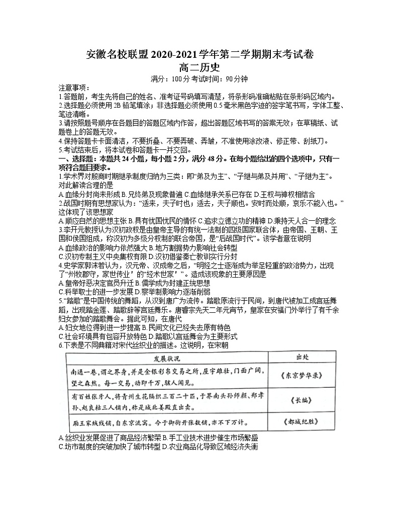
2021安徽省名校联盟高二下学期期末联考历史试题含答案
展开2022温州浙南名校联盟高二下学期期末联考历史试题含答案: 这是一份2022温州浙南名校联盟高二下学期期末联考历史试题含答案,共11页。试卷主要包含了考试结束后,只需上交答题纸等内容,欢迎下载使用。
2022温州浙南名校联盟高二下学期期末联考历史试题含答案: 这是一份2022温州浙南名校联盟高二下学期期末联考历史试题含答案,共11页。试卷主要包含了考试结束后,只需上交答题纸等内容,欢迎下载使用。
2021成都蓉城名校联盟高二下学期期末联考历史试题PDF版含答案: 这是一份2021成都蓉城名校联盟高二下学期期末联考历史试题PDF版含答案,文件包含蓉城名校联盟2020~2021学年度下期高中2019级期末联考历史参考答案及评分标准pdf、蓉城名校联盟2020~2021学年度下期高中2019级期末联考历史试题pdf等2份试卷配套教学资源,其中试卷共12页, 欢迎下载使用。

