资料中包含下列文件,点击文件名可预览资料内容
还剩5页未读,
继续阅读
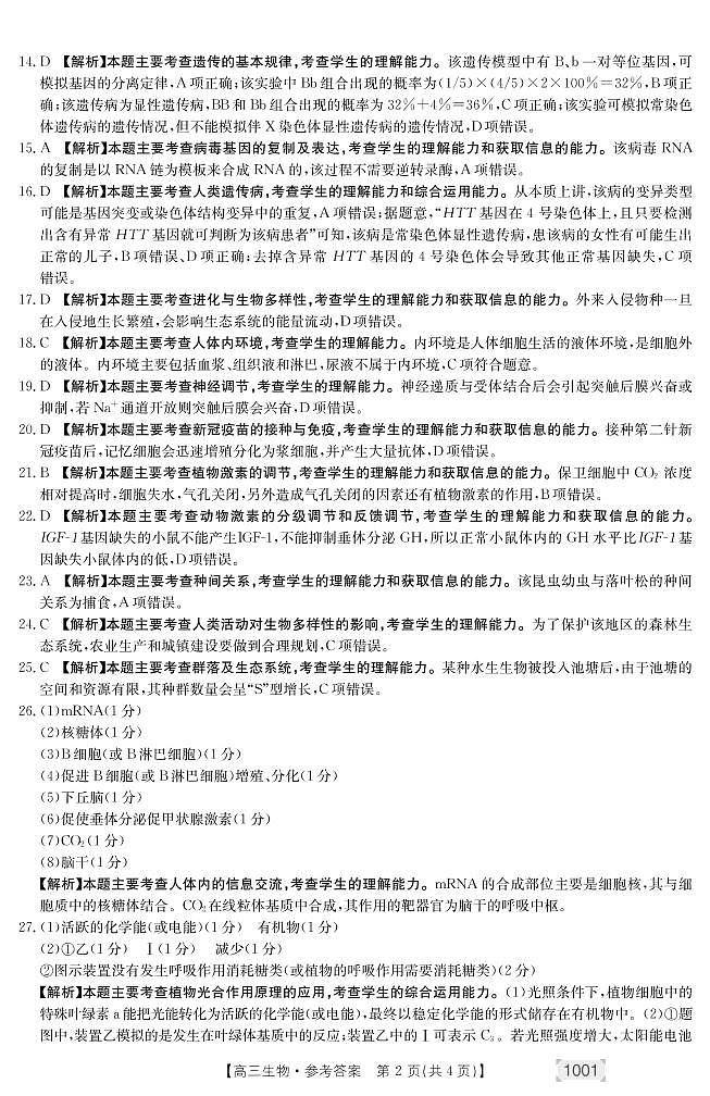
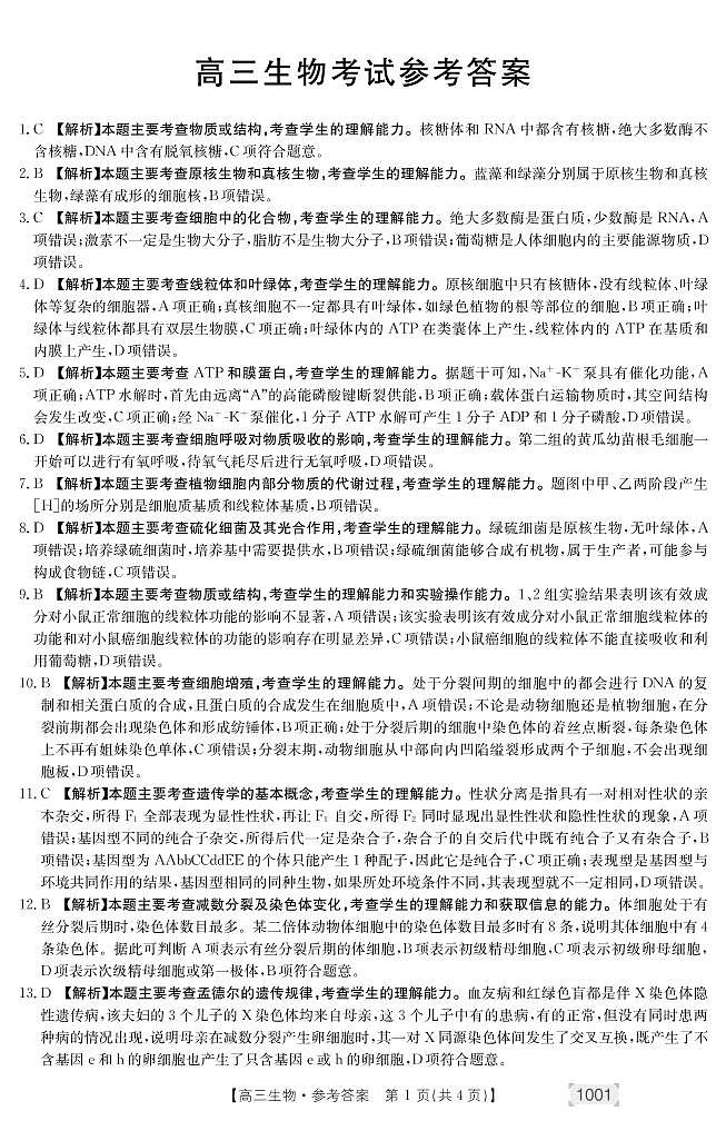
2022靖远县高三上学期开学考试生物试题扫描版含答案
展开
这是一份2022靖远县高三上学期开学考试生物试题扫描版含答案,文件包含甘肃省靖远县2021-2022学年高三上学期开学考试生物试题pdf、生物答案pdf等2份试卷配套教学资源,其中试卷共12页, 欢迎下载使用。
相关试卷
2021成都七中高三上学期开学考试生物试题扫描版含答案:
这是一份2021成都七中高三上学期开学考试生物试题扫描版含答案
2023省大庆铁人中学高三上学期开学考试生物试题扫描版含答案:
这是一份2023省大庆铁人中学高三上学期开学考试生物试题扫描版含答案,共6页。
2023白银靖远县高三上学期开学检测生物试题含解析:
这是一份2023白银靖远县高三上学期开学检测生物试题含解析,共14页。

