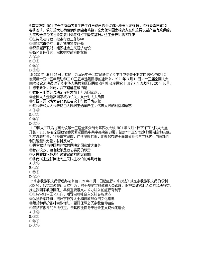
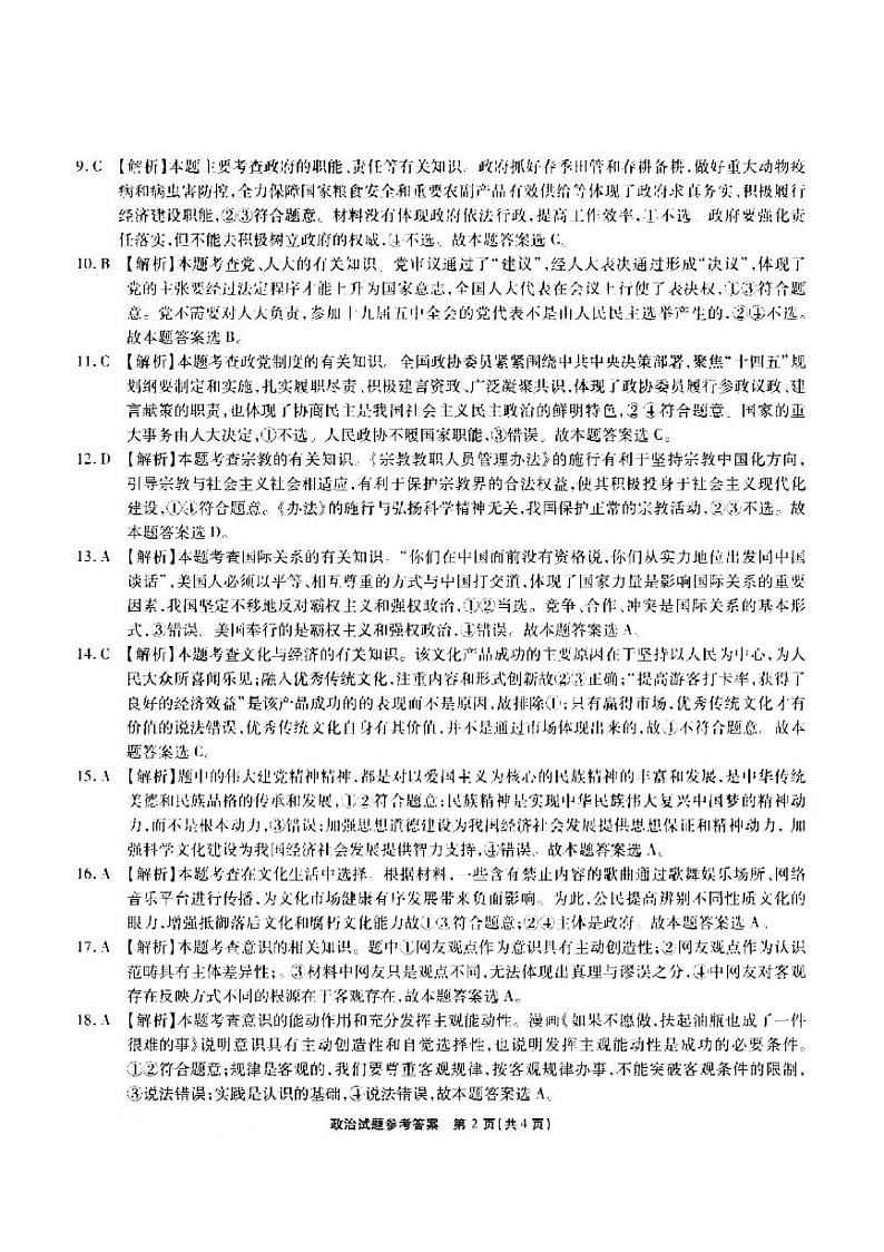
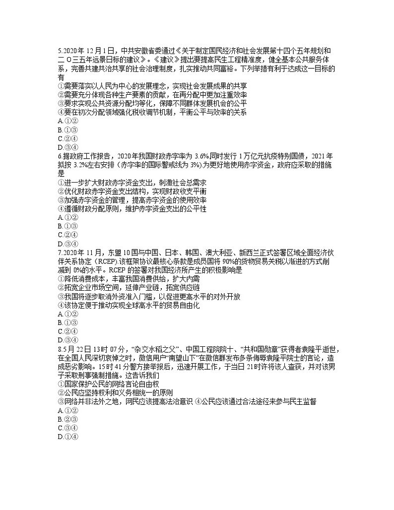
2022安徽省江淮十校高三上学期第一次联考政治试题含答案
展开2022安徽省江淮十校高三上学期第一次联考政治试题PDF版含答案: 这是一份2022安徽省江淮十校高三上学期第一次联考政治试题PDF版含答案,共10页。
2022安徽省江淮十校高三上学期第一次联考政治试题PDF版含答案: 这是一份2022安徽省江淮十校高三上学期第一次联考政治试题PDF版含答案,共10页。
2022安徽省江淮十校高三上学期第一次联考政治试题含答案: 这是一份2022安徽省江淮十校高三上学期第一次联考政治试题含答案,文件包含安徽省江淮十校2022届高三第一次联考政治试题word含答案docx、江淮政治答案pdf等2份试卷配套教学资源,其中试卷共11页, 欢迎下载使用。

