2022省青冈县一中校高三上学期期初考试化学试题含答案
展开
这是一份2022省青冈县一中校高三上学期期初考试化学试题含答案,共10页。试卷主要包含了5 Fe,5ml·L−1溶液中,如果用0等内容,欢迎下载使用。
第Ⅰ卷 (选择题 共54分)
一、选择题(本题包括18小题,每小题3分,共54分,每小题只有一个正确选项)
1.化学与科技、社会、生产密切相关,下列事实不涉及化学反应的是( )
2、常温下,下列各组离子在指定溶液中一定能大量共存的是( )
A. 使甲基橙变红的溶液中:Na+、Cl-、CH3COO−、Fe2+
B. 水电离的OH−浓度为10−12ml·L−1的溶液中:Mg2+、NH4+、AlO2-、SO42-
C. 无色溶液中:Al3+、NO3-、Cl-、SO42-
D. c(H2C2O4)=0.5ml·L−1溶液中:Na+、K+、MnO4-、Cl-
3、下列离子方程式正确的是
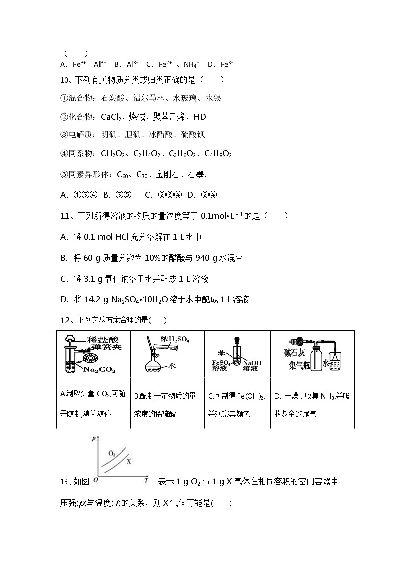
A. 向明矾溶液中逐滴滴入Ba(OH)2溶液至沉淀质量最大时反应为:2Al3++3+3Ba2++6OH﹣=3BaSO4↓+2Al(OH)3↓
B. 氯化铁溶液腐蚀铜电路板:Cu+Fe3+=Fe2+ +Cu2+
C. 已知:2Br﹣+Cl2=2Cl﹣+Br2,Br2+2Fe2+=2Fe3++2Br﹣,向含0.2mlFeBr2的溶液中通入标准状况下3.36LCl2时,发生的反应为:4Fe2++2Br﹣+3Cl2=4Fe3++Br2+6Cl﹣
D. 向NaHSO4中滴入Ba(OH)2溶液至恰好显中性:H+++Ba2++OH﹣=H2O+BaSO4↓
4、宁夏的硒砂瓜现今已享誉区内外,西瓜富含硒元素,有延年益寿、抗衰老、抗癌作用,因之得名“硒砂瓜”。二氧化硒(Se)是一种氧化剂,其被还原后的单质硒可能成为环境污染物,通过与浓HNO3或浓H2SO4反应生成SeO2以回收Se。在回收过程当中涉及到如下化学反应:①SeO2+4KI+4HNO3―→Se+2I2+4KNO3+2H2O;②Se+2H2SO4(浓)―→2SO2↑+SeO2+2H2O。下列有关叙述正确的是( )
A. SeO2、H2SO4(浓)、I2的氧化性由强到弱的顺序是H2SO4(浓)>SeO2>I2
B. ①中Se是氧化产物,I2是还原产物
C. 反应①中KI是氧化剂,SeO2是还原剂
D. 反应①中每有0.6 ml I2生成,转移电子数目为2.4NA
5、NA代表阿伏加德罗常数的值。下列说法正确的是
A. 常温常压下,1ml P4中所含P-P键数目为4NA
B. 100mL 1ml·L−1FeCl3溶液中所含Fe3+的数目为0.1NA
C. 标准状况下,11.2L甲烷和乙烯混合物中含氢原子数目为4NA
D. 0.1ml H2和0.1ml I2于密闭容器中充分反应后,其分子总数为0.2NA
6、化合物X是一种医药中间体,其结构简式如图所示。下列有关化合物X的说法正确的是( )
7、过碳酸钠2NaCO3·3H2O2是一种白色晶体,可用碳酸钠和双氧水化合制备:2NaCO3+3H2O2=2NaCO3·3H2O2。下列说法正确的是
A.过碳酸钠具有强还原性
B.1 ml过碳酸钠发生热分解,转移的电子数为6NA
C.生产过程中若遇到酸、铁盐等都可能导致产率下降
D.将过碳酸钠溶液与亚硫酸氢钠溶液混合,发生的反应为2NaCO3·3H2O2+3NaHSO3=2Na2CO3+3NaHSO4+3H2O
8.如果用0.3 ml·L−1的亚硫酸钠溶液16mL,恰好将3.2×10−3ml的强氧化剂[RO(OH)2]2+溶液的溶质还原到较低价态。则反应后R的最终价态为
A. 0B. +1C. +2D. +3
9、在含有Fe3+、Fe2+、Al3+、NH4+的稀溶液中加入足量的Na2O2固体,充分反应后微热,再加入过量的稀盐酸,完全反应后,离子数目没有变化的是( )
A.Fe3+ 、Al3+ B.Al3+ C.Fe2+ 、NH4+ D.Fe3+
10、下列有关物质分类或归类正确的是( )
①混合物:石炭酸、福尔马林、水玻璃、水银
②化合物:CaCl2、烧碱、聚苯乙烯、HD
③电解质:明矾、胆矾、冰醋酸、硫酸钡
④同系物:CH2O2、C2H4O2、C3H6O2、C4H8O2
⑤同素异形体:C60、C70、金刚石、石墨.
A.①③④B.③⑤C.②③④D.②④
11、下列所得溶液的物质的量浓度等于0.1ml•L﹣1的是( )
A.将0.1 ml HCl充分溶解在1 L水中
B.将60 g质量分数为10%的醋酸与940 g水混合
C.将3.1 g氧化钠溶于水并配成1 L溶液
D.将14.2 g Na2SO4•10H2O溶于水中配成1 L溶液
12、下列实验方案合理的是( )
13、如图表示1 g O2与1 g X气体在相同容积的密闭容器中压强(p)与温度(T)的关系,则X气体可能是( )
A. C2H4 B. CH4 C. CO2 D. NO
14、L-多巴可用于帕金森综合症的治疗,其结构简式为 。下列关于L-多巴的说法中,不正确的是
A. 分子式为C9H11O4NB. 能缩合生成高分子
C. 能与酸、碱反应生成盐D. 核磁共振氢谱有8个吸收峰
15、配制一定物质的量浓度的溶液是一个重要的定量实验,下列有关说法正确的()
A.容量瓶用蒸馏水洗净后,需经干燥再用于配制溶液
B.用 Na2CO3∙10H2O 晶体配制 Na2CO3 溶液时,Na2CO3 晶体已失去部分结晶水, 用该晶体所配 Na2CO3 溶液的物质的量浓度偏大
C.配制 NaOH 溶液时,NaOH 固体中含有 Na2O 杂质,所配溶液物质的量浓度偏小
D.定容时,为防止液滴飞溅,胶头滴管紧贴容量瓶内壁
16、白藜芦醇广泛存在于食物(例如桑甚、花生,尤其是葡萄)中,它可能具有抗癌性。能够与1 ml该化合物发生反应Br2和H2的最大用量分别是( )
A. 1ml、1mlB. 3.5ml、7ml
C. 3.5ml、6mlD. 6ml、7ml
17、在酸性条件下,黄铁矿(FeS2)催化氧化的反应方程式为2FeS2 + 7O2+ 2H2O ═ 2Fe2+ + 4SO42− + 4H+实现该反应的物质间转化如图所示。下列分析正确的是
A.反应Ⅰ的离子方程式为4Fe(NO)2+ + O2+ 4H+ ═ 4Fe3+ +4NO + 2H2O,Fe(NO)2+作氧化剂
B.反应Ⅱ中Fe3+作氧化剂,FeS2被还原
C.在酸性条件下,黄铁矿催化氧化中NO作催化剂
D.反应Ⅲ的离子方程式为Fe2+ + NO ═Fe(NO)2+,该反应是氧化还原反应
18、苯环上连有—C4H9 和—C3H7 两个取代基,若不考虑立体异构,这类物质的结
构共有()
A.6 种 B.18 种 C.24 种 D.48 种
第 = 2 \* ROMAN II卷 非选择题(共46分)
19、(10分)次磷酸(H3PO2)是一种精细磷化工产品,具有较强的还原性.回答下列问题.
(1)H3PO2与足量的NaOH溶液反应,生成NaH2PO2,则H3PO2为 元酸.
(2)H3PO2是中强酸,写出其与NaHCO3溶液反应的离子方程式 .
(3)H3PO2和NaH2PO2均可将溶液中的Ag+还原为Ag,从而可用于化学镀银.
①H3PO2中,P元素的化合价为 ;
②利用H3PO2进行化学镀银反应中,氧化剂与还原剂的物质的量之比为4:1,则氧化产物为 (填化学式);
H3PO2的工业制法是:将白磷(P4)与Ba(OH)2溶液反应生成PH3气体和
Ba(H2PO2)2,后者再与H2SO4反应,写出白磷与Ba(OH)2溶液反应的化学方程式 .
20、(11分)过氧化钙(CaO2·8H2O)是一种在水产养殖中广泛使用的供氧剂。
(1)Ca(OH)2悬浊液与H2O2溶液反应可制备CaO2·8H2O。
Ca(OH)2+H2O2+6H2O===CaO2·8H2O
反应时通常加入过量Ca(OH)2,其目的_______________________________,
(2)向池塘水中加入一定量CaO2·8H2O后,池塘水中浓度增加的离子有________(填序号)。
A.Ca2+ B.H+
C.CO D.OH-
(3)水中溶解氧的测定方法如下:向一定量水样中加入适量MnSO4和碱性KI溶液,生成MnO(OH)2沉淀,密封静置,加入适量稀H2SO4,待MnO(OH)2与I-完全反应生成Mn2+和I2后,以淀粉作指示剂,用Na2S2O3标准溶液滴定至终点,测定过程中物质的转化关系如下:
O2MnO(OH)2I2S4O
写出O2将Mn2+氧化成MnO(OH)2的离子方程式:
(4)利用电解后的溶液制备重铬酸钠晶体(Na2Cr2O7·2H2O)的流程如下。
已知:重铬酸钠晶体(Na2Cr2O7·2H2O)俗称红矾钠,桔红色晶体,略有吸湿性,易溶于水,不溶于乙醇;Na2Cr2O7·2H2O的式量为298。
硫酸
硫酸钠晶体
产品
酸化
电解后的
阳极溶液
蒸发浓缩
趁热过滤
NONGSUO
冷却结晶
分离操作
①流程中分离操作包括 、洗涤、干燥,其中洗涤时最好选用 (填试剂名称)。
②准确称取上述流程中的产品3.1700 g配成250 mL溶液,取出25.00 mL放于锥形瓶中,加入10 mL 2 ml·L-1 H2SO4溶液和足量碘化钾溶液,放于暗处5 min;然后加入100 mL水和2—3滴淀粉指示剂;最后根据I2+2S2O32-=2I-+S4O62-用0.1000 ml·L-1 Na2S2O3标准溶液滴定,判断达到滴定终点的依据是: 。若实验中平均用去Na2S2O3标准溶液60.00 mL,则所得产品中的重铬酸钠晶体的纯度为 。
21、(10分)如图是工业制取菱镁矿MgCO3(含杂质Al2O3、FeCO3)制取镁的工艺流程
盐酸
镁
菱镁矿
酸浸池
Cl2
酸浸池
甲
沉淀池
沉淀混合物
MgCl2溶液
无水MgCl2
请回答有关问题:
菱镁矿进入酸浸池前需要粉碎,目的是 。
(2)氧化池通入Cl2的目的是氧化 (填化学式),工业上不选用硝酸做氧化剂的原因是 和 。
(3)物质甲可以是
A、MgO B、Mg(OH)2 C、NaOH溶液 D、稀氨水
(4)由MgCl2溶液制取无水MgCl2的操作方法 。
(5)当Fe3+完全沉淀时,求最小pH 。
已知:氢氧化铁ksp=1.0×10-38,离子浓度小于1×10-5 ml/L认为沉淀完全
22、(15分)维生素E是一种人体必需的脂溶性维生素,现已广泛应用于医药、营养品、化妆品等。天然的维生素E由多种生育酚组成,其中α-生育酚(化合物E)含量最高,生理活性也最高。下面是化合物E的一种合成路线,其中部分反应略去。
已知以下信息:a)
b)
c)
回答下列问题:
(1)A的化学名称为_____________。
(2)B的结构简式为______________。
(3)反应物C含有三个甲基,其结构简式为______________。
(4)反应⑤的反应类型为______________。
(5)反应⑥的化学方程式为______________。
(6)化合物C的同分异构体中能同时满足以下三个条件的有_________个(不考虑立体异构体,填标号)。
(ⅰ)含有两个甲基;(ⅱ)含有酮羰基(但不含C=C=O);(ⅲ)不含有环状结构。
(a)4 (b)6 (c)8 (d)10
其中,含有手性碳(注:连有四个不同的原子或基团的碳)的化合物的结构简式为____________。
答案
一、选择题(每题3分,共54分)
19、(10分)(每空2分)
(1)一;
(2)H3PO2+HCO3-=H2PO﹣2+CO2↑+H2O;
(3)①+1;
②H3PO4;
(4)2P4+3Ba(OH)2+6H2O=3Ba(H2PO2)2+2PH3↑.
(11分)
(1)提高H2O2的利用率(1分)
(2)AD(2分)
(3)①2Mn2++O2+4OH-===2MnO(OH)2↓ (2分)
①过滤(1分) 乙醇(1分)
②滴入最后一滴标准液,溶液由蓝色变为无色,且30S内不变色或者不恢复。
(2分)
94.01%或94%(2分)
21、(10分)
(1)增大接触面积,加快溶解速率(2分)
(2)FeCl2 (1分) 引入杂质离子NO3-(1分);产生污染性气体氮氧化物(1分)
(3)AB(2分)
(4)在干燥的HCl气流中加热蒸干(1分)
(5)3(2分)
22、(15分)(1)3-甲基苯酚(或间甲基苯酚) (1分) (2) (2分) (3) (2分)
(4)加成反应 (1分) (5) (3分)
(6)c (3分) CH2=CHCH(CH3)COCH3() (3分)
A. 开采可燃冰生产天然气
B. 利用二氧化碳生产燃料乙醇
C. 化学家合成一些药物
D. 利用石油生产塑料、化纤等高分子材料
A. 分子中两个苯环一定处于同一平面
B. 不能与饱和Na2CO3溶液反应
C. 在酸性条件下水解,水解产物只有一种
D. 1 ml化合物X最多能与2 ml NaOH反应
A.制取少量CO2,可随开随制,随关随停
B.配制一定物质的量浓度的稀硫酸
C.可制得Fe(OH)2,并观察其颜色
D. 干燥、收集NH3,并吸收多余的尾气
1
2
3
4
5
6
7
8
9
A
C
C
A
D
C
C
D
B
10
11
12
13
14
15
16
17
18
B
C
C
C
D
B
D
C
C
相关试卷
这是一份2022辽宁省六校高三上学期期初联考化学试题含答案,共11页。
这是一份2022苏州高三上学期期初调研化学试题含答案,共13页。试卷主要包含了材料领域的发展助力航天,锂离子蓄电池放电时的反应如下等内容,欢迎下载使用。
这是一份2022张家口宣化一中高三上学期期初考试化学试题含答案,共32页。试卷主要包含了【答案】D,【答案】B,【答案】A,【答案】C等内容,欢迎下载使用。

