高考语文总复习:文言文的断句技巧
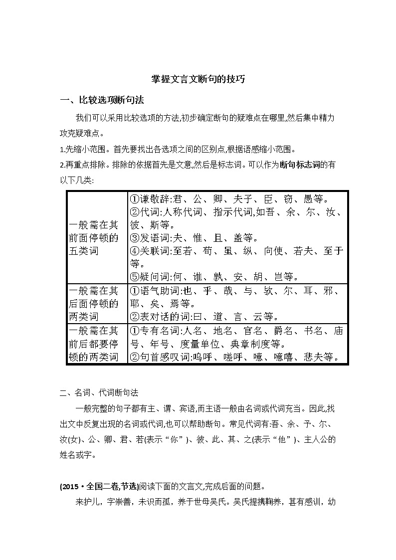
展开掌握文言文断句的技巧一、比较选项断句法我们可以采用比较选项的方法,初步确定断句的疑难点在哪里,然后集中精力攻克疑难点。1.先缩小范围。首先要找出各选项之间的区别点,根据语感缩小范围。2.再重点排除。排除的依据首先是文意,然后是标志词。可以作为断句标志词的有以下几类:二、名词、代词断句法一般完整的句子都有主、谓、宾语,而主语一般由名词或代词充当。因此,找出文中反复出现的名词或代词,也可以帮助断句。常见代词有:吾、余、予、尔、汝(女)、公、卿、君、若(表示“你”)、彼、此、其、之(表示“他”)、主人公的姓名或字。 (2015·全国二卷,节选)阅读下面的文言文,完成后面的问题。来护儿,字崇善,未识而孤,养于世母吴氏。吴氏提携鞠养,甚有感训,幼儿卓荤;初读《诗》,舍书叹曰:"大丈夫在世,会为国灭贼以取功名!”群辈惊其言而壮其志,及长,雄略秀出,志气英远。会周师定淮南所住白土村地居疆场数见军旅护儿常慨然有立功名之志及开皇初宇文忻等镇广陵平陈之役护儿有功焉,进位上开府,赏物一千段。(节选自《北史·来护儿传》)下列对文中画波浪线部分的断句,正确的一项是(3分)( ) A 会周师定淮南所/住白土村/地居疆埸/数见军旅护儿/常慨然有立功名之志/及开皇初/宇文忻等镇广陵/平陈之役/护儿有功焉/ B 会周师定淮南所/住白土村/地居疆埸/数见军旅/护儿常慨然有立功名之志/及开皇初/宇文忻等镇广陵/平陈之役/护儿有功焉 C 会周师定淮南/所住白土村/地居疆埸/数见军旅护儿/常慨然有立功名之志/及开皇初/宇文忻等镇广陵/平陈之役护儿有功焉 D 会周师定淮南/所住白土村/地居疆埸/数见军旅/护儿常慨然有立功名之志/及开皇初/宇文忻等镇广陵/平陈之役/护儿有功焉/ 三、动宾短语法古汉语中,句子多以动词或动词性短语为中心,构成动宾短语。找出动词或动词性短语,可以区分出独立的句子,明确语句的意思,从而正确断句。 (2015·全国一卷,节选)阅读下面的文言文,完成后面的问题。孙傅,字伯野,海州人,登进士第,为礼部员外郎。时蔡袺为尚书,傅为言天下事,劝其亟有所更,不然必败。偹不能用。迁至中书舍人。宣和末高丽入贡使者所过调夫治舟骚然烦费傅言索民力以妨农功而于中国无丝毫之益宰相谓其所论同苏轼奏贬蕲州安置.给事中许翰以为傅论议虽偶与轼合,意亦亡他,以职论事而责之过矣,翰亦罢去。 (节选自《宋史·孙傅传》) 下列对文中画波浪线部分的断句,正确的一项是(3分)( ) A 宣和末/高丽入贡/使者所过/调夫治舟/骚然烦费/傅言/索民力以妨农功/而于中国无丝毫之益/宰相谓其所论同苏轼/奏贬蕲州安置/ B 宣和末/高丽入贡/使者所过/调夫治舟/骚然烦费/傅言/索民力以妨农功/而于中国无丝毫之益/宰相谓其所论同苏轼奏/贬蕲州安置/ C 宣和末/高丽入贡使者/所过调夫治舟/骚然烦费/傅言/索民力以妨农功/而于中国无丝毫之益/宰相谓其所论/同苏轼奏/贬蕲州安置/ D 宣和末/高丽入贡使者/所过调夫治舟/骚然烦费/傅言/索民力以妨农功/而于中国无丝毫之益/宰相谓其所论同苏轼/奏贬蕲州安置/ 四、.对话标志法文言文对话,常以“曰”“云”“言”等为标志。一般在第一次问答时写出人名,以后就只用“曰”而把主语省略。遇到对话时,应根据上下文判断出问者、答者,明辨句读。 (2017·全国二卷,节选)阅读下面的文言文,完成后面的问题。赵憙字伯阳,南阳宛人也。少有节操。从兄为人所杀,无子,憙年十五,常思报之。乃挟兵结客,后遂往复仇。而仇家皆疾病,无相距者。憙以因疾报杀,非仁者心,且释之而去。顾谓仇曰:“尔曹若健,远相避也。”更始即位舞阴大姓李氏拥城不下更始遣柱天将军李宝降之不肯云闻宛之赵氏有孤孙憙信义著名愿得降之,更始乃征憙。(节选自《后汉书•赵憙传》)下列对文中画波浪线部分的断句,正确的一项是( )(3分) A.更始即位/舞阴大姓李氏拥城不下/更始遣柱天将军李宝降之/不肯/云/闻宛之赵氏有孤孙熹/信义著名/愿得降之/ B.更始即位/舞阴大姓李氏拥城不下/更始遣柱天将军李宝降之/不肯云/闻宛之赵氏有孤孙熹/信义著名/愿得降之/ C.更始即位/舞阴大姓李氏拥城不下/更始遣柱天将军李宝降之/不肯云/闻宛之赵氏有孤/孙熹信义著名/愿得降之/ D.更始即位/舞阴大姓李氏拥城不下/更始遣柱天将军李宝降之/不肯/云/闻宛之赵氏有孤/孙熹信义著名/愿得降之/ 五、虚词标志法文言文多用虚词来表达语气或停顿。古人的文章无标点符号,为了明辨句读,虚词就成了重要的标志。尤其是一些语气词和连词的前后往往是该断句的地方。(2017·全国Ⅲ卷,节选)阅读下面的文言文,完成后面的问题。许将字冲元,福州闽人。举进士第一。神宗召对,除集贤校理、同知礼院,编修中书条例。初选人调拟先南曹次考功综核无法吏得缘文为奸选者又不得诉长吏将奏罢南曹辟公舍以待来诉者士无留难。契丹以兵二十万压代州境,遣使请代地,岁聘之使不敢行,以命将。将入对曰:“臣备位侍从,朝廷大议不容不知。万一北人言及代州事,不有以折之,则伤国体。”遂命将诣枢密院阅文书。(节选自《宋史·许将传》)下列对文中画线部分的断句,正确的一项是( )(3分)初/选人调拟/先南曹/次考功/综核无法/吏得缘文为奸选者/又不得诉长吏/将奏罢南曹/辟公舍以待来诉者/士无留难/初选人调拟/先南曹/次考功/综核无法/吏得缘文为奸选者/又不得诉长吏/将奏罢南曹/辟公舍以待来诉者/士无留难/初选人调拟/先南曹/次考功/综核无法/吏得缘文为奸/选者又不得诉长吏/将奏罢南曹/辟公舍以待来诉者/士无留难/初/选人调拟/先南曹/次考功/综核无法/吏得缘文为奸/选者又不得诉长吏/将奏罢南曹/辟公舍以待来诉者/士无留难/ (2016·全国二卷,节选)阅读下面的文言文,完成后面的问题。十六年六月遂因灾异抗疏,劾妃父郑承宪,言:“承宪怀祸藏奸窥觊贰且广结术士之流曩陛下重惩科场冒籍承宪妻每扬言事由己发用以恐吓勋贵簧鼓朝绅不但惠安遭其虐焰,即中宫与太后家亦谨避其锋矣,陛下享国久长,自由敬德所致,而承宪每对人言,以为不立东宫之效。干扰盛典,蓄隐邪谋,他日何所不至?”下列对文中画线部分的断句,正确的一项是( )(3分) A.承宪怀祸藏奸/窥觊储贰且广结术士之流/曩陛下重惩科场/冒籍承宪妻每扬言事由己发/用以恐喝勋贵/簧鼓朝绅/ B.承宪怀祸藏奸/窥觊储贰/且广结术士之流/曩陛下重惩科场冒籍/承宪妻每扬言/事由己发用以恐喝勋贵/簧鼓朝绅/ C.承宪怀祸藏奸/窥觊储贰/且广结术士之流/曩陛下重惩科场冒籍/承宪妻每扬言事由己发/用以恐喝勋贵/簧鼓朝绅/ D.承宪怀祸藏奸/窥觊储贰且广结术士之流/曩陛下重惩科场/冒籍承宪妻每扬言/事由己发用以恐喝勋贵/簧鼓朝绅/ 六、句式断句法文言文中的判断句、反问句、被动句及某些固定句式等都可以作为断句的切入点。判断句,如“……者,……也”等;反问句,如“不亦……乎”“何……之有”“孰与……乎”等;被动句,如“为……所……”“受……于……”等;固定句式,如“如……何”“况……乎”“何……为”等。当然,文言文中还常常会遇到省略的情况,断句时必须根据语境补出省略部分,方能正确断句。 七、修辞断句法文言文中经常运用对偶、排比、顶真、反复等修辞手法,根据手法特点断句。齐桓公用管仲之谋,通轻重之权,徼山海之业,以朝诸侯,用区区之齐显成霸名。 (2013·江苏卷,节选)阅读下面的文言文,并且断句。魏用李克,尽地力,为强君。自是之后,天 下 争 于 战 国 贵 诈 力 而 贱 仁 义 先 富 有 而 后 推 让 故 庶 人 之 富 者 或 累 巨 万 而 贫 者 或 不 厌 糟 糠 有 国 强 者 或 并 群 小 以 臣 诸 侯 而 弱 国 或 绝 祀 而 灭 世。以至于秦,卒并海内。(节选自司马迁《史记•平准书》) 【考场练兵】(2016·全国一卷,节选) 曾公亮,字明仲,泉州晋江人。举进士甲科,知会稽县。民田镜湖旁,每患湖溢。公亮立斗门,泄水入曹娥江,民受其利。以端明殿学士知郑州,为政有能声盗悉窜他境至夜户不闭尝有使客亡囊中物移书诘盗公亮报吾境不藏盗殆从之者廋耳索之果然 。1、下列对文中画波浪线部分的断句,正确的一项是( )(3分) A.为政有能声/盗悉窜他境/至夜户不闭/尝有使客亡橐中物移书/诘盗/公亮报/吾境不藏盗/殆从者之廋耳/索之/果然/B.为政有能声/盗悉窜他境/至夜户不闭/尝有使客亡橐中物/移书诘盗/公亮报/吾境不藏盗/殆从者之廋耳/索之/果然/C.为政有能声/盗悉窜/他境至夜户不闭/尝有使客亡橐中物移书/诘盗/公亮报/吾境不藏盗/殆从者之廋耳/索之/果然/D.为政有能声/盗悉窜/他境至夜户不闭/尝有使客亡橐中物/移书诘盗/公亮报/吾境不藏盗/殆从者之廋耳/索之/果然/ (2016·全国三卷,节选)傅珪,字邦瑞,清苑人。成化二十三年进士。改庶吉士。弘治中,授编修,寻兼司经局校书。与修《大明会典》成,迁左中允。武宗立,以东宫恩,进左谕德,充讲官,纂修《孝宗实录》。时词臣不附刘瑾,瑾恶之。谓《会典》成于刘健等多所糜费镌与修者官降珪修撰俄以《实录》成进左中允再迁翰林学士历吏部左右侍郎。下列对文中画波浪线部分的断句,正确的一项是( )(3分)A.谓《会典》成于刘健等/多所糜费/镌与修者/官降珪修撰/俄以《实录》成/进左中允/再迁翰林学士/历吏部左/右侍郎/B.谓《会典》成于刘健等/多所糜费/镌与修者官/降珪修撰/俄以《实录》成/进左中允/再迁翰林学士/历吏部左/右侍郎/C.谓《会典》成于刘健等/多所糜费/镌与修者官/降珪修撰/俄以《实录》成进/左中允再迁翰林学士/历吏部左/右侍郎/D.谓《会典》成于刘健等/多所糜费/镌与修者/官降珪修撰/俄以《实录》成进/左中允再迁翰林学士/历吏部左/右侍郎/

