湖北省黄冈中学2022届高三第三次模拟考试历史(word版 含答案)
展开2023届湖北省黄冈中学高三5月第二次模拟考试历史试卷PDF版含答案: 这是一份2023届湖北省黄冈中学高三5月第二次模拟考试历史试卷PDF版含答案,文件包含黄冈中学2023届高三5月第二次模拟考试历史pdf、黄冈中学2023届高三5月第二次模拟考试历史答案pdf、黄冈中学2023届高三5月第二次模拟考试历史答题卡pdf等3份试卷配套教学资源,其中试卷共12页, 欢迎下载使用。
2021届湖北省黄冈中学高三下学期5月第三次模拟考试历史试题 PDF版: 这是一份2021届湖北省黄冈中学高三下学期5月第三次模拟考试历史试题 PDF版,共7页。
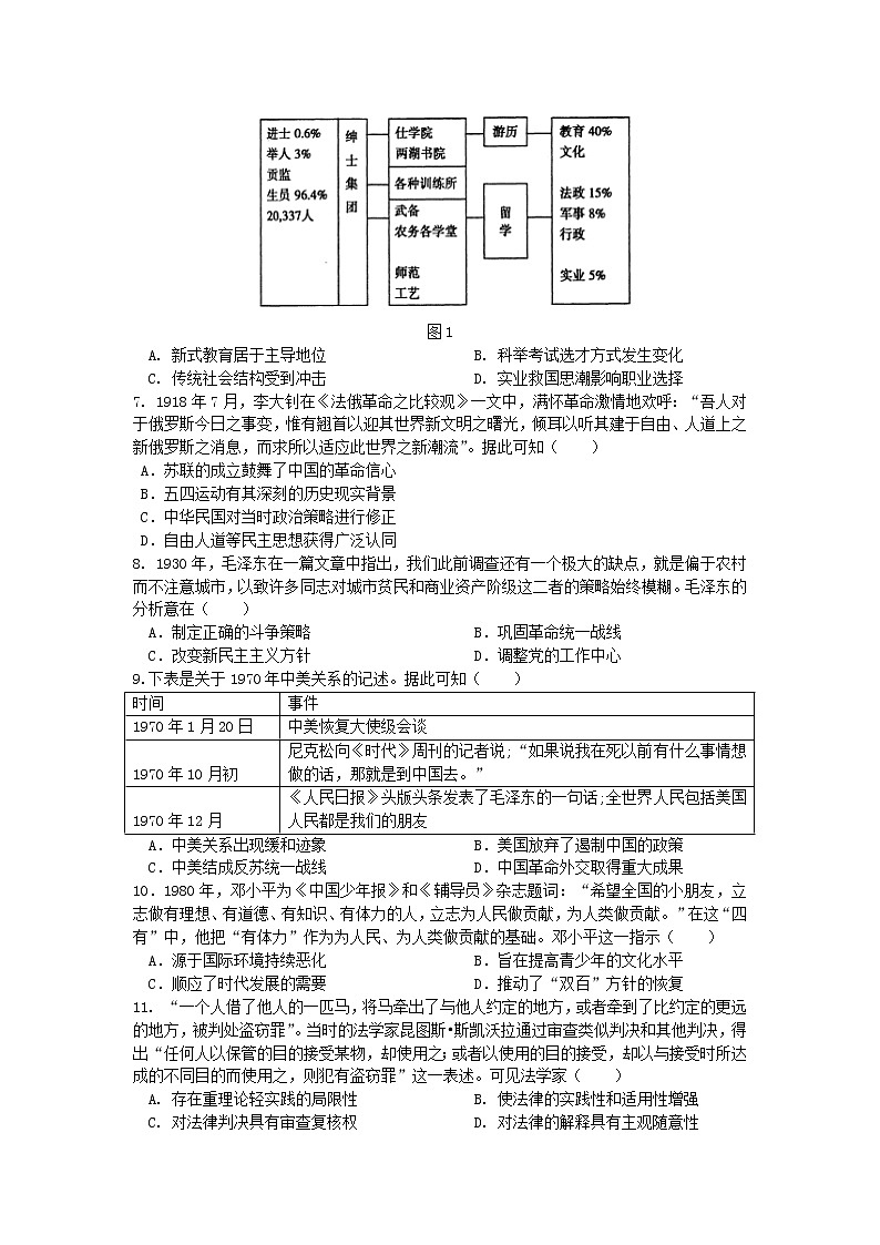
2021黄冈中学高三下学期5月第三次模拟考试历史试题PDF版含答案: 这是一份2021黄冈中学高三下学期5月第三次模拟考试历史试题PDF版含答案,文件包含高三三模-历史pdf、三模历史试题参考答案docx等2份试卷配套教学资源,其中试卷共10页, 欢迎下载使用。

