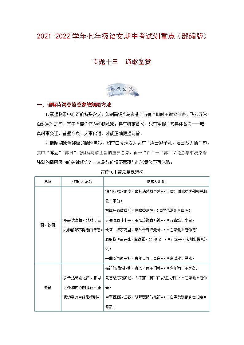
专题十三 诗歌鉴赏-2021-2022学年七年级上册语文期中考试划重点(部编版)
展开2021-2022学年七年级语文期中考试划重点(部编版)
专题十三 诗歌鉴赏
一、理解诗词意境意象的解题方法
1.掌握物象中心语的特殊含义。如刘禹锡《乌衣巷》诗有“旧时王谢堂前燕,飞入寻常百姓家”之句,其中“燕”作为动物意象,具有特定含义。只有掌握了其具体含义——暗寓时事变迁、昔盛今衰、人事代谢,才能正确把握诗旨。
2.揣摩物象修饰语的情感色彩。如李白《送友人》有“浮云游子意,落日故人情”句,其中“浮云”“落日”是理解诗歌主旨的重要意象,而一“浮”一“落”又是意象中浸染着强烈的情感倾向的关键修饰语,其彰显的情感意蕴与比兴意义不可忽略。
古诗词中常见意象归纳
意象 | 情感 / 思想 | 例句及出处 |
酒,饮酒 | 多表达豪情、悲愁、苦闷和郁郁不得志的情感。 | 抽刀断水水更流,举杯消愁愁更愁。(《宣州谢脁楼饯别校书叔云》李白) 东篱把酒黄昏后,有暗香盈袖。(《醉花阴》李清照) 金樽清酒斗十千,玉盘珍馐直万钱。(《行路难》李白) 浊酒一杯家万里,燕然未勒归无计。(《渔家傲》范仲淹) 酒酣胸胆尚开张,鬓微霜,又何妨!(《江城子·密州出猎》苏轼) 一曲新词酒一杯,去年天气旧亭台。(《浣溪沙》晏殊) |
羌笛 | 多传达离别之苦、相思之情和内心的孤寂。唐代边塞诗中经常提到。 | 羌笛何须怨杨柳,春风不度玉门关。(《凉州词》王之涣) 羌管悠悠霜满地,人不寐,将军白发征夫泪。(《渔家傲》范仲淹) 中军置酒饮归客,胡琴琵琶与羌笛。(《白雪歌送武判官归京》岑参) |
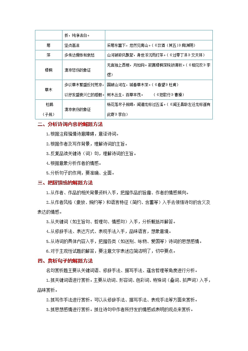
柳,折柳 | “柳”与“留”谐音,因此“柳”带有伤离别的意味。而“折柳”就有相留之意。 | 此夜曲中闻折柳,何人不起故园情。 (《春夜洛城闻笛》李白) 渭城朝雨浥轻尘,客舍青青柳色新。(《送元二使安西》王维) |
月(残月、明月、新月、玉盘) | 在许多诗人笔下都是思乡、念亲的标志,多传达离愁别恨、寂寞思归之情。 | 我寄愁心与明月,随君直到夜郎西。(《闻王昌龄左迁龙标遥有此寄》李白) 明月几时有,把酒问青天。(《水调歌头·明月几时有》苏轼) 月落乌啼霜满天,江枫渔火对愁眠。《枫桥夜泊》张继) 月下飞天镜,云生结海楼。(《渡荆门送别》李白) 晓镜但愁云鬓改,夜吟应觉月光寒。(《无题》李商隐) |
流水 | 多传达人生苦短、命运无常的感伤与哀愁。 | 水何澹澹,山岛竦峙。(《短歌行》曹操) 抽刀断水水更流,举杯消愁愁更愁。(《宣州谢脁楼饯别校书叔云》李白) |
斜阳(夕阳、 落日) | 多传达凄凉失落、苍茫沉郁、怀古幽情。 | 大漠孤烟直,长河落日圆。(《使至塞上》王维) 夕阳西下,断肠人在天涯。(《天净沙·秋思》马致远) 四面边声连角起,千嶂里,长烟落日孤城闭。(《渔家傲》范仲淹)过尽千帆皆不是,斜晖脉脉水悠悠。肠断白蘋洲。(《望江南》温庭筠) |
浮云 | 比喻在外漂泊的游子。 | 浮云游子意,落日故人情。 (《送友人》李白) |
风、霜、烟 | 多传达哀怨、惆怅、凄苦、苍凉等情思。 | 日暮乡关何处是?烟波江上使人愁。(《黄鹤楼》崔颢) 半卷红旗临易水,霜重鼓寒声不起。(《雁门太守行》李贺) 风住尘香花已尽,日晚倦梳头。(《武陵春》李清照) 城阙辅三秦,风烟望五津。(《送杜少府之任蜀州》王勃) |
落花(落红、 残红) | 多传达青春易逝、人生无常的深沉喟叹和哀愁。 | 风住尘香花已尽,日晚倦梳头。《武陵春》李清照) 落红不是无情物,化作春泥更护花。 (《己亥杂诗》龚自珍) 无可奈何花落去,似曾相识燕归来,小园香径独徘徊。(《浣溪沙》晏殊) |
松 | 坚贞高洁 | 岂不罹凝寒,松柏有本性。(《赠从弟》刘桢) |
梅 | 傲霜斗雪,不怕打击挫折,纯净洁白。 | 零落成泥碾作尘,只有香如故。(《卜算子·咏梅》陆游) |
菊 | 坚贞高洁 | 采菊东篱下,悠然见南山。(《饮酒(其五)》陶渊明) |
萍 | 多传达惆怅和哀愁 | 山河破碎风飘絮,身世浮沉雨打萍。(《过零丁洋》文天祥) |
梧桐 | 凄凉悲伤的象征 | 无言独上西楼,月如钩。寂寞梧桐深院锁清秋。(《相见欢》李煜) |
草木 | 多以草木繁盛反衬荒凉,以抒发盛衰兴亡的感慨。 | 国破山河在,城春草木深。(《春望》杜甫) 树木丛生,百草丰茂。 (《短歌行》曹操) |
杜鹃 (子规) | 凄凉哀伤的象征 | 杨花落尽子规啼,闻道龙标过五溪。(《闻王昌龄左迁龙标遥有此寄》李白) |
二、分析诗词内容的解题方法
1.根据注释骚情诗意障碍,意译诗词。
2.根据作者及写作背景,理解诗词的主旨。
3.反复品读关键诗(词)句,理解诗词的主旨。
4.根据意象分析作者的情感。
5.分析句子的作用,要准确、全面。
三、把握情感的解题方法
1.从作者、作品的相关背景资料入手,把握作品的旨趣、作者的情感倾向。
2.从作者风格(豪放、婉约等)和语言特征(简约、含蓄等)入手去领悟诗句的含义及表达的情感。
3.从关键词(如主旨句、哲理句、情感句)入手,分析概括并解答。
4.从修辞手法、表达方式、表现手法入手,品味语言,想象意境。
5.从诗词的具体内容入手,把握各类(如送别、咏物、爱国等)诗词的思想感情。
6.对于主观性试题的解答,要注意文字表述应简洁明了,切中要点。
四、赏析句子的解题方法
名句赏析题主要从关键词语、修辞手法、描写手法、蕴含哲理等角度进行分析。
1.抓关键词语进行赏析。主要从动词、形容词、色彩词、特殊词(叠词、拟声词)入手,品味赏析。
2.抓写作手法进行赏析。可以从修辞手法、描写手法、表现手法等方面来赏析。
3.抓思想感情进行赏析。抓住诗句中作者所抒发的情感或表明的观点来赏析。
4.抓蕴含的哲理进行赏析。赏析诗句,还可以从诗句中所蕴含的哲理的角度入手。答题步骤为:首先品读诗句,抓住赏析点;其次分析其作用,概括内容;最后体会作者的情感。
五、分析语言风格的解题方法
1.根据作者一贯的风格来判断,还要注意不同时期同一作者的作品风格可能有所不同。
2.根据诗词中的内容、情感来判断,这是判断语言风格的主要依据。
3.分析语言风格,必须理解一些术语,如“清新”、“绚丽”、“明快”、“含蓄”、“简洁”等。还要熟记各种风格的特征,这样才能够辨析各种风格。如陶渊明的平淡、李商隐的绚丽、白居易的明快、杜牧绝句的含蓄、贾岛的简洁等。
六、赏析表达技巧的解题方法
表达手法是诗人用来抒发感情的方法。表现手法分为抒情手法、描写手法和修辞手法三大类。我们应该明确一些常用的表现手法,如“借景抒情、情景交融、直抒胸臆、托物言志、借古抒怀、借古讽今、用典、铺垫、比兴、象征、映衬烘托、欲扬先抑、先声夺人、以小见大、动静结合、以动写静、虚实相生”等。诗词中常用的修辞手法有:比喻、借代、双关、夸张、比拟、对偶、反复、互文、反问、设问、通感等。答题时,首先要准确地指出用了何种表现手法,然后结合诗句具体阐释,最后回答此表现手法表达了诗人怎样的感情。
1.观沧海
东汉·曹操
东临碣石,以观沧海。水何澹澹,山岛竦峙。
树木丛生,百草丰茂。秋风萧瑟,洪波涌起。
日月之行,若出其中;星汉灿烂,若出其里。
幸甚至哉,歌以咏志。
2.闻王昌龄左迁龙标遥有此寄
唐·李白
杨花落尽子规啼,闻道龙标过五溪。
我寄愁心与明月,随君直到夜郎西。
3.次北固山下
唐·王湾
客路青山外,行舟绿水前。潮平两岸阔,风正一帆悬。
海日生残夜,江春入旧年。乡书何处达?归雁洛阳边。
4.天净沙·秋思
元·马致远
枯藤老树昏鸦,小桥流水人家,古道西风瘦马。
夕阳西下,断肠人在天涯。
5.夜雨寄北
唐·李商隐
君问归期未有期,巴山夜雨涨秋池。
何当共剪西窗烛,却话巴山夜雨时。
一、诗歌鉴赏。
秋词(其一)
刘禹锡
自古逢秋悲寂寥,我言秋日胜春朝。
晴空一鹤排云上,便引诗情到碧霄。
天净沙·秋思
马致远
枯藤老树昏鸦,小桥流水人家,古道西风瘦马。
夕阳西下,断肠人在天涯。
1.“天净沙”是________。
2.下列理解和分析不恰当的一项是( )。
A.《秋词》抓住秋天“一鹤凌云”的描绘,展现了秋高气爽、万里晴空、白云漂浮的开阔景象。
B.《天净沙·秋思》描绘了一幅僻静的村野图,创设了秋风萧瑟苍凉凄苦的意境。
C.《秋词》气势雄浑,意境壮丽,非同凡响;《天净沙·秋思》句法别致,言简而义丰。
D.《秋词》和《天净沙·秋思》通篇都采用了直抒胸臆的写法,表达出各自对秋天的独特感悟。
3.同样是咏秋,两位作者表露的心情有什么不同?
______________________________________
______________________________________
二、读《次北固山下》,回答问题。
次北固山下
(唐)王 湾
客路青山外,行舟绿水前。
潮平两岸阔,风正一帆悬。
海日生残夜,江春入旧年。
乡书何处达?归雁洛阳边。
1.请展开想象,用生动形象的语言描绘“潮平两岸阔,风正一帆悬”所展现的画面。
______________________________________
______________________________________
2.这首诗表达了诗人怎样的思想感情?
______________________________________
______________________________________
3.“海日生残夜,江春入旧年”一联历来脍炙人口,“生”和“入”用得很妙,请说说妙在何处。
______________________________________
______________________________________
4.颔联写船上所见景色,“平”“阔”“正”“悬”四字炼得好:“潮平”,____________;“风正”,____________。
______________________________________
______________________________________
5.请从内容和情感的角度,谈谈你对诗句“乡书何处达?归雁洛阳边”的理解。
______________________________________
______________________________________
三、阅读甲、乙诗歌,完成下面小题。
(甲)
闻王昌龄左迁龙标遥有此寄
[唐]____
杨花落尽子规啼,闻道龙标过五溪。
我寄愁心与明月,随君直到夜郎西。
(乙)
于郡城送明卿之江西
[明]李攀龙
青枫飒飒雨凄凄,秋色遥看入楚迷。
谁向孤舟怜逐客,白云相送大江西。
[知背景]
1.甲诗。当时________从江宁丞被贬为龙标县(今湖南省黔阳县)时,________在扬州听到好友被贬后写下了这首诗。
乙诗:吴国伦字明卿,因违忤好相严嵩,被贬至江西(古属楚地);当时诗人正在郡城济南养病,吴国伦赴江西途经济南时,诗人写下这首诗为其送行
[析场景]
甲诗首句以暮春时节漂泊无依的“杨花”和啼声哀切的“子规”,营造了悲惋的氛围,流露出诗人叹飘零、感离恨的特定心情。
2.乙诗前两句:____________________________
[赏写法]
甲诗后两句,想象奇特,诗人将自己的“愁心”寄托于“明月”这一意象。以明月随君到夜郎,表达对朋友的牵挂,借“明月”光明的形象表示对朋友的理解和支持。
3.乙诗后两句:____________________________
四、诗歌阅读。
观沧海
曹操
东临碣石,以观沧海。
水何澹澹,山岛竦峙。
树木丛生,百草丰茂。
秋风萧瑟,洪波涌起。
日月之行,若出其中。
星汉灿烂,若出其里。
幸甚至哉,歌以咏志。
1.这首诗选自《________》,是《________》中的第一章。
2.解释下列各句中加点的词。
(1)水何澹澹,山岛竦峙________________________
(2)秋风萧瑟,洪波涌起________________________
3.赏析“洪波涌起”中“涌”字的表达效果。
______________________________________
______________________________________
4.这首诗借景抒情,抒发了作者什么样的思想感情?
______________________________________
______________________________________
5.下面对《观沧海》这首诗的赏析,不恰当的一项是( )。
A.这首诗通过写作者在远征途中登上碣石山俯瞰大海所看见的壮观景象,展现了诗人宽广的胸襟。
B.诗歌前四联写诗人登上碣石山看见山岛耸立,树木茂盛,大海波澜壮阔的景象。
C.第五、六联通过丰富的想像,写出沧海之大,吞吐日月,含盈群星的气派。
D.最后一句,如一曲雄壮的乐曲,在最激越处戛然而止,悲从中来,发出感慨。
五、阅读下面这首诗歌,回答问题。
淮上与友人别
郑谷
扬子江头杨柳春,杨花愁杀渡江人。
数声风笛离亭晚,君向潇湘我向秦。
1.这首诗与《闻王昌龄左迁龙标遥有此寄》都是写离愁别绪的诗,但诗的表现手法却不同,李白的诗偏重____________,表达了对友人的深切思念;郑谷诗则____________,抒发了友人之间的离别之苦。
2.古人论诗有云:“一切景语皆情语”,意即描写景物也是为了抒情。李白诗中可为例的一句是:____________________________________
3.下面是对两首诗的赏析,不当的一项是( )。
A.两首诗都生动地表现了朋友分别之苦,具有极强的感染力。
B.两首诗都极力通过描绘景物,渲染离别的气氛。
C.李白诗情感表现热烈奔放,而郑谷诗情感表现则含蓄委婉。
D.两首诗都着力强调分离的“距离之远”,突出了友人之间的深厚“情感。
六、阅读下面的唐诗,完成问题。
谢亭①送别
许浑
劳歌②一曲解行舟,红叶青山水急流。
日暮酒醒人已远,满天风雨下西楼③.
【注】①谢亭:又叫谢公亭,在宣城北面,南齐诗人谢朓任宣城太守时所建。他曾在这里送别朋友,后来就成了宣城著名的送别之地。②劳歌:本指在劳劳亭(旧址在今南京市南,是一处著名的送别之地)送客时唱的歌,后来成了送别歌的代称。③西楼:指谢亭。
1.“急流”是写景,与诗中的送别情景也密切相关,照应了上句中的“________________”,也开启了下句中的“________________”。
2.第四句运用了什么表现手法?表现了景物怎样的特征?表达了诗人怎样的思想情感?请作简要分析。
______________________________________
______________________________________
七、阅读下面这首曲,回答后面问题。
寿阳曲•远浦归帆
(元)马致远
夕阳下,酒旆[注]闲,两三航未曾着岸。
落花水香茅舍晚,断桥头卖鱼人散。
【注】酒旆(pèi):酒旗,挂在酒店门前招徕顾客的幌子。
1.全曲境界清淡闲远,前三句中____________是近景,____________是远景,近景远景,相得益彰。
2.这首曲子描绘了一幅什么画面?表达了作者怎样的感情?
______________________________________
______________________________________
专题一 字音字形-2021-2022学年七年级上册语文期中考试划重点(部编版): 这是一份专题一 字音字形-2021-2022学年七年级上册语文期中考试划重点(部编版),文件包含专题一字音字形解析版-2021-2022学年七年级语文期中考试划重点部编版docx、专题一字音字形原卷版-2021-2022学年七年级语文期中考试划重点部编版docx等2份试卷配套教学资源,其中试卷共17页, 欢迎下载使用。
专题四 句子排序与衔接-2021-2022学年七年级上册语文期中考试划重点(部编版): 这是一份专题四 句子排序与衔接-2021-2022学年七年级上册语文期中考试划重点(部编版),文件包含专题四句子排序与衔接解析版-2021-2022学年七年级语文期中考试划重点部编版docx、专题四句子排序与衔接原卷版-2021-2022学年七年级语文期中考试划重点部编版docx等2份试卷配套教学资源,其中试卷共15页, 欢迎下载使用。
专题十四 写作-2021-2022学年七年级上册语文期中考试划重点(部编版): 这是一份专题十四 写作-2021-2022学年七年级上册语文期中考试划重点(部编版),文件包含专题十四写作解析版-2021-2022学年七年级语文期中考试划重点部编版docx、专题十四写作原卷版-2021-2022学年七年级语文期中考试划重点部编版docx等2份试卷配套教学资源,其中试卷共42页, 欢迎下载使用。

