新人教版高考语文二轮复习专题六语言文字运用微专题七病句__难度加大第2课时运用“三查”逐级扫描活用“两法”智解题目__手到“病除”
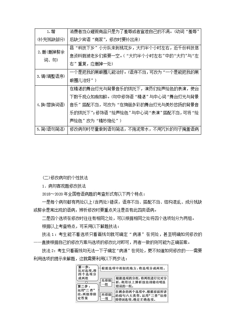
展开第2课时 运用“三查”逐级扫描,活用“两法”智解题目——手到“病除”近年的传统高考卷以“4选1”的客观形式辨析病句修改的正误,2020年新高考全国卷Ⅰ、卷Ⅱ以修改语段中病句的主观形式直接考查病句。两种考查,题型虽有差别,但无论是病句辨析还是病句修改,解题方式都是相同的,即先辨析后修改。 一、辨析病句——运用“三查”速判断一句话的主干:主语中心词(+否定词)+谓语中心词+宾语中心词。高考试题中相当一部分病句是主语中心词、谓语中心词、宾语中心词相互搭配不当造成的,这些病句可以用找句子主干的方法来判断。通过找句子主干,我们可以查出句子成分是否残缺或赘余,成分搭配是否恰当。 [例1] 自从作家莫言获得诺贝尔文学奖之后,他早年的多部小说吸引了很多读者的关注,“莫言热”在国内正在持续升温。[操作示范] 第一步:分析句子,找出主语、谓语、宾语等成分。小说(主语)→吸引(谓语)→关注(宾语),“莫言热”(主语)→升温(谓语)。第二步:对主干成分进行检查,确认主干成分是否残缺,主谓、动宾、主宾是否搭配。通过分析,我们发现“吸引”与“关注”不搭配,应将“吸引”改为“引起”或把“关注”改为“目光”。[例2] 为招揽更多中国游客以促进本国经济发展,欧洲各国正竞相改善相关政策,努力为中国等新兴国家的游客打造舒适的旅游环境。[操作示范] 句子主干是“欧洲各国改善政策,打造环境”。显然,谓语“改善”与宾语“政策”搭配不当,应将“改善”改为“完善”。如果通过找主干没有发现病因,我们不妨理一下枝叶,看一看附加成分修饰、限制、次序是否恰当。 [例3] 唐县检察院积极探索深化检务工作的新途径,通过推行案件公开听证、文书说理、通报工作等,丰富了检务公开新内涵,展示了良好社会形象。[操作示范] (1)分析句子成分,提炼主干:“唐县检察院 探索深化 新途径”“丰富了 新内涵”“展示了 社会形象”发现主干搭配没有问题。(2)分析次要成分:“通过推行(案件公开听证、文书说理、通报工作等)××”发现“推行”一词缺少宾语中心词。“案件公开听证、文书说理、通报工作等”仅为附加成分,不能直接作“推行”的宾语,可在“通报工作等”后加“措施”。[例4] 国家环保部门最近公布了第三批通过国家有机食品生产基地审核的企业名单,我市首次有多家农产品生产基地跨进国家有机食品生产基地门槛。[操作示范] 如果句子主干没有问题,便检查枝叶成分。重点检查有没有定语和中心词、状语和中心词、中心词和补语搭配不当的问题,有没有定语、状语或补语残缺的问题。通过理顺枝叶,就会发现修饰语“首次”与“有多家农产品生产基地”语序不当,应调整为“我市有多家农产品生产基地首次跨进国家有机食品生产基地门槛”。 有的语病从语法上不好查找,就得从事理上进行分析,要看概念使用、判断、推理是否得当,语句的前后顺序、句间的关系是否合适,前后语句是否呼应等。 [例5] 高层建筑火灾的预防十分重要。因此,建筑物的设计要从内部的通道、设施和外部的交通等诸方面因素考虑。[操作示范] 从语法上找不到该句有什么错误,但这个句子中的“通道”与“设施”从逻辑上看存在包含关系,二者不能并列。可将二者去掉其一。[例6] 在东南亚的某个小国,有许多人不择手段地仿造伪劣产品,执法部门对这种坑害消费者的不法行为,应该给以严厉打击。[操作示范] 从语法上找不到该句有什么错误,但一经推敲,就会发现句子不符合逻辑。虽然产品可以是伪劣的,但劣质产品没有人会去仿造,所以“仿造伪劣产品”的说法错误。可将“仿造”改为“制造”。二、修改病句——“共性”“个性”两结合 (一)修改病句的共性通法方 法例 解1.增(补充残缺部分)消费者当众砸毁商品只是为了羞辱或者宣泄自己的不满。(动词“羞辱”后缺少宾语“商家”,修改时要补出来)2.删(删掉赘余词、句)县“科技下乡”小分队来到桃花乡,大约半个小时左右,近千份科技信息资料就被老乡们索要一空。(“大约半个小时左右”中的“大约”与“左右”重复,应删掉一处)3.调(调整语序)一个是把我的黑眼圈儿能治好。(语序不当,可改为“一个是能把我的黑眼圈儿治好”)4.换(替换词语)在精湛的舞台灯光与背景音乐的烘托下,演员们绘声绘色的表演,使台下数千观众如痴如醉。(句中修饰语“精湛”与中心词“舞台灯光与背景音乐”搭配不当,可改为“在绚丽多彩的舞台灯光与美妙悠扬的背景音乐的烘托下”;修饰语“绘声绘色”与中心词“表演”搭配不当,可将“绘声绘色”改为“精妙绝伦”)5.简(语句简洁)修改病句时尽量做到语句简洁,不拖泥带水,不用冗长的句子掩盖语病 (二)修改病句的个性技法1.病句客观题修改技法2018~2020年全国卷语病题的考查形式有以下两个特点:一是每个病句都有两处以上(含两处)错误,语序不当、搭配不当、结构混乱、成分残缺或赘余是常出现的语病,辨析修改时要重点关注是否有此四类语病。二是四个选项在修改时往往有相同之处,可以根据相同之处将四个选项划分为两组。根据以上考查特点,可采用以下解题技法:技法1:考生能不看选项只看画线句就可确定“病源”在何处,甚至明确如何修改的——直接根据自己的修改方案与选项的修改比对即可,两者一致的则可能为正确答案。技法2:考生只看画线句无法一下子确定“病源”在何处,更不知道如何修改的——需要利用选项的提示来解题,这就需要利用以下两步法:[典例] (2020·全国卷Ⅱ,节选)阅读下面的文字,完成题目。从出土材料看,甲骨文是商代晚期商王武丁以后才出现的,而商代早期、中期的青铜器上已有少量铭文。由于用刀在龟甲和兽骨上刻字比较困难,所以相较于铸造的青铜器铭文,甲骨文字体简化较多。对于文字本身来说,汉代学者总结的“六书”的方法在甲骨文基本都已出现,已经说明它是成熟的文字。文中画横线的句子有语病,下列修改最恰当的一项是(3分)( )A.就文字本身来说,汉代学者总结的“六书”的方法在甲骨文基本都已出现,已经说明它是成熟的文字。B.对于文字本身来说,汉代学者总结的“六书”的方法在甲骨文中基本都已出现,已经说明它是成熟的文字。C.对于文字本身来说,汉代学者总结的“六书”的方法在甲骨文基本都已出现,说明它已经是成熟的文字。D.就文字本身来说,汉代学者总结的“六书”的方法在甲骨文中基本都已出现,说明它已经是成熟的文字。[自主尝试] 选 [技法演示]第一步:比对选项,将四个选项分成两组根据“就”“对于”,可以把选项分为两组:AD、BC。第二步:运用“三查”法,两级排除定答案先排除一组:“对于文字本身来说”句式杂糅,应该是“对于文字本身”或“就文字本身来说”两种形式,排除第二组,即B、C两项。再排除一项:“在甲骨文基本都已出现”成分残缺,应该在“甲骨文”后加上“中/里”的词语,排除A项,可以得出答案是D项。也可以从“已经说明它是成熟的文字”分析,这句话语序不当,“已经”修饰限制“(甲骨文)是成熟的文字”,应该放到“是”前面,排除A项,可以确定D项是正确的选项。2.病句主观题修改技法“四步骤”修改病句[典例] (2020·新高考全国卷Ⅱ)下面文段有四处语病,请指出其序号并做修改,使语言表达准确流畅。(4分)①凝聚几千年的文明和智慧,②人类形成了现代城市,③并努力用灯光点亮城市的夜晚。④作为经济学家来说,⑤城市灯光的背后隐藏着许多社会经济秘密,⑥可以据此估算城市人口的数量,⑦预测房价的走势,⑧进而反映城市的经济发达程度。⑨然而这样的繁荣背后却带来了隐患:⑩城市的灯光不仅会增加能源消耗,⑪还会破坏动植物乃至人类的生物节律。[自主尝试] [技法演示]第一步:读懂句子的本意语段用序号已标示,可以分为三个层次:第一层(到“点亮城市的夜晚”),介绍了现代城市努力用灯光点亮其夜晚;第二层(到“经济发达程度”),介绍了经济学家能够通过城市灯光获得很多信息;第三层(到“节律”),介绍了城市灯光带来的隐患。第二步:确定句子的病症辨析语段中的句子可知,②“人类形成了现代城市”属于主宾搭配不当,“人类”这一主语无法形成“城市”这一宾语,不符合逻辑;④“作为经济学家来说”属于成分赘余或介宾搭配不当;⑧“进而反映城市的经济发达程度”与前几句紧密相连,共用一个主语“经济学家”,而“反映”的主语一般是事物或现象等,这里用人物概念作主语不当;⑨“然而这样的繁荣背后却带来了隐患”的主干是“繁荣背后带来隐患”,从语义上看,“背后”即包含“隐”的意思,两者语义重复,同时“背后”与“带来”还属于主谓搭配不当。第三步:对症下药,巧修改针对第二步确定的病句及其病症,做出如下修改:(1)语句②修改为“人类创造了现代城市”;(2)语句④修改为“对经济学家来说”或者“经济学家认为”;(3)语句⑧修改为“进而推断城市的经济发达程度”;(4)语句⑨修改为“然而这样的繁荣却带来了隐患”或者“然而这样的繁荣背后却存在着隐患”。第四步:回读检查,验证答案回读修改后的文字,认定病句已修改,且修改得当,也未改变句子的原意,故确定修改正确。 [随堂巩固落实]1.文中画横线的句子有语病,下列修改最恰当的一项是( )如同《庄子》所谓“行尽如驰,而莫之能止”,当今时代是一个“翻天覆地”的时代,也是一个不断加速、高度紧张的时代。在高速的社会发展中,进取型的思想也会暴露其局限,那就是太过重视“成就”而忽视人与自然的协调,过于重视“功名”而忽视人与内心的平衡。由此而言,这次疫情的暴发,我们能在高速发展的社会生活中重新展望中华文明中沉静内敛的另一面。A.这次暴发的疫情,使我们能在高速发展的社会生活中重新展望中华文明中沉静内敛的另一面。B.这次暴发的疫情,我们能在高速发展的社会生活中重新展望中华文明中沉静内敛的另一面。C.这次疫情的暴发,我们能在高速发展的社会生活中重新回忆中华文明中沉静内敛的另一面。D.这次疫情的暴发,使我们能在高速发展的社会生活中重新回顾中华文明中沉静内敛的另一面。解析:选D 画线句有两处语病:一是开头主语是“疫情”,第二个分句的主语是“我们”,中途易辙;二是“展望”与“另一面”搭配不当。综合以上分析,只有D项修改最恰当。2.文中画横线的句子有语病,下列修改最恰当的一项是( )如今,中国高铁的检验标准精确到了0.01毫米以内;为了突破碰撞安全防护系统关键,我们做了18种概念模型,历经近百次仿真计算和试验验证,仅仿真计算生成的结果数据就多达5 000 G。解码中国高铁成功的深层次密码,以优取胜的品质意识,精益求精的工匠精神,是最重要的关键词。A.如今,中国高铁的检验标准精确到了0.01毫米;为了突破碰撞安全防护系统关键技术,我们做了18种概念模型B.如今,中国高铁的检验标准精确到了约0.01毫米左右;为了突破碰撞安全防护系统关键技术,我们做了18种概念模型C.如今,中国高铁的检验标准准确到了约0.01毫米左右;为了突破碰撞安全防护系统,我们做了18种概念模型D.如今,中国高铁的检验标准准确到了0.01毫米;为了突破碰撞安全防护系统,我们做了18种概念模型解析:选A 画线句有两处语病:一是“精确”与“约”“左右”矛盾,检验标准应该是“精确”到某程度;二是“突破……系统”搭配不当。综上所述,A项修改最恰当。3.下面文段有四处语病,请指出其序号并做修改,使语言表达准确流畅。①北斗应用发展正不断深化。②目前,采用北斗兼容芯片的终端产品社会总保有量大约7亿台左右。③近年来,北斗创新应用已经深入融合到许多产业中,④行业经济效益的贡献度显著提高。⑤国家正在推行新基建战略发展,⑥而北斗应用是各个新基建领域,⑦信息化、智能化升级改造所不可或缺的重要技术手段。⑧未来,与北斗相关的服务,⑨还将越来越多地会应用到电子商务等领域中。答: 参考答案:第②句,删去“大约”或“左右”。第④句,在“行业”前加“对”。第⑤句,“推行”改为“推动”。第⑨句,“越来越多地会”改为“会越来越多地”。4.下面是新冠肺炎疫情期间某乡村的广播稿,其中有五处表述存在问题,请找出并作修改。各位父老乡亲们,注意了!广播一个通知,咱们县今天出现了一位新冠肺炎确诊病例,接触的人都已经隔离了。在这特殊时期,还有人在外面转悠,还有扎堆打扑克聊天的,真是让人痛心。党的话不听,政府的话也不听!全国已经启动了一级响应,可见疫情多严重。咱们在屋里享受温暖的时候,在咱们看不见的前方,医护人员在用生命守护咱们的安全,无数干警和值班人员在天寒地冻中把守着各个道口,我们要配合、理解他们的工作。等疫情过去的时候,咱们全部去享受春暖花开。答: 解析:解答本题,需要结合广播稿的语体特点,辨析语病,做到语言表达准确、得体。此段广播稿中“各位父老乡亲们”一句重复赘余,应去掉“各位”或“们”;“一位新冠肺炎确诊病例”中“一位”与“病例”搭配不当,应将“一位”改为“一个”;“无数干警和值班人员”中“干警”与“值班人员”概念有交叉,应改为“无数干警等值班人员”;“配合、理解他们的工作”中“配合、理解”语序不当,应改为“理解、配合”;“全部去享受春暖花开”中“全部”一词容易让人误听为“全不”而产生歧义,应改为“全都”。参考答案:①“各位父老乡亲们”重复赘余,应去掉“各位”或“们”。②“一位”与“病例”搭配不当,应将“一位”改为“一个”。③“无数干警和值班人员”概念有交叉,可改为“无数干警等值班人员”。④“配合、理解”语序不当,应改为“理解、配合”。⑤“全部”与“全不”同音,应将“全部”改为“全都”。

