山东省临沂市2022届高考三模 语文试题 word版含答案
展开2022年普通高等学校招生全国统一考试(模拟)
语文参考答案及评分标准
2022.5
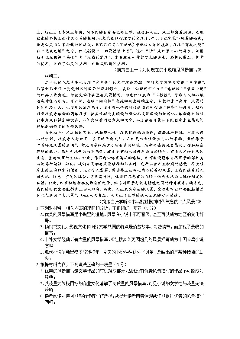
一、现代文阅读(35 分)
(一)现代文阅读I (19分)
1.C(3分。曲解文意)
2.C(3分。A项,结论过于绝对,“作品”扩大了范围;B项,推论不成立;D项“必由之路”夸大事实)
3.B(3分。B项,支持的是材料二第一段的观点。A项,可支撑“一些作家片面地理解现代小说和后现代小说的理念”的观点;C项,谈金庸的文化底蕴,可以反证“风景描写的缺失还是作家对经典文学的生疏和缺课造成的”;D项,可证明材料一第一段风景可以成为“一个地区的文化符号和精神写照”)
4.①作为事实论据,与《红楼梦》共同支撑“文学经典都有大量的风景描写”的观点。
②以古典诗歌为例,证明小说家“对经典文学的生疏和缺课”,紧扣了论题。
(4分。答对一条得2分。意思对即可。如有其他合理答案, 也可得分)
5.①淡化功利,用高质量的风景描写主动抵御商业文化对小说文学性的冲击。
②主动补习经典文学“缺课”,从经典文学中为小说的“风景描写”汲取营养。
③小说创作要做到内心有情,眼中有景,用充实的精神填补风景的缺失。
④反思“向内转”思潮,主动用优质的风景描写培植高雅的读者群体。
⑤重构人与世界的深层联系,书写出那些能触摸到时代气息的“大风景”。
(6分。每条2分,答出三点即可得满分。答案只要源自材料,合理也可得分)
(二)现代文阅读I(16分)
6.C(3分。“主要”错)
7.A(3分。“眼前”错,“哭号”是作者看到尸体时想象出来的)
8.①突出了老人的平民身份,以点带面,写日本人轰炸下国人的苦难。
②突出了老人的善良品质,与法西斯的罪恶形成对比,表达了对侵略的控诉。
③突出了老人的胆怯与无助,激起了读者对人民极大的同情与对敌人的愤慨。
④突出了老人的老弱身份,写出了法西斯暴行的惨无人道。
(4分。答出一点得2分,答对两点得4分。学生也可以先答特点,再答作用,每条满两个合理要点可以得2分)
9.①“轰炸前后”只是一种客观的陈述,“放火者”蕴含着我对侵略者强烈的仇恨。
②改为“放火者”,更为形象地刻画出侵略者的可憎面目,表达上更具文学性。
③文章有多处关于火的场面描写,以“放火者”为题更契合文章内容。
④以“放火者”为题更容易激发读者的共鸣,从而揭露“侵略者”的罪恶。
(6分。答出一点得2分,答对三点得6分。如有其他答案,言之有理也可得分)
二、古代诗文阅读(35分)
(一)文言文阅读(20分)
10.B(3分。正确标点应为:思乞对,言:“前日论枢臣独班,恐蹈往辙,宗社堪再坏耶?宜亲擢台谏,以革权臣之弊,并任宰辅,以鉴专擅之失。”)
11.A(3分。权,权摄,暂时代理某个官职)
12.D(3分。“罢免两名从宫”不当,“除”的意思应为任命新职)
13.( 1)(倪思)又请皇帝召见朝廷内外的将官来咨询问话,以便知道他们有没有真正的才干。(4分。乞、访问、才,各1分。整体句意1分)
(2)于是商议决定犒赏军队每年以四十万缗为限,从此费用有了节制。(4分。犒、额、节,各1分。整体句意1分)
14.①倪思因向皇帝进言,引来史弥远自辩,倪思请求离职。
②后遭到史弥远怀恨,更加坚定了离职的决心。
(3分。答对一条得1分,答对2条得3分)
参考译文:
倪思,字正甫,湖州归安人。乾道二年中进士,屡次升迁官至秘书郎,授任著作郎兼翰林权直。光宗即位,想试试倪思有无文才,结果倪思一个晚上一并起草了四道除授公师的制书。含意、辞藻精确优美,朝廷上的人都诵读赞叹。(倪思)代理侍立修注官,当面向皇帝上奏:“陛下刚刚接受禅位,金主也是才立的,想要制敌死命,一定要在每件事上都胜过他,他奢侈,就用俭朴胜过他;他残暴,就用仁爱胜过他;他懈怠懒惰,就用忧国勤勉胜过他。”(倪思)又请求增设谏官,让其专门负责向皇帝上书言事。(倪思)又请皇帝召见朝廷内外的将官来咨询问话,以便知道他们有没有真正的才干。当初,孝宗因户部有多余的经费,就在三省设置封桩库来准备军用,至绍熙时挪用情况开始频繁,适逢有诏书说要拿出钱十五万缗放进国库预备犒赏军队,倪思认为实际上是供作他用,请求不要拿出去,而且说:“以往每年存入的,大约是四百六十四万缗,所拿出的钱不到两万缗,如不大力节约,那么封桩库从此就没有钱了。”于是商议决定犒赏军队每年以四十万缗为限,从此费用有了节制。(倪思)又进言:“唐朝制度让谏宫跟随宰相入阁,现在谏官每月才进见一次而已,请求许可随同宰相宣召引见,或许才能有充裕的时间论奏。”皇上称好,授任礼部侍郎。(倪思)兼代理吏部侍郎,出为绍兴知府。宁宗即位,召授吏部侍郎兼直学士院。御史姚愈弹劾倪思,倪思出朝为太平州知州,历任泉州知州、建宁府知府,都由于言官司弹劾被罢免。过了很久,皇帝下诏让倪思回京,试任他为礼部侍郎兼直学士院。史弥远拟议授两名从官,参知政事钱象祖没有参与知道。倪思进言:“上奏拟议任命授官的文书,宰相执政应一同进呈,以前专门听从韩侂胄,权力有所偏侧,覆车之辙可作警戒。”然后史弥远上奏章为自己辩解,倪思请求离职,皇上挽留他。倪思请求进见,说“前些日子议论权臣独在朝廷进见,恐怕重蹈覆辙,宗庙社稷还经得住再毁坏吗?应当亲自提拔台谏官,来革除权臣的弊病,共同任用宰相辅臣,来吸取专任擅权的教训。”弥远怀恨,倪思请求离职更加用力,以宝谟阁直学士为镇江府知府,移福州。过了很久,授官宝文阁学士,提举嵩山崇福官。嘉定十三年去世,谥号文节。
(二)古代诗歌阅读(15分)
15.D(3分。“腐化堕落”错,主要是感慨历史兴衰)
16.①均是感慨历史变迁、自然永恒。借“帝子”与“霸国”抒发兴衰感慨,借流水与“清泉”
写自然永恒。
②均使用了设问,引发读者思考。两句均一问一答,引发人们对历史兴亡的深思。
③均采用了对比手法,自然永恒与朝代更迭作对比,表达了对历史变迁的感慨。
④均采用了虚实结合的手法。感慨古人古迹荡然无存是虚写,眼前的流水是实写。
⑤均采用以景结情的手法。以“清泉”或“江水”作结,让人回味无穷。
(6分。每点2分,答对3点得满分。如有其他合理答案, 如反衬,分析合理也可得分)
17.(1)士不可以不弘毅,任重而道远。
(2)蟹六跪而二螯,非蛇鳝之穴无可寄托者
(3)无边落木萧萧下,不尽长江滚滚来
(4)落木千山天远大,澄江一道月分明
(6分。一个空1分。错字、别字、添字、漏字均不得分)
三、语言文字运用(20分)
(一)语言文字运用I(11分)
18.B(3分。“应接不暇”形容来人或事情太多,应付不过来;“目不暇接”指眼睛看不过来。“耳濡目染”指耳朵经常听到,眼睛经常看到,主语应是人;“潜移默化”指人的思想或性格不知不觉受到感染、影响而发生了变化。“雪中送炭”指在别人急需时给予物质或精神上的帮助;“锦上添花”比喻美上加美,好上加好。“心领神会”指对方没有明说,心里已经领会;“活学活用”,强调不是读死书、死读书,能够灵活学习,善于运用)
19.D(3分)
20.①引用与化用结合。先引用哲学家的话,接着巧妙化用,强调读书对“我”的意义。
②对比与类比结合。将思考与读书类比,将时间与读书作对比,强调读书的作用。
③巧用对偶,表意鲜明。“时间可带走一切,读书可带走时间”,对仗工整,朗朗上口。
④采用整句。句式整齐,节奏感强,令人回味。
(5分。答对一条得1分,答对两条得3分,答对三条得5分。意思对即可。如有其他答案,合理也可得分)
(二)语言文字运用Ⅱ(9分)
21.C(3分。设计、制造及应用,符合顺承逻辑;公共利益特别是脆弱群体利益服务,表强调,更合文意)
22.科技向善的定义;企业科技向善的内容;企业科技向善理念普及的现状。
(6分。答对一个2分,三个6分。意思对即可)
四、写作(60分)
23.参考2021年高考作文阅卷标准
2023届山东省临沂市高三一模语文试题 Word版含解析: 这是一份2023届山东省临沂市高三一模语文试题 Word版含解析,共19页。试卷主要包含了 钱锺书《管锥编》等内容,欢迎下载使用。
山东省临沂市2023届高三语文一模试题(Word版附解析): 这是一份山东省临沂市2023届高三语文一模试题(Word版附解析),共20页。试卷主要包含了 钱锺书《管锥编》等内容,欢迎下载使用。
山东省临沂市2023届高三语文一模试题(Word版附解析): 这是一份山东省临沂市2023届高三语文一模试题(Word版附解析),共20页。试卷主要包含了 钱锺书《管锥编》等内容,欢迎下载使用。

