考点01 筛选并整合文中信息(讲义+题组训练)-2022年高考语文二轮复习讲练测(新高考)
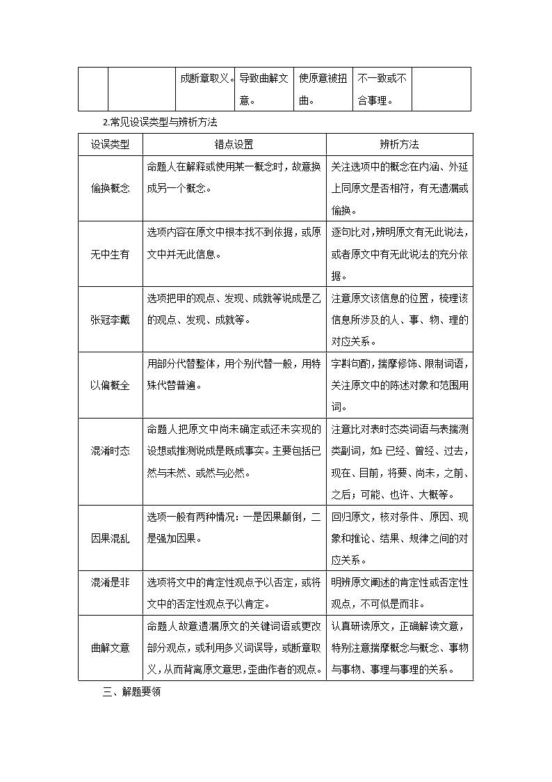
展开考点一 筛选并整合文中信息
——突破高考第1题(解析版)
✬题组训练
一、阅读下面的文字,完成第1题。(湖南省湘潭市2022届高三第一次模拟考试)
材料一:
苏轼作为诗文书画无所不能、异常聪明敏锐的文艺全才,是中国后期封建社会文人们最喜爱的对象。其实,苏的文艺成就本身并不算太高,比起屈、陶、李、杜,要逊色一筹。画的真迹不可复见。就其他说,则字不如诗文,诗文不如词,词的数量也并不算多。然而他在中国文艺史上却有巨大影响,是美学史中重要人物,道理在哪里呢?我认为,他的典型意义正在于,他是地主士大夫矛盾心情最早的鲜明人格化身。他把中晚唐开其端的进取与退隐的矛盾双重心理发展到一个新的质变点。
苏轼一方面是忠君爱国、学优而仕、抱负满怀、谨守儒家思想的人物,无论是他的上皇帝书、熙宁变法的温和保守立场,以及其他许多言行,都充分表现出这一点。这上与杜、白、韩,下与后代无数士大夫知识分子,均无不同,甚至有时还带着似乎难以想像的正统迂腐气(例如责备李白参加永王出兵事等等)。但要注意的是,苏东坡留给后人的主要形象并不是这一面,而恰好是他的另一面。这后一面才是苏之所以为苏的关键所在。苏轼一生并未退隐,也从未真正“归田”,但他通过诗文所表达出来的那种人生空漠之感,却比前人任何口头上或事实上的“退隐”“归田”“遁世”要更深刻更沉重。因为,苏轼诗文中所表达出来的这种“退隐”心绪,已不只是对政治的退避,还是一种对社会的退避;它不是对政治杀戮的恐惧哀伤,已不是“一为黄雀哀,涕下谁能禁”(阮籍),“荣华诚足贵,亦复可怜伤”(陶潜)那种具体的政治哀伤(尽管苏也有这种哀伤),而是对整个人生,世上的纷纷扰扰究竟有何目的和意义这个根本问题的怀疑、厌倦和企求解脱与舍弃。这当然比前者又要深刻一层了。前者(对政治的退避)是可能做到的,后者(对社会的退避)实际上是不可能做到的,除了出家做和尚。然而做和尚也仍要穿衣吃饭,仍有苦恼,也仍然逃不出社会。这便成了一种无法解脱而又要求解脱的对整个人生的厌倦和感伤。如果说,《春江花月夜》之类的对人生的自我意识只是少年时代的喟叹,虽说感伤,并不觉重压;那么,这里的情况就刚好相反,尽管没多谈,却更感沉重,正是“而今识尽愁滋味,欲说还休,欲说还休,却道天凉好个秋”。然而就在强颜欢笑中,不更透出那无可如何,黄昏日暮的沉重伤感么?这种整个人生空漠之感,这种对整个存在、宇宙、人生、社会的怀疑、厌倦、无所希冀、无所寄托的深沉喟叹,尽管不是那么非常自觉,却是苏轼最早在文艺领域中把它充分透露出来的。
“人生到处知何似?应似飞鸿踏雪泥。泥上偶然留指爪,鸿飞那复计东西。”苏轼传达的就是这种携带某种禅意玄思的人生空漠的感喟。尽管苏轼不断地进行自我安慰,时时现出一付随遇而安的“乐观”情绪,“莫听穿林打叶声,何妨吟啸且徐行”“鬓微霜,又何妨”……,但与陶渊明、白居易等人毕竟不同,其中总深深地埋藏着某种要求彻底解脱的出世意念。无怪乎具有同样敏锐眼光的朱熹最不满意苏轼了,他宁肯赞扬王安石,也决不喜欢苏东坡。王船山也是如此。他们都感受到苏轼这一套对当时社会秩序具有潜在的破坏性。苏东坡生得太早,他没法做封建社会的否定者,但他的这种美学理想和审美趣味,却对从元画、元曲到明中叶以来的浪漫主义思潮,起了重要的先驱作用。直到《红楼梦》中的“悲凉之雾,遍被华林”,更是这一因素在新时代条件下的成果。苏轼在后期封建美学上的深远的典型意义,其实就在这里。
(摘编自李泽厚《美的历程》)
材料二:
人生到底是什么呢?苏轼在想:就像鸿雁飞在茫茫的天空中,偶然在雪地上停息,留下一些印迹,而后鸿飞雪化,一切又都不复存在。生命只是一种偶然吗?走过的路上那些模糊的印痕,星星点点,似断似连,又能够说明什么?冥冥之中有什么力量在支配着这一切呢?年轻的苏轼发出了这样的疑问和感喟。
但不管怎样,人总还是要辛勤地努力吧!当年父子三人走在崤山道上,风雪交加,路途崎岖,蹇驴在颠簸中发出长长的嘶喊。这就是路。如今兄弟俩都考上了进士,从小官做起,跟各样的人打交道,疲惫、厌倦总是难免,但总还要努力走下去,这就是路。
在苏轼的诗中,“飞鸿雪爪”的比喻从情感上说带有惆怅的意味,不像“雁无遺踪之意,水无留影之心”那样表现得洒脱。但在哲理上,它也体现着佛禅的无常观。人世无常,虽然也可以导出某种无可奈何的心情,但若是以“无所住”的态度去应对无常,也可以引导出超越的旷达。在这首诗里,两种情绪同时存在。
正像前面说过的,无奈也罢,旷达也罢,对苏轼来说,这些都不妨碍在人生道路上总须有所努力的积极态度。我们看苏轼的一生,一方面喜好老庄与佛禅,能够以超越的眼光看待世事的变幻,但作为一个官员,他却始终是正直和富于责任感的。他任徐州太守时,黄河决堤,大水围城数十天,徐州城岌岌可危。苏轼住在城墙上的小棚子里,有家不回,以安定民心,终于率士民顶住了洪水的侵袭,赢得了极大的声誉。任杭州太守时,他为了兴修水利而疏浚西湖,留下了一条风光绮丽的苏公堤。他绝不会把自己“空”成一个对现实世界毫无意义的虛壳。
(摘编自骆玉明《诗里特别有禅》)
1.下列对材料相关内容的理解和分析,不正确的一项是( )
A.苏轼的诗文最早在文艺领域中充分透露了人生空漠之感,不只是对政治的退避,还是一种对社会的退避。
B.苏轼之所以成为苏轼的关键,是因为苏轼是忠君爱国、学优而仕、抱负满怀、谨守儒家思想的人物。
C.阮籍、陶潜对政治杀戮都感到恐惧哀伤,但并没有深深地埋藏某种要求彻底解脱的出世意念。
D.朱嘉、王船山宁肯赞扬王安石,也决不喜欢苏东坡,因为他们觉得苏轼对当时的社会秩序具有潜在的破坏性。
【答案】B
【解析】B项偷换原因,导致强加因果。原文说“这后一面才是苏之所以为苏的关键所在”,“后一面”是指苏轼“通过诗文所表达出来的那种人生空漠之感,却比前人任何口头上或事实上的‘退隐’‘归田’‘遁世’要更深刻更沉重”。
二、阅读下面的文字,完成第2题。(重庆市2022届高三9月月度质量检测)
材料一
2021年3月20日,三星堆6号坑出土了炭化的大米种子,证明4500年前的古蜀先民已经种植大米。这一新发现引发了人们对植物考古的关注。
植物考古的研究对象是考古发现的与古代人类生活直接或间接相关的植物遗存。植物是有机物质,长期埋藏在土壤中会腐朽消失。能幸存在考古遗址中的植物遗存分为植物大遗存和植物微小遗存。
植物大遗存包括炭化植物遗存,即植物被火灼烧后,原本较易腐烂的有机质转变而成的能够长期保存的炭化物质。此外,有些具备特殊条件的非炭化植物遗骸也可能保存下来,例如浙江河姆渡遗址地势湿洼,稻谷等有机质遗骸因长期被水浸泡而保存良好。
植物微小遗存包括孢粉、植硅体和淀粉粒。孢粉有一层异常坚硬的外壳,能在土壤中长期保存。植硅体是植物从土壤中吸收的液态硅在植物细胞和组织中形成的固态硅化物,同人类关系最密切的禾本科植物盛产植硅体。淀粉粒是葡萄糖分子聚合而成的纯有机物质,不易留存,目前被广泛接受的解释是淀粉粒因封存在古人牙垢中以及石器裂隙深处而得以留存。
研究植物遗存的目的是为了认识和了解这些植物与人的相互关系,从而复原古代人类生活方式,解释古代文化的发展与过程。因此,植物考古学是现代考古学的重要组成部分。
(摘编自赵志军《新石器时代植物考古与农业起源研究》)
材料二
植物考古一般会在实施发掘前确定研究目标,并根据遗址的特点和发掘规模设计发掘方案,发掘之后一般可分为田野釆样与实验室研究两个阶段。采样之后,一部分样本需保持其挟裹土壤的原貌,置于密封口袋内,送至实验室用于微小遗存研究。另一部分样本可现场获取植物大遗存,并将这些大遗存带回实验室进行定性、定量分析。
在相当长的时期内,考古学界曾苦于没有有效的田野方法获取植物遗存,直至1962年美国考古学者斯图尔特·斯特鲁弗采用了水洗遗址堆积土样的方法。这就是被称为“考古发掘技术的一场革命”的浮选法,其原理很简单:炭化植物遗存比水轻,将土壤放入水中,炭化植物遗存就会脱离土壤漂浮到水面。浮选法是目前植物考古田野方法中获取植物遗存最为有效的方法,如浙江余姚田螺山遗址的考古研究,就通过浮选法获取了种类繁多的植物遗存,包括稻谷、栎果、菱角、葫芦籽、柿子核、猕猴桃籽等,这说明田螺山人曾经既从事稻作农业生产,也通过釆集栎果、菱角等野生植物获得食物资源。
在实验室中对植物微小遗存的研究常采用植硅体分析法,先经过风干样品、加碱去除有机质、镉重液浮选等步骤从土壤中提取植硅体,然后再制片、观察、研究。植硅体的形态与植物细胞形状、细胞在植物中的位置、细胞之间的间隙有关,因此可根据植硅体的特征确定其母源植物的种类。此外,植硅体分析法还可以应用于更复杂的考古研究,如安徽巢湖钻探岩心沉积物中就发现了包括水稻扇型、芦苇扇型、木本类和硅藻类在内的近20种植硅体,可以根据这些植硅体的组合特点,研究特定时期巢湖地区气候环境的发展变迁。
(摘编自赵志军《植物考古概述》)
材料三
在植物考古中,利用炭化物、淀粉粒、植硅体研究出土植物遗存的方法取得了显著成果,但这些方法均有局限。植物大遗存需要经过火烧或特殊的沉积环境才能留存,通过淀粉粒、植硅体鉴定植物遗存的准确性较低,很多植物只能鉴定到属、甚至科一级。因此,要想研究先民利用植物的状况,不能仅依据实验室分析,还应参考文献典籍。
比如,《诗经》的成诗年代大约上起西周初年,下至春秋中叶,共记载植物130余种。而目前对植物遗存的分析,多以现代的植物利用状况为依据进行推测,不确定的因素多。如果根据《诗经》等文献了解了周代的植物利用状况,再分析出土的植物遗存,则可将研究的基点向前推进二千多年,以此为基础分析史前和夏、商植物遗存,可信度将大大提高。
《诗经》中的记载还可为植物考古研究提供线索、启示。例如,由“参差荇菜,左右采之”(《周南·关雎》)可知荇菜是当时日常采集的蔬菜,然而,或因为植物考古研究方法的限制,或因为植物考古学家的忽视,至今尚未从两周遗址中发现荇菜遗存物,在未来的研究中可以关注。再比如,“楚”(黄荆,见于《周南·汉广》《唐风·绸缪》)、“樗”(臭椿,见于《豳风·七月》)为日常所用的“薪”(即柴薪),这为从两周遗址中浮选所得的≥1mm的炭屑和大块木炭的树种鉴定提供了参考。
当然,文献记载并非完美无瑕,如多处考古遗址的植物遗存表明,草木樨属为商周时期一种常见的植物,可能被用作马的饲料,但不见于《诗经》的记载。虽然实验室的分析手段难免有缺陷,但为文献记载提供了实证,如对出土乐器材质的分析说明,《诗经》中关于木质乐器的记载是可靠的。因此,实验室分析和参考文献在植物考古中不可偏废。
(摘编自马永超《两周时期的植物利用——来自<诗经>与植物考古的证据》)
2.下列对材料相关内容的理解和分析,不正确的一项是( )
A.炭化植物、有硬壳的孢粉、植硅体等都是考古遗址中的植物遗存。
B.目前对史前和夏、商植物遗存分析的可信度还可进一步提升。
C.通过淀粉粒、植硅体研究出土植物遗存虽卓有成效,但无法精确。
D.商周时期常见的草木樨属植物因被用作马的饲料而未被文献记载。
【答案】D
【解析】D项中“未被文献记载”说法绝对。材料三最后一段说“当然,文献记载并非完美无瑕,如多处考古遗址的植物遗存表明,草木樨属为商周时期一种常见的植物,可能被用作马的饲料,但不见于《诗经》的记载”,原文说没被《诗经》记载,但也可能在其他文献中有所记载,表述为不被文献记载不准确;同时“商周时期常见的草木樨属植物被用作马的饲料”与“未被文献记载”不存在因果关系,属于强加因果。
三、阅读下面的文字,完成第3题。(广东省揭阳市2022届高三第一阶段考试)
材料一:
《红楼梦》是小说,是文学艺术,表达思想的方式是塑造典型形象,使用的语言是生活语言。作者只用寥寥数笔就勾勒出人物形象,并且语言具有鲜明个性特点。第二十四回自“贾芸出了荣国府回来”至“一面趔趄着脚儿去了”,一千八百多字,却写了四个人:贾芸的舅舅卜世人、贾芸的舅妈、醉金刚倪二和贾芸。前面三人虽然都只是寥寥数笔,但俱各传神,卜世人夫妇的鄙吝和倪二的仗义,皆历历如绘。人物的语言也符合各自的身份和性格。“一碗茶也争,我难道手里有蜜!”这是初恋中的智能的语言,反映她心里的甜意。“你忙什么!金簪子掉在井里头,有你的只是有你的。”这是金钏的语言,反映她因受宝玉的赏爱而心悦意肯、别无他虑的心态。“‘呦呦鹿鸣,荷叶浮萍’,小的不敢撒谎。”这是李贵的语言,反映他护送宝玉读书,但不识字,也不理会读书,只是从旁听闻的状况。《红楼梦》里最能言善语的要数黛玉、王熙凤、红玉、麝月几人。林黛玉慧心巧舌、聪明伶俐;王熙风先意承志、博取欢心;红玉伶牙俐齿,如簧百啭;麝月在教训老婆子时词锋逼人,势猛气锐。作者对这四个人的语言是精心设计的,是特写。
《红楼梦》在古典长篇小说中确已成为“绝唱”,这是无庸争议的,但它还是一首不用韵的诗。这不仅仅是因为《红楼梦》里有许多诗,而且它从开头至八十回的叙述,也都有诗的素质,它的叙述与诗是交融的,是一体。诗是什么?是抒情,抒喜怒哀乐各种各样的情而不是干巴巴的纪事,《红楼梦》确有这种抒情性的特点。
(摘编自冯其庸《(红楼梦)的语言魅力》)
材料二:
《红楼梦》主题历来众说纷纭,正如鲁迅所言,经学家见《易》,道学家见淫,才子见缠绵,革命家见排满……持自传说、索引说、阶级斗争说者亦众,此现象实属正常。有些文学作品就像饺子,就为了中间那口馅儿,有些文学作品就像点缀在西瓜里的那些子儿,人间百态尽在其中。其实开篇作者就借空空道人说出,即“大旨谈情”。《红楼梦》可称为“言情小说”,但与现代意义的“言情小说”不同。我们可以从“情”字来赏析《红楼梦》的主题思想:
第一层,是将“情”理解为爱情之情,认为《红楼梦》单纯是一部写宝黛爱情的书。若如此看待红楼,可谓未窥门径,枉费曹公十年辛苦。
第二层境界,认为《红楼梦》是为闺阁立传、女儿正名。刘鹗《老残游记》言:雪芹之大痛深悲,乃是为“千红”一哭,为“万艳”同悲。宝玉在女子面前自卑、自轻、自我否定、自我牺牲。与玉钏儿一起,他烫了手,反急问玉钏儿烫着没有。龄官画蔷,天降大雨,他只顾提醒龄官“快避雨去罢”,却不在意自己也在雨中。受父笞打,黛玉来探,却只嚷不疼,希望黛玉不要伤心……
第三层境界借写宝玉对女子的珍重体贴,探究人与人应该如何相处。体贴,以己之心体人之心,即“己所不欲,勿施于人”。这也是“仁”的内核。当时“仁”道日渐僵化,而作为躯壳的“礼”反据要津,《红楼梦》中亦有暗讽,贾敬死后,贾珍、贾蓉“直哭到天亮喉咙都哑了方住”,回府后便寻欢作乐。而宝玉形象是对“仁”“礼”平衡的一次拨乱反正。有人说《红楼梦》的内核是对封建道德的反抗,宝玉就是代表,实则大谬,宝玉蔑视的是虚伪,是虚礼,而非道德,他领会到了仁道精髓,即体贴,是真道德的践行者。
第四层境界,《红楼梦》不仅是仁爱之书,更是充满无限情怀的天真之书、博爱之书。“仁”道建立在人与人的关系之上,推己及人,即可得仁。宝玉对一切美好、纯净的事物都充满关爱,第三十五回说宝玉“看见燕子,就和燕子说话,河里看见了鱼,就和鱼说话,见了星星月亮,不是长吁短叹,就是咕咕哝哝……”宝玉之“多情而善感”毫无矫揉,发乎真心,他有仁心,坚持、热爱、有信仰;他有诗心,天真、浪漫、充满想象。二者结合,便是宝玉这个“混世魔王”的真实面貌,而这或许也是《红楼梦》一书“大旨谈情”之“情”的真实面貌。
(摘编自王学良《如何赏析作为“言情小说”的(红楼梦)》)
材料三:
中国古代传统小说是以情节为中心的,与情节有关的事件、人物、对话才是正文,而与情节无关的景物则是可有可无的闲文。然传统小说也写景,但那景语多是体现类型而不是呈现个性的,常常是“有诗为证”地铺张一番,而这一番景语可以置换到任何一部小说中。写景的成语化表现了对情节迫切而焦急的渴求心态,表现了对情节的重视之下对情绪的忽略。《红楼梦》也很少写景,在许多现代作家肯定会细细地描绘一番的地方曹雪芹都浑然不觉地放过了,小说中虽然也有写景的地方,但都是笼统的成语:“当时街坊上家家箫管,户户弦歌,当头一轮明月,飞彩凝辉。”(第一回)到了太虚幻境这样的仙境,本该有所渲染,但曹雪芹也同样用成语交待过去了:“但见朱栏白石,绿树清溪,真是人迹希逢,飞尘不到。”(第五回)可见这位伟大的作家对于写景是多么的不习惯。
《红楼梦》景语的成语化提醒我们,其实曹雪芹也还是个情节中心论者,尚没有把中国小说从情节结构过渡到情绪结构。
(摘编自李书磊《<红楼>景语》)
3.下列对材料相关内容的理解和分析,不正确的一项是( )
A.作为中国古典小说的“绝唱”,《红楼梦》在艺术上取得了很高的成就,作者通过塑造典型形象来表情达意,人物的语言富有生活气息。
B.材料一认为《红楼梦》不仅是小说,也是一首不用韵的诗,这源于作品中穿插着很多诗,而且从始至终都是叙述与抒情的交融,具有梦幻色彩。
C.材料二列举了关于《红楼梦》主题的众多说法,指出其主题即作者开篇说的“大旨谈情”,我们可以从“情”字入手去理解把握小说的主旨。
D.材料三可看出传统小说的景语缺少个性,因而可以置换到任何其他一部小说中。
【答案】B
【解析】B项中“从始至终都是”“梦幻色彩”曲解文意。作者只是说在前八十回的叙述中“也都有诗的素质,它的叙述与诗是交融的,是一体”,而不是说从始至终。另外,“梦幻色彩”说法在原文中未提及,属无中生有。
四、阅读下面的文字,完成第4题。(江苏省南通市部分学校2022届高三八省联考模拟检测)
材料一:
屏幕中的剧情跌宕起伏,屏幕上一行又一行的字符络绎不绝地驰过,如同密集射击的炮弹,令人眼花缭乱,它们就是“弹幕”。
尽管弹幕被纳入“评论”范畴,却与传统的文艺批评有巨大的鸿沟。
传统的文艺批评来自阅读之后的深思熟虑,作品的整体观照与解读、分析、阐释构成了基本的工作方式。尽管金圣叹、毛宗岗等擅长的评点式文学批评与弹幕存在某种相似的形式,但是,文本的细读以及品鉴、沉吟、揣摩仍然是不可或缺的操作程序。
相对地说,弹幕的首要特征是“即时”,评论对象往往是作品的一个短暂碎片,譬如一个角色的相貌,出场那一刻的步态等等。弹幕评论带有明显的即兴意味,令人瞩目的是现场、此刻与交互性的狂欢气氛,而不是严肃的反思与真知灼见。
弹幕是网络时代的产物。只有神奇的互联网才能支持如此之多的声音即时互动,让各种貌似无法交集的社会关系迅速地在虚拟空间联结起来。这是印刷文化不可比拟的。
印刷文化的节奏相对缓慢,思想的交换不得不接受印刷速度与配送体系的限制。印刷文化的中心是文字符号。文字符号的阅读、理解、阐释形成一种深度文化。至少在目前,速度与深度的恰当比例仍然以印刷文化作为范本。
尽管弹幕的即时评论也诉诸文字符号,但这些字符被加工为另一种奇特的屏幕形象,开启了另一种性质的空间,譬如视觉经验。它与即时性、交互性构成弹幕文化的巨大吸引力。传统的文学批评无法企及这种吸引力,“深度”也无法替代生气勃勃的喧哗产生的号召。一旦“深度”置换为“速度”,零碎化、平面化、喜剧精神与反讽、拒斥精英趣味也就成了弹幕的另一些表征。对于年轻的一代来说,互联网以及电子传媒的传播方式正在隐蔽地重塑他们的感官、躯体和意识。
(摘编自南帆《弹幕:一个奇特的屏幕现象》)
材料二:
2020年6月,B站隆重上线四大名著,无数年轻观众都是奔着弹幕,或是弹幕与四大名著的“化学反应”去的。但对于年纪更长、文化取向也更为传统的网友来说,弹幕污染了剧作,庸俗了原著,宛若妖雾遮天蔽日,毫无理性可言。
表面看,这是代际差异。但实际上,弹幕的两极评价,昭示出两种截然不同的文化机制与主体状态,彰显了当下信息读写的双轨制。厌恶者所代表的,乃是印刷文明培育的读写习惯,推崇经典,讲究逻辑与秩序;喜爱者所代表的是互联网文化中跨媒介、多感官、娱乐化的接受方式,注重趣味性与参与感。
弹幕空间中,正确、完整、规范、和谐都变得无足轻重,代之而起的,是无政府主义式的“搅和”。原属不同范畴的信息被一锅乱烧,不同类型的语言形式被杂糅拼贴,如同重回蒙昧时代。经过理性文明的长期洗礼后,短暂地“蒙昧”一下,自编自导“人间喜剧”,反倒成为暂时摆脱文明重负的一种人生选择。
另外,与当代社会中无所不在的“计算”相比,这一场场文字游戏是如此地毫无功利。以共同兴趣为纽带,网友们互称“兄弟”,在蓦然而至的弹幕中寻获同好知音。“居然与我想得一样”,这样会心一击的感受,令孤独的当代人倍感满足。
不同于社会场域中被反复思量过的表达,凭借直觉敲下的弹幕,出于真心、近乎自白,乃是电子时空里的“我手写我口”。因此也就不难理解,弹幕中最为常见的一种类型,便是直抒胸隐,依赖口语词,形成众声喧哗的交谈氛围。唯有无限趋近言文一致,那个最本真的自我,才能跃然而出,袒露人前。或者更准确地说,弹幕的终点并非呈现完整的自我形象,而是要探入“有趣的灵魂”的某个侧面。
弹幕的游戏性与趣味性,真的可以带来更美好的人生状态吗?
首先必须承认,弹幕文字游戏的创造门槛与理解成本都极低。鉴于运动速度飞快,且面向最广大的受众,所以必须令人“秒懂”。秒懂的前提,是对庸常的臣服,这不仅是指对于媒体流行语的追随,更指向一种“自诩快乐的末人心态”。自嘲或嘲讽,均跳不出金箍棒画下的“安全圈”,保持在尚不触及本质的限度内。
与口头表演一样,弹幕业已创造出了许多“套话”与流行语。比如,2019年B站的年度弹幕是“awsl”(即“啊我死了”)。这是一句再直白不过的赞美语,形容视频内容令自己无比折服。这种缩略语以极其经济的拼音缩写,提高了沟通的效率,召唤出固定的、集体性的反应模式,也不可避免地带来语言的“失焦”。格套无可厚非,但其中令人上瘾的传染力,以及凌驾于差异性表达之上的霸权地位,恐怕与解放创造力的初衷恰好相反。
更重要的是,弹幕带给人的趣味性、解放感与反讽意味,也日渐固化为一种模式与立场。在进入弹幕空间之前,观者已做好了发笑准备。我们虽不必重弹“娱乐至死”的老调,但在开放态度之外,更需警惕潜伏着的负面因子:弹幕用户被设定为一群单纯追逐快乐的人,而平台迎合(甚至监控、计算)用户需求来生产内容,从而形成了一个“快乐”的闭环。这一闭环将带来“人的再生产”:它召唤快速、固定、永不停歇的人类反应模式,从每一个神经元做起,在每一次欢笑中起步。
(摘编自李静《弹幕版四大名著:“趣味”的治理术》)
4.下列对材料相关内容的理解和分析,正确的一项是( )
A.金圣叹、毛宗岗等擅长的评点式文学批评,对原著进行整体观照,讲究对文本的细读以及品鉴、沉吟、揣摩,解读细致,阐释深刻。
B.针对作品的一个短暂碎片,弹幕能够即时即兴地进行点评,制造此时此地彼此交互的狂欢气氛,迅速联结虚拟空间,这是印刷文化不可比拟的。
C.B站上线四大名著后,年轻观众和年老观众的反应截然不同,年轻观众特别热衷,而年长的观众特别排斥,认为弹幕污染了剧作,庸俗了原著。
D.材料一拿弹幕和传统文艺批评对比,分析二者的长处和弊端;材料二对热衷弹幕者持一种理解的态度,同时也理性地审视了弹幕的负面因子。
【答案】D
【解析】A项中“金圣叹、毛宗岗等擅长的评点式文学批评,对原著进行整体观照……”偷换概念且无中生有,材料一说的是“传统的文艺批评来自阅读之后的深思熟虑,作品的整体观照……”,说的是“传统的文艺批评”,而且原文中没有提到“解读细致,阐释深刻”的评价。
B项中“制造此时此地彼此交互的狂欢气氛……这是印刷文化不可比拟的”扩大范围,材料一说的是“弹幕是网络时代的产物。只有神奇的互联网才能支持如此之多的声音即时互动,让各种貌似无法交集的社会关系迅速地在虚拟空间联结起来。这是印刷文化不可比拟的”,不可比拟的是“即时互动”“迅速联结虚拟空间”,不包括“制造此时此地彼此交互的狂欢气氛”。
C项中“年轻观众”“年老观众”以偏概全,材料二说的是“无数年轻观众”“年纪更长、文化取向也更为传统的网友”,而且“年轻观众特别热衷”的对象是“弹幕”或“弹幕与四大名著的‘化学反应’”,“而年长的观众特别排斥”的表述语气过重。
高考语文二轮复习讲练测(新高考)考点01 筛选并整合文中信息(讲义+词组训练): 这是一份高考语文二轮复习讲练测(新高考)考点01 筛选并整合文中信息(讲义+词组训练),文件包含高考语文二轮复习讲练测新高考考点01筛选并整合文中信息题组训练原卷版+解析docx、高考语文二轮复习讲练测新高考考点01筛选并整合文中信息讲义docx等2份试卷配套教学资源,其中试卷共36页, 欢迎下载使用。
专题01+筛选与整合信息(练习)-2024年高考语文二轮复习讲练测(新教材新高考): 这是一份专题01+筛选与整合信息(练习)-2024年高考语文二轮复习讲练测(新教材新高考),文件包含专题01筛选与整合信息练习原卷版-2024年高考语文二轮复习讲练测新教材新高考1docx、专题01筛选与整合信息练习原卷版-2024年高考语文二轮复习讲练测新教材新高考docx、专题01筛选与整合信息练习解析版-2024年高考语文二轮复习讲练测新教材新高考1docx、专题01筛选与整合信息练习解析版-2024年高考语文二轮复习讲练测新教材新高考docx等4份试卷配套教学资源,其中试卷共62页, 欢迎下载使用。
专题01+筛选和整合信息(讲义)-2024年高考语文二轮复习讲练测(新教材新高考): 这是一份专题01+筛选和整合信息(讲义)-2024年高考语文二轮复习讲练测(新教材新高考),文件包含专题01筛选和整合信息讲义原卷版-2024年高考语文二轮复习讲练测新教材新高考1docx、专题01筛选和整合信息讲义原卷版-2024年高考语文二轮复习讲练测新教材新高考docx、专题01筛选和整合信息讲义解析版-2024年高考语文二轮复习讲练测新教材新高考1docx、专题01筛选和整合信息讲义解析版-2024年高考语文二轮复习讲练测新教材新高考docx等4份试卷配套教学资源,其中试卷共74页, 欢迎下载使用。

