2022天津红桥区高三下学期二模物理试题含解析
展开高三物理
第Ⅰ卷(选择题,共40分)
一、单选题(本题共5小题,每小题5分共25分)
1. 下列说法中正确的是( )
A. 托马斯·杨通过光的单缝衍射实验,证明了光是一种波
B. 光电效应现象说明光具有粒子性,光子具有能量
C. 黑体辐射实验规律说明在宏观世界里能量是连续的
D. 麦克斯韦提出电磁场理论并预言电磁波存在,后来由他又用实验证实电磁波的存在
2. 如图所示,一列简谐横波沿轴正方向传播,时,该波传播到轴上的质点B处,质点A在负的最大位移处。在时,质点A第二次出现在正的最大位移处,则( )
A. 该波的周期为
B. 该波的波速等于
C. 时,质点B在平衡位置处且向下运动
D. 时,质点C在平衡位置处且向下运动
3. 为探究理想变压器原、副线圈电压、电流的关系,将原线圈接到电压有效值不变的正弦交流电源上,副线圈连接相同的灯泡、,电路中分别接了理想交流电压表、和理想交流电流表、,导线电阻不计,如下图所示。当开关闭合后( )
A. 示数变大,示数不变
B. 示数变大,示数变大
C 示数变小,示数变大
D. 与示数变大,与示数不变
4. 倾角为的斜面固定于竖直墙上,为使质量分布均匀的光滑球静止在如图所示的位置,需用一个水平推力作用于球上,的作用线通过球心。设球受到的重力为,竖直墙对球的弹力为,斜面对球的弹力为,则下列说法正确的是( )
A. 一定等于 B. 一定等于
C. 一定大于 D. 一定小于
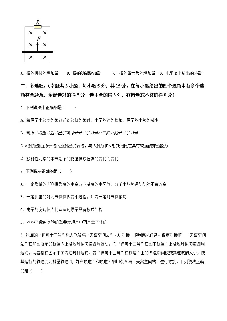
5. 如图所示,竖直放置的两根平行金属导轨之间接有定值电阻R,质量不能忽略的金属棒与两导轨始终保持垂直并良好接触且无摩擦,棒与导轨的电阻均不计,整个装置放在匀强磁场中,磁场方向与导轨平面垂直,棒在竖直向上的恒力F作用下加速上升的一段时间内,力F做的功与安培力做的功的代数和等于@( )
A. 棒的机械能增加量 B. 棒的动能增加量 C. 棒的重力势能增加量 D. 电阻R上放出的热量
二、多选题。(本题共3小题,每小题5分,共15分。在每小题给出的四个选项中有多个选项符合题意,全部选对的得5分,选不全的得3分,有错选或不答的得0分)
6. 下列说法中正确的是( )
A. 氢原子由较高能级跃迁到较低能级时,电子的动能增加,原子的电势能减少
B. 氢原子被激发后发出的可见光光子的能量小于红外线光子的能量
C. α射线是由原子核内放射出的氦核,与β射线和γ射线相比它具有较强的穿透能力
D. 放射性元素的半衰期不会随温度或压强的变化而变化
7. 下列说法正确的是( )
A. 一定质量的100摄氏度的水变成同温度的水蒸气,分子平均热运动动能不会改变
B. 一定质量的封闭气体体积变小过程,外界一定对气体做功
C. 电子的发现使人们认识到原子具有核式结构
D. 粒子散射实验的重要发现是电荷是量子化的
8. 我国的“神舟十三号”载人飞船与“天宫空间站”成功对接,顺利完成任务。假定对接前,“天宫空间站”在如图所示的轨道3上绕地球做匀速圆周运动,而“神舟十三号”在图中轨道1上绕地球做匀速圆周运动,两者都在图示平面内逆时针运转。若“神舟十三号”在轨道1上的点瞬间改变其速度的大小,使其运行的轨道变为椭圆轨道2,并在轨道2和轨道3的切点与“天宫空间站”进行对接,下列说法正确的是( )
A. “神舟十三号”应在点瞬间加速才能使其运动轨道由1变为2
B “神舟十三号”沿椭圆轨道2从点经飞向点过程中,万有引力不做功
C. “神舟十三号”沿椭圆轨道2从点经飞向点过程机械能守恒
D. “天宫空间站”在轨道3上经过点时的速度与“神舟十三号”在轨道2上经过点时的速度大小相等
第Ⅱ卷(非选择题 共60分)
三、实验题(本题满分12分;)
9. (1)用单摆测定重力加速度的实验原理是___________。
(2)若测量结果得到的值偏大,可能是因为___________。(选填选项前的字母)
A组装单摆时,悬点没有固定牢固
B.测量摆长时,将悬线长作为单摆摆长
C.测量周期时,把次全振动误认为是次全振动
D.测量摆长时,用力向下拉着摆球测量摆长
(3)多次改变摆长测出对应的周期,将数据输入计算机,可得到图2所示的图像,图线经过坐标原点,斜率。由此求得重力加速度___________。(,此空答案保留3位有效数字)
10. 图示为简单欧姆表原理示意图,其中电流表的满偏电流,内阻,可变电阻的最大阻值为,电池的电动势,内阻,图中与接线柱相连的表笔颜色应是___________色,接正确使用方法测量电阻的阻值时,指针指在刻度盘的正中央,则___________。该欧姆表使用一段时间后,电池电动势变小,内阻变大,但此表仍能调零,仍按正常使用方法测量电阻结果与真实值比较___________(填“变大”、“变小”或“不变”)。
四、计算题:(本大题共3个小题,共48分,写出必要的文字说明、方程式和重要的演算步骤。只写出最后答案不能得分。有数值计算的题,答案中必须明确写出数值和单位)
11. 高空抛物的危害是极大的,质量为的小物块在距离地面20m高的高层的窗户外由静止自由下落(空气阻力不计),接触地面后经停下来,求小物块对地面的平均作用力多大?(取)
12. 如图所示,质量为、边长为的正方形线框,从有界的匀强磁场上方由静止自由下落,线框电阻为。匀强磁场的宽度为。(),磁感应强度为,线框下落过程中边与磁场边界平行且保持水平。已知线框恰好匀速进入磁场,若由边刚进入磁场到边恰穿出磁场经历的时间为,求:
(1)边刚进入磁场时的速度大小;
(2)线框由边进入磁场到边恰进入的过程,产生的热量;
(3)边刚出磁场时,线框的速度大小。
13. 如图所示,一个质量为,电量为的带正电的粒子(不计重力),从静止开始经电压加速后,沿水平方向进入一宽度为的区域中,当在该区域内同时施加垂直于纸面向里的匀强磁场和竖直向下的匀强电场时,粒子恰好沿水平方向做直线运动,从点射出该区域的右边界;若去掉电场只保留磁场,该粒子仍从静止经电压加速后沿水平方向进入这一区域,恰好从点射出该区域的右边界,且。
(1)粒子射入混合场时的速度大小。
(2)求磁场的磁感应强度的大小。
(3)如果去掉磁场只保留电场,该粒子仍从静止经电压加速后沿水平方向进入这一区域,粒子在该区域右边界的射出点离点的距离为多少?
2023届天津市红桥区高三下学期二模物理试题(解析版): 这是一份2023届天津市红桥区高三下学期二模物理试题(解析版),共17页。试卷主要包含了单选题,多选题,实验题,计算题等内容,欢迎下载使用。
2023天津红桥区高三下学期一模物理试题含解析: 这是一份2023天津红桥区高三下学期一模物理试题含解析,文件包含天津市红桥区2023届高三下学期一模考试物理试题含解析docx、天津市红桥区2023届高三下学期一模考试物理试题docx等2份试卷配套教学资源,其中试卷共16页, 欢迎下载使用。
2022届天津市红桥区高三下学期二模物理试题(PDF版): 这是一份2022届天津市红桥区高三下学期二模物理试题(PDF版),共13页。

