还剩14页未读,
继续阅读
2022届高考生物三模试卷及答案 (1)
展开
这是一份2022届高考生物三模试卷及答案 (1),共17页。试卷主要包含了选择题,非选择题等内容,欢迎下载使用。
2022届新高考生物三模试卷
一、选择题:本题共20小题,每小题2分,共40分。在每小题给出的四个选项中,只有一项是最符合题目要求的。
1.小麦种子中含有丰富的水分和无机盐,下列说法正确的是( )
A.晒干的小麦种子细胞内不含有水分,有利于种子长时间储存
B.小麦种子萌发时,细胞中自由水/结合水的值比休眠时低
C.点燃一粒小麦种子,烧尽后剩下的灰白色灰烬是种子里的无机盐
D.小麦种子细胞中大多数无机盐以化合物的形式存在
2.某科研小组利用差速离心法获得了某细胞的多种细胞器,并对它们的部分成分和结构进行分析,结果如表所示(“+”表示含有对应成分或结构,“-”表示不含对应成分或结构),下列推测正确的是( )
细胞器
双层膜
单层膜
DNA
RNA
蛋白质成分
色素
①
+
-
+
+
+
-
②
-
-
-
+
+
-
③
+
-
+
+
+
+
④
-
+
-
-
+
+
⑤
-
-
-
-
+
-
A.该实验的材料应该是高等植物的叶肉细胞
B.②参与蛋白质的加工与运输过程
C.①内膜表面积/外膜表面积的值大于③的这一比值
D.细胞生命活动过程中④可以合成ATP
3.我校橙子辅导生物兴趣小组研究发现协助物质进出细胞的转运蛋白包括载体蛋白和通道蛋白,且载体蛋白协助物质进出细胞时可能消耗能量,也可能不消耗能量,而通道蛋白协助物质进出细胞时不消耗能量。下列有关叙述错误的是( )
A.无转运蛋白参与的物质进出细胞的方式都是自由扩散
B.水分子可以通过通道蛋白的协助顺浓度梯度进入细胞
C.在主动运输中协助物质进出细胞的蛋白质是载体蛋白
D.物质依靠通道蛋白进出细胞的方式属于被动运输
4.细胞分裂过程中会受到一些信号分子的调节(如图所示),环化一磷酸腺苷(cAMP)是细胞内的一种信号分子,下列相关说法正确的是( )
A.临床上可以利用cAMP抑制肝癌细胞的增殖
B.信号分子1可能会导致精子或卵细胞形成受阻
C.减数分裂与有丝分裂中染色体数目加倍原因不同
D.减数第一次分裂中期与有丝分裂中期DNA数不同
5.马的毛色有黑色和白色两种,由一对等位基因A/a控制,现将黑色马1与白色马2杂交,F1得到一匹白色马3,再将白色马3与另一白色马4杂交,F2有黑色马5和白色马6。下列叙述错误的是( )
A.根据F1的表现型不能直接判断白色为显性性状
B.白色马2和白色马3、白色马4的基因型不一定相同
C.白色马3和白色马4再生出杂合白色马的概率为2/3
D.将白色马6与多匹异性黑色马杂交可鉴定白色马6的基因型
6.某兴趣小组进行酵母菌厌氧呼吸的探究实验,装置如图1;图2为酵母菌细胞内可发生的呼吸过程示意图,其中字符I~Ⅵ表示化学物质,序号①~④代表反应过程。下列叙述错误的是( )
A.图1装置中加水的目的包括隔绝空气及便于观察
B.图1装置中的葡萄糖溶液在加入试管之前应加热煮沸
C.图2能在线粒体中进行的反应过程包括:②③
D.若图2提供的是18O标记的葡萄糖,则最后在Ⅰ、Ⅱ、Ⅲ、Ⅳ、Ⅵ中都可以找到18O
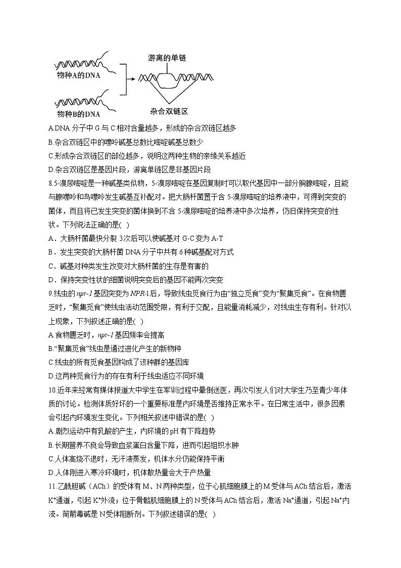
7.当两种生物的DNA单链具有互补的碱基序列时,互补的碱基序列就会结合在一起、形成杂合双链区;没有互补碱基序列的片段,仍然是两条游离的单链,如图所示。下列有关说法正确的是( )
A.DNA分子中G与C相对含量越多,形成的杂合双链区越多
B.杂合双链区中的嘌呤碱基总数比嘧啶碱基总数少
C.形成杂合双链区的部位越多,说明这两种生物的亲缘关系越近
D.杂合双链区是基因片段,游离单链区是非基因片段
8.5-溴尿嘧啶是一种碱基类似物,5-溴尿嘧啶在基因复制时可以取代基因中一部分胸腺嘧啶,且能与腺嘌呤和鸟嘌呤发生碱基互补配对。把大肠杆菌置于含5-溴尿嘧啶的培养液中,可得到突变的菌体,而且将已发生突变的菌体换到不含5-溴尿嘧啶的培养液中多次培养,仍旧保持突变的性状。下列说法正确的是( )
A.大肠杆菌最快分裂3次后可以使碱基对G-C变为A-T
B.发生突变的大肠杆菌DNA分子中共有6种碱基配对方式
C.碱基对种类发生改变对大肠杆菌的生存是有害的
D.保持突变性状的细菌说明突变后的基因不能再次突变
9.线虫的npr-1基因突变为NPR-l后,导致线虫觅食行为由“独立觅食”变为“聚集觅食”。在食物匮乏时,“聚集觅食”使线虫活动范围受限,有利于交配,且能量消耗减少,对线虫生存有利。针对以上现象,下列叙述正确的是( )
A.食物匮乏时,npr-1基因频率会提高
B.“聚集觅食”线虫是通过进化产生的新物种
C.线虫的所有觅食基因构成了该种群的基因库
D.这两种觅食行为的存在有利于线虫适应不同环境
10.近年来经常有媒体报道大中学生在军训过程中晕倒送医,再次引发人们对大学生乃至青少年体质的讨论。检测体质好坏的一个重要标准是内环境是否维持正常水平。在日常生活中,很多因素会引起内环境发生变化。下列相关叙述中错误的是( )
A.剧烈运动中有乳酸的产生,内环境的pH有下降趋势
B.长期营养不良会导致血浆蛋白含量下降,进而引起组织水肿
C.人体高烧不退时,无汗液蒸发,机体水分仍能保持平衡
D.人体刚进入寒冷环境时,机体散热量会大于产热量
11.乙酰胆碱(ACh)的受体有M、N两种类型,位于心肌细胞膜上的M受体与ACh结合后,激活K+通道,引起K+外流;位于骨骼肌细胞膜上的N受体与ACh结合后,激活Na+通道,引起Na+内流。筒箭毒碱是N受体阻断剂。下列叙述错误的是( )
A.支配心肌细胞的神经应属于交感神经
B.Ach可以使骨骼肌细胞产生兴奋
C.神经递质的作用效果与突触后膜上受体类型有关
D.临床静脉注射筒箭毒碱可使肌肉松弛
12.抗利尿激素(ADH)是下丘脑神经细胞分泌的一种九肽,与血浆渗透压调节和血压调节有关,下图是ADH和血浆渗透压及血压变化之间的关系曲线,有关叙述正确的是( )
A.血浆渗透压升高会导致ADH分泌增加,从而使尿量增加
B.血压下降时ADH分泌增加,促进了尿的排出
C.血浆渗透压和血压的变化引起ADH的变化是正反馈
D.两图分别是在血压恒定和渗透压恒定时测得的数据
13.科学家用IAA处理胚芽鞘切段进行实验,在处理后的第12分钟至40分钟左右胚芽鞘切段快速生长(第一阶段),40分钟后开始出现持续生长反应(第二阶段)。实验还发现,使用其他酸性物质处理也能使胚芽鞘切段出现第一阶段反应,但不会出现第二阶段反应;而RNA合成抑制剂或蛋白质合成抑制剂处理胚芽鞘切段可显著抑制第二阶段的生长反应。下列叙述正确的是( )
A.实验过程属于自身前后对照,不需要再单独设置对照组
B.IAA促进胚芽鞘切段第一阶段快速生长的原因可能是IAA促进了H+进入细胞
C.IAA促进胚芽鞘切段第二阶段持续生长的原因可能是IAA促进了蛋白质的合成
D.生产上使用酸性缓冲液代替IAA处理作物,可促进作物持续快速生长
14.在一个原始的森林中,两个物种的种间关系如图所示,下列叙述正确的是( )
A.BC段该生态系统的物种丰富度降低
B.AB段两个种群为捕食关系,物种2是捕食者
C.BC段两个种群为共生关系,物种1随物种2的变化而变化
D.BC段物种1的数量下降仅与喷洒的农药有关
15.灭活疫苗又称死疫苗,是选用特异性的病原微生物经大量培养后,用理化手段将之灭活后制成。灭活疫苗具有稳定性好、易制备、易保存等优点。下列叙述错误的是( )
A.灭活疫苗不能在体内增殖,故需要重复接种2~3次
B.灭活疫苗主要诱导机体形成体液免疫,难以形成细胞免疫
C.某人注射疫苗后仍被感染患病,这说明之前注射的疫苗无效
D.两次疫苗注射的间隔时间不能过长,否则可能导致其不能达到预设的免疫效果
16.人的载脂蛋白ap-B基因在肝、肾细胞中控制合成的蛋白质含有4563个氨基酸,但在小肠细胞中控制合成的蛋白质仅有2153 个氨基酸,原因是小肠细胞中的脱氨酶将apo-B 的 mRNA 上控制第 2154个氨基酸的密码子 CAA 转变成了 UAA。下列相关叙述错误的是( )
A.肾脏细胞与小肠细胞中apo-B 基因的转录产物长度相同
B. 脱氨酶导致小肠细胞中apo-B 基因的碱基序列发生改变
C. 人的某些基因在不同细胞中可编码合成不同的蛋白质
D.mRNA 中 CAA 编码某种特定的氨基酸,UAA 不编码氨基酸
17.如图表示某遗传病(由常染色体上的基因控制)的家系图,如表所示为部分家庭成员的基因检测结果,已知该遗传病的发病情况不受环境影响。下列有关叙述正确的是( )
成员
Ⅰ-1
Ⅰ-2
Ⅰ-3
Ⅰ-4
Ⅱ-6
Ⅱ-7
Ⅲ-10
条带1
+
+
+
+
+
+
条带2
+
+
+
+
条带3
+
+
+
+
+
+
条带4
+
+
+
+
注:有“+”号表示有对应的基因片段;无“+”号表示无对应的基因片段。
A.Ⅱ-6、Ⅱ-7所携带的致病基因是由同一基因发生不同突变而来的
B.Ⅰ-1和Ⅰ-2的基因型相同,Ⅰ-3和Ⅰ-4的基因型不同
C.若Ⅱ-5与Ⅱ-8婚配,则所生孩子可能患病
D.Ⅳ-11患病的概率为7/16或1/2
18.糖尿病发病率近年来在全球多个国家呈上升趋势,糖尿病已成为威胁人类健康的十大杀手之一,图中甲为1型糖尿病患者,乙为健康人,正确的是( )
A.乙ab段与甲AB段相比,乙的胰岛B细胞中高尔基体和内质网的活动较弱
B.用斐林试剂对B、b点时尿液进行检查,一般情况下,水浴加热后只有B点时尿液出现砖红色
C.乙cd段血糖浓度下降的直接原因是血糖大量转化为脂肪
D.运动时,甲状腺激素的分泌量明显增多,随之胰高血糖素浓度降低
19.盐酸和NaOH溶液是生物实验中常用的酸碱溶液,因其具有一定的腐蚀性,使用时务必注意安全。下列关于盐酸或NaOH溶液在实验中的作用,叙述错误的是( )
选项
实验名称
试剂
作用
A
影响酶活性的条件
质量分数为5%的盐酸
控制自变量—pH,为酶的作用提供酸性条件
B
探究酵母菌细胞呼吸的方式
质量分数为10%的NaOH溶液
吸收空气中的CO2,保证通入酵母菌培养液中的空气不含CO2
C
低温诱导植物染色体数目的变化
质量分数为15%的盐酸
与酒精等体积混合,使植物组织中的细胞相互分离
D
生物体维持pH稳定的机制
0.1mol/L的NaOH溶液
与Na2HPO4、NaH2PO4等溶液混合配制成pH=7的缓冲液
A.A B.B C.C D.D
20.“绿水青山就是金山银山”,只有正确处理人、资源、环境的关系,走可持续发展之路,才是人类唯一正确的选择。下列与环境保护相关的说法正确的是( )
A.温室效应可能导致南极地区的部分海冰融化,从而导致企鹅的栖息地越来越少
B.从生物多样性的价值来分析,湿地生态系统具有蓄洪抗旱、净化水质等直接使用价值
C.常有人将从市场上买来的动物放归自然环境,这种“放生”行为一定有利于保护生物多样性
D.应将各地濒危野生物种都迁移到自然保护区并加以保护,禁止一切形式的猎采和买卖
D.若近亲结婚,10号与14号婚配生出正常女孩与正常男孩的概率相同,为1/4
二、非选择题:共60分,第21~24题为必考题,每个试题考生都必须作答,第25~26题为选考题,考生根据要求作答。
(一)必考题:共45分。
21.(10分)干旱对植物生长有较严重影响,研究人员从盐生植物碱蓬中获得了两个特有的基因:CYC基因和AFP基因,为进一步研究两基因的功能,研究人员通过基因工程技术获得了转CYC基因水稻植株、转AFP基因水稻植株,并进行了相关实验,结果如下表所示。回答下列问题:
分组处理
根部细胞无机盐含量(mg·g-1)
叶片叶绿素含量(mg·g-1)
光合速率
(μmolCO2·m-2·s-1)
普通水稻植株、湿度70%
1.31
3.22
21.17
普通水稻植株、湿度30%
1.36
2.41
16.32
转CYC基因水稻植株、湿度70%
1.32
3.24
21.23
转CYC基因水稻植株、湿度30%
1.67
2.43
18.92
转AFP基因水稻植株、湿度70%
1.29
3.31
21.32
转AFP基因水稻植株、湿度30%
1.37
3.18
19.97
(1)测定水稻叶片中的叶绿素含量时,需要先提取色素,提取绿叶中光合色素的原理是___________。利用纸层析法分别分离正常条件下和干旱条件下的叶片中的光合色素,所得的滤纸条自上到下第__________条色素带存在明显差异。
(2)与普通水稻相比,湿度30%条件下,转AFP基因水稻光合速率下降不明显,根据实验结果分析其原因是__________。
(3)结合上述研究结果分析,碱蓬能够在盐碱、干旱条件下保持较好生长状态的原因是__________。
22.(12分)亨廷顿病是一种以不自主运动,精神异常和进行性痴呆为主要临床特点的神经系统疾病。患者神经细胞内亨廷顿蛋白(Htt)基因突变,致使Htt蛋白结构异常,异常蛋白无法被细胞内溶酶体中的蛋白酶等清除,阻碍了兴奋在细胞间的传递。
(1)兴奋在细胞间的传递过程中,突触前膜以______方式释放神经递质,该种方式可在短时间内大量释放神经递质,有利于______。
(2)研究者将突变的Htt基因转入小鼠体内得到患病小鼠。与对照组相比,患病小鼠随周龄增加,体内蛋白C含量逐渐下降。同时检测到患病与正常小鼠体内C蛋白所对应mRNA的量不同。由此分析患病小鼠体内蛋白C含量下降的原因是______。
(3)为研究蛋白C的功能,研究者在小鼠神经瘤母细胞中转入能够抑制蛋白C表达的载体作为实验组,以转入空载体的小鼠神经瘤母细胞作为对照组。用绿色荧光蛋白标记两组细胞内的突触小泡。激光照射细胞的某一区域,使该区域(图中方框内所示)内荧光淬灭。停止激光照射后,该区域周围的荧光分子会以一定速率向受照射区域运动,一段时间后观察并检测该区域的荧光恢复程度。实验结果如图所示。据图判断,激光照射区域是细胞的______,对比实验组与对照组在激光照射区域荧光恢复的差别,表明______。
(4)综合上述实验结果,Htt基因突变,阻碍兴奋在细胞间传递的原因是:Htt蛋白空间结构异常,不能被降解,______。
23.(14分)大豆种皮颜色主要由3对等位基因I/i、R/r和T/t控制,相关机理如图1(其中T、t基因均表达,但T基因表达的酶活性比t基因表达的酶活性明显要高,导致相关物质积累量不同)。种皮细胞中花青素积累量不同使其表现为黑色或浅黑色,当细胞中仅有原花青素时表现为褐色或浅褐色。现有纯系黄皮和纯系浅黑皮大豆杂交,其结果如图2。请回答下列问题:
(1)与基因T相比,基因t中仅缺失一个碱基对,其表达的产物中氨基酸数量减少,原因是__________。
(2)亲本的基因型为__________、__________ 。
(3)F2中黄皮大豆的基因型可能有__________种。F2黑皮大豆自交后代中,种皮颜色及比例为__________。
(4)根据本杂交实验结果,有同学提出“两对基因I/i与T/t的遗传遵循基因自由组合定律”,此
观点是否正确?简要说明理由:__________。
(5)若要通过杂交实验探究3对基因的遗传是否遵循自由组合定律,应用种皮颜色为__________的大豆与本实验中的黄皮亲本杂交,获得F1后,F1自交,若后代黄色:黑色:浅黑色:褐色:浅褐色=__________,则证明3对基因的遗传遵循基因自由组合定律。
24.(9分)朱鹮曾广泛分布于东北亚地区,后来由于人类活动等原因导致其数量锐减,在中国一度被认为野外种群已灭绝。直到上世纪八十年代,我国科研人员才在陕西省洋县重新发现了一个7只的野生自然种群(被命名为“秦岭一号群体”)。通过及时采取措施,2020年时朱鹮数量在我国已恢复到大约4400只的规模。请回答下列问题:
(1)朱鹮个体较大,易于识别。科研人员采用直接计数法统计出朱鹮的数量,这种统计方法的优点是_______________。
(2)朱鹮主食鱼类,与朱鹮同生境中的黄鼬除了捕食鱼类以外,也会盗食朱鹮的卵和幼鸟,说明黄鼬与朱鹮之间存在_____________关系。
(3)为了解朱鹮分布区鱼类能否满足朱鹮的需要,科研人员采用___________法来调查鱼类的密度,并据此估算出鱼类的______________和朱鹮的__________。
(4)初步观察发现,高大乔木的密度可能是朱鹮选为巢区的重要“标准”之一,科研人员合理设置____________(填序号:①4m×4m ②10m×10m ③25m×25m)的样方来统计朱鹮巢区高大乔木的密度。
(5)科研人员一方面将野外捕捉的部分朱鹮移至当地的饲养场开展人工繁育,另一方面将繁育出来的部分个体移到洋县以外的地方放归野外,这类措施属于_____________保护。
(6)在30多年来我国朱鹮的数量显著增加,说明_____________________。
(二)选考题:共15分,请考生从给出的两道题中任选一题作答。如果多做,则按所做的第一题计分。
25.[选修1:生物技术实践](15分)
COD(化学需氧量)是衡量污水中有机污染物含量的重要指标。有人从分离出的多种细菌中筛选获得具有高效降低COD能力的菌株,具体过程如图所示。回答下列问题:
(1)在牛肉膏蛋白胨培养基中,可为细菌提供维生素的成分有_____。在本实验配制培养基时通常需要将pH调至_____。
(2)图中涉及两种牛肉膏蛋白胨培养基,二者在成分上的主要区别是_____。图中牛肉膏蛋白胨液体培养基的主要用途是_____。
(3)图中所示在35℃条件下培养5天后进行接种的方法是_____。将培养皿放在160~170℃环境中处理1~2h的灭菌方法是_____。
(4)为比较筛选出的不同菌株降低COD能力的大小,主要的实验思路为_____。
26.[选修3:现代生物科技专题](15分)
枯草芽孢杆菌可分泌纤维素酶。硏究者筛选到一株降解纤维素能力较强的枯草芽孢杆菌菌株(B菌),从中扩増得到了一种纤维素酶(C1酶)基因。将获得的C1酶基因与高效表达载体(H质粒)连接,再导入B菌,以期获得降解纤维素能力更强的工程菌。
(1)C1酶基因可利用PCR技术进行扩增,扩增时需要根据_______设计引物,引物的用是_______。
(2)对扩增到的C1酶基因测序,与数据库中的C1酶基因编码序列相比有两个碱基对不同,但两者编码出的蛋白质的氨基酸序列相同,这是因为_______。C1酶基因在_______酶的作用下可与质粒进行体外连接,C1酶基因能与质粒重组并在受体细胞中表达的遗传学基础是_______。
(3)C1酶基因以B链为转录模板链,转录时mRNA自身的延伸方向为5′→3′。为了使C1酶基因按照正确的方向与已被酶切的HT质粒连接,扩增C1酶基因时在其两端添加了SmaI和BamHI的酶切位点。该基因内部没有这两种酶切位点。图1中酶切位点1和2所对应的酶分别是_______。
(4)将纤维素含量为20%的培养基分为三组,一组接种工程菌,对照组1不进行处理,对照组2接种_______。在相同条件下培养96小时,结果如图2,说明工程菌降解纤维素的能力最强。预期该工程菌在处理废弃物及保护环境方面可能的应用_______。(举一例)
答案以及解析
1.答案:C
解析:晒干的小麦种子细胞中自由水含量相对较低,细胞代谢较慢,有利于种子长时间储存,细胞内仍含有水分,A错误;小麦种子萌发时,细胞中自由水含量升高,细胞中自由水/结合水的值比休眠时高,B错误;点燃一粒小麦种子,烧尽后剩下的灰白色灰烬是种子里的无机盐,C正确;小麦种子细胞中大多数无机盐以离子的形式存在,D错误。
2.答案:C
解析:分析表格可知,①③含有双层膜,且③含有色素,推测①为线粒体,③为叶绿体;⑤无膜结构且不含核酸,推测⑤可能为中心体,则该实验所用的材料可能为低等植物细胞,A错误;②无膜结构,含有蛋白质和RNA,推测其是核糖体,核糖体参与蛋白质的合成,但不参与蛋白质的加工与运输,B错误;①为线粒体,③为叶绿体,线粒体内膜向内折叠形成嵴使内膜的表面积大于外膜,但叶绿体内膜的表面积通常小于外膜,C正确;④含有单层膜且含有色素,推测其为液泡,其不能合成ATP,D错误。
3.答案:A
解析:A、无转运蛋白参与的还可能是胞吞和胞吐,A错误;B、水分子可以通过通道蛋白的协助顺浓度梯度进入细胞,B正确;C、主动运输中协助物质进出细胞的蛋白质是载体蛋白,C正确;D、物质依靠通道蛋白进出细胞的方式属于协助扩散,属于被动运输,D正确。故选:A。
4.答案:B
解析:cAMP能抑制减数第一次分裂,肝癌细胞的增殖方式为有丝分裂,故cAMP不能抑制肝癌细胞的增殖;信号分子1与蛋白质结合,激活酶A,从而催化ATP水解形成cAMP,cAMP使酶P活化,进而抑制减数第一次分裂,精子和卵细胞形成是通过减数分裂形成的,所以信号分子1可能会导致精子或卵细胞形成受阻;减数分裂与有丝分裂中染色体数目加倍的原因均是着丝点分裂;减数第一次分裂中期与有丝分裂中期DNA数相同。
5.答案:C
解析:本题考查遗传推导与概率计算。判断显隐性的方法有杂交法和性状分离法,杂交法适用于大样本问题的讨论,性状分离法均适用,所以一匹黑色马和一匹白色马杂交得到F1一匹白色马不能判断白色为显性性状,A正确;由白色马3和白色马4杂交,F2出现黑色马,可得出黑色为隐性性状,白色为显性性状,可进一步得出每个个体的基因型:黑色马1和黑色马5均为aa,白色马2可能为AA或Aa,白色马3和白色马4均为Aa,白色马6可能为1/3AA或2/3Aa,B正确;白色马3(Aa)和白色马4(Aa)杂交,子代生出杂合白色马(即Aa)的概率为1/2,C错误;鉴定白色马6的基因型可以选择与多匹异性黑色马进行测交,如果子代全为白色马,则白色马6的基因型为AA,如果子代出现黑色马,则白色马6基因型为Aa,D正确。
6.答案:D
解析:图1中探究的是酵母菌的无氧呼吸,装置中的水可以隔绝空气,为下部的酵母菌创造无氧条件,便于观察无氧呼吸的实验现象,A正确;图1装置中的葡萄糖溶液在加入试管之前应加热煮沸,以排除其他微生物对实验的干扰,B正确;图2中能够发生在线粒体中的过程为:②有氧呼吸第二阶段、③有氧呼吸第三阶段,C正确;已知图2提供的是18O标记的葡萄糖,而图中Ⅲ为[H],不含18O;Ⅳ为氧气,没有被标记(不含18O),D错误。
7.答案:C
解析:本题考查DNA分子的结构。DNA分子中G与C相对含量的多少与形成杂合双链区的多少没有关系,A错误;根据碱基互补配对原则可知,杂合双链区中的嘌呤碱基总数等于嘧啶碱基总数,B错误;形成杂合双链区的部位越多,说明这两种生物的亲缘关系越近,C正确;形成杂合双链区只能说明单链DNA之间具有互补的碱基序列,杂合双链区不一定是基因片段,游离单链区也不一定是非基因片段,D错误。
8.答案:A
解析:A、由题干可知,5-溴尿嘧啶可以与A配对,又可以和G配对,复制一次时5-溴尿嘧啶与G配对,复制第二次时出现5-溴尿嘧啶与A配对,复制第三次出现A与T配对,所以需要经过3次复制后,大肠杆菌分裂3次,才能实现细胞中某DNA分子某位点上碱基对从G-C到A-T的替换,A正确;B、发生突变的大肠杆菌DNA分子中共有4种碱基配对方式,即5-溴尿嘧啶与G配对、5-溴尿嘧啶与A配对、A与T配对、G与C配对,B错误; C、根据题意可知,经5-溴尿嘧啶诱变的大肠杆菌发生了基因突变,基因突变具有不定向性,突变后的性状对大肠杆菌的生存是否有害由自然选择决定,C错误; D、保持突变性状的细菌说明细菌性状的改变是基因突变引起的,而不只是环境的改变导致的,而基因突变具有不定向性,突变后的基因可以再次发生突变,D错误。故选A。
9.答案:D
解析:A、npr-1基因控制的是“独立觅食”,在食物匮乏时,使线虫活动范围大,能量消耗多,不有利于交配,对线虫生存有害,基因频率会下降,A错误;B、“聚集觅食”线虫与“独立觅食”未产生生殖隔离,“聚集觅食”线虫不是新物种,B错误;C、线虫的所有基因构成了该种群的基因库,C错误;D、两种觅食行为,有利于线虫在不同的食物环境中觅食,有利于线虫适应环境,D正确。故选:D。
10.答案:C
解析:剧烈运动时,人体中存在无氧呼吸,产生的乳酸使pH有下降趋势,但由于有缓冲物质存在,故pH不会明显下降,A项正确;食物中长期缺少蛋白质,会导致血浆蛋白含量下降,进而使血浆进入组织液的水分多于回流的水分,引起组织水肿,B项正确;汗液蒸发是机体散热的主要途径之一,人体高烧不退时,机体无汗液蒸发,此时水分平衡可能被打破,故高烧不退的病人需要多饮水以补充水分来源,C项错误;人体刚进入寒冷环境时,内外温差大,散热量会大于产热量,但是通过神经—体液调节,最终散热量和产热量处于动态平衡,D项正确。
11.答案:A
解析:A、支配心肌细胞的神经主要有交感神经,副交感神经,迷走神经等,A错误;B、位于骨骼肌细胞膜上的N受体与ACh结合后,激活Na+通道,引起Na+内流,形成动作电位,骨骼肌细胞产生兴奋,B正确;C、根据题干信息可知,ACh与M和N结合所引发的效果不同,C正确;D、筒箭毒碱是N受体阻断剂,使ACh不能正常与N结合,从而不引起骨骼肌细胞产生兴奋,达到使肌肉松弛的效果,D正确。故选:A。
12.答案:D
解析:血浆渗透压升高刺激下丘脑渗透压感受器,使得下丘脑合成,垂体释放抗利尿激素(ADH),增加肾小管和集合管对水分的重吸收,使得尿量减少;由曲线可知,血压下降时ADH分泌增加,减少了尿的排出;血浆渗透压升高引起ADH分泌增加,使血浆渗透压降低,从而使ADH分泌减沙,是负反馈;左图测定血浆渗透压对ADH的影响,血压属于无关变量,而右图测定血压对ADH的影响,血浆渗透压属于无关变量,因此两图分别是在血压恒定和渗透压恒定时测得的数据;故选D。
13.答案:C
解析:该实验需要未经外源生长素处理的胚芽鞘作为对照组,A错误;根据题干可以推测第一阶段快速生长是细胞外呈酸性引起的,所以可能是IAA促进H+运出细胞,B错误;根据题干可知RNA合成抑制剂或蛋白质合成抑制剂处理胚芽鞘切段可显著抑制第二阶段的生长反应,所以可能是IAA促进了蛋白质的合成,C正确;据题可知酸性物质只能促进胚芽鞘第一阶段快速生长,D错误。
14.答案:B
解析:A、BC段物种1和2的数量都有所降低,但这并不意味着该生态系统中的物种丰富度降低,A错误;B、AB段两个种群为捕食关系,物种1先减少,物种2随之减少,为捕食者,B正确;C、BC段物种1和2的种群数量表现为同步的变化,没有表现物种1随物种2的变化而变化,C错误;D、在BC段如果没有喷撒的农药,则物种1的数量应是上升的,显然物种1的数量下降与喷洒的农药有关,但一定也受到了其天敌物种2的制约和环境的影响,D错误。故选B。
15.答案:C
解析:本题考查免疫学原理的应用。根据题意可知,灭活疫苗又称死疫苗,因此,灭活疫苗不能像天然病原体一样在体内增殖,单次注射疫苗可能导致机体产生的记忆细胞和抗体浓度较低,因而需要进行多次重复接种,A正确;由于灭活疫苗是死疫苗,不能进入细胞内增殖,因此其主要诱导机体产生的是体液免疫,难以形成细胞免疫,B正确;某人注射疫苗后仍感染患病,可能是之前注射的疫苗无效,也可能是病原体发生了变异,或间隔时间过长,导致之前注射疫苗后引起的免疫已经失效,或疫苗已发挥一定程度作用,但仅减少了重症症状,没能避免感染患病,C错误,D正确。
16.答案:B
解析:A、肾脏细胞与小肠细胞中的apo-B基因的碱基序列相同,转录产生的mRNA应具有相同的长度, A正确;B、脱氨酶在小肠细胞中使mRNA序列改变,使终止密码子提前,其基因结构并没有改变,B错误; C、根据题干信息,人体的apo-B基因在不同细胞控制合成了不同的蛋白质,C正确;D、apo-B的mNA中CAA编码某种特定的氨基酸,其中的C被U替代后,形成了终止密码子UAA使肽链变短,D正确。故选B。
17.答案:D
解析:结合图表分析可知,该遗传病由两对等位基因控制,且其中一种隐性基因纯合就会导致患病,设相关基因为A/a、B/b。Ⅱ-6、Ⅱ-7为患者,所生孩子正常,说明Ⅱ-6、Ⅱ-7分别携带致病基因a和b,A错误。条带1、2、3、4可分别代表基因A、a、B、b,则Ⅰ-1、Ⅰ-2的基因型均为AaBB,Ⅰ-3、Ⅰ-4的基因型均为AABb,Ⅱ-5的基因型为AABB或AaBB,Ⅱ-8的基因型为AABB或AABb,Ⅱ-5与Ⅱ-8婚配不会生出患病孩子,B、C错误。Ⅱ-6的基因型为aaBB,Ⅱ-7的基因型为AAbb,Ⅲ-9的基因型为AaBb,Ⅲ-10的基因型为AaBb,由于A、a和B、b两对基因可能位于两对同源染色体上,也可能位于一对同源染色体上,故Ⅲ-9和Ⅲ-10所生Ⅳ-11患病的概率为7/16或1/2,D正确。
18.答案:B
解析:根据分析可知:甲属于糖尿病患者,则胰岛B细胞受损,加工并分泌胰岛素少,而胰岛素的化学本质是蛋白质,因此高尔基体和内质网的活动明显弱一些,而乙是健康人,此时相关细胞器活动较强;根据分析可知:甲属于糖尿病患者,尿中含糖,乙属于健康人,尿中不含糖;因此用斐林试剂对B、b点时尿液进行检查一般情况下,水浴加热后只有B点出现砖红色;乙d段血糖浓度下降的直接原因是开始运动,血糖大量参与氧化供能;在运动时,甲状腺激素的分泌量增多,糖氧化分解加强,血糖浓度降低,胰高血糖素浓度增加;故选B。
19.答案:D
解析:在探究影响酶活性条件时,pH是自变量,可以探究pH对酶活性的影响,A正确;在“探究酵母菌细胞呼吸的方式”实验中,用质量分数为10%的NaOH溶液吸收空气中的CO2,保证通入酵母菌培养液中的空气不含CO2,以确保实验结果的准确性,B正确;在“低温诱导植物染色体数目的变化”实验中,将质量分数为15%的盐酸与酒精等体积混合作为解离液,使植物组织中的细胞相互分离,C正确;pH=7的缓冲液是由Na2HPO4和NaH2PO4配置而成,而0.1mol/L的NaOH溶液在该实验中是用于调整溶液pH值变化的,不是用来配制缓冲液的,D错误。
20.答案:A
解析:温室效应导致气温升髙,导致南极地区的部分海冰瀜化,从而导致南极企鹅的栖息地越来越少,A正确;洞庭湖湿地具有蓄洪抗旱、净化水质等间接价值,B错误;“放生”行为不一定有利于保护生物多样性,比如有人购买了不属于当地的物种放生,有可能因为生物入侵导致降低生物多样性,C错误;部分濒危物种可能无法在自然环境中繁衍生存,需要在濒危动植物繁育中心进行相应保护,D错误。
21.(除标注外,每空2分,共10分)(1)色素能溶解在酒精或丙酮等有机溶剂中三、四
(2)与普通水稻相比,湿度30%条件下,转AFP基因水稻的叶片中叶绿素含量明显提高,有利于光合作用光反应的进行,故转AFP基因水稻光合速率仍维持较高水平(3分)
(3)CYC基因可以促进根部细胞对无机盐的吸收来适应盐生环境,AFP基因可以促进合成叶绿素来适应干旱环境(3分)
解析:(1)提取色素原理是色素能溶解在酒精或丙酮等有机溶剂中,所以可用无水酒精等提取色素。分析表格可知,正常条件下和干旱条件下的叶片中叶绿素的含量相差较大,综合上述分析可得,利用纸层析法分别分离正常条件下和干旱条件下的叶片中的光合色素,所得的滤纸条自上到下第三、四条色素带存在明显差异。(2)与普通水稻相比,湿度30%条件下,转AFP基因水稻的叶片中叶绿素含量明显提高,有利于光合作用光反应的进行,故转AFP基因水稻光合速率仍维持较高水平。(3)分析表格数据可知,与对照相比,转CYC基因水稻植株在湿度为30%的条件下,根部细胞中无机盐含量升高,而叶片中叶绿素含量差别不大,光合速率有所提高,故推测CYC基因的功能是通过促进根部细胞对无机盐的吸收来适应盐生环境的;湿度降低后,与普通水稻相比,转AFP基因水稻的叶片中叶绿素含量明显提高,有利于光合作用光反应的进行,故转AFP基因水稻光合速率仍维持较高水平,故推测AFP基因可以促进合成叶绿素来适应干旱环境。
22.(除标注外,每空2分,共12分)(1)胞吐作用神经冲动的快速传递
(2)结构异常的Htt蛋白抑制蛋白C基因的转录,从而降低了体内蛋白C的含量
(3)轴突(神经纤维)蛋白C能够促进突触小泡的正常运输
(4)蛋白C的表达降低,突触小泡运输减慢,突触信号传递受阻
解析:(1)兴奋在细胞间的传递过程中,突触前膜以胞吐作用释放神经递质,该种方式可在短时间内大量释放神经递质,有利于神经冲动的快速传递。(2)将突变的Htt基因转入小鼠体内得到患病小鼠。与对照组相比,患病小鼠随周龄增加,体内蛋白C含量逐渐下降。且患病与正常小鼠体内C蛋白所对应mRNA的量不同,可能原因是:结构异常的Htt蛋白抑制蛋白C基因的转录,从而降低了体内蛋白C的含量。(3)根据图示,微光照射区域位于轴突末梢上,对照组激光照射后荧光淬灭,停止激光照射后一段时间该区域的荧光恢复正常水平,实验组激光照射后一段时间内激光照射区域的荧光依旧没有恢复,说明荧光标记的突触小泡受刺后没有向照射区移动,说明蛋白C促进突触小泡的正常运输。(4)综合上述实验结果可知,Htt基因突变后导致不能被溶酶体中的水解酶水解,蛋白C表达降低,却抑制突触小泡的运输,突触传递信号受阻。
23.(除标注外,每空2分,共14分)(1)碱基对缺失导致转录形成的mRNA上终止密码提前
(2)IIRRTT(1分)iiRRt(1分)
(3)6黑皮:浅黑皮=5:1
(4)正确,杂交实验中F1自交后代的性状分离比为12:3:1,符合9:3:3:1
(5)浅褐色48:9:3:1
解析:(1)基因t中缺失一个碱基对,即由于基因突变,转录形成的mRNA中终止码子提前出现,所以表达产物中的氨基酸数量减少。(2)由分析可知,黄色为I_ _ _ _ _,浅黑色为ii_ tt_ R_,根据图2中F2出现黄:黑:浅黑=12:3:1,得出F1应为双杂合,又因为F2中无褐色或浅褐色,所以F1中RR纯合,即F1为IiTtRR,综合可知,两亲本黄色为IITTRR,浅黑色为iittRR。(3)F1的基因型是IiTtRR,自交后代中黄色的基因型是I_ _ _ RR,基因型共有2×3=6种。F2黑皮为1/3iiTT或2/3iiTt,自交后代为1/3iiTT、2/3(3/4iiT_、1/4iitt),综合为黑皮iiT_=1/3+2/3×3/4=5/6,浅黑皮iitt=2/3×1/4=1/6,即黑皮:浅黑皮=5:1。(4)F1的基因型是IiTtRR,因为F2中出现黄:黑:浅黑=12:3:1,为9:3:3:1的变形,故说明I/i与T/t位于两对同源染色体上,独立遗传,遵循基因的自由组合定律,观点正确。(5)若要验证3对等位基因遵循基因的自由定律,F1应为IiTtRr,已知亲本黄色为IITTRR,则另一亲本为iittrr的浅褐色,若符合自由组合定律,则F1自交后代中黄色I_ _ _ _ _为3/4×1×1=3/4,黑色iiT_R_为3/4×3/4×3/4=9/64,浅黑色iittR_为1/4×1/4×3/4=3/64,褐色iiT_rr为1/4×3/4×1/4=3/64,浅褐色iittrr为1/4×1/4×1/4=1/64,综上即黄色:黑色:浅黑色:褐色:浅褐色=48:9:3:3:1。
24.(除标注外,每空1分,共9分)(1)避免对朱鹮造成伤害(对朱鹮的影响较小)
(2)竞争和捕食
(3)标志重捕数量(生物量)环境容纳量(K值)
(4)③
(5)迁地(易地)
(6)公众的环境保护和生物多样性保护意识提高,保护措施科学、合理等(2分)
解析:(1)科研人员采用直接计数法统计出朱鹮的数量,这种统计方法的优点是避免对朱鹮造成伤害。(2)黄鼬与朱鹮都捕食鱼类,为竞争关系;黄鼬盗食朱鹮的卵和幼鸟,为捕食关系。因此黄鼬与朱鹮之间存在竞争和捕食关系。(3)采用标志重捕法来调查鱼类的密度,并据此估算出鱼类的数量和朱鹮的环境容纳量。(4)设置③25m×25m的样方来统计朱鹮巢区高大乔木的密度。(5)科研人员一方面将野外捕捉的部分朱鹮移至当地的饲养场开展人工繁育,另一方面将繁育出来的部分个体移到洋县以外的地方放归野外,这类措施属于迁地保护。(6)在30多年来我国朱鹮的数量显著增加,说明公众的环境保护和生物多样性保护意识提高,保护措施科学、合理等。
25.(除标注外,每空2分,共15分)(1)牛肉膏、蛋白胨中性或微碱性
(2)固体培养基需要添加琼脂等凝固剂,而液体培养基不需要(合理即可)对所选菌落进行扩大培养(答出“扩大培养”即可)
(3)稀释涂布平板法干热灭菌
(4)将某含有机污染物的污水进行灭菌处理后分为等量的几组,一组加入空白培养基,其他几组分别加入等量筛选出的不同菌株,一段时间后检测各组的COD并进行比较(合理即可)(3分)
解析:(1)牛肉膏提供的主要营养包括氮源、磷酸盐和维生素,蛋白胨提供的主要营养包括氮源和维生素。本实验培养的微生物为细菌,因此培养基的pH需要调至中性或微碱性。(2)固体培养基中需要添加琼脂等凝固剂,液体培养基不需要。液体培养基的主要用途是对微生物进行扩大培养。(3)根据图中平板上菌落的分布情况可知采用的接种方法是稀释涂布平板法。干热灭菌的操作是将灭菌物品(如培养皿)放在干热灭菌箱内经160~170℃加热1~2h。(4)为比较筛选出的不同菌株降低COD能力的大小,主要的实验思路为将某含有机污染物的污水进行灭菌处理后分为等量的几组,一组加入空白培养基,其他几组分别加入等量筛选出的不同菌株,一段时间后检测各组的COD并进行比较。
26.(除标注外,每空2分,共15分)(1)C酶基因的脱氧核苷酸序列使DNA聚合酶能够从引物的3′端开始连接脱氧核苷酸
(2)密码子具有简并性,碱基改变后仍然编码同一种氨基酸DNA连接(1分)目的基因与质粒具有相同的组成单位和双螺旋结构,且不同生物所用密码子相同
(3)BamHI、SmaI(顺序不能调换)
(4)等量B菌或适量纤维素酶(C1酶)降解秸秆,减少秸秆燃烧带来的空气污染
解析:(1)利用PCR技术进行扩增C1酶基因需要根据C1酶基因的脱氧核苷酸序列设计引物,引物的作用是使DNA聚合酶能够从3端开始连接脱氧核苷酸。(2)由于密码子具有简并性,碱基改变后仍然能编码同一种氨基酸,故不同基因可编码出氨基酸序列相同的蛋白质。C1酶基因在DNA连接酶的作用下可与质粒进行体外连接,由于基因与质粒具有相同的组成单位和双螺旋结构,且不同生物所用的密码子相同,故C1酶基因能与质粒重组并在受体细胞中表达。(3)C1酶基因以B链为转录模板链,转录时mRNA自身的延伸方向为5'→3',即转录是从DNA链的3端开始,再结合质粒中启动子的方向可知,图1中酶切位点1和2所对应的酶分别是BamHⅠ、SmaⅠ。(4)将纤维素含量为20%的培养基分为三组,一组接种工程菌,对照组1不进行处理,对照组2接种等量B菌或适量纤维素酶。工程菌具有很强的降解纤维素的能力,因此该工程菌在处理废弃物以保护环境方面可能的应用是降解秸秆,减少秸秆燃烧带来的空气污染。
2022届新高考生物三模试卷
一、选择题:本题共20小题,每小题2分,共40分。在每小题给出的四个选项中,只有一项是最符合题目要求的。
1.小麦种子中含有丰富的水分和无机盐,下列说法正确的是( )
A.晒干的小麦种子细胞内不含有水分,有利于种子长时间储存
B.小麦种子萌发时,细胞中自由水/结合水的值比休眠时低
C.点燃一粒小麦种子,烧尽后剩下的灰白色灰烬是种子里的无机盐
D.小麦种子细胞中大多数无机盐以化合物的形式存在
2.某科研小组利用差速离心法获得了某细胞的多种细胞器,并对它们的部分成分和结构进行分析,结果如表所示(“+”表示含有对应成分或结构,“-”表示不含对应成分或结构),下列推测正确的是( )
细胞器
双层膜
单层膜
DNA
RNA
蛋白质成分
色素
①
+
-
+
+
+
-
②
-
-
-
+
+
-
③
+
-
+
+
+
+
④
-
+
-
-
+
+
⑤
-
-
-
-
+
-
A.该实验的材料应该是高等植物的叶肉细胞
B.②参与蛋白质的加工与运输过程
C.①内膜表面积/外膜表面积的值大于③的这一比值
D.细胞生命活动过程中④可以合成ATP
3.我校橙子辅导生物兴趣小组研究发现协助物质进出细胞的转运蛋白包括载体蛋白和通道蛋白,且载体蛋白协助物质进出细胞时可能消耗能量,也可能不消耗能量,而通道蛋白协助物质进出细胞时不消耗能量。下列有关叙述错误的是( )
A.无转运蛋白参与的物质进出细胞的方式都是自由扩散
B.水分子可以通过通道蛋白的协助顺浓度梯度进入细胞
C.在主动运输中协助物质进出细胞的蛋白质是载体蛋白
D.物质依靠通道蛋白进出细胞的方式属于被动运输
4.细胞分裂过程中会受到一些信号分子的调节(如图所示),环化一磷酸腺苷(cAMP)是细胞内的一种信号分子,下列相关说法正确的是( )
A.临床上可以利用cAMP抑制肝癌细胞的增殖
B.信号分子1可能会导致精子或卵细胞形成受阻
C.减数分裂与有丝分裂中染色体数目加倍原因不同
D.减数第一次分裂中期与有丝分裂中期DNA数不同
5.马的毛色有黑色和白色两种,由一对等位基因A/a控制,现将黑色马1与白色马2杂交,F1得到一匹白色马3,再将白色马3与另一白色马4杂交,F2有黑色马5和白色马6。下列叙述错误的是( )
A.根据F1的表现型不能直接判断白色为显性性状
B.白色马2和白色马3、白色马4的基因型不一定相同
C.白色马3和白色马4再生出杂合白色马的概率为2/3
D.将白色马6与多匹异性黑色马杂交可鉴定白色马6的基因型
6.某兴趣小组进行酵母菌厌氧呼吸的探究实验,装置如图1;图2为酵母菌细胞内可发生的呼吸过程示意图,其中字符I~Ⅵ表示化学物质,序号①~④代表反应过程。下列叙述错误的是( )
A.图1装置中加水的目的包括隔绝空气及便于观察
B.图1装置中的葡萄糖溶液在加入试管之前应加热煮沸
C.图2能在线粒体中进行的反应过程包括:②③
D.若图2提供的是18O标记的葡萄糖,则最后在Ⅰ、Ⅱ、Ⅲ、Ⅳ、Ⅵ中都可以找到18O
7.当两种生物的DNA单链具有互补的碱基序列时,互补的碱基序列就会结合在一起、形成杂合双链区;没有互补碱基序列的片段,仍然是两条游离的单链,如图所示。下列有关说法正确的是( )
A.DNA分子中G与C相对含量越多,形成的杂合双链区越多
B.杂合双链区中的嘌呤碱基总数比嘧啶碱基总数少
C.形成杂合双链区的部位越多,说明这两种生物的亲缘关系越近
D.杂合双链区是基因片段,游离单链区是非基因片段
8.5-溴尿嘧啶是一种碱基类似物,5-溴尿嘧啶在基因复制时可以取代基因中一部分胸腺嘧啶,且能与腺嘌呤和鸟嘌呤发生碱基互补配对。把大肠杆菌置于含5-溴尿嘧啶的培养液中,可得到突变的菌体,而且将已发生突变的菌体换到不含5-溴尿嘧啶的培养液中多次培养,仍旧保持突变的性状。下列说法正确的是( )
A.大肠杆菌最快分裂3次后可以使碱基对G-C变为A-T
B.发生突变的大肠杆菌DNA分子中共有6种碱基配对方式
C.碱基对种类发生改变对大肠杆菌的生存是有害的
D.保持突变性状的细菌说明突变后的基因不能再次突变
9.线虫的npr-1基因突变为NPR-l后,导致线虫觅食行为由“独立觅食”变为“聚集觅食”。在食物匮乏时,“聚集觅食”使线虫活动范围受限,有利于交配,且能量消耗减少,对线虫生存有利。针对以上现象,下列叙述正确的是( )
A.食物匮乏时,npr-1基因频率会提高
B.“聚集觅食”线虫是通过进化产生的新物种
C.线虫的所有觅食基因构成了该种群的基因库
D.这两种觅食行为的存在有利于线虫适应不同环境
10.近年来经常有媒体报道大中学生在军训过程中晕倒送医,再次引发人们对大学生乃至青少年体质的讨论。检测体质好坏的一个重要标准是内环境是否维持正常水平。在日常生活中,很多因素会引起内环境发生变化。下列相关叙述中错误的是( )
A.剧烈运动中有乳酸的产生,内环境的pH有下降趋势
B.长期营养不良会导致血浆蛋白含量下降,进而引起组织水肿
C.人体高烧不退时,无汗液蒸发,机体水分仍能保持平衡
D.人体刚进入寒冷环境时,机体散热量会大于产热量
11.乙酰胆碱(ACh)的受体有M、N两种类型,位于心肌细胞膜上的M受体与ACh结合后,激活K+通道,引起K+外流;位于骨骼肌细胞膜上的N受体与ACh结合后,激活Na+通道,引起Na+内流。筒箭毒碱是N受体阻断剂。下列叙述错误的是( )
A.支配心肌细胞的神经应属于交感神经
B.Ach可以使骨骼肌细胞产生兴奋
C.神经递质的作用效果与突触后膜上受体类型有关
D.临床静脉注射筒箭毒碱可使肌肉松弛
12.抗利尿激素(ADH)是下丘脑神经细胞分泌的一种九肽,与血浆渗透压调节和血压调节有关,下图是ADH和血浆渗透压及血压变化之间的关系曲线,有关叙述正确的是( )
A.血浆渗透压升高会导致ADH分泌增加,从而使尿量增加
B.血压下降时ADH分泌增加,促进了尿的排出
C.血浆渗透压和血压的变化引起ADH的变化是正反馈
D.两图分别是在血压恒定和渗透压恒定时测得的数据
13.科学家用IAA处理胚芽鞘切段进行实验,在处理后的第12分钟至40分钟左右胚芽鞘切段快速生长(第一阶段),40分钟后开始出现持续生长反应(第二阶段)。实验还发现,使用其他酸性物质处理也能使胚芽鞘切段出现第一阶段反应,但不会出现第二阶段反应;而RNA合成抑制剂或蛋白质合成抑制剂处理胚芽鞘切段可显著抑制第二阶段的生长反应。下列叙述正确的是( )
A.实验过程属于自身前后对照,不需要再单独设置对照组
B.IAA促进胚芽鞘切段第一阶段快速生长的原因可能是IAA促进了H+进入细胞
C.IAA促进胚芽鞘切段第二阶段持续生长的原因可能是IAA促进了蛋白质的合成
D.生产上使用酸性缓冲液代替IAA处理作物,可促进作物持续快速生长
14.在一个原始的森林中,两个物种的种间关系如图所示,下列叙述正确的是( )
A.BC段该生态系统的物种丰富度降低
B.AB段两个种群为捕食关系,物种2是捕食者
C.BC段两个种群为共生关系,物种1随物种2的变化而变化
D.BC段物种1的数量下降仅与喷洒的农药有关
15.灭活疫苗又称死疫苗,是选用特异性的病原微生物经大量培养后,用理化手段将之灭活后制成。灭活疫苗具有稳定性好、易制备、易保存等优点。下列叙述错误的是( )
A.灭活疫苗不能在体内增殖,故需要重复接种2~3次
B.灭活疫苗主要诱导机体形成体液免疫,难以形成细胞免疫
C.某人注射疫苗后仍被感染患病,这说明之前注射的疫苗无效
D.两次疫苗注射的间隔时间不能过长,否则可能导致其不能达到预设的免疫效果
16.人的载脂蛋白ap-B基因在肝、肾细胞中控制合成的蛋白质含有4563个氨基酸,但在小肠细胞中控制合成的蛋白质仅有2153 个氨基酸,原因是小肠细胞中的脱氨酶将apo-B 的 mRNA 上控制第 2154个氨基酸的密码子 CAA 转变成了 UAA。下列相关叙述错误的是( )
A.肾脏细胞与小肠细胞中apo-B 基因的转录产物长度相同
B. 脱氨酶导致小肠细胞中apo-B 基因的碱基序列发生改变
C. 人的某些基因在不同细胞中可编码合成不同的蛋白质
D.mRNA 中 CAA 编码某种特定的氨基酸,UAA 不编码氨基酸
17.如图表示某遗传病(由常染色体上的基因控制)的家系图,如表所示为部分家庭成员的基因检测结果,已知该遗传病的发病情况不受环境影响。下列有关叙述正确的是( )
成员
Ⅰ-1
Ⅰ-2
Ⅰ-3
Ⅰ-4
Ⅱ-6
Ⅱ-7
Ⅲ-10
条带1
+
+
+
+
+
+
条带2
+
+
+
+
条带3
+
+
+
+
+
+
条带4
+
+
+
+
注:有“+”号表示有对应的基因片段;无“+”号表示无对应的基因片段。
A.Ⅱ-6、Ⅱ-7所携带的致病基因是由同一基因发生不同突变而来的
B.Ⅰ-1和Ⅰ-2的基因型相同,Ⅰ-3和Ⅰ-4的基因型不同
C.若Ⅱ-5与Ⅱ-8婚配,则所生孩子可能患病
D.Ⅳ-11患病的概率为7/16或1/2
18.糖尿病发病率近年来在全球多个国家呈上升趋势,糖尿病已成为威胁人类健康的十大杀手之一,图中甲为1型糖尿病患者,乙为健康人,正确的是( )
A.乙ab段与甲AB段相比,乙的胰岛B细胞中高尔基体和内质网的活动较弱
B.用斐林试剂对B、b点时尿液进行检查,一般情况下,水浴加热后只有B点时尿液出现砖红色
C.乙cd段血糖浓度下降的直接原因是血糖大量转化为脂肪
D.运动时,甲状腺激素的分泌量明显增多,随之胰高血糖素浓度降低
19.盐酸和NaOH溶液是生物实验中常用的酸碱溶液,因其具有一定的腐蚀性,使用时务必注意安全。下列关于盐酸或NaOH溶液在实验中的作用,叙述错误的是( )
选项
实验名称
试剂
作用
A
影响酶活性的条件
质量分数为5%的盐酸
控制自变量—pH,为酶的作用提供酸性条件
B
探究酵母菌细胞呼吸的方式
质量分数为10%的NaOH溶液
吸收空气中的CO2,保证通入酵母菌培养液中的空气不含CO2
C
低温诱导植物染色体数目的变化
质量分数为15%的盐酸
与酒精等体积混合,使植物组织中的细胞相互分离
D
生物体维持pH稳定的机制
0.1mol/L的NaOH溶液
与Na2HPO4、NaH2PO4等溶液混合配制成pH=7的缓冲液
A.A B.B C.C D.D
20.“绿水青山就是金山银山”,只有正确处理人、资源、环境的关系,走可持续发展之路,才是人类唯一正确的选择。下列与环境保护相关的说法正确的是( )
A.温室效应可能导致南极地区的部分海冰融化,从而导致企鹅的栖息地越来越少
B.从生物多样性的价值来分析,湿地生态系统具有蓄洪抗旱、净化水质等直接使用价值
C.常有人将从市场上买来的动物放归自然环境,这种“放生”行为一定有利于保护生物多样性
D.应将各地濒危野生物种都迁移到自然保护区并加以保护,禁止一切形式的猎采和买卖
D.若近亲结婚,10号与14号婚配生出正常女孩与正常男孩的概率相同,为1/4
二、非选择题:共60分,第21~24题为必考题,每个试题考生都必须作答,第25~26题为选考题,考生根据要求作答。
(一)必考题:共45分。
21.(10分)干旱对植物生长有较严重影响,研究人员从盐生植物碱蓬中获得了两个特有的基因:CYC基因和AFP基因,为进一步研究两基因的功能,研究人员通过基因工程技术获得了转CYC基因水稻植株、转AFP基因水稻植株,并进行了相关实验,结果如下表所示。回答下列问题:
分组处理
根部细胞无机盐含量(mg·g-1)
叶片叶绿素含量(mg·g-1)
光合速率
(μmolCO2·m-2·s-1)
普通水稻植株、湿度70%
1.31
3.22
21.17
普通水稻植株、湿度30%
1.36
2.41
16.32
转CYC基因水稻植株、湿度70%
1.32
3.24
21.23
转CYC基因水稻植株、湿度30%
1.67
2.43
18.92
转AFP基因水稻植株、湿度70%
1.29
3.31
21.32
转AFP基因水稻植株、湿度30%
1.37
3.18
19.97
(1)测定水稻叶片中的叶绿素含量时,需要先提取色素,提取绿叶中光合色素的原理是___________。利用纸层析法分别分离正常条件下和干旱条件下的叶片中的光合色素,所得的滤纸条自上到下第__________条色素带存在明显差异。
(2)与普通水稻相比,湿度30%条件下,转AFP基因水稻光合速率下降不明显,根据实验结果分析其原因是__________。
(3)结合上述研究结果分析,碱蓬能够在盐碱、干旱条件下保持较好生长状态的原因是__________。
22.(12分)亨廷顿病是一种以不自主运动,精神异常和进行性痴呆为主要临床特点的神经系统疾病。患者神经细胞内亨廷顿蛋白(Htt)基因突变,致使Htt蛋白结构异常,异常蛋白无法被细胞内溶酶体中的蛋白酶等清除,阻碍了兴奋在细胞间的传递。
(1)兴奋在细胞间的传递过程中,突触前膜以______方式释放神经递质,该种方式可在短时间内大量释放神经递质,有利于______。
(2)研究者将突变的Htt基因转入小鼠体内得到患病小鼠。与对照组相比,患病小鼠随周龄增加,体内蛋白C含量逐渐下降。同时检测到患病与正常小鼠体内C蛋白所对应mRNA的量不同。由此分析患病小鼠体内蛋白C含量下降的原因是______。
(3)为研究蛋白C的功能,研究者在小鼠神经瘤母细胞中转入能够抑制蛋白C表达的载体作为实验组,以转入空载体的小鼠神经瘤母细胞作为对照组。用绿色荧光蛋白标记两组细胞内的突触小泡。激光照射细胞的某一区域,使该区域(图中方框内所示)内荧光淬灭。停止激光照射后,该区域周围的荧光分子会以一定速率向受照射区域运动,一段时间后观察并检测该区域的荧光恢复程度。实验结果如图所示。据图判断,激光照射区域是细胞的______,对比实验组与对照组在激光照射区域荧光恢复的差别,表明______。
(4)综合上述实验结果,Htt基因突变,阻碍兴奋在细胞间传递的原因是:Htt蛋白空间结构异常,不能被降解,______。
23.(14分)大豆种皮颜色主要由3对等位基因I/i、R/r和T/t控制,相关机理如图1(其中T、t基因均表达,但T基因表达的酶活性比t基因表达的酶活性明显要高,导致相关物质积累量不同)。种皮细胞中花青素积累量不同使其表现为黑色或浅黑色,当细胞中仅有原花青素时表现为褐色或浅褐色。现有纯系黄皮和纯系浅黑皮大豆杂交,其结果如图2。请回答下列问题:
(1)与基因T相比,基因t中仅缺失一个碱基对,其表达的产物中氨基酸数量减少,原因是__________。
(2)亲本的基因型为__________、__________ 。
(3)F2中黄皮大豆的基因型可能有__________种。F2黑皮大豆自交后代中,种皮颜色及比例为__________。
(4)根据本杂交实验结果,有同学提出“两对基因I/i与T/t的遗传遵循基因自由组合定律”,此
观点是否正确?简要说明理由:__________。
(5)若要通过杂交实验探究3对基因的遗传是否遵循自由组合定律,应用种皮颜色为__________的大豆与本实验中的黄皮亲本杂交,获得F1后,F1自交,若后代黄色:黑色:浅黑色:褐色:浅褐色=__________,则证明3对基因的遗传遵循基因自由组合定律。
24.(9分)朱鹮曾广泛分布于东北亚地区,后来由于人类活动等原因导致其数量锐减,在中国一度被认为野外种群已灭绝。直到上世纪八十年代,我国科研人员才在陕西省洋县重新发现了一个7只的野生自然种群(被命名为“秦岭一号群体”)。通过及时采取措施,2020年时朱鹮数量在我国已恢复到大约4400只的规模。请回答下列问题:
(1)朱鹮个体较大,易于识别。科研人员采用直接计数法统计出朱鹮的数量,这种统计方法的优点是_______________。
(2)朱鹮主食鱼类,与朱鹮同生境中的黄鼬除了捕食鱼类以外,也会盗食朱鹮的卵和幼鸟,说明黄鼬与朱鹮之间存在_____________关系。
(3)为了解朱鹮分布区鱼类能否满足朱鹮的需要,科研人员采用___________法来调查鱼类的密度,并据此估算出鱼类的______________和朱鹮的__________。
(4)初步观察发现,高大乔木的密度可能是朱鹮选为巢区的重要“标准”之一,科研人员合理设置____________(填序号:①4m×4m ②10m×10m ③25m×25m)的样方来统计朱鹮巢区高大乔木的密度。
(5)科研人员一方面将野外捕捉的部分朱鹮移至当地的饲养场开展人工繁育,另一方面将繁育出来的部分个体移到洋县以外的地方放归野外,这类措施属于_____________保护。
(6)在30多年来我国朱鹮的数量显著增加,说明_____________________。
(二)选考题:共15分,请考生从给出的两道题中任选一题作答。如果多做,则按所做的第一题计分。
25.[选修1:生物技术实践](15分)
COD(化学需氧量)是衡量污水中有机污染物含量的重要指标。有人从分离出的多种细菌中筛选获得具有高效降低COD能力的菌株,具体过程如图所示。回答下列问题:
(1)在牛肉膏蛋白胨培养基中,可为细菌提供维生素的成分有_____。在本实验配制培养基时通常需要将pH调至_____。
(2)图中涉及两种牛肉膏蛋白胨培养基,二者在成分上的主要区别是_____。图中牛肉膏蛋白胨液体培养基的主要用途是_____。
(3)图中所示在35℃条件下培养5天后进行接种的方法是_____。将培养皿放在160~170℃环境中处理1~2h的灭菌方法是_____。
(4)为比较筛选出的不同菌株降低COD能力的大小,主要的实验思路为_____。
26.[选修3:现代生物科技专题](15分)
枯草芽孢杆菌可分泌纤维素酶。硏究者筛选到一株降解纤维素能力较强的枯草芽孢杆菌菌株(B菌),从中扩増得到了一种纤维素酶(C1酶)基因。将获得的C1酶基因与高效表达载体(H质粒)连接,再导入B菌,以期获得降解纤维素能力更强的工程菌。
(1)C1酶基因可利用PCR技术进行扩增,扩增时需要根据_______设计引物,引物的用是_______。
(2)对扩增到的C1酶基因测序,与数据库中的C1酶基因编码序列相比有两个碱基对不同,但两者编码出的蛋白质的氨基酸序列相同,这是因为_______。C1酶基因在_______酶的作用下可与质粒进行体外连接,C1酶基因能与质粒重组并在受体细胞中表达的遗传学基础是_______。
(3)C1酶基因以B链为转录模板链,转录时mRNA自身的延伸方向为5′→3′。为了使C1酶基因按照正确的方向与已被酶切的HT质粒连接,扩增C1酶基因时在其两端添加了SmaI和BamHI的酶切位点。该基因内部没有这两种酶切位点。图1中酶切位点1和2所对应的酶分别是_______。
(4)将纤维素含量为20%的培养基分为三组,一组接种工程菌,对照组1不进行处理,对照组2接种_______。在相同条件下培养96小时,结果如图2,说明工程菌降解纤维素的能力最强。预期该工程菌在处理废弃物及保护环境方面可能的应用_______。(举一例)
答案以及解析
1.答案:C
解析:晒干的小麦种子细胞中自由水含量相对较低,细胞代谢较慢,有利于种子长时间储存,细胞内仍含有水分,A错误;小麦种子萌发时,细胞中自由水含量升高,细胞中自由水/结合水的值比休眠时高,B错误;点燃一粒小麦种子,烧尽后剩下的灰白色灰烬是种子里的无机盐,C正确;小麦种子细胞中大多数无机盐以离子的形式存在,D错误。
2.答案:C
解析:分析表格可知,①③含有双层膜,且③含有色素,推测①为线粒体,③为叶绿体;⑤无膜结构且不含核酸,推测⑤可能为中心体,则该实验所用的材料可能为低等植物细胞,A错误;②无膜结构,含有蛋白质和RNA,推测其是核糖体,核糖体参与蛋白质的合成,但不参与蛋白质的加工与运输,B错误;①为线粒体,③为叶绿体,线粒体内膜向内折叠形成嵴使内膜的表面积大于外膜,但叶绿体内膜的表面积通常小于外膜,C正确;④含有单层膜且含有色素,推测其为液泡,其不能合成ATP,D错误。
3.答案:A
解析:A、无转运蛋白参与的还可能是胞吞和胞吐,A错误;B、水分子可以通过通道蛋白的协助顺浓度梯度进入细胞,B正确;C、主动运输中协助物质进出细胞的蛋白质是载体蛋白,C正确;D、物质依靠通道蛋白进出细胞的方式属于协助扩散,属于被动运输,D正确。故选:A。
4.答案:B
解析:cAMP能抑制减数第一次分裂,肝癌细胞的增殖方式为有丝分裂,故cAMP不能抑制肝癌细胞的增殖;信号分子1与蛋白质结合,激活酶A,从而催化ATP水解形成cAMP,cAMP使酶P活化,进而抑制减数第一次分裂,精子和卵细胞形成是通过减数分裂形成的,所以信号分子1可能会导致精子或卵细胞形成受阻;减数分裂与有丝分裂中染色体数目加倍的原因均是着丝点分裂;减数第一次分裂中期与有丝分裂中期DNA数相同。
5.答案:C
解析:本题考查遗传推导与概率计算。判断显隐性的方法有杂交法和性状分离法,杂交法适用于大样本问题的讨论,性状分离法均适用,所以一匹黑色马和一匹白色马杂交得到F1一匹白色马不能判断白色为显性性状,A正确;由白色马3和白色马4杂交,F2出现黑色马,可得出黑色为隐性性状,白色为显性性状,可进一步得出每个个体的基因型:黑色马1和黑色马5均为aa,白色马2可能为AA或Aa,白色马3和白色马4均为Aa,白色马6可能为1/3AA或2/3Aa,B正确;白色马3(Aa)和白色马4(Aa)杂交,子代生出杂合白色马(即Aa)的概率为1/2,C错误;鉴定白色马6的基因型可以选择与多匹异性黑色马进行测交,如果子代全为白色马,则白色马6的基因型为AA,如果子代出现黑色马,则白色马6基因型为Aa,D正确。
6.答案:D
解析:图1中探究的是酵母菌的无氧呼吸,装置中的水可以隔绝空气,为下部的酵母菌创造无氧条件,便于观察无氧呼吸的实验现象,A正确;图1装置中的葡萄糖溶液在加入试管之前应加热煮沸,以排除其他微生物对实验的干扰,B正确;图2中能够发生在线粒体中的过程为:②有氧呼吸第二阶段、③有氧呼吸第三阶段,C正确;已知图2提供的是18O标记的葡萄糖,而图中Ⅲ为[H],不含18O;Ⅳ为氧气,没有被标记(不含18O),D错误。
7.答案:C
解析:本题考查DNA分子的结构。DNA分子中G与C相对含量的多少与形成杂合双链区的多少没有关系,A错误;根据碱基互补配对原则可知,杂合双链区中的嘌呤碱基总数等于嘧啶碱基总数,B错误;形成杂合双链区的部位越多,说明这两种生物的亲缘关系越近,C正确;形成杂合双链区只能说明单链DNA之间具有互补的碱基序列,杂合双链区不一定是基因片段,游离单链区也不一定是非基因片段,D错误。
8.答案:A
解析:A、由题干可知,5-溴尿嘧啶可以与A配对,又可以和G配对,复制一次时5-溴尿嘧啶与G配对,复制第二次时出现5-溴尿嘧啶与A配对,复制第三次出现A与T配对,所以需要经过3次复制后,大肠杆菌分裂3次,才能实现细胞中某DNA分子某位点上碱基对从G-C到A-T的替换,A正确;B、发生突变的大肠杆菌DNA分子中共有4种碱基配对方式,即5-溴尿嘧啶与G配对、5-溴尿嘧啶与A配对、A与T配对、G与C配对,B错误; C、根据题意可知,经5-溴尿嘧啶诱变的大肠杆菌发生了基因突变,基因突变具有不定向性,突变后的性状对大肠杆菌的生存是否有害由自然选择决定,C错误; D、保持突变性状的细菌说明细菌性状的改变是基因突变引起的,而不只是环境的改变导致的,而基因突变具有不定向性,突变后的基因可以再次发生突变,D错误。故选A。
9.答案:D
解析:A、npr-1基因控制的是“独立觅食”,在食物匮乏时,使线虫活动范围大,能量消耗多,不有利于交配,对线虫生存有害,基因频率会下降,A错误;B、“聚集觅食”线虫与“独立觅食”未产生生殖隔离,“聚集觅食”线虫不是新物种,B错误;C、线虫的所有基因构成了该种群的基因库,C错误;D、两种觅食行为,有利于线虫在不同的食物环境中觅食,有利于线虫适应环境,D正确。故选:D。
10.答案:C
解析:剧烈运动时,人体中存在无氧呼吸,产生的乳酸使pH有下降趋势,但由于有缓冲物质存在,故pH不会明显下降,A项正确;食物中长期缺少蛋白质,会导致血浆蛋白含量下降,进而使血浆进入组织液的水分多于回流的水分,引起组织水肿,B项正确;汗液蒸发是机体散热的主要途径之一,人体高烧不退时,机体无汗液蒸发,此时水分平衡可能被打破,故高烧不退的病人需要多饮水以补充水分来源,C项错误;人体刚进入寒冷环境时,内外温差大,散热量会大于产热量,但是通过神经—体液调节,最终散热量和产热量处于动态平衡,D项正确。
11.答案:A
解析:A、支配心肌细胞的神经主要有交感神经,副交感神经,迷走神经等,A错误;B、位于骨骼肌细胞膜上的N受体与ACh结合后,激活Na+通道,引起Na+内流,形成动作电位,骨骼肌细胞产生兴奋,B正确;C、根据题干信息可知,ACh与M和N结合所引发的效果不同,C正确;D、筒箭毒碱是N受体阻断剂,使ACh不能正常与N结合,从而不引起骨骼肌细胞产生兴奋,达到使肌肉松弛的效果,D正确。故选:A。
12.答案:D
解析:血浆渗透压升高刺激下丘脑渗透压感受器,使得下丘脑合成,垂体释放抗利尿激素(ADH),增加肾小管和集合管对水分的重吸收,使得尿量减少;由曲线可知,血压下降时ADH分泌增加,减少了尿的排出;血浆渗透压升高引起ADH分泌增加,使血浆渗透压降低,从而使ADH分泌减沙,是负反馈;左图测定血浆渗透压对ADH的影响,血压属于无关变量,而右图测定血压对ADH的影响,血浆渗透压属于无关变量,因此两图分别是在血压恒定和渗透压恒定时测得的数据;故选D。
13.答案:C
解析:该实验需要未经外源生长素处理的胚芽鞘作为对照组,A错误;根据题干可以推测第一阶段快速生长是细胞外呈酸性引起的,所以可能是IAA促进H+运出细胞,B错误;根据题干可知RNA合成抑制剂或蛋白质合成抑制剂处理胚芽鞘切段可显著抑制第二阶段的生长反应,所以可能是IAA促进了蛋白质的合成,C正确;据题可知酸性物质只能促进胚芽鞘第一阶段快速生长,D错误。
14.答案:B
解析:A、BC段物种1和2的数量都有所降低,但这并不意味着该生态系统中的物种丰富度降低,A错误;B、AB段两个种群为捕食关系,物种1先减少,物种2随之减少,为捕食者,B正确;C、BC段物种1和2的种群数量表现为同步的变化,没有表现物种1随物种2的变化而变化,C错误;D、在BC段如果没有喷撒的农药,则物种1的数量应是上升的,显然物种1的数量下降与喷洒的农药有关,但一定也受到了其天敌物种2的制约和环境的影响,D错误。故选B。
15.答案:C
解析:本题考查免疫学原理的应用。根据题意可知,灭活疫苗又称死疫苗,因此,灭活疫苗不能像天然病原体一样在体内增殖,单次注射疫苗可能导致机体产生的记忆细胞和抗体浓度较低,因而需要进行多次重复接种,A正确;由于灭活疫苗是死疫苗,不能进入细胞内增殖,因此其主要诱导机体产生的是体液免疫,难以形成细胞免疫,B正确;某人注射疫苗后仍感染患病,可能是之前注射的疫苗无效,也可能是病原体发生了变异,或间隔时间过长,导致之前注射疫苗后引起的免疫已经失效,或疫苗已发挥一定程度作用,但仅减少了重症症状,没能避免感染患病,C错误,D正确。
16.答案:B
解析:A、肾脏细胞与小肠细胞中的apo-B基因的碱基序列相同,转录产生的mRNA应具有相同的长度, A正确;B、脱氨酶在小肠细胞中使mRNA序列改变,使终止密码子提前,其基因结构并没有改变,B错误; C、根据题干信息,人体的apo-B基因在不同细胞控制合成了不同的蛋白质,C正确;D、apo-B的mNA中CAA编码某种特定的氨基酸,其中的C被U替代后,形成了终止密码子UAA使肽链变短,D正确。故选B。
17.答案:D
解析:结合图表分析可知,该遗传病由两对等位基因控制,且其中一种隐性基因纯合就会导致患病,设相关基因为A/a、B/b。Ⅱ-6、Ⅱ-7为患者,所生孩子正常,说明Ⅱ-6、Ⅱ-7分别携带致病基因a和b,A错误。条带1、2、3、4可分别代表基因A、a、B、b,则Ⅰ-1、Ⅰ-2的基因型均为AaBB,Ⅰ-3、Ⅰ-4的基因型均为AABb,Ⅱ-5的基因型为AABB或AaBB,Ⅱ-8的基因型为AABB或AABb,Ⅱ-5与Ⅱ-8婚配不会生出患病孩子,B、C错误。Ⅱ-6的基因型为aaBB,Ⅱ-7的基因型为AAbb,Ⅲ-9的基因型为AaBb,Ⅲ-10的基因型为AaBb,由于A、a和B、b两对基因可能位于两对同源染色体上,也可能位于一对同源染色体上,故Ⅲ-9和Ⅲ-10所生Ⅳ-11患病的概率为7/16或1/2,D正确。
18.答案:B
解析:根据分析可知:甲属于糖尿病患者,则胰岛B细胞受损,加工并分泌胰岛素少,而胰岛素的化学本质是蛋白质,因此高尔基体和内质网的活动明显弱一些,而乙是健康人,此时相关细胞器活动较强;根据分析可知:甲属于糖尿病患者,尿中含糖,乙属于健康人,尿中不含糖;因此用斐林试剂对B、b点时尿液进行检查一般情况下,水浴加热后只有B点出现砖红色;乙d段血糖浓度下降的直接原因是开始运动,血糖大量参与氧化供能;在运动时,甲状腺激素的分泌量增多,糖氧化分解加强,血糖浓度降低,胰高血糖素浓度增加;故选B。
19.答案:D
解析:在探究影响酶活性条件时,pH是自变量,可以探究pH对酶活性的影响,A正确;在“探究酵母菌细胞呼吸的方式”实验中,用质量分数为10%的NaOH溶液吸收空气中的CO2,保证通入酵母菌培养液中的空气不含CO2,以确保实验结果的准确性,B正确;在“低温诱导植物染色体数目的变化”实验中,将质量分数为15%的盐酸与酒精等体积混合作为解离液,使植物组织中的细胞相互分离,C正确;pH=7的缓冲液是由Na2HPO4和NaH2PO4配置而成,而0.1mol/L的NaOH溶液在该实验中是用于调整溶液pH值变化的,不是用来配制缓冲液的,D错误。
20.答案:A
解析:温室效应导致气温升髙,导致南极地区的部分海冰瀜化,从而导致南极企鹅的栖息地越来越少,A正确;洞庭湖湿地具有蓄洪抗旱、净化水质等间接价值,B错误;“放生”行为不一定有利于保护生物多样性,比如有人购买了不属于当地的物种放生,有可能因为生物入侵导致降低生物多样性,C错误;部分濒危物种可能无法在自然环境中繁衍生存,需要在濒危动植物繁育中心进行相应保护,D错误。
21.(除标注外,每空2分,共10分)(1)色素能溶解在酒精或丙酮等有机溶剂中三、四
(2)与普通水稻相比,湿度30%条件下,转AFP基因水稻的叶片中叶绿素含量明显提高,有利于光合作用光反应的进行,故转AFP基因水稻光合速率仍维持较高水平(3分)
(3)CYC基因可以促进根部细胞对无机盐的吸收来适应盐生环境,AFP基因可以促进合成叶绿素来适应干旱环境(3分)
解析:(1)提取色素原理是色素能溶解在酒精或丙酮等有机溶剂中,所以可用无水酒精等提取色素。分析表格可知,正常条件下和干旱条件下的叶片中叶绿素的含量相差较大,综合上述分析可得,利用纸层析法分别分离正常条件下和干旱条件下的叶片中的光合色素,所得的滤纸条自上到下第三、四条色素带存在明显差异。(2)与普通水稻相比,湿度30%条件下,转AFP基因水稻的叶片中叶绿素含量明显提高,有利于光合作用光反应的进行,故转AFP基因水稻光合速率仍维持较高水平。(3)分析表格数据可知,与对照相比,转CYC基因水稻植株在湿度为30%的条件下,根部细胞中无机盐含量升高,而叶片中叶绿素含量差别不大,光合速率有所提高,故推测CYC基因的功能是通过促进根部细胞对无机盐的吸收来适应盐生环境的;湿度降低后,与普通水稻相比,转AFP基因水稻的叶片中叶绿素含量明显提高,有利于光合作用光反应的进行,故转AFP基因水稻光合速率仍维持较高水平,故推测AFP基因可以促进合成叶绿素来适应干旱环境。
22.(除标注外,每空2分,共12分)(1)胞吐作用神经冲动的快速传递
(2)结构异常的Htt蛋白抑制蛋白C基因的转录,从而降低了体内蛋白C的含量
(3)轴突(神经纤维)蛋白C能够促进突触小泡的正常运输
(4)蛋白C的表达降低,突触小泡运输减慢,突触信号传递受阻
解析:(1)兴奋在细胞间的传递过程中,突触前膜以胞吐作用释放神经递质,该种方式可在短时间内大量释放神经递质,有利于神经冲动的快速传递。(2)将突变的Htt基因转入小鼠体内得到患病小鼠。与对照组相比,患病小鼠随周龄增加,体内蛋白C含量逐渐下降。且患病与正常小鼠体内C蛋白所对应mRNA的量不同,可能原因是:结构异常的Htt蛋白抑制蛋白C基因的转录,从而降低了体内蛋白C的含量。(3)根据图示,微光照射区域位于轴突末梢上,对照组激光照射后荧光淬灭,停止激光照射后一段时间该区域的荧光恢复正常水平,实验组激光照射后一段时间内激光照射区域的荧光依旧没有恢复,说明荧光标记的突触小泡受刺后没有向照射区移动,说明蛋白C促进突触小泡的正常运输。(4)综合上述实验结果可知,Htt基因突变后导致不能被溶酶体中的水解酶水解,蛋白C表达降低,却抑制突触小泡的运输,突触传递信号受阻。
23.(除标注外,每空2分,共14分)(1)碱基对缺失导致转录形成的mRNA上终止密码提前
(2)IIRRTT(1分)iiRRt(1分)
(3)6黑皮:浅黑皮=5:1
(4)正确,杂交实验中F1自交后代的性状分离比为12:3:1,符合9:3:3:1
(5)浅褐色48:9:3:1
解析:(1)基因t中缺失一个碱基对,即由于基因突变,转录形成的mRNA中终止码子提前出现,所以表达产物中的氨基酸数量减少。(2)由分析可知,黄色为I_ _ _ _ _,浅黑色为ii_ tt_ R_,根据图2中F2出现黄:黑:浅黑=12:3:1,得出F1应为双杂合,又因为F2中无褐色或浅褐色,所以F1中RR纯合,即F1为IiTtRR,综合可知,两亲本黄色为IITTRR,浅黑色为iittRR。(3)F1的基因型是IiTtRR,自交后代中黄色的基因型是I_ _ _ RR,基因型共有2×3=6种。F2黑皮为1/3iiTT或2/3iiTt,自交后代为1/3iiTT、2/3(3/4iiT_、1/4iitt),综合为黑皮iiT_=1/3+2/3×3/4=5/6,浅黑皮iitt=2/3×1/4=1/6,即黑皮:浅黑皮=5:1。(4)F1的基因型是IiTtRR,因为F2中出现黄:黑:浅黑=12:3:1,为9:3:3:1的变形,故说明I/i与T/t位于两对同源染色体上,独立遗传,遵循基因的自由组合定律,观点正确。(5)若要验证3对等位基因遵循基因的自由定律,F1应为IiTtRr,已知亲本黄色为IITTRR,则另一亲本为iittrr的浅褐色,若符合自由组合定律,则F1自交后代中黄色I_ _ _ _ _为3/4×1×1=3/4,黑色iiT_R_为3/4×3/4×3/4=9/64,浅黑色iittR_为1/4×1/4×3/4=3/64,褐色iiT_rr为1/4×3/4×1/4=3/64,浅褐色iittrr为1/4×1/4×1/4=1/64,综上即黄色:黑色:浅黑色:褐色:浅褐色=48:9:3:3:1。
24.(除标注外,每空1分,共9分)(1)避免对朱鹮造成伤害(对朱鹮的影响较小)
(2)竞争和捕食
(3)标志重捕数量(生物量)环境容纳量(K值)
(4)③
(5)迁地(易地)
(6)公众的环境保护和生物多样性保护意识提高,保护措施科学、合理等(2分)
解析:(1)科研人员采用直接计数法统计出朱鹮的数量,这种统计方法的优点是避免对朱鹮造成伤害。(2)黄鼬与朱鹮都捕食鱼类,为竞争关系;黄鼬盗食朱鹮的卵和幼鸟,为捕食关系。因此黄鼬与朱鹮之间存在竞争和捕食关系。(3)采用标志重捕法来调查鱼类的密度,并据此估算出鱼类的数量和朱鹮的环境容纳量。(4)设置③25m×25m的样方来统计朱鹮巢区高大乔木的密度。(5)科研人员一方面将野外捕捉的部分朱鹮移至当地的饲养场开展人工繁育,另一方面将繁育出来的部分个体移到洋县以外的地方放归野外,这类措施属于迁地保护。(6)在30多年来我国朱鹮的数量显著增加,说明公众的环境保护和生物多样性保护意识提高,保护措施科学、合理等。
25.(除标注外,每空2分,共15分)(1)牛肉膏、蛋白胨中性或微碱性
(2)固体培养基需要添加琼脂等凝固剂,而液体培养基不需要(合理即可)对所选菌落进行扩大培养(答出“扩大培养”即可)
(3)稀释涂布平板法干热灭菌
(4)将某含有机污染物的污水进行灭菌处理后分为等量的几组,一组加入空白培养基,其他几组分别加入等量筛选出的不同菌株,一段时间后检测各组的COD并进行比较(合理即可)(3分)
解析:(1)牛肉膏提供的主要营养包括氮源、磷酸盐和维生素,蛋白胨提供的主要营养包括氮源和维生素。本实验培养的微生物为细菌,因此培养基的pH需要调至中性或微碱性。(2)固体培养基中需要添加琼脂等凝固剂,液体培养基不需要。液体培养基的主要用途是对微生物进行扩大培养。(3)根据图中平板上菌落的分布情况可知采用的接种方法是稀释涂布平板法。干热灭菌的操作是将灭菌物品(如培养皿)放在干热灭菌箱内经160~170℃加热1~2h。(4)为比较筛选出的不同菌株降低COD能力的大小,主要的实验思路为将某含有机污染物的污水进行灭菌处理后分为等量的几组,一组加入空白培养基,其他几组分别加入等量筛选出的不同菌株,一段时间后检测各组的COD并进行比较。
26.(除标注外,每空2分,共15分)(1)C酶基因的脱氧核苷酸序列使DNA聚合酶能够从引物的3′端开始连接脱氧核苷酸
(2)密码子具有简并性,碱基改变后仍然编码同一种氨基酸DNA连接(1分)目的基因与质粒具有相同的组成单位和双螺旋结构,且不同生物所用密码子相同
(3)BamHI、SmaI(顺序不能调换)
(4)等量B菌或适量纤维素酶(C1酶)降解秸秆,减少秸秆燃烧带来的空气污染
解析:(1)利用PCR技术进行扩增C1酶基因需要根据C1酶基因的脱氧核苷酸序列设计引物,引物的作用是使DNA聚合酶能够从3端开始连接脱氧核苷酸。(2)由于密码子具有简并性,碱基改变后仍然能编码同一种氨基酸,故不同基因可编码出氨基酸序列相同的蛋白质。C1酶基因在DNA连接酶的作用下可与质粒进行体外连接,由于基因与质粒具有相同的组成单位和双螺旋结构,且不同生物所用的密码子相同,故C1酶基因能与质粒重组并在受体细胞中表达。(3)C1酶基因以B链为转录模板链,转录时mRNA自身的延伸方向为5'→3',即转录是从DNA链的3端开始,再结合质粒中启动子的方向可知,图1中酶切位点1和2所对应的酶分别是BamHⅠ、SmaⅠ。(4)将纤维素含量为20%的培养基分为三组,一组接种工程菌,对照组1不进行处理,对照组2接种等量B菌或适量纤维素酶。工程菌具有很强的降解纤维素的能力,因此该工程菌在处理废弃物以保护环境方面可能的应用是降解秸秆,减少秸秆燃烧带来的空气污染。
相关试卷
2021生物竞赛真题 1: 这是一份2021生物竞赛真题 1,共25页。
2022年全国中学生生物学联赛(广东赛区)试题: 这是一份2022年全国中学生生物学联赛(广东赛区)试题,共12页。
2022届高考生物三模试卷(含答案) (1): 这是一份2022届高考生物三模试卷(含答案) (1),共8页。试卷主要包含了选择题等内容,欢迎下载使用。

