还剩16页未读,
继续阅读
2021长春九台区师范高级中学高一上学期第一阶段考试地理试卷含答案
展开这是一份2021长春九台区师范高级中学高一上学期第一阶段考试地理试卷含答案,共19页。试卷主要包含了单选题,综合题等内容,欢迎下载使用。
绝密★启用前
九台师范高中2020-2021学年度第一学期第一阶段考试
高一地理试题
本试题考试时间:60分钟,满分100分。
第I卷(选择题)
一、单选题(每小题2分,共60分)
1.以下天体与我们的视觉感受对应正确的是( )
A.星云-----一闪即逝 B.行星-----圆缺多变
C.彗星-----拖着长尾 D.月球-----轮廓模糊
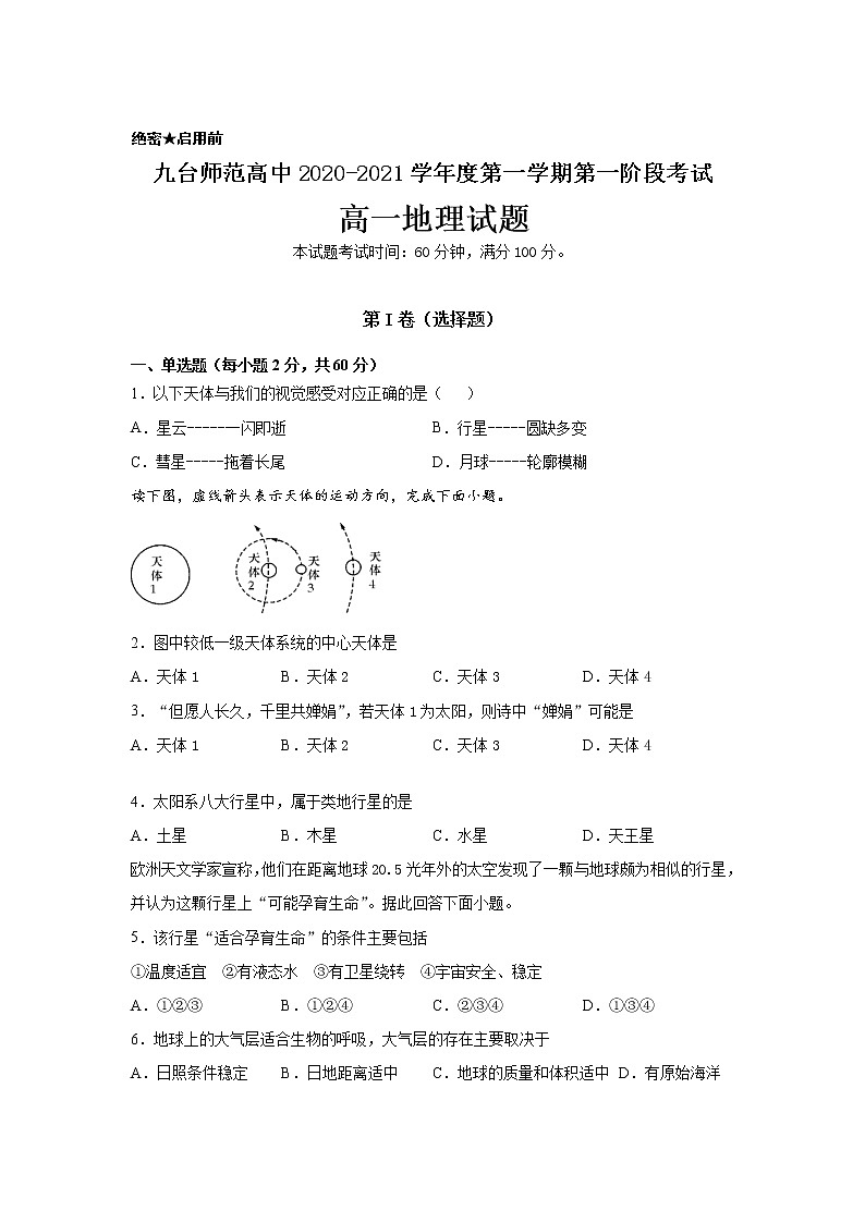
读下图,虚线箭头表示天体的运动方向,完成下面小题。
2.图中较低一级天体系统的中心天体是
A.天体1 B.天体2 C.天体3 D.天体4
3.“但愿人长久,千里共婵娟”,若天体1为太阳,则诗中“婵娟”可能是
A.天体1 B.天体2 C.天体3 D.天体4
4.太阳系八大行星中,属于类地行星的是
A.土星 B.木星 C.水星 D.天王星
欧洲天文学家宣称,他们在距离地球20.5光年外的太空发现了一颗与地球颇为相似的行星,并认为这颗行星上“可能孕育生命”。据此回答下面小题。
5.该行星“适合孕育生命”的条件主要包括
①温度适宜 ②有液态水 ③有卫星绕转 ④宇宙安全、稳定
A.①②③ B.①②④ C.②③④ D.①③④
6.地球上的大气层适合生物的呼吸,大气层的存在主要取决于
A.日照条件稳定 B.日地距离适中 C.地球的质量和体积适中 D.有原始海洋
在德国和日本,随处可见厂房和大楼屋顶的黑色“硅极”,这就是太阳能屋顶。风和日丽的白天,“屋顶”将太阳能转化为电能,把富余的电能送入电网。我国有关专家指出:上海没有油田和煤矿,但有两亿平方米的屋顶,不能辜负了屋顶上这片免费的阳光。回答下列小题。
7.上海的年平均太阳辐射量高于德国和日本,是因为( )
A.地势高,空气稀薄 B.地面裸露,比热容大
C.纬度偏低,晴天较多 D.河湖纵横,太阳有效辐射强
8.上海积极推广“太阳能屋顶计划”是因为( )
A.上海人口稠密,经济发达,能源蕴藏量大 B.上海是我国太阳能资源最丰富的地区
C.太阳能资源清洁,可再生,能量集中 D.常规能源短缺,能源需求量大
9.有关太阳的说法,正确的是( )
A.煤、石油等矿物燃料与太阳能无关 B.太阳活动的主要标志是黑子与耀斑
C.太阳大气从里向外分为日冕、色球、光球 D.太阳离地球远,太阳活动对地球没什么影响
10.地质史上两次最重要的全球性生物大规模灭绝时期是指( )
A.元古代和古生代晚期 B.古生代末期和新生代早期
C.古生代早期和中生代末期 D.古生代末期和中生代末期
下图表示地球上部分生物类型出现的时间范围,横向宽度越大,代表生物物种越多。
读图完成下列各题。
11.下列生物中,出现最早的是 ( )
A.爬行类 B.鸟类 C.鱼类 D.两栖类
12.爬行类动物物种最多的地质年代是 ( )
A.古生代 B.元古代 C.中生代 D.新生代
13.随着环境变迁,生物在不断演化。新生代时期生物发展阶段进入( )
A.哺乳动物时代 B.爬行动物时代 C.海生藻类时代 D.裸子植物时代
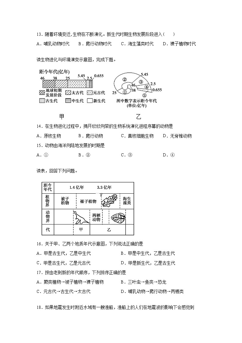
读生物进化与环境演变示意图,完成下题。
14.在生物进化过程中,揭开欣欣向荣的生物系统演化进程序幕的动物是
A.原核生物 B.爬行动物 C.真核细胞生物 D.无脊椎动物
15.动物由海洋向陆地发展的时期是
A.① B.② C.③ D.④
读表,回答下列问题。
16.关于甲、乙两个地质年代示意图,下列说法正确的是
A.甲是古生代,乙是中生代 B.甲是中生代,乙是古生代
C.甲是古生代,乙是元古代 D.甲是新生代,乙是古生代
17.按由老到新的年代顺序,下列排序正确的是
A.蕨类植物→被子植物→裸子植物 B.三叶虫→鱼类→恐龙
C.元古代→古生代→太古代 D.哺乳动物→爬行动物→两栖类
18.如果地震发生时附近水域有一艘渔船,渔船上的人们在地震波的影响下会感觉到( )
A.上下颠簸 B.左右摇晃
C.先上下颠簸后左右摇晃 D.先左右摇晃后上下颠簸
19.岩石圈的范围是指( )
A.地壳 B.地壳和软流层
C.地幔顶部软流层以上部分 D.地壳和上地幔
地球的外部圈层包括大气圈、水圈、生物圈等,这些圈层之间相互联系、相互制约,形成人类赖以生存和发展的自然环境。结合地球圈层构造示意图,完成下面小题。
20.下图中所示的圈层A、B、C分别是( )
A.水圈、生物圈、岩石圈 B.生物圈、岩石圈、水圈
C.岩石圈、水圈、生物圈 D.生物圈、水圈、岩石圈
21.关于A、B、C圈层的特点说法正确的是( )
A.B是一个不连续不规则的圈层 B.C圈层由地壳和上地幔组成
C.A、B、C之间有着严格的界线 D.A是地球上非常活跃的特殊圈层
北京时间2019年2月5日(大年初一)零点,根据刘慈欣同名小说改编的电影《流浪地球)在中国内地上映,电影讲述了在不久的将来太阳即将毁灭,面对绝境,人类将开启“流浪地球“计划(下称“计划”)据此,完成下面小题。
22.影片中“计划”利用太阳和木星加速流浪,地球推进至木星附近,需要穿越的行星轨道是( )
A.金星 B.水星 C.火星 D.土星
23.在《流浪地球》故事设定中,人类居住在地下五千米深度左右的地下城中。现实中在欧洲罗马尼亚的大盐矿镇就位于地下120米深处,关于大盐矿镇描述正确的是( )
A.纵波能够传播,横波无法传播 B.是岩浆的发源地
C.属于岩石圈 D.处于莫霍界面
24.被誉为“地球生命的保护伞”的是( )
A.氧气 B.氮气 C.一氧化碳 D.臭氧
大气是由多种气体混合组成的气体及浮悬其中的液态和固态杂质所组成。据此完成下面小题。
25.低层大气的组成成分是( )
A.氧气、氮气和干洁空气 B.二氧化碳、水汽和杂质
C.干洁空气、水汽和杂质 D.氮气、水汽和干洁空气
26.风、霜、雨、雪等天气过程发生在( )
A.对流层 B.平流层 C.高层大气 D.臭氧层
27.奥地利探险家鲍母加特纳在美国的新墨西哥州罗斯韦尔地区,于当地时间2012年10月14日9时30分(西六区)乘氢气球到达距地面39044 m后,从太空舱里跳下,于北京时间15日凌晨2时12分03秒成功落地。从跳出到落地,鲍姆加特纳经历的大气温度变化是( )
A.逐渐降低 B.逐渐升高 C.先升高后降低 D.先降低后升高
28.无线电通信是利用了( )
A.对流层大气的特征 B.平流层大气的特征
C.臭氧层大气的特征 D.电离层大气的特征
气球作为探空的工具已被广泛使用,如图所示,一探空气球由地面上升至100km处。根据其可能探测到的现象,完成下面小题。
29.探空气球探测到水汽集中在
A.对流层 B.平流层
C.高层大气 D.电离层
30.从地面到100千米处气温随高度的变化规律为
A.降低一升高一降低一降低 B.升高一降低一升高一降低
C.降低一升高一降低一升高 D.降低一降低一升局一降低
第II卷(非选择题)
请点击修改第II卷的文字说明
二、综合题(每空1分,共40分)
31.读太阳系示意图,回答下列问题。
(1)下列字母代表的行星名称:D_________F_________;八大行星中,离太阳最近的是_________(填名称)。
(2)太阳系中的小行星带位于______(填名称)轨道和________(填名称)轨道之间。
(3)地球上存在生命物质的几个自身条件中,此图反映出来的是_________,_________。
32.读太阳大气结构图,完成下列问题。
(1)A是____层,该层出现的太阳活动是____。这些区域由于____而暗黑。
(2)B是____层,该层有时会出现突然增亮的部分,叫作_____。
(3)世界许多地区降水量的年际变化,与太阳________的变化周期有一定的相关性;___爆发时发射的电磁波进入地球电离层,会引起____;太阳带电粒子流能使地球磁场受到扰动,产生____现象。
33.阅读图文资料,完成下列要求
“地处青藏高原和黄土高原交会地带的和政县是远古时代各种古脊椎动物繁衍生息的乐园,孕育了今天弥足珍贵的古脊椎动物化石群。不同化石群埋藏在不同的地层中。据了解,1000万年前的古脊椎动物化石,是研究青藏高原隆升历史及古环境、古气候的重要物质依据和信息源。”
看到这个消息,上海某高中地理研学小组的同学特别感兴趣,他们决定利用暑假前去考察研究一番。在地理老师的指导下,他们给这次考察命了名,绘制了一幅古生物化石地表分布剖面(下图示意),并做了大量知识上、物质上的准备工作,如搜集该区域岩层等资料,带上地质锤、指南针、记录工具等。请你帮他们完成本次室内的问题探究。
(1)他们应给这次考察命名为:____________与地质年代、自然地理环境的关系。
(2)按成因分类,该地区的地下岩层多属于_______岩;按地质年代,该区域最老的岩层至少形成于_____代。
(3)三叶虫生活的时期该地应为______环境;恐龙繁盛时期,该地应为______环境,气候、植被特点表现为:_______。
(4)根据实地考察及材料分析,他们的考察结论认为迄今为止青藏高原地区:地理环境经历了______环境向_______环境的演变
34.下图是地震波的传播速度与地球内部构造图,读图回答下列问题。
(1)图中A、B表示地震波,其中A表示_______波,B表示_______波。A、B两种地震波在传播上的共同点是_______。
(2)图中字母分别表示地球内部构造,其中C表示_______界面,该界面下A波B波的速度变化是_______。
(3)图中D表示_______界面,该界面下地震波A完全_______,地震波B速度_______。
35.读下图“大气垂直分层”,完成下列问题。
(1)A是_________层,它的直接热源是__________,该层气温随高度增加而__________。
(2)B是__________层,该层大气以___________运动为主。该层气温随高度增加而__________。
(3)大气质量的3/4和几乎全部的水汽、杂质集中在____________(填名称)。其温度的垂直变化决定了该层大气以________运动为主。
参考答案
1.C
【解析】
【分析】
【详解】
一闪即逝描述的是流星;圆缺多变描述的是月球;轮廓模糊描述的是星云,ABD错误。彗星是拖着长尾的,C正确。故选C。
2.B
3.C
【解析】
【分析】
考查天体系统的层次。
2.天体2、天体4围绕天体1公转,天体3围绕天体2公转,看见天体3围绕天体2公转的天体系统级别低,该级天体系统的中心天体是天体2,所以B正确。
3.“但愿人长久,千里共婵娟”,若天体1为太阳,则天体2为地球,天体3围绕天体2公转,诗中“婵娟”可能是天体3月球,C正确。
4.C
【解析】
【分析】
【详解】
太阳系八大行星按距日远近、体积和质量等可分成三类:①类地行星:水星、金星、地球、火星;②巨行星:木星、土星;③远日行星:天王星、海王星,则C项正确。故选C。
5.B
6.C
【解析】
【分析】
5.地球上生命存在的自身条件包括“适宜的温度、较厚的大气层和液态水”;由于大小行星各行其道,故地球形成了较安全的宇宙环境和稳定的光照条件。卫星绕转与生命存在与否无关,③错。据此分析选B。
6.由于日地距离适中,影响了地球具有适宜的温度条件;地球上的液态水是地球内部放射性元素的衰变导致了地球内部水汽的释放;地球具有适宜的大气是由于地球的质量体积适中,故引力适中,形成了较厚的大气层。据此分析选C。
7.C
8.D
【解析】
【分析】
7.
上海纬度比德国和日本低,正午太阳高度大;上海为亚热带季风气候,降水主要集中于夏季,晴天相对较多;德国全年受来自大西洋的西风影响,为温带海洋性气候,全年降水较均匀,阴雨日多;日本虽为温带和亚热带季风气候,但四面环海,受海洋影响大,具有海洋性特征,阴雨日多,C正确;上海地势更为低平,A错误;河湖纵横等地面状况、地表的比热容大小会影响气温,但不会影响太阳辐射,B、D错误。故选C。
8.
上海人口稠密、经济发达,常规能源短缺,A错误;我国太阳能资源最丰富的地区在西藏西部,而非上海,B错误;太阳能资源具有分散性,到达地球表面的太阳辐射的总量尽管很大,但是能量比较分散,C错误;上海积极推广“太阳能屋顶计划”的最主要原因是上海常规能源短缺,能源需求量大,D正确。故选D。
9.B
【解析】
【分析】
【详解】
煤、石油等矿物燃料是太阳能转化而成,A错误。太阳活动的主要标志是黑子与耀斑,B正确。太阳大气从里向外分为光球、色球、日冕,C错误。太阳离地球虽然远,但太阳活动对地球会产生比较大的影响,太阳活动会扰乱地球大气层,使地面的无线电短波通讯受到影响,甚至会出现短暂的中断。高能带电粒子扰动地球磁场,产生“磁暴”现象,使磁针剧烈颤动,不能正确指示方向。 当高能带电粒子流高速冲进两极地区的高空大气层时,会产生极光现象。引发自然灾害,比如地震、水旱灾害。D错误。故选B。
【点睛】
10.D
【解析】
【分析】
【详解】
基础知识不牢固是易错的主要原因。古生代末期,发生二叠纪物种灭绝事件,地球上几乎95%的物种灭绝;中生代末期发生白垩纪末灭绝事件,地球上绝大多数物种灭绝。故选D。
11.C
12.C
13.A
【解析】
【分析】
本题组以动物演化进程示意图为材料,设置三道试题,涉及鱼类、爬行动物、哺乳动物出现繁盛的时代,考查学生对动物演化进程的掌握程度。
11.图中显示,爬行类出现在古生代后期,鸟类出现在新生代,鱼类出现在古生代早期,两栖类出现在古生代中后期,因此出现最早的是鱼类,选项C符合题意,排除A、B、D。故选C。
12.材料信息表明,动物演化进程图中横向宽度越大,代表生物物种越多。图中显示,爬行类动物宽度最宽的地质年代是中生代,选项C符合题意。图中显示,古生代爬行动物开始出现,种类较少,排除A。图中显示,元古代爬行动物还没有出现,排除B。图中显示,新生代爬行动物的种类较少,排除D。故选C。
13.图中显示,新生代时,表示哺乳类的条带宽度,在各类动物中增长最为速度,哺乳类动物物种丰富且增长迅速,因此新生代时期生物发展阶段进入哺乳动物时代,选项A符合题意。图中显示,爬行动物时代在新生代物种较少,排除B。根据所学知识可知,海生藻类时代是古生代早期,排除C。裸子植物时代是古生代后期和中生代前期,排除D。故选A。
14.D
15.C
【解析】
【分析】
14.在生物演化过程中,揭开欣欣向荣的生物系统演化进程序幕的动物是海生无脊椎动物,故D正确,ABC错误。
故选D正确。
15.动物由海洋向陆地发展的时期是古生代末期,由两栖动物向爬行动物进化,即③时期,故C正确。从两图中年代确定,①是太古代,②是元古代,④是中生代,ABD错误。
故选C正确。
16.B
17.B
【解析】
【分析】
16.读甲、乙两个地质年代示意图,甲时代对应的动物是恐龙,甲是中生代。乙对应的是两栖动物或无脊椎动物,乙是古生代,B对。A、C、D错。故选B。
17.被子植物比裸子植物高级,太古代最老,哺乳动物比爬行动物高级,ACD错误。动物进化顺序是无脊椎动物-鱼类-两栖类-爬行类-鸟类-哺乳动物,三叶虫是无脊椎动物,三叶虫→鱼类→恐龙符合题意,B正确。故选B。
【点睛】
1.生物进化与环境变迁
(1)地球早期生物对环境演化的影响
生物出现前:地球是一个无氧环境,地理环境以化学演化为主。
生物出现后:向大气之中释放自由氧,特别是真核细胞生物出现后,加速了自由氧的积累,地球演变为有氧环境,地理环境以生物演化为主。
总体说来:生物出现后,改变了大气成分结构,改善了生物生存环境。
(2)生物与地理环境的关系
生物与地理环境之间是一个辩证统一的关系。一方面,生物既是地理环境的产物,但又必须依赖、适应环境而生存和发展;另一方面,生物又是地理环境的创造者和改造者。
2.环境变迁与生物灭绝
古生代末期和中生代末期,是地质历史上两次最重要的全球性生物大规模灭绝时期。在古生代末期,60%以上的海生无脊椎动物灭绝,脊椎动物中的原始鱼类和古老的两栖类全部灭绝,蕨类植物明显衰退。中生代末期,恐龙突然灭绝,海洋中有50%以上的无脊椎动物灭绝。
18.A
【解析】
【分析】
【详解】
横波只能在固态中传播,纵波可在固态、液态、气态中传播。所以地震发生时,水域上的渔船只能感受到纵波,即上下颠簸,故选A。
【点睛】
19.C
【解析】
【分析】
【详解】
根据地球内部圈层的划分,岩石圈包括地壳和上地幔顶部软流层以上的部分,故C正确。故选C。
20.D
21.D
【解析】
【分析】
20.
按距离地球表面由远到近,地球圈层可分为大气圈、生物圈、水圈、岩石圈,其中生物圈占据大气圈底部,水圈全部和岩石圈上部,结合图示中ABC与大气圈位置可判断A为生物圈,B为水圈,C为岩石圈。D正确,ABC错误。故选D。
21.
由上题分析可知,A为生物圈,B为水圈,C为岩石圈。B水圈是一个连续但不规则的圈层,A错误。C岩石圈由地壳和上地幔顶部(软流层之上的部分)组成,B错误。A生物圈、B水圈、C岩石圈之间没有严格的界线,C错误。A生物圈是地球上非常活跃的特殊圈层,D正确。故选D。
【点睛】
生物圈是地球表层生物及其生存环境的总称。生物圈占据大气圈的底部,水圈的全部和岩石圈的上部。
22.C
23.C
【解析】
【分析】
22.
太阳系中八大行星,距离太阳由近及远依次为水星→金星→地球→火星→木星→土星→天王星→海王星。影片中“计划”利用太阳和木星加速流浪,地球推进至木星附近,需要穿越的行星轨道是火星轨道,因为火星轨道位于地球轨道与木星轨道之间,C符合题意;金星、水星轨道与地球与太阳之间,土星位于木星轨道之外,排除A、B、D。故选C。
23.
题意表明,现实中在欧洲罗马尼亚的大盐矿镇就位于地下120米深处,而地壳平均厚度为17千米,大陆部分平均厚度约为33千米,因此大盐矿镇位于地壳之内。地壳主要由固体岩石构成,横波和纵波都能够传播,A错误;一般认为岩浆发源于软流层,而软流层位于上地幔上部,平均位于地下100~110千米以下,而大盐矿镇仅位于地下120米处,不可能是岩浆的发源地,B错误;软流层以上的上地幔顶部和地壳合为岩石圈,大盐矿镇位于地壳之内,因此属于岩石圈,C正确;莫霍界面为地壳与地幔交界面,地壳平均厚度约17千米,则莫霍界面平均位于地下17千米处,大盐矿镇仅位于地下120米处,不可能处于莫霍界面,D错误。故选C。
【点睛】
地壳平均厚度(莫霍界面的深度)约17千米,大陆部分平均厚度约33千米,高山、高原地区(如青藏高原)地壳厚度可达60~70千米;海洋地壳厚度较薄,平均厚度约6千米。地壳厚度变化的规律是:地球大范围固体表面的海拔越高,地壳越厚;海拔越低,地壳越薄。
24.D
【解析】
【分析】
本题以大气的组成为背景,主要考查大气的组成及其作用。考查的核心素养是综合思维和区域认知。
【详解】
臭氧能够强烈吸收太阳辐射中的紫外线,使生物避免受到紫外线的伤害,因此被誉为“地球生命的保护伞”
【点睛】
低层大气是由干洁空气、水汽和杂质组成的。干洁空气又是由氮、氧、二氧化碳和臭氧等物质组成的。它们在大气中的作用是各不相同的。氧气是人类和一切生物维持生命活动必需的物质。氮气是生物体的基本成分。
25.C
26.A
【解析】
【分析】
25.
低层大气距离地面较近,受人类活动、水分蒸发和地表物质影响较大,所以主要成分是干洁空气、水汽和杂质,C正确。故选C。
26.
风、霜、雨、雪等天气过程主要是水蒸气发生的三态变化,水蒸气主要存在于对流层,所以主要发生在对流层,A正确。故选A。
【点睛】
地球大气层中水汽主要来自地球的水圈,所以对流层水汽含量较高。
27.D
【解析】
【分析】
试题考查大气的垂直分层
【详解】
美国的新墨西哥州位于中纬度地区,对流层高度为10~12千米,从距地面39044m上空落地,是从平流层经过对流层落到地面。平流层温度随海拔升高而升高,对流层温度随海拔升高而降低,因此鲍姆加特纳经历的大气温度变化是先降低后升高,D正确。
28.D
【解析】
【详解】
电离层大气处于高度电离状态,存在着相当多的自由电子和离子,能反射无线电波,对无线电通信有重要作用。所以,无线电通信是利用了电离层大气的特征,D正确。ABC错误。故选D。
29.A
30.C
【解析】
29.空气中的水汽来自地面,主要集中在近地面的对流层。平流层、高层大气、电离层高度高, 离水汽源地远,空气稀薄,水汽少,因此探空气球探测到水汽集中在对流层,故本题选A。
30.地球大气平均高度12千米左右以下为对流层,气温随高度升高而降低;平均高度12千米左右至50千米左右处为平流层,气温大致随高度升高而升高;平均高度50千米左右以上,气温随高度升高先降低后升高,故本题选C。
【点睛】
本题主要考查地球的大气分层。
31.火星 土星 水星 金星 火星 木星 西 东 日地距离适中 有适合生物生存的条件
【解析】
【分析】
本题主要考查太阳系八大行星的分布及运动特征、地球上存在生命的条件等相关知识。考查内容较为基础,需要加强对课本相关知识的理解与记忆。
【详解】
(1)根据所学地理知识可知,太阳系八大行星中距离太阳由近到远依次是水星、金星、地球、火星、木星、土星、天王星、海王星,所以D为火星,F为土星;八大行星中,距离太阳最近的是水星,轨道离地球最近的是金星。
(2)根据八大行星中距离太阳由近到远依次是水星、金星、地球、火星、木星、土星、天王星、海王星,读图可知小行星带位于火星轨道与木星轨道之间。
(3)根据所学地理知识可知,八大行星绕日公转具有同向性,均自西向东绕日公转。
(4)地球上存在生命物质的自身条件主要有:与太阳的距离适中,自转周期适中,地表温度适宜;地球质量和体积适中,具有生物呼吸的大气;地球上有液态水。该图反映了日地距离适中,地表温度适宜,有适合生物生存的条件。
32.光球 太阳黑子 温度比周围低 色球 耀斑 黑子 耀斑 短波通信中断 磁暴 加拿大 极光
【解析】
【分析】
考查太阳活动的类型及对地球的影响。
【详解】
(1)根据图示分析,A为光球层、B为色球层、C为日冕层。太阳黑子发生在光球层,太阳黑子区域温度比周围低,因此看起来暗一些。
(2)B是色球层,耀斑活动发生在此层,有时色球层会出现突然增亮的部分叫耀斑。
(3)太阳活动对地球电离层、地球磁场和地球大气状况均有影响,发生磁暴、极光现象并扰动电离层,影响无线电短波通信。
(4)加拿大是地处北半球中高纬度的国家,其北部在北极圈以内,太阳活动爆发时可欣赏到极光现象。
【点睛】
33.(古)生物化石 沉积 古生 海洋 陆地 气候温暖湿润,植被茂密 海洋 陆地
【解析】
【分析】
本题考查地质时期演化顺序及不同时期生物的种类等知识点,结合教材知识不难解答。
【详解】
(1)据材料分析,“1000万年前的古脊椎动物化石,是研究青藏高原隆升历史及古环境、古气候的重要物质依据和信息源”,“看到这个消息,他们决定利用暑假前去考察研究一番”,考查涉及到古脊椎动物化石、青藏高原隆升历史及古环境、古气候,所以他们应给这次考察命名为:(古)生物化石与地质年代、自然地理环境的关系。
(2)考查古生物化石,化石存在于沉积岩,按成因分类,该地区的地下岩层多属于沉积岩;化石有恐龙化石、三叶虫化石、哺乳类化石,三叶虫出现在古生代的寒武纪,恐龙属于中生代,按地质年代,该区域最老的岩层至少形成于古生代。
(3)寒武纪的海洋生物主要是底栖的三叶虫,三叶虫生活的时期该地应为海洋环境;中生代时,陆地的不断扩大,爬行动物(恐龙百类、色龙类、翼龙类等)空前繁盛,故有爬行动物时代之称,或称恐龙时代。气候温暖湿润植被茂密。
(4)三叶虫生活的时期该地应为海洋环境;陆地的不断扩大,爬行动物(恐龙百类、色龙类、翼龙类等)空前繁盛,根据实地考察及材料分析,他们的考察结论认为迄今为止青藏高原地区:地理环境经历了海洋环境向陆地环境的演变。
34.横 纵 传播速度都随着所通过物质的性质而变化 莫霍 明显增加 古登堡 消失 突然下降 液。
【解析】
【分析】
本题主要考查地震波的类型、特点以及地球内部的不连续面等相关知识。
【详解】
(1)读图可知,图中A地震波传播速度慢,表示横波;B地震波传播速度快,表示纵波;A横波、B纵波两种地震波在传播上的共同点是:传播速度都随着所通过物质的性质而变化。
(2)图中字母分别表示地球内部构造,其中C在地下33千米处,表示莫霍界面,该界面下A横波、B纵波的传播速度均明显增加。
(3)图中D在地下2900千米处,表示古登堡界面,该界面下地震波A横波完全消失,地震波B纵波速度突然下降,并继续往深处传播。这说明E处物质状态为液态,因为 A横波不能继续传播。
35.对流 地面 降低 平流 水平 升高 对流层 对流 电离 很小
【解析】
【分析】
本大题以大气垂直分层及气温垂直变化规律示意图为材料,设置四道试题,涉及大气层次名称、热源、气温垂直变化特征、大气运动、天气变化、物质构成等相关内容,考查学生对相关知识的掌握程度。
【详解】
(1)图中显示,A层位于地表以上,高度12千米以下,根据所学知识可知,A层是对流层,它的热量主要直接来源于地面(辐射),离地面越远(即高度升高),获取的地面辐射越少,气温降低。
(2)图中显示,B层位于高度12千米以上,50千米以下,根据所学知识可知,B层是平流层,图中显示,该大气层向上气温升高,不易产生对流,因此该层大气以水平运动为主。该层中含有大量臭氧,臭氧能强烈吸收太阳辐射而增温,因此该层的直接热源是太阳辐射,因此气温随高度增加而增加。
(3)因为大气具有重力,因此大气质量的3/4和几乎全部的水汽、杂质集中在近地面的对流层。图中显示,对流层温度的随高度升高而降低,导致冷的空气在上,热的空气在下,容易产生对流,决定了该层大气以对流运动为主。
(4)根据所学知识可知,在55千米以上的高层大气受太阳高能辐射以及宇宙线的激励而出现电离现象,从而存在电离层,该层使人类实现无线电通信。因受重力影响,空气主要集中于近地面,高层大气离地面远,空气密度很小。
相关试卷
湖南师范大学附属中学2021-2022学年高一上学期期末考试地理试卷(含答案):
这是一份湖南师范大学附属中学2021-2022学年高一上学期期末考试地理试卷(含答案),共15页。试卷主要包含了单选题,综合读图题等内容,欢迎下载使用。
2021长春农安县高一上学期期中考试地理试卷PDF版含答案:
这是一份2021长春农安县高一上学期期中考试地理试卷PDF版含答案,文件包含吉林省长春市农安县2020-2021学年高一上学期期中考试地理试题pdf、吉林省长春市农安县2020-2021学年高一上学期期中考试地理答案pdf等2份试卷配套教学资源,其中试卷共11页, 欢迎下载使用。
2021长春九台师范高中高一下学期第二阶段考试地理试卷含答案:
这是一份2021长春九台师范高中高一下学期第二阶段考试地理试卷含答案

