还剩3页未读,
继续阅读
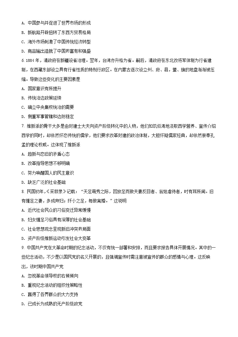
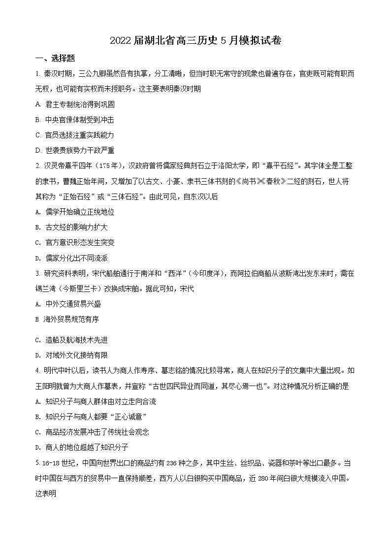
湖北省2021-2022学年高三下学期5月联考历史试卷
展开相关试卷
+湖北省八市2023-2024学年高三下学期3月联考历史试卷:
这是一份+湖北省八市2023-2024学年高三下学期3月联考历史试卷,文件包含历史pdf、历史-参考答案pdf等2份试卷配套教学资源,其中试卷共10页, 欢迎下载使用。
湖北省2022-2023学年高三(上)历史试卷及答案(新高考联考协作体期末联考):
这是一份湖北省2022-2023学年高三(上)历史试卷及答案(新高考联考协作体期末联考),共10页。
湖北省2021-2022学年高三下学期5月联考历史详解:
这是一份湖北省2021-2022学年高三下学期5月联考历史详解,共13页。试卷主要包含了选择题,非选择题等内容,欢迎下载使用。

