2021-2022学年河南省信阳市息县八年级(下)期中历史试卷(含解析)
展开河南省信阳市息县2023-2024学年八年级上学期期末历史试题(含解析): 这是一份河南省信阳市息县2023-2024学年八年级上学期期末历史试题(含解析),共8页。试卷主要包含了闭卷考试,禁止查阅参考资料,有学者认为,时间轴可以帮助我们梳理历史知识等内容,欢迎下载使用。
河南省信阳市息县2022-2023学年八年级上学期期末 历史试题(含解析): 这是一份河南省信阳市息县2022-2023学年八年级上学期期末 历史试题(含解析),共16页。试卷主要包含了选择题,非选择题等内容,欢迎下载使用。
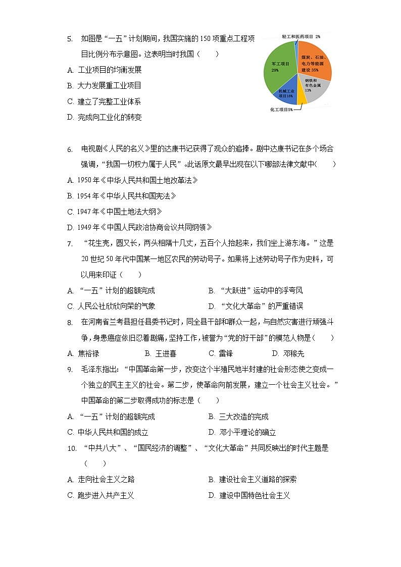
2021-2022学年河南省信阳市息县七年级(下)期末历史试卷-(含解析): 这是一份2021-2022学年河南省信阳市息县七年级(下)期末历史试卷-(含解析),共17页。试卷主要包含了单选题,材料解析题等内容,欢迎下载使用。

