2022年重庆市九年级第二次诊断作业化学试题(无答案)
展开这是一份2022年重庆市九年级第二次诊断作业化学试题(无答案),共8页。试卷主要包含了“绿色化学”有利于保护坏境,下列物质分类正确的是,下列关于氧气的说法正确的是,水是人类生活不可缺少的物质等内容,欢迎下载使用。
可能到的相对原子质量:H-l C-l2 N-l4 O-16 Na-23 C1-35.5 K-39 Fe-56 Cu-64 Ag-108
一、选择题(本题包含16个小题,每小题2分,共32分,每小题只有一个选项符合题意)
1.“绿色化学”有利于保护坏境。下列符合“绿色化学理念”的是
A.将有毒物质埋入地下 B.加高排放废气的烟囱
C.严禁使用农药灭虫 D.生活垃圾分类回收
2.物质世界充满了变化,下列变化中,都属于物理变化的是
A.水蒸发、动植物呼吸 B.钢铁生锈、苹果腐烂
C.光合作用、酒精挥发 D.冰山融化、干冰升华
3.下列物质分类正确的是
A.单质:氢气、空气 B.氧化物:氧化铜、生石灰
C.酸:硝酸、硫酸铜 D.碱:火碱、纯碱
4.下列关于氧气的说法正确的是
A.液氧是无色的液体 B.硫在氧气中燃烧放热,产生微弱的淡蓝色火焰
C.氧气能支持燃烧,可作助燃剂 D.铁丝在氧气中燃烧生成氧化铁
5.钾肥具有促进植物生长、增强抗病虫害和抗倒伏能力等功能。下列肥料属于钾肥的是
A.CO(NH2)2 B.NH4CI C.KCI D.Ca(H2PO4)2
6.“中国高铁,世界第一”,高铁列车车体材料使用了含镍不锈钢。工业上用火法炼镍,其原理是:
。在该反应中表现出还原性的物质是
A.C B.NiO C.Ni D.CO2
7.水是人类生活不可缺少的物质。下列有关水的叙述不正确的是
A.水是由氢元素和氧元素组成的
B.用水溶解适量的碘制成消毒溶液
C.氢气燃烧生成水和电解水的基本反应类型不相同
D.净化水的常用方法有吸附、沉淀、过滤和蒸馏
8.在新冠疫情防控过程中,高希源使用的一种免洗洗手消毒液里含有三氯羟基二苯醚(简称三氯生,化学式为C12H7O2C13)。下列表述正确的是
A.三氯生由碳、氢、氧、氯元素组成 B.一个三氯生分子中含有一个氧分子
C.三氯生的相对分子质量为289.5g D.三氯生中氢、氧元素质量比为7:2
9.下列示意图分别表示地球和火星的大气组成(体积分数),说法正确的是
A.地球和火星的大气中氧气的体积分数相同
B.地球和火星的大气中都含有氮气
C.地球和火星的大气中二氧化碳的体积分数相同
D.地球和火星的大气中组成完全相同
10.食品安全与人体健康密切相关,下列做法不会损害人体健康的是
A.用霉变花生制成的花生油烹调食品 B.用氢氧化钠溶液中和胃酸过多
C.用含小苏打的发酵粉焙制糕点 D.用亚硝酸钠代替食盐加到腊肉香肠中
11.下列实验操作不正确的是
A.连接仪器 B熄灭酒精灯
C.倾倒液体 D.检查气密性
12.2022年5月12日是我国第14个“防灾减灾日”,了解防灾减灾的相关知识,有利于保护人们的生命、财产安全,下列关于火灾、灭火与逃生的说法错误的是
A.严禁携带易燃、易爆物品乘坐火车
B.生活中常用水来灭火,其原理是降低可燃物的着火点
C.遇火灾,如果火势较大,立即拨打119电话
D.加油站、面粉加工厂、煤矿的矿井内都应严禁烟火
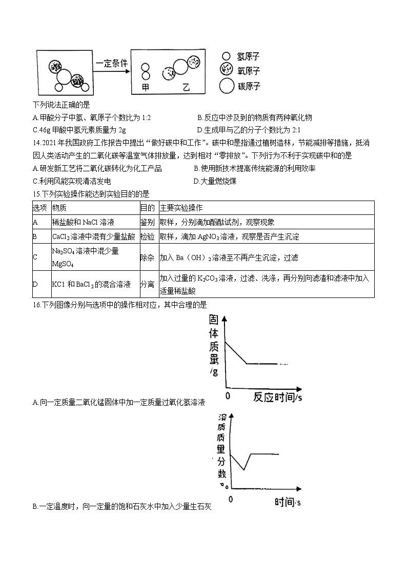
13.甲酸(HCOOH)具有清洁制氢的巨大潜力,其分解前后分子种类变化的微观示意图如下:
下列说法正确的是
A.甲酸分子中氢、氧原子个数比为1:2 B.反应中涉及到的物质有两种氧化物
C.46g甲酸中氢元素质量为2g D.生成甲与乙的分子个数比为2:1
14.2021年我国政府工作报告中提出“做好碳中和工作”。碳中和是指通过植树造林,节能减排等措施,抵消因人类活动产生的二氧化碳等温室气体排放量,达到相对“零排放”。下列行为不利于实现碳中和的是
A.研发新工艺将二氧化碳转化为化工产品 B.使用新技术提高传统能源的利用效率
C.利用风能实现清洁发电 D.大量燃烧煤
15.下列实验操作能达到实验目的的是
16.下列图像分别与选项中的操作相对应,其中合理的是
A.向一定质量二氧化锰固体中加一定质量过氧化氢溶液
B.一定温度时,向一定量的饱和石灰水中加入少量生石灰
C.向一定量的稀盐酸中加入氢氧化钠溶液
D.向一定量的稀盐酸和氯化钙的混合溶液中滴入碳酸钠溶液
二、填空题(本大题包括5个小题,共21分)
17.(4分)化学用语是国际通用语言,是学习化学的重要工具。用化学用语填空:
(1)地壳中含量最高的金属元素 。
(2)2个氮原子 。
(3)含有硫元素的空气污染物 。
(4)标出氧化钙中钙元素的化合价 。
18.(4分)2021年10月16日0时23分,神舟十三号搭乘长征2号F遥十三火箭奔向天宫。
(1)火箭的燃料煤油是从化石燃料石油中分馏制得的,化石燃料包括煤、石油和 。
(2)火箭使用的燃料氢气目前还不能在生活和生产中大规模使用的原因是 (填字母)。
A.制取成本高 B.产物无污染 C.燃烧热值高 D.原料比较稀缺
(3)长期驻留空间实验室会导致航天员肌肉萎缩、骨钙丢失。通过航天食品摄取优质蛋白质、补充钙元素有利于维持航天员的身体健康。
①下列航天食品中富含蛋白质的是 (填字母)。
A.脱水米饭 B.酱牛肉罐头 C.冻干水果
②可在航天食品中添加 (填字母)来预防骨质疏松。
A.C12H22O14Ca B.FeC6H6O7 C.KIO3
19.(4分)水是重要的自然资源。下图是某直饮水机处理饮用水的步骤:
(1)经测定,该饮用水的pH约为7.8,说明水中一定含有的一种阴离子是 (用化学用语填空)。
(2)步骤①中活性炭的主要作用是 。
(3)最终获得的饮用水可能是硬水,长期饮用硬水对人体不利,将硬水通过如图所示的阳离子交换柱后可变
成软水(图中阴离子未画出),交换后的水仍然呈电中性。
1个Ca2+可以交换出 个Na+。
阳离子交换柱长时间使用后,Na+变少,失去硬水软化功能而失效。利用生活中常见物质 (填名称)可以检验阳离子交换柱是否己失效。
20.(4分)t℃时,将一定质量的甲、乙两种溶液进行恒温蒸发,蒸发溶剂的质量与析出晶体的质量之间的关系如图所示(坐标图中两直线相交于P点)。回答下列问题:
(1)b点对应的乙溶液是 。(填“饱和溶液”或“不饱和溶液”):
(2)t℃时, (填“甲”或“乙”)的溶解度更大:
(3)甲的饱和溶液溶质的质量分数是 ×100%(用含m、n的代数式表示):
(4)以下说法不正确的是 。(填字母)
A.甲中含有少量的乙时,可用降温结晶的方法提纯甲
B. t℃时,等质量的甲、乙饱和溶液,降温到相同的温度,析出甲的质量大于乙
C.P点表示t℃时甲和乙的溶解度相等
D.用固体乙配制一定质量分数的乙溶液,主要的实验步骤是:计算、称量、混匀
21.(5分)(1)2022年我国将全面加强基础设施建设。涉及到很多行业,其中需要大量的金属材料,金属材料包括纯金属和 ,目前世界上年产量最高的金属是铁,但铁易生锈腐蚀,铁生锈是铁与 (填化学式)接触而发生化学反应的过程。
(2)在2.8g铁粉中,先逐滴加入一定量的硝酸铜溶液,充分反应后再逐滴加入硝酸银溶液,剩余固体质量与所加溶液总质量的关系如图所示。试回答下列问题:
bc段反应的化学方程式为 。
到达e点时,固体除外,溶液中含有的阳离子有 (用化学用语填空):
③剩余固体m3= g。
三、实验题(本大题包括2个小题,共11分)
22.(5分)如图是实验室制取气体的有关仪器和装置,据图回答下列问题。
(1)用加热氯酸钾和二氧化锰混合物的方法制取氧气,应选择 (从A~G中选择,填字母序号)组合装置,反应的化学方程式为 。
(2)实验室制取二氧化碳,反应的化学方程式为 。
为了便于控制反应速率,组合发生装置应选择 。(从A~G中选择,填字母序号)
(3)将气体通入H装置(从m口进入),还可以进行许多实验。下列实验不能达到预期目的的是
(填字母)
A.收集二氧化碳
B.H中盛澄清石灰水,检验二氧化碳
C.H中盛满水,n口连接量筒,测二氧化碳的体积
D.H中盛氢氧化钠溶液,除去二氧化碳中的氯化氢气体
23.(6分)纯碱(碳酸钠)和食盐是厨房中常用物质,现有一包白色固体,可能由Na2CO3和NaC1中的一种或两种组成,周奕龙同学展开了系列拓展性研究实验。
(一)定性分析:
【实验目的】确定白色固体的组成
【实验方案】
(1)实验步骤①中选用过量的稀硝酸能不能用稀盐酸替代? (填“能”或“不能”)。
(2)实验步骤②中生成白色沉淀的化学反应方程式为 。
【实验结论】该白色固体由Na2CO3和NaCl两种物质组成。
(二)定量分析:
【实验目的】为测定该物质中NaCl的质量分数,周奕龙同学继续做了如下实验。
【实验方案】(提示:每一步均充分反应)
(1)滤渣的成分是 (填化学式)。
(2)过滤需要用到的玻璃仪器有烧杯、玻璃棒和 。
(3)以下因素中会导致测定的该物质中氯化钠质量分数偏小的是 。(填字母)
A.称量该样品M时只在天平左盘垫纸 B.加入的Ba(NO3)2溶液过量
C.白色沉淀N未洗涤、烘干就直接称量 D.加入的AgNO3溶液用量偏少
(三)衍生问题思考:
周奕龙同学额外研究还发现向碳酸钠溶液中滴加稀盐酸,一开始没有气泡产生,这是为什么呢?
老师用pH计做了以下实验:向等体积、含相同碳原子数的碳酸氢钠、碳酸钠溶液中,分别逐滴加入稀盐酸,得到pH变化与时间的关系如上图1、图2所示。将图1与图2中的阴影部分进行叠加,发现两者基本重合。则c点的溶质是 。(写化学式)
四、计算题(本大题包括1个小题,共6分)
24.(6分)氯酸钾不仅可用于实验室制取氧气,还可用于摄影药剂、火箭、导弹推进剂等。实验室制备氯酸
钾的原理为: 。若将C12通入一定量的KOH溶液恰好完全反应,反应后加入57.4g水,得到溶质质量分数为4.9%的KC1O3溶液500g。试计算:
(1)氯酸钾中钾元素与氧元素的质量比为 (填最简整数比)。
(2)将所得500g质量分数为4.9%的氯酸钾溶液通过蒸发溶剂的方法浓缩为浓度为24.5%的溶液,需要蒸发
水的质量为 g(蒸发过程中所有溶质均未达到饱和)。
(3)所用KOH溶液中溶质的质量分数是多少?(通过化学方程式进行计算,写出计算过程,结果保0.1%)。选项
物质
目的
主要实验操作
A
稀盐酸和NaCl溶液
鉴别
取样,分别滴加酚酞试剂,观察现象
B
CaCl2溶液中混有少量盐酸
检验
取样,滴加AgNO3溶液,观察是否产生沉淀
C
Na2SO4溶液中混少量MgSO4
除杂
加入Ba(OH)2溶液至不再产生沉淀,过滤
D
KC1和BaCl2的混合溶液
分离
加入过量的K2CO3溶液,过滤、洗涤,再分别向滤渣和滤液中加入适量稀盐酸
相关试卷
这是一份2024年重庆市巴渝学中考第二次模拟考试化学试题(无答案),共6页。试卷主要包含了下列实验操作正确的是,下列说法正确的是等内容,欢迎下载使用。
这是一份重庆市华东师范大学附属中旭科创学校2023-2024学年九年级上学期期中定时作业化学试题(无答案),共7页。试卷主要包含了选择题,填空题,实验题,计算题等内容,欢迎下载使用。
这是一份2022年海南省学业水平诊断(二)化学试题(无答案),共5页。试卷主要包含了水是最宝贵的资源之一,下列物质中,属于合成材料的是,丝氨酸是一种非必需氨基酸,下列事实的微观解释正确的是等内容,欢迎下载使用。

