2021-2022学年河北省石家庄市藁城区一中高三上学期开学考试生物试题含解析
展开绝密★启用前
2021-2022学年河北省石家庄市藁城区一中
高三上学期开学考试生物试题
考试范围:xxx;考试时间:100分钟;命题人:xxx
题号
一
二
三
总分
得分
注意事项:
1.答题前填写好自己的姓名、班级、考号等信息
2.请将答案正确填写在答题卡上
第I卷(选择题)
评卷人
得分
一、单选题
1.人体细胞与外界环境进行物质交换需要“媒介”,下列关于该“媒介”的相关叙述,正确的是
A.麦芽糖属于小分子物质,可存在于该“媒介”中
B.该“媒介”的稳态指的是理化性质的动态平衡
C.该“媒介”pH的稳定与HCO3-和HPO42-等离子有关
D.调节该“媒介”稳态的系统是神经系统和免疫系统
【答案】C
【解析】人体细胞与外界环境进行物质交换的媒介是内环境,麦芽糖会在人体消化道被水解成葡萄糖,而肠道不属于内环境,A错误。维持内环境的相对稳定,保证内环境的每一种成分和理化性质都处于动态平衡,B错误。内环境pH值的稳定与缓冲物质HCO3-和 HPO42-等离子有关,C正确。调节内环境稳态的机制是神经-体液-免疫调节网络,参与的系统有神经系统、内分泌系统和免疫系统,D错误。故选C。
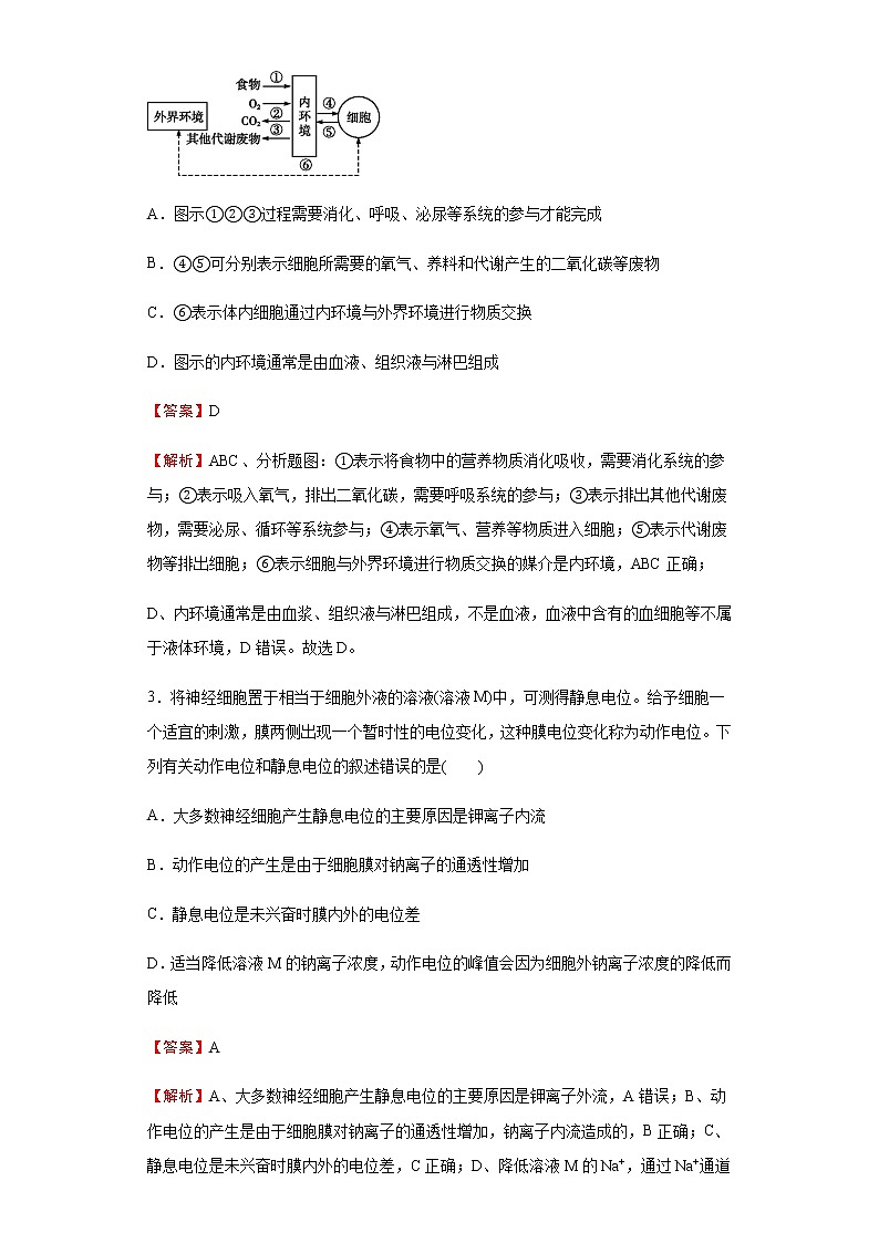
2.关于图的说法中,不正确的是( )
A.图示①②③过程需要消化、呼吸、泌尿等系统的参与才能完成
B.④⑤可分别表示细胞所需要的氧气、养料和代谢产生的二氧化碳等废物
C.⑥表示体内细胞通过内环境与外界环境进行物质交换
D.图示的内环境通常是由血液、组织液与淋巴组成
【答案】D
【解析】ABC、分析题图:①表示将食物中的营养物质消化吸收,需要消化系统的参与;②表示吸入氧气,排出二氧化碳,需要呼吸系统的参与;③表示排出其他代谢废物,需要泌尿、循环等系统参与;④表示氧气、营养等物质进入细胞;⑤表示代谢废物等排出细胞;⑥表示细胞与外界环境进行物质交换的媒介是内环境,ABC正确;
D、内环境通常是由血浆、组织液与淋巴组成,不是血液,血液中含有的血细胞等不属于液体环境,D错误。故选D。
3.将神经细胞置于相当于细胞外液的溶液(溶液M)中,可测得静息电位。给予细胞一个适宜的刺激,膜两侧出现一个暂时性的电位变化,这种膜电位变化称为动作电位。下列有关动作电位和静息电位的叙述错误的是( )
A.大多数神经细胞产生静息电位的主要原因是钾离子内流
B.动作电位的产生是由于细胞膜对钠离子的通透性增加
C.静息电位是未兴奋时膜内外的电位差
D.适当降低溶液M的钠离子浓度,动作电位的峰值会因为细胞外钠离子浓度的降低而降低
【答案】A
【解析】A、大多数神经细胞产生静息电位的主要原因是钾离子外流,A错误;B、动作电位的产生是由于细胞膜对钠离子的通透性增加,钠离子内流造成的,B正确;C、静息电位是未兴奋时膜内外的电位差,C正确;D、降低溶液M的Na+,通过Na+通道进入细胞内的钠减少,导致动作电位峰值降低,D正确。故选A。
4.有关神经调节的叙述,全错的一组是( )
①条件反射与非条件反射都需要大脑皮层的参与
②兴奋在神经纤维上是双向传导,在突触间是单向传递
③感受器是指感觉神经末梢,效应器是运动神经末梢
④神经中枢只能通过发出神经冲动的方式调节相关器官的生理活动
⑤短期记忆与大脑皮层下的海马区有关,而长期记忆可能与新突触建立有关
⑥突触前膜释放的神经递质,一定会引起后膜的兴奋
⑦兴奋在神经纤维上的传导比突触上的传递快
⑧兴奋在神经纤维上的传导不消耗ATP
⑨脑干是控制呼吸的中枢,还与控制生物节律有关
⑩兴奋在神经元间传递时会出现电信号→化学信号→电信号的转换
A.①③⑥⑨ B.②④⑤⑦⑨⑩ C.②③⑥⑧⑨ D.①③④⑥⑧⑨
【答案】D
【解析】①条件反射需要大脑皮层的参与,非条件反射由大脑皮层以下的中枢参与,①错误;②兴奋在神经纤维上是双向传导的,在突触间是单向传导的,②正确;③感受器是指感觉神经末梢,效应器是运动神经末梢和它所支配的肌肉或腺体,③错误;④神经中枢可以通过发出神经冲动的方式调节相关器官的生理活动,也可以通过释放激素调节相关器官的生理活动,如下丘脑,④错误;⑤短期记忆与大脑皮层下的海马区有关,而长期记忆可能与新突触建立有关,⑤正确;⑥突触前膜释放的神经递质,会引起突触后膜的兴奋或抑制,⑥错误;⑦兴奋在神经纤维上以电信号的形式传导,在突触上以电信号→化学信号→电信号形式传递,所以兴奋在神经纤维上的传导比突触上的传递快,⑦正确;⑧兴奋在神经纤维上的传导需要消耗ATP,⑧错误;⑨脑干是控制呼吸的中枢,下丘脑与控制生物节律有关,⑨错误;⑩兴奋在神经元间传递时会出现电信号→化学信号→电信号的转换,⑩正确。综上所述,D符合题意,A、B、C不符合题意。故选D。
5.人在不同状态下,其血糖浓度会有所变化。如图表示在不同“模拟活动时段”中人体的血糖浓度变化情况。据图分析,以下说法正确的是( )
A.曲线ab段,人体内的胰岛A细胞分泌的胰高血糖素会增多
B.引起曲线bc段变化的主要途径有血糖转化为非糖物质、合成糖原等
C.曲线ef段,人体内的肝糖原和肌糖原会直接分解为葡萄糖以补充血糖
D.曲线fg段的变化情况是人体内胰岛素和胰高血糖素协同作用的结果
【答案】B
【解析】曲线ab段血糖上升的原因主要是血液从消化道中吸收葡萄糖,则与胰高血糖素分泌增多无关,反而会导致胰岛A细胞分泌的胰高血糖素减少,A错误;曲线bc段血糖下降过程是血液中胰岛素升高所致,促进葡萄糖进入组织细胞氧化分解、合成糖原和转化为非糖类物质,B正确;肝糖原可以分解产生葡萄糖补充血糖浓度,而肌糖原不可以,C错误;胰岛素具有降血糖的功能,胰高血糖素具有升血糖的功能,两者表现为拮抗关系,D错误。
6.某成年人从25 ℃环境来到10 ℃环境中,体温维持正常,其散热速率变化如图所示。下列叙述正确的是( )
A.a~b段的散热量少于产热量
B.b~c段散热加快是由于汗液分泌增加
C.c~d段皮肤血管逐渐舒张
D.d~e段的产热速率大于a~b段
【答案】D
【解析】A、a〜b段体温维持正常,说明散热量=产热量,A错误;B、b-c段散热加快是由于外界温度降低,温差增大,B错误;C、c〜d段处于寒冷条件下,皮肤血管逐渐收缩,减小散热,C错误;D、a〜b段体温恒定产热速率=散热速率(假如散热速率是50),d〜e段体温恒产热速率=散热速率(假如散热速率是100,因为在d〜e段由于外界温度低,身体向外辐射的热量多),所以d〜e段的产热速率大于a〜b段,D正确。故选D。
7.免疫是机体的一种保护性生理功能,下列有关免疫的叙述正确的是
A.胸腺在免疫中的作用是先分化出造血干细胞,进而分化出T细胞
B.体液中的杀菌物质和淋巴细胞构成人体的第二道防线
C.在计划免疫中多次接种疫苗可提高人体中抗体和记忆细胞的水平
D.青霉素引起的病理性免疫反应,具有特异性和记忆性,属于自身免疫反应
【答案】C
【解析】造血干细胞是在骨髓中形成的,胸腺是T细胞成熟的场所,A错误;体液中的杀菌物质和吞噬细胞构成人体的第二道防线,B错误;疫苗是灭活的病原体,属于抗原,注射后使人产生特异性免疫,即产生抗体和记忆细胞,多次接种疫苗可提高人体中抗体和记忆细胞的水平,C正确;青霉素引起的病理性免疫反应,具有特异性和记忆性,属于过敏反应,D错误。
8.植物生长调节剂是人工合成的(或从微生物中提取的天然的),具有和天然植物激素相似生长发育调节作用的有机化合物。关于植物激素和植物生长调节剂,下列说法正确的是( )
A.乙烯的作用是促进果实的成熟,所以乙烯不能在幼嫩的组织中产生
B.刚收获的黄瓜种子不易发芽,与种子中的脱落酸有关
C.赤霉菌的培养液可使幼苗疯长,表明赤霉菌产生的赤霉素为植物激素,可促进植物生长
D.在不同的组织中,生长素通过主动运输的方式进行极性运输
【答案】B
【解析】A、乙烯在幼嫩的组织中,与生长素一起共同调节植物的生长发育,A错误;B、在萎蔫、脱落的果实中脱落酸较多,所以刚收获的种子中有较多的脱落酸,脱落酸有促进种子休眠的作用,所以种子不易萌发,B正确;C、植物激素是指植物体内产生,能从产生部位运送到作用部位,对植物的生长发育有显著影响的微量有机物,而赤霉菌产生的赤霉素,不是植物体产生的,不属于植物激素,C错误;D、在成熟组织中,生长素可进行非极性运输,D错误。故选B。
9.4-氯苯氧乙酸(4-CPA)是一种具有生长素活性的植物生长调节剂,某小组探索不同浓度4-CPA对黄豆生根的影响,得表格如下。下列叙述错误的是( )
浓度(2×mg/L)
清水
10-7
10-6
10-5
10-4
10-3
10-2
10-1
100
101
102
平均生根数(条)
8.0
14.0
16.0
13.0
10.0
7.0
5.0
3.0
1.0
0.5
0
A.该实验遵循对照原则,4-CPA溶液浓度为0时为空白对照组
B.2×10-3mg/L的4-CPA溶液对黄豆生根起促进作用
C.实验结果可说明4-CPA对黄豆生根作用具有两重性
D.该实验还可用一定时间内黄豆的生根长度作为观测指标.
【答案】B
【解析】A、实验的自变量是不同浓度的4-CPA溶液,因变量是平均生根数,该实验遵循对照原则,4-CPA浓度为0的组为空白对照组,其余各组均为实验组,A正确;B、2×10-3mg/L的4-CPA溶液处理平均生根数是7.0,而清水组平均生根数是8.0,故该浓度的4-CPA对黄豆生根起抑制作用,B错误;C、从实验结果看,低浓度时促进生根,高浓度时抑制生根,故可说明4-CPA对黄豆生根作用具有两重性,C正确;D、生长素类似物促进植物生根一般选用单位时间内生根长度或生根数量为观测指标,D正确。故选B。
10.下列关于种群、群落和生态系统的叙述,正确的是( )
A.物质循环是指组成生物体的化合物在生物群落和无机环境之间循环往复
B.在沙丘、火山岩、火烧后的森林上进行的演替属于初生演替
C.在农业生产中,使用黑光灯诱捕昆虫是利用了昆虫的趋光性
D.若第二营养级生物长时间大幅度减少,第一营养级物种丰富度会升高
【答案】C
【解析】A、物质循环是指组成生物体的元素在生物群落和无机环境之间循环往复,A错误;B、在火烧后的森林上进行的演替属于次生演替,B错误;C、在农业生产中,使用黑光灯诱捕昆虫是利用了昆虫的趋光性,C正确;D、若第二营养级生物长时间大幅度减少,第一营养级竞争加剧,物种丰富度可能会降低,D错误。故选C。
11.某正方形样地中有甲、乙两种大小相近的双子叶草本植物,目测发现植物甲分布比较稀疏,植物乙分布较为密集。某兴趣小组欲调查植物甲、乙的种群密度,下列叙述错误的是( )
A.调查植物甲、乙种群密度时所选样方的大小和数目应保持相同
B.调查植物甲、乙的种群密度时可采用五点取样法进行取样
C.植物甲、乙种群密度的估计值为该种群各样方种群密度的平均值
D.仅调查某一时期的种群密度无法反映该种群数量的变化趋势
【答案】A
【解析】A、植物甲分布比较稀疏,植物乙分布较为密集,则调查植物甲样方面积应更大,样方数目应更多,A错误;B、该区域为正方形,调查植物种群密度应该选择五点取样法,B正确;C、计算样方的种群密度时,应以所有样方种群密度的平均值作为该种群的种群密度估计值,C正确;D、种群密度能反映某一时期的该种群数量的大小,仅根据某一时期的种群密度无法反映该种群数量的变化趋势,根据年龄组成才能预测种群数量的变化趋势,D正确。故选A。
12.组成种群的个体,在其生活空间中的位置状态或布局是种群的空间特征。下列关于种群空间特征的叙述,正确的是( )
A.蛇类为了度过严寒的冬季,常集群于洞穴中
B.种群的空间特征具有种群密度、年龄组成和性别比例
C.种群的空间特征都有垂直结构和水平结构
D.内蒙古草原上的野生蒲公英的均匀分布
【答案】A
【解析】A、蛇类为了度过严寒的冬季,常集群于洞穴中,这属于集群分布,A正确;B、种群的空间特征有三个:均匀分布、随机分布和集群分布,种群的数量特征有种群密度、出生率和死亡率、迁入率和迁出率、年龄组成和性别比例等,B错误;C、群落的空间结构有垂直结构和水平结构,种群没有空间结构,C错误;D、内蒙古草原上的野生蒲公英是随机型分布的,不是均匀分布,D错误。故选A。
13.生态系统是当今最受人类重视的研究领域之一,人类面临的所有生存问题的解决,都依赖于对生态系统的研究。下列关于生态系统结构与功能的叙述中,正确的是( )
A.生态系统的组成成分包括生产者、消费者和分解者
B.某物种在食物链中的位置是独一无二的,不可能被取代
C.生态系统中各类生物的营养关系决定了能量流动的途径
D.信息在生态系统中单向传递
【答案】C
【解析】A、生态系统的组成成分包括生产者、消费者、分解者、非生物的物质和能量,A错误;B、某物种在食物链中的位置可以被处在同一营养级的其他物种所取代,B错误;C、生态系统中各类生物的营养关系决定了能量流动的途径,C正确;D、信息在生态系统中双向传递,D错误。故选C。
评卷人
得分
二、多选题
14.如图是人体组织局部切片示意图,其中①③④⑤表示不同部位的液体,②⑥表示不同管道的管壁。下列相关叙述不正确的是( )
A.红细胞的内环境是血浆和组织液
B.③和④在成分上最为相似
C.①渗透压下降可导致③增多
D.⑤是细胞代谢活动的主要场所
【答案】ABD
【解析】分析题图:图示是人体组织局部切片示意图,其中①为血浆,②为毛细血管壁,③为组织液,④为细胞内液,⑤为淋巴,⑥为毛细淋巴管壁。因此,A、红细胞的内环境是血浆,A错误;B、③为组织液,④为细胞内液,有较多的蛋白质,③和④在成分上不相似,③组织液和淋巴在成分上最为相似,B错误;C、①为血浆,其渗透压下降会导致水分更多流向③组织液,组织液增多,C正确;D、细胞代谢活动的主要场所是细胞质基质,⑤为淋巴,D错误。故选ABD。
15.下丘脑是联系神经系统和内分泌系统的枢纽,在体温、血糖、水盐平衡的调节中都有重要作用。下列有关健康人体内调节的叙述正确的是( )
A.下丘脑释放的某种激素能与垂体细胞膜上的受体特异性结合
B.大量出汗时,皮肤等处的细胞外液渗透压感受器可将刺激传到下丘脑形成渴觉
C.下丘脑不能通过控制垂体产生激素促使胰岛B细胞分泌胰岛素
D.寒冷环境中,下丘脑只通过体液调节来维持体温恒定
【答案】AC
【解析】A、下丘脑释放的促激素释放激素可以与垂体细胞膜上的相应受体特异性结合,A正确;B、感觉中枢位于大脑皮层,故渴觉在大脑皮层产生,B错误;C、胰岛素的分泌不是分级调节过程,引起胰岛B细胞分泌胰岛素的信号是下丘脑发出的神经信号和血液中血糖浓度的变化,C正确;D、寒冷环境中的体温调节既有汗腺和毛细血管等参与的神经调节过程,也有甲状腺激素、肾上腺素参与的激素调节过程,D错误。故选AC。
16.信号分子是指生物体内的某些化学分子,既非营养物,又非能源物质和结构物质,它们主要是用来在细胞间和细胞内传递信息。下列关于不同信号分子的描述,正确的是( )
A.生物体内的信号分子都应含碳元素,原因是信号分子都是有机物
B.细胞间进行信息传递的信号分子,对应的受体可能位于细胞膜上
C.同一信号分子最终发挥的作用是相同的,比如甲状腺激素促进细胞的代谢
D.酶不应属于信号分子,该物质能使细胞内的生化反应在常温常压下进行
【答案】BD
【解析】A、信号分子不一定是有机物,如CO2等,A错误;B、细胞间进行信息传递的信号分子,对应的受体可能位于细胞膜上,也可能位于细胞内,B正确;C、同一信号分子最终发挥的作用不一定相同,如低浓度生长素起促进作用,高浓度生长素起抑制作用,C错误;D、酶属于生物催化剂,不属于信号分子,其作用条件较温和,能使细胞内的生化反应在常温常压下进行,D正确。故选BD。
17.艾滋病是感染人类免疫缺陷病毒(HIV)导致的传染性疾病,下图表示 HIV 侵染辅助性T淋巴细胞的过程,①~⑧代表生理过程。下列说法错误的是( )
A.HIV 能攻击T细胞的原因是T细胞表面的 CD4受体可与 HIV特异性结合
B.②表示逆转录,该过程需要的酶和原料分别为逆转录酶和 4种核糖核苷酸
C.HIV 进入人体后,只能引起非特异性免疫和细胞免疫,不能引起体液免疫
D.HIV 装配完成后以出芽的形式(过程⑧)释放,其最外面的包膜来源于宿主细胞膜
【答案】BC
【解析】A、识图分析可知,图中 HIV识别T细胞膜上的 CD4受体并结合,A正确;B、②过程代表逆转录,以RNA为模板合成DNA的过程,该过程需要的酶和原料分别为逆转录酶和 4种脱氧核糖核苷酸,B错误;C、HIV 进入人体后,能引起非特异性免疫和细胞免疫、体液免疫,C 错误;D、双链 DNA合成后进入细胞核内,与宿主细胞核内的 DNA 整合在一起,通过⑤过程转录合成 mRNA,mRNA 通过核孔进入细胞质指导病毒的蛋白质合成,通过⑦子代病毒组装,形成囊膜后通过⑧过程释放出宿主细胞,D正确。故选BC。
18.如图表示一片草原上的兔子和狼达到相对稳定状态后一段时间内相对数量变化的趋势,下列相关分析正确的是( )
A.甲、乙分别表示兔子和狼的数量变化
B.狼的K值接进B点对应的数值
C.兔子的K值接近C点和D点对应的数值
D.第3年狼的数量会因缺乏食物而下降
【答案】ACD
【解析】A、据图中曲线变化可知,甲的数量最先达最大值,随着乙数量的增加,甲的数量在减少,推测甲为被捕食者兔子,乙为捕食者狼,A正确;B、K值是指在自然环境不受破坏的情况下,一定空间中所能容许的种群数量的最大值,它不是固定不变的,在环境不遭受破坏的情况下,种群数量会在K值附近上下波动, B错误;C、种群数量会在K值附近上下波动,从图上分析,兔子的K值应该接近C点和D点对应的数值,C正确;D、据图分析可知,第3年时兔子的数量在下降,因此狼的数量会因缺乏食物而下降,D正确。故选ACD。
第II卷(非选择题)
请点击修改第II卷的文字说明
评卷人
得分
三、综合题
19.人体的内环境稳态依赖于神经—体液调节机制来实现,请据图回答有关问题:
(1)若Y细胞代表甲状腺细胞,物质甲就是_____,物质丙作用的靶细胞是_____;如果用物质丙饲喂正常动物,则物质乙的分泌量的变化是_____;此调节过程称为_____调节。
(2)当血浆渗透压过高时,_____感受此变化产生兴奋,下丘脑产生的_____,通过促进肾小管、集合管上皮细胞对水的重吸收,使尿量_____。
(3)血糖浓度上升会导致下丘脑血糖调节中枢兴奋并进行神经调节,使Z细胞分泌的激素增多,Z表示_____细胞。这属于_____调节方式
(4)若刺激A点,则图中的灵敏电流计偏转_____次。
【答案】(1)促甲状腺激素释放激素 几乎体内所有细胞 减少 反馈(或负反馈)
(2)下丘脑渗透压感受器 抗利尿激素 减少
(3)胰岛B 神经
(4)2(或两)
【解析】(1)若Y细胞代表甲状腺细胞,物质丙就是甲状腺激素,物质乙是促甲状腺激素,细胞X是垂体细胞,作用于垂体的物质甲是促甲状腺激素释放激素;物质丙甲状腺激素作用的靶细胞是几乎体内所有细胞;甲状腺激素含量增加时,会抑制垂体分泌促甲状腺激素,所以如果用含有物质丙的饲料饲喂正常动物,则物质乙的分泌量的变化是减少,此调节过程称为负反馈调节。
(2)血浆渗透压升高时,下丘脑渗透压感受器感受此变化产生兴奋,由下丘脑产生、垂体释放的抗利尿激素增加,抗利尿激素作用于肾小管、集合管,使肾小管、集合管重吸水量增加,从而减少尿量。
(3)血糖浓度上升会导致下丘脑血糖调节中枢兴奋并进行神经调节,使胰岛B细胞分泌胰岛素的量增加,从而降低血糖的浓度,因此Z表示胰岛B细胞。这属于神经调节方式。
(4)若刺激A点,A点电位发生变化形成局部电流,使兴奋在神经纤维上传导,电流计指针发生2次偏转,即从零位向一侧偏转后回到零位,再向相反的一侧偏转后回到零位。
20.图甲是某种特异性免疫的大致过程,图乙是初次免疫和二次免疫的相关情况变化曲线,据图回答问题。
(1)图甲表示_____(填“体液免疫”或“细胞免疫”),吞噬细胞在图中具有_____作用,细胞②④⑦能够特异性识别抗原的是_____。
(2)图乙表示二次免疫,其特点是:当记忆细胞再次接触相同的抗原时,能_____。此时,记忆细胞可增殖分化形成_____细胞。
(3)切除胸腺后,图甲表示的免疫过程将大部分丧失,仅保留_____免疫。
(4)若图甲中所示的抗原为酿脓链球菌,因其表面的蛋白质与人心脏瓣膜上的一种物质的表面结构十分相似,抗体向心脏瓣膜发起进攻,使人患上风湿性心脏病,这属于免疫失调中的_____病。
【答案】(1)体液免疫 摄取、处理、呈递抗原 ④
(2)迅速增殖分化为浆细胞,产生抗体 浆细胞和记忆
(3)一部分体液免疫和非特异性免疫
(4)自身免疫
【解析】分析图甲:图甲是体液免疫的过程,细胞②表示吞噬细胞,细胞④表示B细胞,细胞⑦表示浆细胞;分析图乙:图乙是初次免疫和二次免疫抗体的浓度,与初次免疫相比,二次免疫产生抗体的速度快、数量多。
(1)图甲中有抗体所以表示的是体液免疫,吞噬细胞具有摄取、处理、呈递抗原的作用。细胞②表示吞噬细胞,细胞④表示B细胞,细胞⑦表示浆细胞,这其中能够特异性识别抗原的是细胞④。
(2)图乙表示二次免疫,其特点是:当记忆细胞再次接触相同的抗原时,能迅速增殖分化,快速产生大量的抗体。此时,记忆细胞可增殖分化形成浆细胞和记忆细胞。
(3)胸腺是T细胞发育成熟的地方,切除胸腺后,T细胞数量明显减少,体液免疫中通过T细胞呈递的途径基本就没了,图甲表示的免疫过程将大部分丧失,仅保留—部分抗原直接刺激B细胞的体液免疫和非特异性免疫。
(4)若图中所示的抗原为酿脓链球菌,因其表面的抗原决定簇与人心脏瓣膜上的一种物质的表面结构十分相似,抗体向心脏瓣膜发起进攻,使人患上风湿性心脏病,这属于免疫失调中的自身免疫病(自身产生的抗体错误的攻击了正常的组织或细胞)。
21.湿地是地球上重要的生态系统,具有稳定环境、物种保护及资源供应等功能。
(1)某湿地由浅水区向陆地方向依次生长着芦苇、破蓬、柽柳等,这体现了群落的_______结构。调查湿地中芦苇的种群密度常用________法。
(2)图中甲、乙两条曲线分别表示湿地中两种生物当年的种群数量(Nt)和一年后的种群数量(Nt+1)之间的关系,直线p表示Nt+1= Nt。甲曲线上A、B、C三点中,表示种群数量增长的是______点;乙曲线上D、E、F三点中,表示种群数量相对稳定的是_______点;Nt小于a时,甲、乙两条曲线中_______曲线所代表的生物更易消亡。
(3)湿地生态系统被破坏后,生物种类贫乏。要恢复其生物多样性,在无机环境得到改善的基础上,生态系统组成成分中首先应增加_________的种类及数量。随着生物多样性和食物网的恢复,湿地生态系统的____________稳定性增强。为保护湿地的生物多样性,我国已建立多个湿地自然保护区,这属于_______保护。
【答案】水平 样方 B F 甲 生产者 抵抗力 就地
【解析】(1)某湿地由浅水区向陆地方向依次生长着芦苇、破蓬、柽柳等,这说明植物在水平方向上的分布存在差异,体现了群落的水平结构。调查该湿地中芦苇的种群密度常用样方法。
(2) 已知图中甲、乙两条曲线分别表示湿地中两种生物当年的种群数量(Nt)和一年后的种群数量(Nt+1)之间的关系,直线p表示Nt+1=Nt,分析曲线图可知,甲曲线上的A、B、C三点分别表示Nt+1=Nt、Nt+1>Nt、Nt+1<Nt,所以在A、B、C三点中,表示种群数量增长的是B点。乙曲线上D、E、F三点分别表示Nt+1>Nt、Nt+1>Nt、Nt+1=Nt,所以乙曲线上D、E、F三点中,表示种群数量相对稳定的是F点。Nt小于a时,甲曲线中Nt+1<Nt,乙曲线中Nt+1>Nt,所以甲曲线所代表的生物更易消亡。
(3)生产者是生态系统的基石,因此,当湿地生态系统被破坏,导致生物种类贫乏时,要恢复其生物多样性,在无机环境得到改善的基础上,生态系统组成成分中首先应增加生产者。随着生物多样性和食物网的恢复,湿地生态系统的自我调节能力增大,抵抗力稳定性增强。建立多个湿地自然保护区,这是在原地对被保护的生态系统或物种采取的保护措施,这属于就地保护。
22.在连续多年过度放牧的干扰下,内蒙古草原以羊草、克氏针茅为主的典型草场发生退化,冷蒿种群不断扩展,逐渐形成冷蒿草原。
(1)群落中的冷蒿与羊草、克氏针茅间存在____关系。研究发现在过度放牧胁迫下,冷蒿依靠生根分蘖萌发能力强等特性,抵抗放牧干扰,挤占原优势物种的生存空间。
(2)有研究表明冷蒿可向环境释放具有化感作用的代谢产物,影响周围植物的正常生长。 研究者利用不同浓度的冷蒿茎叶水浸提液处理3种伴生植物幼苗,实验结果如图所示。
据图分析,冷蒿释放的化感物质对糙隐子草和克氏针茅幼苗根生长的影响:_____。
(3)绵羊对牧草的喜食程度依次为糙隐子草>羊草>冷蒿>克氏针茅。但在持续过度放牧(绵羊)干扰下,克氏针茅在群落中的优势地位被冷蒿替代,糙隐子草成为冷蒿的主要伴生物种。
①综合上述研究,对此现象的解释是:冷蒿通过_____繁殖抵抗放牧干扰,通过释放的化感物质_____克氏针茅幼苗生长,挤占原优势物种的生存空间;同时化感物质对糙隐子草幼苗根的生长有_____作用,使其在一定程度上可以在冷蒿草原较好生长。
②研究结果还表明,人为干扰改变草原生态系统的营养结构,使群落朝向与自然发展不同的方向_____(填写生物学术语)。
【答案】(1)竞争
(2)对克氏针茅幼苗根生长有抑制作用,而对糙隐子草幼苗根的生长,在浓度低时有促进作用,浓度升高到一定程度有抑制作用
(3)无性 抑制 促进 演替
【解析】(1)群落中的冷蒿与羊草、克氏针茅生存环境相同,可竞争资源和生存空间,是竞争关系。
(2)据图示分析可知,图中任意浓度的化感物质对克氏针茅幼苗根生长均为抑制作用,而对糙隐子草幼苗根的生长,在浓度小于0.05g/mL时有促进作用,浓度升高到一定程度有抑制作用。
(3)①冷蒿可以通过无性繁殖来增加数量以抵抗放牧干扰。由图可知其释放的化感物质可抑制克氏针茅幼苗生长,所以冷蒿挤占原优势物种的生存空间;同时化感物质对糙隐子草幼苗根的生长有一定促进作用,使其在一定程度上可以在冷蒿草原较好生长,所以糙隐子草成为冷蒿的主要伴生物种。
②在持续过度放牧绵羊的干扰下,冷蒿成为优势种,可见人为过度放牧使群落朝向与自然发展不同的方向进行演替,这体现了人类活动对演替方向的干扰。
23.生物兴趣小组对某农田生态系统的碳循环过程和某鱼塘能量流动进行了调查,并绘制过程示意图。回答相关问题:
(1)物质循环过程伴随着能量流动,据图分析,输入农田生态系统的能量包括_____。
(2)在农田生态系统中,农作物通过过程①_____从大气中吸收二氧化碳并固定在农作物体内。土壤碳库中的有机物由分解者通过过程②_____转变成无机物重新被植物利用。
(3)碳元素在大气碳库、植物碳库和土壤碳库之间循环的主要形式是_____,人类活动_____(填“加速”或“减缓”)了碳循环的进程。
(4)若字母代表能量值,则乙到丙的能量传递效率为_____,乙流向分解者的能量包括_____。
【答案】(1)农作物固定的太阳能、种子和有机肥中含有的能量
(2)光合作用 分解作用##呼吸作用
(3)CO2 加速
(4)[C/(B+F)]×100% 乙的遗体残骸中的能量和丙的粪便中的能量
【解析】识图分析可知,左图是农田生态系统中物质循环的过程,人类活动(呼吸、种子、有机肥)对农田生态系统、大气碳库有影响。①是光合作用,②是分解者的分解作用,③是呼吸作用。右图为鱼塘能量流动示意图,图中甲为第一营养级生产者,乙为第二营养级初级消费者,丙为第三营养级次级消费者;A为被生产者固定的太阳能,E表示通过各营养级呼吸作用散失的能量,B表示流入第二营养级的能量,C表示流入第三营养级的能量,D是流入下一营养级的能量。
(1)识图分析可知,从图中看出输入农田生态系统中的能量有农作物固定的太阳能、种子和有机肥中含有的能量。
(2)根据以上分析可知,过程①是光合作用,农作物通过光合作用从大气中吸收二氧化碳并固定在农作物体内。过程②是分解者的分解作用(呼吸作用),土壤碳库中的有机物由分解者通过分解作用变成无机物重新被植物利用。
(3)碳元素在大气碳库、植物碳库和土壤碳库之间循环的主要形式是CO2,人类作为消费者可以加速物质循环和能量流动,所以人类活动加速了碳循环的过程。
(4)识图分析可知,图中乙同化的能量包括甲流向乙的能量B以及输入的能量F,丙同化的能量为C,则乙到丙的能量传递效率为[C/(B+F)]×100%,乙流向分解者的能量包括乙的遗体残骸中的能量和丙的粪便中的能量。
24.一定时间内,当种群个体数目增加时,就必定会出现临近个体之间的相互影响,此即种群密度效应。关于植物的种群密度效应,目前有一个基本规律:最后产量恒定法则,即在一定范围内,当条件相同时,不管一个种群密度如何,最后产量总是基本一样的。
(1)种群密度是指_____。根据种群特征的相关知识推测,种群密度是由_____(填种群特征)直接决定的。
(2)植物种群的最后产量恒定法则这一规律出现的原因是由于高密度下_____。
(3)科学家对某农田中的某甲虫进行了十年的调查与研究,种群数量的变化如图所示。
该甲虫的数量调查适宜用_____,原因是_____。据分析图中曲线可知,此甲虫的环境容纳量为_____(填“K1”“K2”或“K3”)。由该调查研究可知种群常常呈现_____的变化。
【答案】(1)种群在单位面积或单位体积中的个体数 出生率、死亡率、迁入率、迁出率
(2)资源有限,种内斗争加剧
(3)标志重捕法 该动物活动能力强,活动范围大,天敌增加 K1 动态波动
【解析】(1)种群密度是指种群在单位面积或单位体积中的个体数。结合分析,直接决定种群密度的因素有出生率和死亡率、迁入率和迁出率,年龄组成通过影响出生率和死亡率间接影响种群密度,性别比例通过影响出生率间接影响种群密度。
(2)植物种群的最后产量恒定法适用于种群,这一规律出现的原因是由于种内关系导致的,即是由于高密度下资源有限,种内斗争加剧,天敌增加。
(3)样方法适用于植物或者活动能力弱、活动范围小的动物,例如昆虫卵 、蚜虫、跳蝻的密度等。该甲虫的数量调查不宜用样方法而适宜用标志重捕法,原因是该动物活动能力强,活动范围大。依据种群数量在K值(环境容纳量)上下波动,分析曲线可知此甲虫的环境容纳量为K1。该调查研究可知种群常常呈现动态波动的变化,维持在一个相对稳定的状态。
2022-2023学年河北省石家庄市一中教育集团高三上学期质量检测生物试题含解析: 这是一份2022-2023学年河北省石家庄市一中教育集团高三上学期质量检测生物试题含解析,共23页。试卷主要包含了单选题,多选题,实验题,综合题等内容,欢迎下载使用。
河北省石家庄市藁城区一中2021-2022学年高一5月月考生物试题含解析: 这是一份河北省石家庄市藁城区一中2021-2022学年高一5月月考生物试题含解析,共25页。试卷主要包含了单选题,多选题,综合题,实验题等内容,欢迎下载使用。
2021-2022学年河北省石家庄市藁城区一中高二12月月考生物试题含解析: 这是一份2021-2022学年河北省石家庄市藁城区一中高二12月月考生物试题含解析,共36页。试卷主要包含了请将答案正确填写在答题卡上,生长素等内容,欢迎下载使用。

