浙江省衢州市衢江区八年级上学期科学期末考试试卷及答案
展开八年级上学期科学期末考试试卷
一、选择题(本题有15小题,每题2分,共30分,每题只有一个符合题意的选项)
1.“绿水青山就是金山银山” ,我们必须学会合理利用水资源、保护水资源,下列用水行为符合这一主题的是( )
A.用未经处理的工业污水灌溉农田
B.刷牙时为了方便一直开着水龙头
C.用大量的水冲洗汽车代替人工擦洗
D.用节水龙头代替用水较多的旧式龙头
2.2021年10月16日“神舟十三号”载人飞船发射取得圆满成功。飞船升空过程中,依次穿越的大气层是( )
A.对流层、中间层、平流层、暖层
B.平流层、中间层、对流层、暖层
C.对流层、平流层、中间层、暖层
D.中间层、对流层、平流层、暖层
3.“天宫课堂” 中,航天员们展示了很多有趣的实验。下列实验能在失重的空间站内完成的是( )
A.用伏安法测电阻 B.验证植物根的向地性
C.进行粗盐的提纯 D.放入水中的乒乓球上浮
4.下列物质分别放入适量水中充分搅拌,不能形成溶液的是( )
A.食用油 B.白醋 C.白糖 D.食盐
5.睡眠不足会直接影响垂体分泌促进人体生长的某种激素。这种激素是( )
A.性激素 B.胰岛素 C.生长激素 D.肾上腺激素
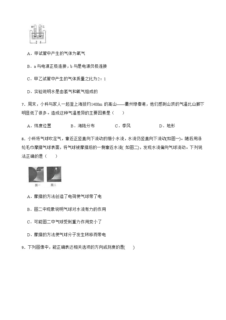
6.如图为电解水的简易装置,下列分析正确的是( )
A.甲试管中产生的气体为氧气
B.a与电源正极连接,b与是电源负极连接
C.甲乙试管中产生的气体质量之比为2:1
D.实验说明水是由氢气和氧气组成的
7.周末,小科与家人一起登上海拔约1400m的高山——衢州绿春湖,他们感到山顶的气温比山脚下明显低了很多。造成这种气温差异的主要因素是( )
A.纬度位置 B.海陆分布 C.季风 D.地形
8.小科将气球吹足气,靠近正竖直向下流动的细小水流,水流仍竖直向下流动(如图一)。随后用涤纶毛巾摩擦气球表面,将气球被摩擦后的一侧靠近水流( 如图二),发现水流偏向气球流动。下列说法正确的是( )
A.摩擦的方法创造了电荷使气球带了电
B.图二中现象说明气球对水流有力的作用
C.可能图二中气球受到重力作用变小了
D.摩擦的方法使气球分子发生转移而带电
9.下列图像中,能正确表达相关选项的方向或刻度的是( )
A.甲:大气对流运动的方向
B.乙:物体受到液体对它的浮力方向
C.丙:对流管中水流动的方向
D.丁:密度计上的刻度
10.科学研究中常会发现某一事物的两个相关量(x,y)之间存在着一定的关系,且可用图线表示。下列相关量之间符合如图所示关系的是( )
A.大气压与海拔高度之间的关系
B.导体的电阻与通过导体的电流之间的关系
C.固体物质在水中的溶解度与温度之间的关系
D.物体受到水的浮力与排开水的体积之间的关系
11.如图所示,开关闭合后,电压表所测的是( )
A.电源电压 B.灯L1两端的电压
C.灯L2两端的电压 D.灯L1与L2两端的电压
12.截至12月21日,浙江省累计接种新冠疫苗1.37亿剂。在进行疫苗接种过程中,当针刺到手时,手不会缩回,此时对脊髓中的低级神经中枢起控制作用的是图中的( )
A.① B.② C.③ D.④
13.研究温度对食盐溶解快慢的影响时,应选用下列哪两个装置进行对比实验( )
A.甲和乙 B.甲和丙 C.乙和丙 D.丙和丁
14.指纹锁是一种集光学、电子计算机、精密机械等多项技术于一体的高科技产品,它的“钥匙"是特定人的指纹(S1)、磁卡(S2)或应急钥匙(S3),三者都能单独使电动机M工作而打开门锁。下列电路设计符合要求的是( )
A. B.
C. D.
15.用如图装置验证阿基米德原理,当物块浸入溢水杯时,水会流入空桶。下列说法正确的是( )
A.实验前溢水杯未装满水,对实验结果没有影响
B.物块浸入水中越深,水对溢水杯底部的压强越大
C.物块浸入水中越深,左侧弹簧测力计的示数越大
D.通过计算可知实验所用物块的密度为2×103千克/米3
二、填空题(本题有6小题,共15空,其中16、17、18题每空2分,19、20、21题每空1分,共22分。凡需填空的位置均有“ ”标记)
16.阅读“水循环示意图”,并回答:
(1)写出图中数字所示的水循环环节名称:①
(2)我国实施的南水北调工程可缓解北方的缺水问题,该工程是对水循环途径中的 (选填数字)施加影响。
17.如图为两个趣味实验:
(1)如图甲所示,两只“纸船”漂浮在水面上,要观察到两“船”靠近的现象,可用注射器对着图中的 (选填字母)点处射水。
(2)如图乙所示,往吸管D中吹气,可以看到吸管E中的水面上升,以下现象中涉及的科学原理与之不同的有 (选填序号)
①在火车站站台上,人要与行驶的列车保持适当距离
②通过拍打窗帘,清除它上面的浮尘
③平行于岸边航行的船不能靠岸太近
18.近期某校举行了一次运动会,运用所学知识回答下列问题:
(1)运动会开幕式的当天早上,小科同学觉得天气较冷,则此时他的血管状况为如图(左)中的 (填“甲”或“乙”)。
(2)当小科同学一听到发令枪响时,立即起跑。这属于 (填“条件反射”或“非条件反射”)。从听到枪声到起跑这一过程要依赖如图(右)所示的神经结构得以完成,这样的神经结构叫作 。
19.20℃时100g某硝酸钾溶液恒温经过如图所示的变化,请判断:最终丁烧杯中析出晶体的质量一定等于3g,这句话对吗? (填 “对”或“不对”)。甲、乙、丙、丁四个烧杯中溶液的溶质质量分数一定相等的是 。
20.图形能简单明了的表示不同事物之间的联系,如图甲是小科学过电路后整理的部分概念图,图乙和丙是作:业中小科画的电路图和连的实物图。请回答:
(1)新能源汽车充电时,其车载蓄电池相当于基本电路组成中的 。
(2)闭合图乙中的开关 可能会使电路出现如图甲中A状态。
(3)图丙中,若要使电灯L1、L2并联,则应该怎么改正 。(仅改动一处连接,用图中字母表示)
21.如图为小科配制100g质量分数为10%的氯化钠溶液的实验操作过程。请回答:
(1)图示实验操作中有一处明显错误的是 。(填序号)
(2)小科应选取规格为 的量筒(填10mL、50mL或100mL),若他在量取水的体积时,俯视读数,则所配制溶液中氯化钠的质量分数 (选填 “偏大”、“偏小”或“不变”)。
三、实验探究题(本题有4小题,每空2分,共24分)
22.某科学兴趣小组的同学进行粗盐提纯实验(如图甲所示),请回答下列问题:
(1)为了除去粗盐中泥沙等不溶性杂质,设计了如图乙A,B,C三个步骤。A步骤称
(2)在图乙三个步骤中均用到了玻璃棒,请写出玻璃棒在B操作中的作用是
(3)实验结束后,兴趣小组的同学计算了精盐制得率,(精盐制得率=精盐质量/粗盐质量)
若结果偏低,可能的原因是 (选填字母)
A.过滤时滤纸有破损 B.蒸发时有固体溅出
C.蒸发后所得精盐很潮湿 D.溶解时加入的水量不足
23.日常生活中的许多现象,往往隐含着科学道理,学习科学要善于观察,善于发现。
[生活发现]自行车在烈日下暴晒,车胎容易发生爆炸。
压缩一段封闭在注射器内的空气,发现越压缩越费劲。
[提出问题] -定质量的气体产生的压强与哪些因素有关?,
[建立假设]假设一: 一定质量的气体产生的压强可能与气体的温度有关;
假设二:一定质量的气体产生的压强可能与气体的
[实验验证]为验证假设一,按如下步骤进行: .
①取一根长约为1米一端封闭的细玻璃管,在室温(20℃)下用水银封闭一端空气柱,将玻璃管竖直固定,并在玻璃管上标出水银下表面的位置,如图所示。
②将空气柱浸入50℃的水中,待水银柱不在上升后,往玻璃管内注入水银,直到水银柱下表面到达标记处为止。
③将空气柱浸入80℃的水中,重复实验。
[现象描述]空气柱的温度越高,上方的水银柱也越长。
[得出结论] 。
步骤②中,往玻璃管内注入水银直到水银柱下表面到达标记处为止,这样做的目的是 。
24.木块在水中漂浮,铁块在水中下沉。浮力的大小是否跟物体的密度有关呢?某同学用溢水杯、质量不计的薄壁玻璃瓶、若干完全相同的透明塑料杯、水、浓盐水、蜂蜜、食盐、细沙等器材进行了如下实验:
①往玻璃瓶里装满水并拧紧盖子;
②把玻璃瓶放入装水的溢水杯中,用塑料杯接住溢出来的水,如图所示;
③将玻璃瓶里的物质分别换成浓盐水、蜂蜜、食盐、细沙并装满,重复以上实验;
④比较每次溢出来水的体积。
请回答下列问题:
(1)溢水杯里所装水的多少应该以 为准。
(2)若每次溢出来水的体积 ,则初步说明物体所受的浮力与物体的密度无关,否则与物体的密度有关。
(3)本实验可以通过比较每次溢出来水的体积多少来比较物体所受浮力的大小,这样做的依据是 。
25.为了探究“电流与电阻的关系”,小科用阻值不同的定值电阻、电压为6伏的电源、滑动变阻器(25Ω,2.5A)等器材按图甲方式连接电路,进行如下实验。
①将4欧的R1接入电路,当电压表示数为4伏时,记录电流表的示数。
②用R2替换R1发现无论如何左右移动滑片P,电压表指针在4伏的刻度左右摆动,但无法准确指在4伏的刻度线上。
老师告知小科,滑动变阻器的线圈结构如图乙所示,因此无法连续改变接入电路的有效阻值,当定值电阻与滑动变阻器最大阻值相比过小时,会导致步骤②现象发生。
③用一根阻值为0.5欧的电阻丝制作一个可连续改变阻值的旋钮式变阻器,并按图丙方式接入电路,继续实验。通过调节滑片P和旋钮触片Q使电压表示数为4伏,此时电流表示数如图丁所示。
(1)图丁中电流表的示数为 安。
(2)步骤③中滑片P和旋钮触片Q处在如图丙所示的位置时,电压表示数略小于4伏,则小科应如何操作? 。
(3)小科利用图甲电路继续他的探究实验,仍保持定值电阻两端的电压为4伏,则下列定值电阻可用来替换R,进行实验的有 (可多选 )。
A.15欧 B.25欧 C.35欧 D.45欧
四、解答题(本题有5小题,26题4分, 27题4分, 28题6分, 29题6分,30题4分,共24分)
26.如图1,一木块漂浮于50℃的硝酸钾饱和溶液中,当温度改变时(不考虑由此引起的木块和溶液体积的变化),木块排开液体的体积(V排)随时间(t) 发生如图2所示的变化,请对图像变化原因作出解释。
27.由于“新冠”疫情,“二氧化氯” 消毒液广泛应用于学校教室、食堂、寝室等的卫生消毒。某二氧化氯消毒液瓶上的标签如表所示。
二氧化氯1000mL | |
溶质质量分数 | 80% |
密度 | 1.2g/ cm3 |
强腐蚀性,阴冷,密封储藏 | |
(1)这1000毫升二氧化氯消毒液中含溶质二氧化氯 克。
(2)需欲配制48千克溶质质量分数为10%的稀二氧化氯消毒液用于消毒,请计算需要这种二氧化氯消毒液多少千克?
28.如图所示,将一边长为10cm的实心正方体木块轻轻放入装满水的溢水杯中。木块静止时,从杯中溢出水的质量为0.6kg。(g取10N/kg) 求:
(1)木块排开水的体积V排;
(2)木块所受的浮力F浮;
(3)木块静止时,溢水杯底部所受水的压强 (填变大、 变小或不变)
29.近年来“低头族”越来越多,颈部热敷仪(如图左)逐渐风靡起来。学校科学兴趣小组的同学想探究它的原理,查看说明书后发现:该热敷仪由6伏电源供电,R1、R2为发热电阻(R1=6欧,R2=4欧),实际电路如图右所示。通过三个开关来控制低、中、高三档温度。(已知通过发热电阻的电流越大,温度越高。)
(1)当S1、S2断开,S3闭合时,热敷仪处于中温档,此时电路中的电流为 安。
(2)当 (填开关状态)时,热敷仪处于低温档,此时R1两端的电压为 伏。
(3)计算当热敷仪处于高温档时,电路中的电流为多大?(写出计算过程)
30.如图表示甲、乙二人进食前后血糖含量变化曲线,据图回答:
(1)甲曲线中MN段血糖含量下降非常缓慢,原因是 。
(2)乙曲线BC段血糖含量明显上升的原因是 。
答案解析部分
1.【答案】D
2.【答案】C
3.【答案】A
4.【答案】A
5.【答案】C
6.【答案】B
7.【答案】D
8.【答案】B
9.【答案】C
10.【答案】D
11.【答案】B
12.【答案】D
13.【答案】C
14.【答案】B
15.【答案】D
16.【答案】(1)水汽输送
(2)⑤
17.【答案】(1)B
(2)②
18.【答案】(1)甲
(2)条件反射;反射弧
19.【答案】不对;丙、丁
20.【答案】(1)电源
(2)S1和S2
(3)将L2右端与开关相连的d点拆下,改接在b点
21.【答案】(1)①
(2)100mL;偏大
22.【答案】(1)过滤
(2)搅拌,让液体均匀受热,防止飞溅
(3)B;D
23.【答案】体积有关;当封闭气体的体积不变时,温度越高,则气体的压强越大;控制封闭气体的体积相同
24.【答案】(1)有少量水溢出
(2)相等
(3)阿基米德原理F浮=ρ液gV排
25.【答案】(1)2
(2)将滑片P向右移,使电压表示数略小于4V,再将触片Q沿逆时针转动,直到电压表示数为4V
(3)A;B;C
26.【答案】木块始终在液面漂浮,则它受到的浮力不变。根据阿基米德原理F浮力=ρ液gV排可知,木块排开液体的体积变大,说明液体的密度变小,即溶解的溶质减少,也就是硝酸钾的溶解度减小了。硝酸钾的溶解度随温度的升高而增大,随温度的降低而减小,则溶液温度降低了。
27.【答案】(1)960
(2)设需要这种二氧化氯消毒液的质量为x,
48kg×10%=80%x;
解得:x=6kg。
28.【答案】(1)木块排开水的体积 ;
(2)木块受到的浮力F浮=G排=m排g=0.6kg×10N/kg=6N;
(3)不变
29.【答案】(1)1
(2)S1和S3断开只有S2闭合;3.6
(3)当开关S1和S3闭合,只有S2断开时,此时R1与R2并联,
此时的总电阻最小,根据 可知,此时电功率最大,应该为高温档。
根据并联电路的电流特点可知,
此时电路中的电流为: 。
30.【答案】(1)甲是糖尿病患者,其体内的胰岛素分泌不足;所以血糖浓度居高不下
(2)饭后食物被消化,淀粉被消化为葡萄糖,经小肠吸收进入血液循环,血糖浓度明显上升
,浙江省衢州市衢江区2023—2024学年八年级上学期11月期中科学试题: 这是一份,浙江省衢州市衢江区2023—2024学年八年级上学期11月期中科学试题,共20页。试卷主要包含了本卷共有四大题,30小题,g取10牛/千克, 下列实验操作中错误的是等内容,欢迎下载使用。
,浙江省衢州市衢江区2023—2024学年八年级上学期11月期中科学试题: 这是一份,浙江省衢州市衢江区2023—2024学年八年级上学期11月期中科学试题,共20页。试卷主要包含了本卷共有四大题,30小题,g取10牛/千克, 下列实验操作中错误的是等内容,欢迎下载使用。
浙江省衢州市衢江区2022-2023学年七年级上学期科学期末试题及答案: 这是一份浙江省衢州市衢江区2022-2023学年七年级上学期科学期末试题及答案,共10页。

