2021玉溪高一下学期期末生物试题含答案
展开秘密★启用前
玉溪市2020-2021学年下学期高一年级期末教学质量检测
生物试卷
注意事项:
1.答卷前,考生务必用黑色碳素笔将自己的学校、姓名、班级、准考证号、考场号、座位号填写在答题卡上,并认真核准条形码上的学校、姓名、班级、准考证号、考场号、座位号,在规定的位置贴好条形码。
2.回答选择题时,选出每小题答案后,用2B铅笔把答题卡上对应题目的答案标号涂黑。如需改动,用橡皮擦干净后,再选涂其它答案标号。回答非选择题时,将答案写在答题卡上。写在本试卷上无效。
3.考试结束后,将本试卷和答题卡一并交回。
一、选择题(每小题1.5分,共40题60分)
1.下列关于细胞与生命活动的说法中,正确的是( )。
A.病毒无细胞结构,其生命活动与细胞无关然
B.细胞是一切生物体结构和功能的基本单位
C.草履虫依靠单个细胞完成各种生命活动
D.多细胞生物的每一个细胞均能完成各种生命活动
2.下列生物分类错误的是( )。
①颤蓝细菌;②酵母菌;③衣藻;④HIV;⑤大肠杆菌;⑥新冠病毒;⑦支原体
A.无核糖体的生物是④⑥ B.具有核膜的生物只有②
C.①⑤⑦有核糖体但无染色体 D.①③是自养生物
3.某小组用斐林试剂、苏丹Ⅲ染液和双缩脲试剂测得甲、乙、丙三种生物组织进行三大类有机物颜色反应如表,其中“+”的数量代表颜色反应深浅程度,下列说法错误的是( )。
试剂种类 | 斐林试剂 | 苏丹Ⅲ染液 | 双缩脲试剂 |
甲 | ++ | ++++ | + |
乙 | ++++ | ++ | ++ |
丙 | + | ++ | ++++ |
A.三种生物组织中三大类有机物的含量不一样
B.加入斐林试剂后,需要进行水浴加热
C.甲生物组织含有的蛋白质较多
D.不同生物组织营养物质含量不同,所以日常膳食中要不同食物合理搭配
4.下列关于生物体内的水描述正确的是( )。
A.植物越冬时,细胞内自由水含量升高
B.种子储藏之前要将种子晒干,目的是为了减少结合水的含量以降低代谢速率
C.失去结合水的种子,不具有萌发的能力
D.同一植株中,老叶细胞比幼叶细胞中自由水的含量高
5.细胞膜在细胞的生命活动中具有重要作用。下列相关叙述正确的是( )。
A.细胞膜功能的复杂性与膜蛋白种类和数量密切相关
B.细胞膜的流动性保证了对细胞有害的物质不能讲入细胞
C.细胞膜上的受体是细胞间信息交流的必需结构
D.细胞膜上都含有大量的磷脂和少量的胆固醇
6.下列有关细胞器的叙述,错误的是( )。
A.汗腺细胞比肠腺细胞具有更多的核糖体
B.成人心肌细胞中的线粒体数量多于腹肌细胞中的数量
C.液泡可以调节植物细胞内的环境,使植物细胞保持坚挺
D.吞噬细胞吞入的细菌可被溶酶体中的多种酶降解
7.将洋葱鳞片叶外表皮细胞放入一定浓度的溶液中(溶液起始浓度比细胞液的浓度高),在显微镜下连续观察,下列叙述正确的是( )。
A.在显微镜下只可以观察到细胞发生质壁分离的现象
B.洋葱鳞片叶外表皮细胞只发生了失水
C.水分子可以从溶液中进入细胞液中,也可以从细胞液中进入溶液中
D.、没有进入洋葱鳞片叶外表皮细胞中
8.下列试管中加入碘液后变成蓝色的是( )。
①2ml淀粉溶液+2ml唾液,37℃,保温5min
②2ml淀粉溶液+2ml清水,37℃,保温5min
③2ml淀粉溶液+2ml稀释唾液,37℃,保温5min
④2ml淀粉溶液+2ml唾液,95℃,保温5min
⑤2ml淀粉溶液+2ml唾液滴盐酸,37℃,保温5min
A.①②③ B.②③④ C.③④⑤ D.②④⑤
9.下列关于ATP的叙述错误的是( )。
A.ATP分子中含有C、H、O、N、P五种元素
B.植物细胞中合成ATP所需的能量全部来自太阳能
C.所有生物细胞内都利用ATP与ADP相互转化的能量供应机制体现了生物界的统一性
D.ATP水解释放的磷酸基团会使蛋白质分子磷酸化,从而改变蛋白质的空间结构和活性
10.人的肌肉组织分为快肌纤维和慢肌纤维两种,快肌纤维几乎不含有线粒体,与短跑等剧烈运动有关;慢肌纤维与慢跑等有氧运动有关。下列叙述错误的是( )。
A.两种肌纤维都可以将葡萄糖氧化分解
B.两种肌纤维均可在细胞质基质中产生丙酮酸、[H]和ATP
C.短跑时快肌纤维无氧呼吸会产生乳酸和二氧化碳
D.提倡慢跑,是因为慢肌纤维进行有氧呼吸,避免了乳酸的大量积累
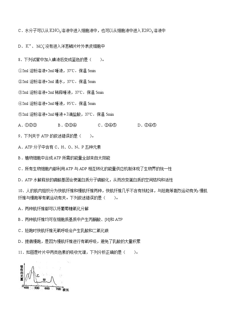
11.如图是叶片中两类色素的吸收光谱,下列分析正确的是( )。
A.进行色素分离时,不同色素在无水乙醇中的溶解度不同
B.提取色素时加入碳酸钙使研磨充分
C.图中甲曲线代表叶绿素b,乙曲线代表类胡萝卜素
D.叶片中的色素分布在叶绿体的类囊体薄膜和基质中
12.下列有关细胞分裂的叙述,错误的是( )。
A.真核细胞的分裂方式不包括无丝分裂
B.动物细胞有丝分裂末期不形成细胞板
C.观察染色体的最佳时期是有丝分裂的中期
D.动物细胞和植物细胞有丝分裂过程中,纺锤体形成于前期
13.IAps是细胞内一种控制细胞凋亡的物质,其作用原理是与细胞凋亡酶结合,从而达到抑制细胞凋亡的目的。IAps的核心结构是RING区域,如果去掉该区域,则能有效地促进更多的细胞凋亡。下列相关说法中错误的是( )。
A.人体不同细胞寿命可能与IAps的含量有关
B.控制IAps合成的基因表达有空间但无时间上的选择性
C.去掉癌细胞中IAps的RING区域,可以有效促进癌细胞凋亡
D.细胞凋亡是由基因决定的细胞程序性死亡
14.下列关于遗传学的基本概念,叙述正确的是( )。
A.遗传学中常用“P”代表亲本,“F”代表子代
B.猫的白毛和蓝眼是一对相对性状
C.隐性性状是指生物体不能表现出来的性状
D.纯合子自交产生的子一代所表现的性状就是显性性状
15.下列关于DNA分子结构的叙述,正确的是( )。
A.每个DNA分子都是以四种核糖核苷酸为基本单位连接而成的双链结构
B.DNA的两条链是反向平行的,一条链方向是3'→5',另一条链是5'→3'
C.DNA分子中A-T碱基对的比例越大,热稳定性越高
D.在不同DNA的双链结构中,(A+G)/(T+C)的碱基比例是不同的
16.下列关于基因、DNA和染色体的叙述,错误的是( )。
A.DNA上分布着许多个基因
B.真核生物的基因主要分布于染色体上
C.遗传信息蕴藏在4种碱基排列顺序之中
D.碱基排列顺序的千变万化构成了每个DNA分子的特异性
17.如图是真核细胞染色体上基因的表达过程示意图。下列有关叙述不正确的是( )。
A.基因的转录过程中需要RNA聚合酶的催化
B.成熟mRNA的碱基数目是该基因碱基数的一半
C.“拼接”过程中可以形成磷酸二酯键
D.翻译过程中需要成熟mRNA、tRNA、氨基酸、ATP、核糖体等
18.减数分裂过程中,不会出现的现象是( )。
A.姐妹染色单体的分离
B.同源染色体分离,非同源染色体自由组合
C.分裂完成时形成的子细胞中,染色体数目比原始的生殖细胞减少一半
D.某一时期细胞中的染色体数目是体细胞中染色体数目的两倍
19.如图为某果蝇一个细胞中的三条染色体上部分基因分布示意图,下列叙述正确的是( )。
A.该果蝇形成的精细胞中可能含有基因W和v
B.朱红眼基因和暗栗色眼基因是一对等位基因
C.基因W与v、基因cn与cl的遗传均不遵循自由组合定律
D,基因cn和v不可能同时存在于减数第二次分裂后期的细胞中
20.下列对高等动物通过减数分裂形成配子以及受精作用的描述,正确的是( )。
A.每个卵细胞继承了初级卵母细胞的细胞质
B.等位基因进入卵细胞的机会并不相等,因为一次减数分裂只形成一个卵细胞
C.受精卵细胞核中遗传物质一半来自父方,一半来自母方
D.不同类型的雌雄配子彼此结合的机会相等,因为雌雄配子的数量相等
21.某观赏植物,纯合的白色品种与纯合的红色品种杂交,为白色。若让的白色品种自交,得到的表型及其比例为白色∶红色=15∶1,若让的白色品种与纯合的红色品种杂交,则杂交后代的表型及其比例最可能是( )。
A.白色︰红色=15∶1 B.白色∶红色=3∶1
c.白色︰红色=9∶7 D.白色∶红色=1∶1
22.豌豆是自花传粉、闭花受粉植物。豌豆的红花与白花是一对相对性状(分别由A、a基因控制),现有一批基因型为AA与Aa的红花豌豆,两者数量之比是1∶3。假设每株所结种子数目相等,自然状态下其子代中基因型为AA、Aa、aa的个体数量之比为( )。
A.25∶30∶9 B.7∶6∶3 C.5∶2∶1 D.1∶2∶1
23.某种昆虫长翅(E)对残翅(e),有刺刚毛(G)对无刺刚毛(g)为显性,控制这两对性状的基因位于常染色体上。如图表示某一个体的基因组成。下列判断正确的是( )。
A.控制长翅和残翅的基因遗传时,遵循自由组合定律
B.该个体的1个初级精母细胞所产生的精细胞的基因型有4种
C.该个体的细胞有丝分裂后期,移向细胞同一极的基因为EG或eg
D.若子代数量较少,则该个体测交子代的表型比例可能不是1∶1∶1∶1
24.有翅昆虫有时会出现残翅和无翅的突变类型,这类昆虫在正常情况下很难生存下来,
但在经常遭到暴风雨袭击的岛屿,具有这种突变类型的昆虫因不能飞行,而未被大风吹到海里淹死。这一事实说明( )。
A.突变的有利和有害是绝对的 B.突变多数是有利的
C.突变的利弊与环境有很大关系 D.突变多数是有害的
25.基因重组是指在生物体进行有性生殖的过程中,控制不同性状的基因的重新组合。下列有关基因重组的叙述,错误的是( )。
A.非姐妹染色单体的交换可引起基因重组
B.非同源染色体的自由组合能导致基因重组
C.基因重组能导致纯合子自交的子代出现性状分离
D.有性生殖过程中的基因重组使产生的配子种类多样化
26.把普通小麦(体细胞中有六个染色组)的一部分体细胞和它的花粉,通过组织培养,分别培育成两种小麦植株,它们分别是( )。
A、六倍体、三倍体 B.六倍体、单倍体
C.二倍体、单倍体 D.二倍体、三倍体
27、人们常利用辐射的方法,诱导家蚕常染色体上含卵色基因的片段转移到性染色体上,选育出在受精卵未孵化时即可根据卵色区分雌雄的新品种,以利孵化前淘汰雌蚕,提高蚕丝的产量和质量。该育种方法依据的原理是( )。
A.染色体结构变异 B.染色体数目变异 C.基因重组 D.基因突变
28.以下几种生物,既能发生基因突变,又能发生基因重组的是( )。
A.蓝细菌 B.噬菌体 C.烟草花叶病毒 D.豌豆
29.基因突变和基因重组在生物界中普遍存在。下列相关叙述不正确的是( )。
A.杂交育种的原理是基因重组
B.诱变育种的原理是基因突变
C.基因突变和基因重组都可以为进化提供原材料
D.基因突变一定改变生物体的性状
30.下列关于伴性遗传方式和特点的说法,不正确的是( )。
A.伴X染色体显性遗传:女性发病率高;若男性发病,其母亲、女儿必发病
B.伴X染色体隐性遗传:男性发病率高;若女性发病,其父亲、儿子必发病
C.伴Y染色体遗传:父亲传给儿子,儿子传给孙子
D.伴Y染色体遗传:男女发病率相当,并有明显的显隐性关系
31.下列有关人类遗传病的说法,正确的是( )。
A.单基因遗传病是受一个基因控制的遗传病
B.镰状细胞贫血的人与正常人相比,其基因中有一个密码子发生了改变
C.猫叫综合征的人与正常人相比,第5号染色体发生部分缺失
D.21三体综合征的人与正常人相比,多了一对21号染色体
32.镰状细胞贫血由基因突变引起,其致病基因为隐性基因(用a表示)、只有隐性纯合子才会发病,携带者不发病且对疟疾的抵抗力高于正常人。在非洲某些疟疾流行的地区,携带者比例在20%左右;现在美洲黑人中携带者的比例已降到了8%。下列叙述错误的是( )。
A.非洲疟疾流行地区a基因的频率大约为30%
B.美洲黑人中a基因频率的下降是自然选择的结果
C.镰状细胞贫血患者死亡会导致该种群基因库发生变化
D.在一定外界条件下,有害的突变基因可转变为有利的基因
33.下列有关基因、性状和环境的叙述,正确的是( )。
A.生物体表现的性状只受基因型的控制
B.生物体的性状与基因是一一对应的关系
C.基因都是通过控制酶的合成来控制生物的性状
D.中心法则总结了遗传信息在基因(DNA)、RNA和蛋白质间的传递规律
34.下列关干DNA、基因,基因型和表型的叙述,不正确的是( )。
A.从水毛莨水上椭圆形叶和水下针形叶可知,基因型相同表型不一定相同
B.基因是DNA上有遗传效应的片段,而DNA的某一片段上可能包含若干基因
C.用含的普通培养基培养不含的病毒,可得到含的病毒
D、存在等位基因的二倍体为杂合子,能稳定遗传的二倍体一般不含等位基因
35.在一个种群中随机抽出一定数量的个体,基因型为AA的个体占24%,基因型为Aa的个体占66%,基因型为aa的个体占10%,基因A和a的频率分别是( )。
A.66%、34% B.57%、43%
C.55%、45% D.68%、32%
36.下列有关现代生物进化理论的叙述,正确的是( )。
A.生物进化的实质是种群基因型频率的改变
B.地理隔离是生物进化的必要条件,生殖隔离是新物种形成的标志
C.自然选择是定向的,突变和基因重组是不定向的
D.协同进化是指不同的生物之间在相互影响中不断进化和发展
37.下列与抗生素相关的叙述正确的是( )。
A.抗生素的使用诱导细菌产生了耐药性变异
B.具有耐药性的细菌种群属于一个新的物种
C.为避免“超级细菌”的产生,应禁止使用抗生素
D.抗生素使用量的增加和细菌耐药性的增强属于协同进化
38.遗传、变异与进化是生命的基本特征,下列叙述中不正确的是( )。
A.任何独立生活的生物都以DNA作为遗传物质
B.生物变异的根本来源是基因突变,具有低频性、多方向性等特点
C.青霉素使细菌产生了抗药性变异,从而决定了其进化方向
D.蝶螈、鳄鱼、大猩猩和人四种生物中,大猩猩和人的碱基序列差异最小
39.下列关于科学家及其成就的描述中,正确的是( )。
A.孟德尔提出生物性状由基因决定
B.赫尔希和蔡斯的实验址明了DNA是主要的遗传物质
C.格里菲斯的转化实验证明RNA是遗传物质
D.摩尔根用实验证明了基因位于染色体上
40.关于格里菲斯和艾弗里所进行的肺炎链球菌的体内、体外转化实验,下列表述错误的是( )。
A.体内转化实验提出了“转化因子是什么”的问题
B.R型菌的遗传物质是RNA,S型菌的遗传物质是DNA
C.体外转化实验证明了DNA是使R型菌产生可遗传变异的物质
D.能从注射R型活菌与S型死菌混合物的死亡小鼠体内分离到活的S型菌
二、填空题(四小题,共40分)
41.(9分)图1表示细胞内某些有机物的元素组成和功能关系,其中A、B代表元素,Ⅰ、Ⅱ、Ⅲ、Ⅳ、Ⅴ是大分子,X、Y、Z、P分别为构成大分子的基本单位。图2表示细胞核的结构。回答下列问题:
(1)图1中B代表的元素是______(用元素符号填写),X主要指______,Ⅰ在动物体内主要分布在______细胞中。
(2)图1大分子物质Ⅰ~Ⅴ中,具有物种特异性的物质除Ⅱ、Ⅲ外,还有______。
(3)物质Ⅳ合成场所的形成与图2中的______(填序号)有关;结构3是______,其主要成分是______(填图1中序号)。
(4)若要观察物质Ⅱ、Ⅲ在细胞中的分布,需要用______染色,本实验需用盐酸处理细胞,则盐酸对图2中结构3的作用是______。
42.(12分)为探究有关生态因子的变化对植物的影响,研究人员用同一环境中生长的两种植物,在温度、光照和水分等适宜条件下做了模拟试验,测得数据如下表。
项目 | 物种 | 的 | 的 | ||
不施磷肥 | 施磷肥 | 不施磷肥 | 施磷肥 | ||
净光合速率 | 欧洲蕨 | 2.18 | 3.74 | 3.62 | 5.81 |
石楠 | 1.37 | 6.76 | 5.43 | 15.62 | |
(1)该实验的自变量为______。
(2)磷元素被植物吸收后可以用于合成与光合作用有关的物质有______(写出2种。两种浓度下,施磷肥对欧洲葳光合作用的促进作用______(填“大于”、“等于”或“小于”)石楠。
(3)若要测量两种植物的真正光合速率,还需测量______。
(4)由实验结果可知,适当提高浓度可以______(填“促进”或“抑制”)两种植物的净光合速率,原因是______。
43.(7分)已知某动物(性别决定方式为XY型)的正常染色体数目2N=6,下图为该种动物某雄性个体中细胞减数第一次分裂某时期的分裂图像(A/a表示染色体上的基因,不考虑基因突变),据图回答下列问题:
(1)由分裂图像可知,该细胞名称为______,此时细胞内共有______条染色单体。
(2)已知该动物的父本基因型为Aa、母本基因型为aa。根据图像可知该动物发生了______的变异,该变异是由______(填“母本”或“父本”)在减数分裂中______未移向两极引起配子染色体数目异常而导致的。
(3)若该细胞在减数第一次分裂时,含有A或a基因的三条染色体中其中任意两条能移向一极,第三条移向另一极,形成的雄配子都能正常受精。那么该动物与多只基因型为aa的雌性动物杂交,理论上后代中基因型为aa的个体占______。
44.(12分)如图为某家系的遗传系谱图,甲病(用基因A、a表示)和乙病(用基因B、b表示)均为单基因遗传病,其中Ⅱ-4不携带甲病的致病基因。据图回答卞列问题:
(1)甲病的遗传方式为______,Ⅲ-7的甲病基因来自______个体。
(2)Ⅲ-2为乙病基因携带者的概率为______,若要确定其是否携带致病基因,可以采取的措施是______。
(3)Ⅱ-3的基因型为______,若她与Ⅱ-4再生一个男孩患甲病的概率为______。
玉溪市2020-2021学年下学期高一年级期末教学质量检测
生物参考答案
一、选择题(每小题1.5分,共40题60分)
l-5:CBCCA 6-10:ACDBC 11-15:CABAB 16-20:DBDCC
21-25:BBDCC 26-30:BADDD 31-35:CADCB 36-40:CDCDB
二、填空题(四小题,共40分)
41.(每空1分,共9分)
( 1)N(有的含S) 葡萄糖 肝脏和肌肉
( 2)Ⅳ
(3)4 染色质 Ⅱ ⅠV
(4)甲基绿吡罗红染色剂 使DNA和蛋白质分离,便于染色
42.(每空2分,共12分)
(1)植物种类(欧洲蕨与石楠)、不同浓度、是否施磷肥(答不全不得分)
(2)ATP 、[H](NADPH) 小于
(3)黑暗(遮光)条件下,两种植物的呼吸作用速率
(4)促进 适当提高浓度促进光合作用中的暗反应,从而加快了植物光合作用,同时对植物的呼吸作用影响不大,所以植物净光合速率提高。(要求:答到分别对光合作用和呼吸作用的影响)
43.(除标注外,每空1分,共7分)
(1)初级精母细胞 14
(2)染色体数目 父本 着丝点分裂后形成的2条染色体
(3)(2分)
44.(每空2分,共12分)
(1)伴X染色体隐性遗传 Ⅰ-1(表达方式不规范不得分)
(2) 基因诊断
(3)
2021玉溪一中高一下学期第二次月考生物试题含答案: 这是一份2021玉溪一中高一下学期第二次月考生物试题含答案,共9页。
2021玉溪高一下学期期末生物试题扫描版含答案: 这是一份2021玉溪高一下学期期末生物试题扫描版含答案,文件包含玉溪市2020-2021学年下学期高一教学质量检测生物试卷pdf、高一生物答案pdf等2份试卷配套教学资源,其中试卷共9页, 欢迎下载使用。
2021玉溪高一下学期期末生物试题含答案: 这是一份2021玉溪高一下学期期末生物试题含答案,共13页。试卷主要包含了下列有关细胞器的叙述,错误的是,下列关于ATP的叙述错误的是等内容,欢迎下载使用。

