2021年江苏省苏州市初中结业考试生物试题(解析版)
展开2021年苏州市初中生物结业考试
一、单项选择题(每小题给出的四个选项中,仅有一个选项最符合题意。每小题选对者得2分,共70分)
1. 在制作人口腔上皮细胞临时装片时,应先在载玻片中央滴加的液体是( )
A. 蒸馏水 B. 自来水 C. 生理盐水 D. 澄清石灰水
【答案】C
【分析】制作植物细胞和动物细胞的临时装片,在载玻片上滴加的液体是不同的,但目的都会为了维持细胞的正常形态。
【详解】实验步骤包括:擦、滴、刮、涂、盖、染。在制作人的口腔上皮细胞临时装片时,由于人的细胞液的浓度与生理盐水的浓度一致,为了维持细胞的正常形态,不至于因吸水而膨胀,或失水而皱缩,应向载玻片上滴生理盐水。
故选C。
【点睛】回答此题的关键是明确口腔上皮临时装片的制作过程。
2. 某同学利用显微镜观察洋葱表皮细胞、蚕豆叶上的保卫细胞、人口腔上皮细胞时,发现某结构仅在蚕豆叶保卫细胞中出现。此结构是( )
A. 细胞壁 B. 细胞膜 C. 液泡 D. 叶绿体
【答案】D
【分析】植物细胞和动物细胞的相同点和不同点:
【详解】洋葱表皮细胞基本结构:细胞膜、细胞质、细胞核、细胞壁、液泡、线粒体;人口腔上皮细胞的基本结构:细胞膜、细胞质、细胞核、线粒体;蚕豆叶上的保卫细胞基本结构:细胞膜、细胞质、细胞核、细胞壁、液泡、叶绿体、线粒体。因此,某同学利用显微镜观察洋葱表皮细胞、蚕豆叶上的保卫细胞、人口腔上皮细胞时,发现某结构仅在蚕豆叶保卫细胞中出现。此结构是叶绿体。
故选D。
【点睛】解答此类题目的关键是理解掌握动植物细胞的异同点。
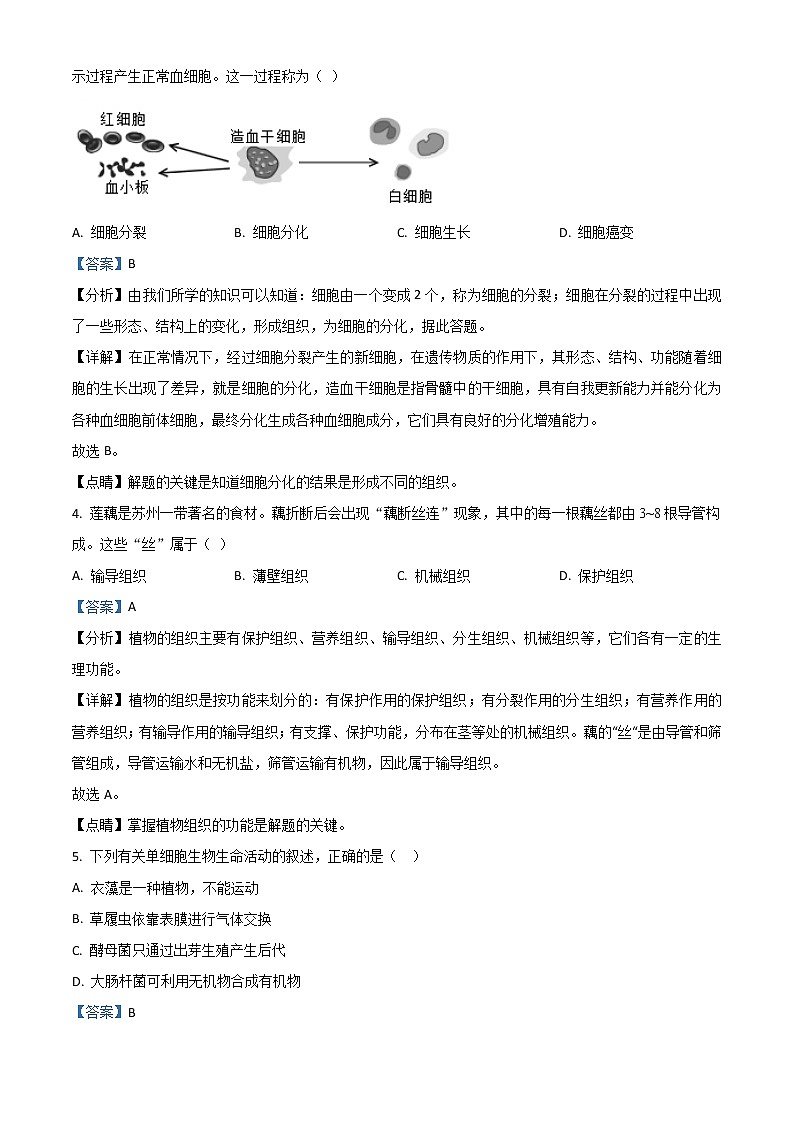
3. 再生障碍性贫血可通过移植健康人的骨髓进行治疗,原因是健康人骨髓中的造血干细胞能通过如下图所示过程产生正常血细胞。这一过程称为( )
A. 细胞分裂 B. 细胞分化 C. 细胞生长 D. 细胞癌变
【答案】B
【分析】由我们所学的知识可以知道:细胞由一个变成2个,称为细胞的分裂;细胞在分裂的过程中出现了一些形态、结构上的变化,形成组织,为细胞的分化,据此答题。
【详解】在正常情况下,经过细胞分裂产生的新细胞,在遗传物质的作用下,其形态、结构、功能随着细胞的生长出现了差异,就是细胞的分化,造血干细胞是指骨髓中的干细胞,具有自我更新能力并能分化为各种血细胞前体细胞,最终分化生成各种血细胞成分,它们具有良好的分化增殖能力。
故选B。
【点睛】解题的关键是知道细胞分化的结果是形成不同的组织。
4. 莲藕是苏州一带著名的食材。藕折断后会出现“藕断丝连”现象,其中的每一根藕丝都由3~8根导管构成。这些“丝”属于( )
A. 输导组织 B. 薄壁组织 C. 机械组织 D. 保护组织
【答案】A
【分析】植物的组织主要有保护组织、营养组织、输导组织、分生组织、机械组织等,它们各有一定的生理功能。
【详解】植物的组织是按功能来划分的:有保护作用的保护组织;有分裂作用的分生组织;有营养作用的营养组织;有输导作用的输导组织;有支撑、保护功能,分布在茎等处的机械组织。藕的“丝“是由导管和筛管组成,导管运输水和无机盐,筛管运输有机物,因此属于输导组织。
故选A。
【点睛】掌握植物组织的功能是解题的关键。
5. 下列有关单细胞生物生命活动的叙述,正确的是( )
A. 衣藻是一种植物,不能运动
B. 草履虫依靠表膜进行气体交换
C. 酵母菌只通过出芽生殖产生后代
D. 大肠杆菌可利用无机物合成有机物
【答案】B
【分析】单细胞生物只由单个细胞组成,个体微小,全部生命活动在一个细胞内完成。
【详解】A.衣藻是单细胞生物,有鞭毛,能运动,错误。
B.草履虫是单细胞的动物,通过一个细胞可以完成各项生命活动。表膜是气体交换的场所,正确。
C. 酵母菌属于真菌,可以通过孢子繁殖后代,也可以通过出芽生殖产生后代,错误。
D.大肠杆菌属于细菌,没有叶绿体,不能进行光合作用,不能将无机物合成有机物,错误。
故选B。
【点睛】解答此题的关键是要明确动物都能够自由运动,衣藻有鞭毛,也能运动。
6. 登山队员登顶前需在高原上进行长期训练,以适应空气稀薄的环境。训练后,队员们血液中明显增加的成分是( )
A. 红细胞 B. 白细胞 C. 血小板 D. 血浆
【答案】A
【分析】根据高原地区地势高,空气稀薄,气压较低,氧气能供给呼吸,根据高原地区空气中氧气的含量与平原地区空气中氧气的含量不同考虑本题。
【详解】在海拔4000米以上的高山空气稀薄、氧气含量较少,因此导致人体血液中氧合血红蛋白含量少,血液运输的氧气减少,组织细胞缺氧,氧化分解有机物释放的能量减少,因此出现高原反应。为满足人体对氧气的需要,血液中的红细胞会增多,增大对氧的运输能力。白细胞吞噬病菌,血小板止血和凝血,血浆运载血细胞、营养物质和废物。
故选A。
【点睛】解答本题关键是要知道高原地区空气稀薄,人呼吸困难。
7. 2021年5月22日是第28个“国际生物多样性日”,其主题是“呵护自然,人人有责”。下列做法与这一主题相违背的是
A. 对生态林进行合理采伐利用
B. 对生活污水进行无害化处理
C. 为扩大粮食种植面积围湖造田
D. 为保护野生动植物建立自然保护区
【答案】C
【分析】生活习惯影响气候,节能低碳知识与气候关系非常密切,只要选项中符合节能减排及低碳生活,均是可以提倡的。
【详解】A.对生态林进行合理采伐利用,可利用资源,保护环境,不符合题意。
B.对生活污水进行无害化处理,可保护环境,不符合题意。
C.围湖造田,扩大粮食种植面积,会破坏生态平衡,符合题意。
D.保护生物多样性最为有效的措施是建立自然保护区,建立自然保护区是指把包含保护对象在内的一定面积的陆地或水体划分出来,进行保护和管理,符合主题,不符合题意。
故选C。
【点睛】环境保护是人类有意识地保护自然资源并使其得到合理的利用,防止自然环境受到污染和破坏;对受到污染和破坏的环境必须做好综合治理,以创造出适合于人类生活、工作的环境。
8. 我国政府提出2060年前实现碳中和,即通植树造林、节能减排等形式,使碳净排放量降为零。下列叙述正确的是
A. 碳中和意味着可以抵消生物产生的二氧化碳
B. 实现碳中和离不开绿色植物的光合作用
C. 绿色植物是生态系统的生产者,不产生二氧化碳
D. 实现碳中和与居民日常用电量多少无关
【答案】B
【分析】(1)绿色植物通过叶绿体利用光能把二氧化碳和水转化成储存着能量的有机物,并释放出氧气,叫光合作用。
(2)活细胞利用氧,将有机物分解成二氧化碳和水,并且将储存在有机物中的能量释放出来。供给生命活动的需要,这个过程叫作呼吸作用。
【详解】A.碳中和即通过植树造林、节能减排等形式,抵消自身产生的二氧化碳排放,使碳净排放量降为零,A错误。
B.光合作用吸收二氧化碳,释放氧气,因此说实现碳中和离不开绿色植物的光合作用,B正确。
C.绿色植物是生态系统的生产者,既能进行光合作用,也能进行呼吸作用,因此能产生二氧化碳,C错误。
D.碳中和与每个人息息相关。为了减碳,在日常生活中我们可以随手关灯节约用电、出门多步行多乘公交,D错误。
故选B。
【点睛】关键是把握光合作用和呼吸作用的概念。
9. “民以食为天,食以安为先”。食品安全关乎千家万户的身体健康和生命安全,世界卫生组织将每年的6月7日定为“世界食品安全日”。下列有关食品安全的叙述错误的
A. 食用蔬菜、水果前要用水洗净或削皮
B. 购买肉类制品时要检查是否检疫合格
C. 家中食品需按要求采取正确方法储藏
D. 食物表面有少量霉斑可以去除后食用
【答案】D
【分析】食品安全是指:防止食品污染;预防食物中毒。
【详解】A.食用蔬菜、水果前要用清水适当浸泡冲洗或者削皮,防止果皮残留的农药进入人体,正确。
B.买肉时还应看是否盖有检疫部门的印章,买经检疫合格的食品,正确。
C.为保证食品安全,家中食品需按要求采取正确方法储藏,正确。
D.发霉的食物把霉点去除,再高温加热之后还是有毒,不能食用,错误。
故选D。
【点睛】食品安全是当今社会关注的重要热点之一,会运用所学的生物知识分析、解释现实生活中的相关现象。
10. 某同学为了探究种子萌发的条件,选取可萌发的6粒豌豆种子进行如图所示的6组实验操作。一段时间后,有部分种子开始萌发。下列有关叙述正确的是
A. 图中对照组只有①号和④号种子
B. ②号种子的胚芽可能最先突破种皮开始萌发
C. 本实验探究了温度、水分两个条件对种子萌发的影响
D. 本实验存在的不足之处是每组只用了一粒豌豆种子
【答案】D
【分析】种子萌发的外界条件为充足的空气,适量的水分,适宜的温度。种子萌发的自身条件:胚是完整的,是活的,不在休眠期。
【详解】A.②和①对照,变量是水分;②和③对照,变量是空气;②和⑤对照,变量是温度,故本实验有三组对照实验,而图中①号和④号种子都不能萌发,不能构成探究种子萌发条件对照实验,A错误。
B.②号种子的胚根可能最先突破种皮开始萌发,B错误。
C.②和①对照,变量是水分;②和③对照,变量是空气;②和⑤对照,变量是温度。所以,本实验探究了水分、空气、温度三个条件对种子萌发的影响,C错误。
D.每组只用一粒种子做实验不科学,一粒种子可能自身原因等偶然性而不能萌发,影响实验结果。因此,种子的数量要多,这样可以减少其他因素的影响而导致的误差,排除偶然性,增强实验的准确性、可靠性。故本实验存在的不足之处是每组只用了一粒豌豆种子,D正确。
故选D。
【点睛】解答此类题目的关键是理解掌握种子萌发的外界条件和对照试验中变量的唯一性。
11. 某兴趣小组研究发现,番茄的生长与温度有密切的关系。他们将番茄放在特定的实验装置,先持续光照12小时,再置于黑暗中12小时。实验结果如下表:
温度(℃)
10
15
20
25
30
35
光照下吸收二氧化碳(毫克/小时)
1.75
2.50
3.15
3.85
3.50
3.00
黑暗下释放二氧化碳(毫克/小时)
0.75
1.10
1.60
2.25
3.00
3.50
依据表中数据计算可知,番茄一天累积有机物最多制温度是
A. 15℃ B. 20℃ C. 25℃ D. 30℃
【答案】C
【分析】光合作用的表达式:二氧化碳+水有机物 (贮存能量) +氧气。
呼吸作用的表达式:有机物+氧气→二氧化碳+水+能量。
【详解】光合作用吸收二氧化碳制造有机物,呼吸作用分解有机物产生二氧化碳,因此光照下吸收二氧化碳与黑暗下释放二氧化碳的差越大,植物体内有机物积累越多。所以“根据表中数据可知,如果先持续光照12小时,再置于黑暗中12小时”,则温度控制在25°C时,植物积累的有机物最多。
故选C。
【点睛】解题的关键是掌握光合作用和呼吸作用的实质。
12. 下列有关大棚蔬菜种植的叙述,正确的是
A. 向大棚中通入“气肥”,目的是提高氧气量以增产
B. 适当施加有机肥,可提高蔬菜对有机物的吸收量
C. 适当增加光照强度,可提高蔬菜的光合作用速率
D. 只要加大蔬菜的种植密度,就可提高蔬菜的产量
【答案】C
【分析】根据光合作用、呼吸作用以及蒸腾作用的原理以及生态因素对生物的影响,可以提出以下利于粮食作物增产的措施:合理密植;合理灌溉;合理施肥;农田适时松土;及时锄草,加强田间管理;防治病虫害;豆类作物播种前用根瘤菌拌种;采用人工选育的方法培育高产粮食作物品种;加大对粮食作物优良基因的挖掘和研究,并应用于培育优质高产新品种;加大对粮食作物的野生种质资源的研究,将发现的优质高产基因应用于培育新品种等等。
【详解】A.光合作用的原料是二氧化碳。故向大棚中通入“气肥”,目的是提高二氧化碳含量以增产,A错误。
B.适当施加有机肥,有机肥会被土壤中的微生物(如细菌真菌等)分解成二氧化碳、水和无机盐。因此,增施有机肥后产生的二氧化碳、无机盐等,被农作物吸收利用,能够提高农作物的产量,但蔬菜不会吸收有机物,B错误。
C.在一定范围内,光照强度越强,光合作用越强。故适当增加光照强度,能够提高蔬菜的光合作用速率,制造更多的有机物,从而提高产量,C正确。
D.合理密植,有利于充分利用光能,提高光合效率。种植过密,植物叶片相互遮盖,只有上部叶片进行光合作用,种植过稀,部分光能得不到利用,光能利用率低。故合理密植是增加作物产量的重要措施,D错误。
故选C。
【点睛】正确识记并理解提高大棚蔬菜产量的原理和具体方法是解题的关键。
13. 如图为人体消化系统的部分结构示意图。下列叙述正确的是
A. ①是肝脏,分泌的胆汁里含有可消化脂肪的酶
B. ②和⑤是小肠,是消化吸收营养物质的主要场所
C. ③是胃,有暂时贮存食物和初步分解蛋白质的功能
D. ④是胰脏,分泌的胰液中含有消化酶和胰岛素
【答案】C
【分析】人体的消化系统包括消化道和消化腺两部分;消化道包括口腔、咽、食道、胃、小肠、大肠、肛门;消化腺主要有唾液腺、胃腺、肠腺、胰腺、肝脏等,肝脏是人体内最大的消化腺。图中结构:①肝脏,②大肠,③胃,④胰腺,⑤小肠。
【详解】A.①是肝脏,能够分泌胆汁,胆汁流入小肠后,胆汁不含消化酶,对脂肪有乳化作用,A错误。
B.⑤是小肠,是消化食物和吸收营养的主要场所,B错误。
C.③是胃,胃中的胃腺能够分泌胃液,胃液能够初步消化蛋白质,也能暂时贮存食物,C正确。
D.④是胰脏,它外分泌腺分泌的胰液中含有消化酶,可以消化食物;内分泌腺分泌的是胰岛素,D错误。
故选C。
【点睛】解答此题的关键是理解掌握人体的主要消化器官和消化腺及其功能。
14. 为了探究暴饮暴食引起消化不良的原因,有同学做了如下图所示的实验,其结果是1号试管不变色,2号试管变蓝。有关叙述正确的是( )
A. 由图甲、乙可知,该实验的变量是淀粉糊和唾液
B. 步骤丙中的两支试管应放入70℃的热水中保温
C. 该实验原理是唾液淀粉酶能将淀粉分解为甘油
D. 该实验的结论是食物数量过多会引起消化不良
【答案】D
【分析】(1)对照实验:在探究某种条件对研究对象的影响时,对研究对象进行的除了该条件不同以外,其他条件都相同的实验。根据变量设置一组对照实验,使实验结果具有说服力。一般来说,对实验变量进行处理的,就是实验组。没有处理是的就是对照组。
(2)唾液中的唾液淀粉酶将馒头中的淀粉分解成麦芽糖;淀粉遇碘变蓝色是淀粉的特性,因此常用碘液来验证淀粉的存在。
(3)消化酶的特性:专一性:一种特定的酶只能催化一种特定的底物 。高效性:酶的催化效率比其他无机催化剂要高 。酶有个最适温度(或者范围)。
【详解】A.对照实验只能有一个变量,图甲试管1是2mL淀粉糊,试管2是4mL淀粉糊,故该实验的变量是淀粉糊,错误。
B.温度过高会使蛋白质失活变性,温度过低会抑制酶的活性。因此,步骤丙中的两支试管应放入37℃的热水中保温,错误。
C.淀粉遇碘变蓝色是淀粉的特性。因此,该实验原理是唾液淀粉酶能将淀粉分解为葡萄糖,错误。
D.根据实验结果:1号试管不变色,2号试管变蓝,可知食物数量过多(暴饮暴食)会引起消化不良,正确。
故选D。
【点睛】解答此类题目的关键是会科学合理的设计实验步骤。
15. 某同学因为严重腹泻需要输液治疗,消炎药物和生理盐水通过血管输入到他的体内。有关叙述正确的是( )
A. 输液时针头应插入动脉血管
B. 针头插入时的方向应指向心脏
C. 药物只会在消化道处发挥药效
D. 药物只经过体循环不会经过肺循环
【答案】B
【分析】 血管分为动脉、静脉和毛细血管三种。动脉是将血液从心脏输送到身体个部分去的血管;静脉是把血液从身体各部分送回心脏的血管;毛细血管是连通于最小的动脉与静脉之间的血管。
【详解】A.动脉血管压力太大,抽血以后不容易止血;毛细血管一般比针头还细、血量少,且流动最慢;静脉血管一般都位于浅表部位且压力小,容易止血,在医院输液或抽血时,针头插入的血管是静脉血管,A错误。
B.在医院输液或抽血时,针头插入的血管是静脉血管,静脉是把血液从身体各部分送回心脏的血管,所以针头插入时的方向应指向心脏,B正确。
C.血液循环图:
药物由上腔静脉进入身体,会在任何有炎症的位置发挥作用,C错误。
D.如上图,药物的路线是上腔静脉→右心房→右心室→肺动脉→肺部毛细血管网→肺静脉→左心房,可见药物先进行体循环,再进行肺循环,D错误。
故选B。
【点睛】掌握三种血管的特点和血液循环的路线是解题的关键。
16. 人体的肺是由肺泡构成的。有关肺泡结构和功能的叙述,正确的是
A. 肺泡数量多,有利于扩大气体交换的面积
B. 肺泡内有纤毛和黏液,有利于清扫和黏住灰尘
C. 肺泡的壁由多层细胞构成,有利于扩张和回缩
D. 肺泡壁内部有丰富的毛细血管,有利于气体交换
【答案】A
【分析】肺是气体交换的主要器官。肺由大量的肺泡组成,肺泡外面包绕着丰富的毛细血管,肺泡的壁和毛细血管壁都很薄,只有一层上皮细胞构成,这些特点都有利于肺泡与血液之间进行气体交换。
【详解】A.肺泡数量多,总面积大,有利于扩大气体交换的面积,A正确。
B.呼吸道有纤毛和黏液,有利于清扫和黏住灰尘,B错误。
C.肺泡壁由一层上皮细胞构成,有利于肺泡与血液之间的气体交换,C错误。
D.肺泡外包绕着毛细血管,有利于肺泡与血液之间的气体交换,D错误。
故选A。
【点睛】解答此类题目的关键是理解肺适于呼吸功能的结构特点。
17. 下图是模拟人体呼吸运动过程的实验示意图。有关叙述错误
A. 该实验模拟的是外界环境与肺泡的气体交换
B. ①模拟的器官能使②内的气体变得清洁湿润
C. ④模拟的是膈,可调节胸廓的容积大小
D. 图甲模拟的是呼气过程,此时膈肌收缩
【答案】D
【分析】呼吸运动是指人体胸廓有节律的扩大和缩小的运动,包括吸气过程和呼气过程,呼吸运动主要与肋间肌和膈肌的运动有关。人在平静状态下,肋间肌收缩时,肋骨向上向下运动,使胸廓的前后径和左右径都增大,同时膈肌收缩,膈顶部下降,使胸廓的上下径都增大这样胸廓的容积就增大,肺也随着扩张,外界空气通过呼吸道进入肺,完成吸气的过程。呼气与之过程大致相反。图中①模拟的是气管,②模拟的是肺,③模拟的是胸廓,④模拟的是膈。
【详解】A.该实验模拟的气体交换是通过呼吸运动来实现的,是外界环境与肺泡的气体交换,正确。
B.①模拟气管,能使到达肺部的气体变的清洁、温暖、湿润,正确。
C.④模拟的是膈,膈肌收缩,胸廓容积变大,膈肌舒张,胸廓容积变小,正确。
D.图甲表示呼气,此时膈肌舒张,顶部升高,肺缩小,错误。
【点睛】解答此类题目的关键是掌握呼吸运动的过程。
18. 2021年5月,世界女排联赛在意大利举行,燃起了广大球迷的观赛热情。球迷在观赛时看到精彩瞬间,往往会激动地欢呼雀跃。下列叙述正确的是( )
A. 该过程属于非条件反射
B. 该反射的神经中枢在大脑皮质
C. 骨骼肌是产生动作的感受器
D. 球迷视觉形成的部位是视网膜
【答案】B
【分析】非条件反射是指人生来就有的先天性反射,是一种比较低级的神经活动,由大脑皮层以下的神经中枢(如脑干、脊髓)参与即可完成。
条件反射是人出生以后在生活过程中逐渐形成的后天性反射,是在非条件反射的基础上,经过一定的过程,在大脑皮层参与下完成的,是一种高级的神经活动,是高级神经活动的基本方式。
反射弧包括:感受器、传入神经、神经中枢、传出神经和效应器。
视觉形成过程:光线→角膜→瞳孔→晶状体(折射光线)→玻璃体(固定眼球)→视网膜(形成物像)→视神经(传导视觉信息)→大脑视觉中枢(形成视觉)。
【详解】A.条件反射是人出生以后在生活过程中逐渐形成的后天性反射,是在非条件反射的基础上,经过一定的过程,在大脑皮层参与下完成的,是一种高级的神经活动,是高级神经活动的基本方式。因此,该过程属于条件反射,错误。
B.条件反射是人出生以后在生活过程中逐渐形成的后天性反射,是在非条件反射的基础上,经过一定的过程,在大脑皮层参与下完成的,是一种高级的神经活动。因此,该反射的神经中枢在大脑皮质,正确。
C.反射弧包括:感受器、传入神经、神经中枢、传出神经和效应器。因此,骨骼肌是产生动作的效应器,错误。
D.视觉形成过程:光线→角膜→瞳孔→晶状体(折射光线)→玻璃体(固定眼球)→视网膜(形成物像)→视神经(传导视觉信息)→大脑视觉中枢(形成视觉)。因此,球迷视觉形成的部位是大脑的视觉中枢,错误。
故选B。
【点睛】解答此题的关键是知道反射的类型、反射弧的组成、视觉形成过程。
19. 青少年长时间近距离看书或沉迷于手机游戏容易形成近视。下列示意图中,能正确表示近视成像与矫正方法的是( )
A. ①和③ B. ①和④ C. ②和③ D. ②和④
【答案】A
【分析】近视眼成像在视网膜前方,戴凹透镜进行矫正;远视眼成像在视网膜后方,戴凸透镜进行矫正。
【详解】①光线汇聚在视网膜前方,因此表示近视眼,②光线汇聚在视网膜后方,表示远视眼;③表示近视眼的矫正,④表示远视眼的矫正。因此正确表示近视眼成像和矫正方法的是①③。
故选A。
【点睛】解答此类题目的关键是理解近视眼的成像特点和矫正措施。
20. 生长激素是一种蛋白质类激素。某兴趣小组为探究生长激素的作用,利用大小相同且生长状况相似的同种健康幼鼠30只进行相关实验,实验操作和结果如下:
组别
A
B
C
幼鼠数量
10只
10只
10只
操作方法
定期注射适量生长激素
定期注射等量生理盐水
定期饲喂等量生长激素
实验结果
增重40%
增重25%
增重25%
下列分析错误的是
A. A组和B组结果说明生长激素有促进生长的作用
B. B组和C组结果说明生长激素对幼鼠生长无影响
C. A组和C组结果说明生长激素只能通过注射起效
D. 饲喂生长激素失效的原因可能是在小肠内被分解
【答案】B
【分析】生长激素的作用是调节人体生长发育。
【详解】A.取20只大小相同且生长状况相似的同种健康等分为A、B两组,给A组幼鼠定期注射适量生长激素,B组定期注射等量生理盐水,A组与B组,除注射生长激素不同外,其它条件都相同,所以A组和B组两组实验能形成对照实验,实验结果是组增重40%,B组增重25%,说明生长激素有促进生长的作用,正确。
B.B组定期注射等量生理盐水,C组定期饲喂等量生长激素,B组和C组有两个变量,不能形成对照实验,错误。
C.A组幼鼠定期注射适量生长激素,幼鼠增重40%;C组定期饲喂等量生长激素,幼鼠增重25%,增重不明显。因此,对比A组和C组结果说明生长激素只能通过注射起效,正确。
D.生长激素是一 种蛋白质,如果口服,会在胃里被消化分解成多肽,在小肠中会被分解成氨基酸而失效,错误。
故选B。
【点睛】解答此题的关键是确定实验变量,设置对照实验和理解掌握蛋白质的消化。
21. 某人走路时经前会出现膝盖疼痛的现象。经检查确诊后,医生在他的膝关节腔内注射了玻璃酸钠溶液,该病人的症状很快得到缓解。此治疗中玻璃酸钠溶液的作用相当于关节内的
A. 滑液 B. 血液 C. 韧带 D. 关节软骨
【答案】A
【分析】关节:关节是骨连结的主要形式,一般由关节面、关节囊和关节腔三个部分组成。
【详解】关节炎是由于关节囊发生病变引起的一种疾病,而关节囊的内层可分泌少量透明的滑液,在关节面之间起润滑作用,可以减少运动时骨与骨之间的摩擦,使关节的运动灵活自如,该病人滑液分泌不足,所以医生在他的膝关节腔内注射了玻璃酸钠,相当于滑液,症状很快得到缓解。故选A。
【点睛】解题的关键是掌握关节的结构及功能等。
22. 篮球运动是中学生喜爱的运动之一。下图为双手投篮动作示意图。下列有关叙述正确的是( )
A. 骨骼肌由肌腹和肌腱组成
B. 投篮时骨骼肌起支点作用
C. 图中肱三头肌先收缩再舒张
D. 投篮动作仅需运动系统就能完成
【答案】A
【分析】通过灵活运用骨、关节和肌肉的配合,掌握运动时,肌肉的收缩、舒张牵引着骨绕着关节运动,因此,在运动中,骨是杠杆,关节是支点,骨骼肌产生运动的动力即可以解答此题。
【详解】A.骨骼肌由肌腹和肌腱组成,骨骼肌的两端是白色的肌腱,由致密结缔组织构成,肌腱分别附着在邻近的两块骨上,中间部分是肌腹,主要由肌细胞组成,正确。
B.投篮时骨骼肌提供动力,关节起支点作用,骨起杠杆作用,错误。
C.骨骼肌只能收缩牵拉骨而不能将骨推开,因此一个动作的完成总是由两组肌肉相互配合活动,共同完成的。屈肘时,肱二头肌收缩,肱三头肌舒张,伸肘时,肱三头肌收缩,肱二头肌舒。投篮过程中属于伸肘动作,肱三头肌收缩,肱二头肌舒张,错误。
D.任何一个动作都是由骨骼肌、关节、骨协调配合,在神经系统的支配和其他系统的辅助下完成的,错误。
故选A。
【点睛】解答此题的关键是知道任何一个动作都是由骨骼肌、关节、骨协调配合,在神经系统的支配和其他系统的辅助下完成的。
23. 2020年11月底,苏州作为江苏省第一批海绵城市建设试点城市,已基本完成试点区内的试点项目建设。海绵城市是指城市能够像海绵一样,在适应环境变化和应对雨水带来的自然灾害等方面具有良好的弹性。下列措施不符合建设海绵城市要求的是
A. 植树种草,增加城市绿地面积
B. 疏通河道、沟渠,建设并保护湿地
C. 采用透水材料铺装城市的绿道、广场
D. 大量建设水泥道路,改善城市交通
【答案】D
【分析】海绵城市建设是为了改善城市内涝和水质,提高城市雨水的利用率,实现渗、滞、蓄、净、用,从而大大减少积水和水污染。
【详解】“植树种草,增加城市绿地面积”、“疏浚河道、沟渠 ,建设并保护湿地”、“采用透水材料铺装城市的通道、广场”都是海绵城市建设的措施,而“大量建设水泥道路,改善城市交通”不利于雨水的下渗和储存,不符合海绵城市建设的理念。
故选D。
【点睛】掌握海绵城市的建设理念是解题的关键。
24. 苏州博物馆内的文衡山先生手植紫藤是国宝之一。该紫藤依附棚架攀缘而上,花呈紫色。下列有关叙述正确的是( )
A. 紫藤属于蕨类植物 B. 紫藤的种子外无果皮包被
C. 紫藤可通过扦插或压条的方法繁殖 D. 紫藤花瓣的色素主要存在于叶绿体中
【答案】C
【分析】被子植物的主要特征是:能够产生种子,胚珠有子房壁包被着,种子外面有果皮包被,根、茎、叶都很发达,受精过程不需要水。
【详解】AB.紫藤的种子外有果皮包被,属于被子植物,AB错误。
C.植物用根、茎、叶等营养器官进行繁殖的方式叫做营养繁殖,人工营养繁殖方式有嫁接、扦插、压条等。这种生殖方式的主要优点是周期短、繁殖速度快和能保持母体的优良性状,因此紫藤可通过扦插或压条的方法繁殖,C正确。
D.液泡内含有细胞液,细胞液内溶解有色素、糖分等物质,所以紫藤花瓣的色素,主要存在于细胞的液泡中,D错误。
故选C。
【点睛】解题的关键是掌握被子植物的特征、植物的无性生殖以及液泡的特征。
25. 图为某种菊石的复原图。菊石是已经灭绝的海洋无脊相动物之一,因其表面有类似菊花的线纹而得名。菊石有外套膜和壳体等结构。据此推测,菊石属于
A. 软体动物 B. 鱼类
C. 腔肠动物 D. 甲壳动物
【答案】A
【分析】软体动物:柔软的身体表面有外套膜,大多具有贝壳;运动器官是足。代表动物有:章鱼、枪乌贼、扇贝、蛾螺、河蚌、蜗牛、田螺、文蛤、缢蛏、石鳖、牡蛎、鲍等。
【详解】A.软体动物:柔软的身体表面有外套膜,大多具有贝壳;运动器官是足。根据题干信息“菊石有外套膜和壳体等结构”可推测,菊石属于软体动物,A正确。
B.鱼类:生活在水中;体表常有鳞片覆盖;用鳃呼吸;通过尾部和躯干部的摆动以及鳍的协调作用游泳,B错误。
C.腔肠动物:身体呈辐射对称;体表有刺细胞;有口无肛门。代表动物有:海葵、海蛰、珊瑚虫、水螅等,C错误。
D.甲壳动物是节肢动物门中的一个亚门,其体表都有一层几丁质外壳,称为甲壳。甲壳动物大多数生活在海洋里,少数栖息在淡水中和陆地上。虾、蟹等甲壳动物有5对足,其中4对用来爬行和游泳,还有一对螯足用来御敌和捕食,D错误。
故选A。
【点睛】正确识记并理解软体动物的主要特征是解题的关键。
26. 新冠疫苗的全民接钟是最直接,最有效地达到全民兔疫新冠病毒的方式。从免疫学角度分析,进入人体的新冠疫苗与其引发的免疫反应分别是( )
A. 抗原、非特异性免疫 B. 抗原、特异性免疫
C. 抗体、非特异性免疫 D. 抗体、特异性免疫
【答案】B
【分析】(1)引起淋巴细胞产生抗体的物质就是抗原。抗原包括进入人体的微生物等病原体、异物、异体器官等。
(2)抗体是指抗原物质侵入人体后,刺激淋巴细胞产生一种抵抗该抗原物质的特殊蛋白质,可与相应抗原发生特异性结合的免疫球蛋白。
【详解】注射的新冠疫苗是由病原体制成的,只不过经过处理之后,其毒性减少或失去了活性,但依然是病原体,进入人体后不会使人生病,但能刺激免疫细胞产生相应的抗体,则这种疫苗相当于抗原,其产生的抗体只对引起新冠的新冠病毒起作用,对其他病原体无效,可见其免疫作用是后天获得的,特定的,有针对性的,因此是特异性免疫。
故选B。
【点睛】 解答此类题目的关键是理解掌握疫苗属于抗原,特异性免疫的特点。
27. 下图表示一只乌鸦摄食植物果实的瞬间。下例有关叙述正确的是( )
A. 乌鸦牙齿发达,可研磨食物
B. 乌鸦用气囊进行气体交换
C. 乌鸦体表被羽使体温恒定
D. 乌鸦可帮助植物传播种了
【答案】D
【分析】鸟的体表覆盖着羽毛;鸟的前肢变成翼,翼是鸟的飞行器官;有喙无齿;鸟用肺呼吸,气囊辅助呼吸为双重呼吸;鸟的心脏有四腔,两条循环路线,循环能力强;生殖方式为卵生,体温恒定等特征。
【详解】A.乌鸦有喙无齿,喙可以捕食,还用喙梳理羽毛,错误。
B.乌鸫用肺进行气体交换,气囊辅助呼吸,错误。
C.乌鸫体表被羽有保温的作用,是恒温动物,体温不随外界环境的变化而变化,错误。
D.动物常以某些植物的果实为食,动物在食用果实的同时,将种子扔弃在野外。因此,乌鸦能够帮助植物传播果实和种子,有利于扩大植物的分布范围,正确。
故选D。
【点睛】解答此题的关键是知道鸟类的特征。
28. 生物只有适应环境才能存。下列叙述错误的是( )
A. 蝗虫具有坚韧的外骨骼,不容易被天敌捕食
B. 鯽鱼身体呈流线型,有利于减小水中的阻力
C. 家鸽的孵卵和育雏行为能提高后代的成活率
D. 蟒蛇的鳞片可减少水分散失,适于陆地生活
【答案】A
【分析】生物对环境的适应是普遍存在的,现在生存的每一种生物,都具有与环境相适应的形态结构、生理特征或行为。
【详解】A.蝗虫外骨骼可以起到保护和支持内部的柔软器官,防止体内水分的蒸发,A错误。
B.鱼类大都生活在水中,身体呈梭形,体表有鳞片能分泌黏液具有保护作用还可以减少水的阻力,B正确。
C.家鸽——鸟类,雌雄进行交配,精子和卵细胞在雌鸟的体内结合成受精卵,受精方式为体内受精,鸟的受精卵在雌鸟的体内就开始发育,产出后,由于外界温度低于亲鸟的体温,胚胎停止发育,需要由亲鸟或是其它鸟类孵化才能继续发育,因此孵卵和育雏行为能提高后代的成活率,C正确。
D.蟒蛇——爬行动物,体表具有角质的鳞片或甲,这有利于减少体内水分散失,适应干燥的陆地生活,D正确。
故选A。
【点睛】掌握动物的形态结构与环境相适应的特点是解题的关键。
29. 2020诺贝尔生理学或医学奖授予了三位在“发现丙型肝炎病毒”方面作出贡献的科家。下列有关该病毒的叙述正确的是( )
A. 是一种单细胞生物,繁殖速度快
B. 没有遗传物质,只能寄生活细胞
C. 个体极其微小,只能用电子显微镜观察
D. 可以被青霉素等多种抗生素杀死
【答案】C
【分析】病毒结构简单,没有细胞结构,只能在电子显微镜下观察。病毒的结构由蛋白质外壳和内部的遗传物质构成。
【详解】A.病毒结构简单,没有细胞结构,一旦进入寄主体内,繁殖速度快,A错误。
B.病毒的结构由蛋白质外壳和内部的遗传物质构成,B错误。
C.病毒个体极其微小,只能用纳米来表示它们的大小,所以只能用电子显微镜观察,C正确。
D.抗生素只针对细菌起作用,对病毒无效,D错误。
故选C。
【点睛】掌握病毒的特点是解题的关键。
30. 某研究小组通过模拟捕食者对非洲蟾蜍的攻击行为,以研究非洲蟾蜍的逃避策略。该研小组分別从0°、45°、90°向蟾蜍抛掷易拉罐,以模拟捕食者从不同方向对其进行攻击,观察并记录蟾蜍的逃避方式及相关比例,如下图所示。有关叙述错误的是
A. 面对90°方向的攻击,非洲蟾蜍均以跳跃方式逃避
B. 应对45°方向攻击时,非洲蟾蜍静止不动的比例较低
C. 非洲蟾蜍应对不同方向攻击采取的逃避方式有差异
D. 非洲蟾蜍的上述应对攻击逃避行为与遗传因素无关
【答案】D
【分析】据柱状图可见:在面对90°方向的攻击时个体均会以跳跃的方式逃避捕食者,在遇到45°的攻击时,个体静止不动和退缩的比例均小于0°的攻击。
【详解】据图分析可知,在面对90°方向的攻击时个体均会以跳跃的方式逃避捕食者,在遇到45°的攻击时,个体静止不动和退缩的比例均小于0°的攻击,可见非洲蟾蜍应对不同方向攻击采取的逃避方式有差异。防御行为是指动物为了保护自己,防御敌害的各种行为,如逃跑、装死、释放臭气、保护色、警戒色、机体防御等,这是动物生来就会的受体内遗传物质控制,D错误。
故选D。
【点睛】掌握分析图片信息的能力是解题的关键。
31. 制作馒头时,酵母菌产生的二氧化碳会使面团膨大松软。下图表示用酵母菌发面时,不同温度对面团中酵母菌二氧化碳产生量的影响。下列叙述错误的是( )
A. 温度过低不利于酵母菌产生二氧化碳
B. 温度越高,酵母菌产生二氧化碳越多
C. 发面的适宜温度大约在30~45℃之间
D. 酵母菌除了用于制作馒头,还能酿酒
【答案】B
【分析】如图表示的是利用酵母菌发面时温度对面团中二氧化碳产生量的影响,从0℃开始随着温度的升高二氧化碳产生量逐渐升高,37℃左右时二氧化碳产生量最高,后随着温度升高二氧化碳产生量逐级减少,60℃以后酵母菌停止活动。据此解答。
【详解】A.由图可以判断温度过低不利于酵母菌产生二氧化碳,A正确。
B.通过图示可以看出酵母菌发面时的最佳温度是30~45℃左右,在75℃的环境中,酵母菌可能已死亡,B错误。
C.由图可以大致判断发面时所需要的适宜温度30~45℃左右,C正确。
D.酵母菌进行有氧呼吸,把糖分解成二氧化碳和水;在无氧条件下,酵母菌能进行酒精发酵。产生酒精和二氧化碳;酵母菌除了可以用于酿酒外,在日常生活中还经常用于制作馒头、面包食品,D正确。
故选B。
【点睛】解答此题要学生掌握酵母菌发酵的原理以及识图能力。
32. 1930年,我国植物分类学奠基人胡先骕先生发现并用双名法命名了一种长有秤砣状果实的树:Sinojackia rehderiana。下列叙述正确的是( )
A. 双名法的创立者是林奈
B. 生物的学名用斜体英文来表示
C. Sinojackia是种名,rehderiana是属名
D. “属”是生物分类最基本的单位
【答案】A
【分析】1768年,瑞典著名的植物学家林奈(Carolus Linnaeus,1707-1778)在《自然系统》这本书中正式提出科学的生物命名法--双名法,按照双名法,每个物种的科学名称(即学名)由两部分组成,第一部分是属名,第二部分是种加词,种加词后面还应有命名者的姓名,有时命名者的姓名可以省略。双名法的生物学名部分均为拉丁文,并为斜体字;命名者姓名部分为正体。
【详解】A.林奈是瑞典自然学者,现代生物学分类命名的奠基人。他在生物学上的成就是发明了双名制命名法,即植物的常用名由两部分组成,前者为属名,要求用名词;后者为种名,要求用形容词,正确。
B.双名法的生物学名部分均为拉丁文,并为斜体字;命名者姓名部分为正体,错误。
C.每个物种的科学名称(即学名)由两部分组成,第一部分是属名,第二部分是种加词。因此,Sinojackia是属名,rehderiana是种名,错误。
D.生物分类单位由大到小是:界、门、纲、目、科、属、种。界是最大的分类单位,“种”是生物分类最基本的单位,错误。
故选A。
【点睛】解答此题的关键是知道林奈的双名法。
33. 正常情况下,人体的精子与卵细胞结合的场所是
A. 卵巢 B. 输卵管 C. 阴道 D. 子宫
【答案】B
【分析】受精的过程是成熟女性的卵巢一般每个月排出一个卵细胞,当含有精子的精液进入阴道后,精子缓慢地通过子宫,在输卵管内与卵细胞相遇。众多的精子中 只有一个能进入卵细胞,与其结合形成受精卵。
【详解】生殖细胞包括睾丸产生的精子和卵巢产生的卵细胞,含精子的精液进入阴道后,精子缓慢地通过子宫,在输卵管内与卵细胞相遇,有一个精子进入卵细胞,与卵细胞相融合,形成受精卵。因此正常情况下,人体的精子和卵细胞结合形成受精卵的场所在输卵管。故选:B。
【点睛】解答此题的关键是知道精子和卵细胞,受精。
34. 白化病是一种由常染色体上基因引起的遗传病。某家族白化病的遗传图谱如下图所示(用A和a分别表示显性基因和隐性基因)。下列叙述错误的是( )
A. 白化病的致病基因是隐性基因
B. 3号和4号的基因组成都是Aa
C. 7号携带致病基因的可能性是
D. 9号不可能携带致病基因
【答案】D
【分析】白化病属于家族遗传性疾病,为常染色体隐性遗传,常发生于近亲结婚的人群中,生物的性状是由成对的基因控制的,成对的基因往往有显性和隐性之分。当细胞内控制某种性状的基因一个是显性、一个是隐性时,只有显性基因控制的性状才会表现出来,表现出显性性状时控制的基因有两种:两个显性或一个显性一个隐性,表现出隐性性状时控制的基因只有一种:两个都是隐性基因。此题可用遗传图解来回答。
【详解】A.白化病属于家族遗传性疾病,为常染色体隐性遗传,常发生于近亲结婚的人群中,正确。
B.从题干可以看出3号和4号肤色正常的夫妇生出了8号患白化病的孩子,说明夫妇双方除含有一个控制正常肤色的基因外,都含有一个控制白化病的隐性基因,这对基因的遗传图解如图所示:
因此,3号和4号的基因组成都是Aa,正确。
C.根据题干可知7号肤色正常,由选项B的遗传图解可知:7号携带致病基因Aa的可能性是,正确。
D.1号和2号肤色正常的夫妇生出了5号患白化病的孩子,3号和4号肤色正常的夫妇生出了8号患白化病的孩子,说明夫妇双方除含有一个控制正常肤色的基因外,都含有一个控制白化病的隐性基因,因此,6号和7号有的可能性携带致病基因Aa,故9号作为6号和7号的后代可能携带致病基因,错误。
故选D。
【点睛】解答此类题目的关键是理解基因的显性与隐性以及基因在亲子代之间的传递。
35. “杂交水稻之父”袁隆平院士领衔的团队培育出高产杂交水稻,为解决全球粮食问题作出巨大贡献。下列有关叙述错误的是( )
A. 由野生水稻培育高产杂交水稻的过程属于人工选择
B. 杂交水稻新品种的培育,利用了水稻遗传的多样性
C. 高产杂交水稻新品种的变异,属于不可遗传的变异
D. 杂交水稻产生的生殖细胞染色体数是体细胞的一半
【答案】C
【分析】根据人类的需求和爱好,经过不断选择而形成生物新品种的过程,叫人工选择。
生物多样性通常有三个层次的含义,即生物种类的多样性、基因的多样性和生态系统的多样性。
生物的变异按照变异的原因可以分为可遗传的变异和不遗传的变异,可遗传的变异是由遗传物质改变引起的,可以遗传给后代;由环境改变引起的变异,是不遗传的变异,不能遗传给后代,生物的性状是基因型与环境条件共同作用的结果。
体细胞中染色体是成对存在,在形成精子和卵细胞的细胞分裂过程中,染色体都要减少一半。而且不是任意的一半,是每对染色体中各有一条进入精子和卵细胞。生殖细胞中的染色体数是体细胞中的一半,成单存在。
【详解】A.杂交水稻是根据人们的需求,利用野生水稻与普通栽培水稻多次杂交,培育出的高产的杂交水稻新品种,这是进行人工选择的结果,正确。
B.基因的多样性是指物种的种内个体或种群间的基因变化,不同物种(水稻和小麦)之间基因组成差别很大,同种生物如野生水稻和普通水稻之间基因也有差别,每个物种都是一个独特的基因库。袁隆平用野生水稻与普通水稻杂交,培育出了高产的杂交水稻,表明生物遗传的多样性是培育农作物新品种的基因库,正确。
C.生物的变异按照变异的原因可以分为可遗传的变异和不遗传的变异。可遗传的变异是由遗传物质改变引起的,可以遗传给后代。高产杂交水稻新品种是由遗传物质改变引起的,可以遗传给后代的可遗传的变异,错误。
D.体细胞中染色体是成对存在,在形成精子和卵细胞的细胞分裂过程中,染色体都要减少一半。而且不是任意的一半,是每对染色体中各有一条进入精子和卵细胞。生殖细胞中的染色体数是体细胞中的一半,成单存在。因此,杂交水稻产生的生殖细胞染色体数是体细胞的一半,正确。
故选C。
【点睛】解答此题的关键是知道生物多样性、人工选择的概念、变异的类型等。
二、双项选择题(每小题给出的四个选项中,有两个选项最符合题意。每小题全选对者得3分,选对但不全的得1分,选错得0分,共15分)
36. 某同学使显微镜观察蚕豆叶下表皮,图甲为显微镜结构图,乙图为低倍镜下观察到的一个视野。下列叙述确的是( )
A. 光线较暗时需用结构③的凹面一侧对光
B. 看见图像但不够清晰只能调节结构④
C. 转动结构②可转换不同倍数的物镜
D. 放大观察结构⑥时应先向右上方移动装片
【答案】AD
【分析】图中①转换器,②物镜,③反光镜,④粗准焦螺旋,⑤细准焦螺旋,⑥气孔。
【详解】A.③是反光镜,反光镜具两面,一面为平面镜,能反光;一面为凹面镜。其用途是收集光线。平面镜使光线分布较均匀。凹面镜有聚光作用,反射的光线较强,一般在光线较弱时使用,正确。
B.看见图像但不够清晰只能调节⑤细准焦螺旋,错误。
C.转换不同倍数的物镜时需用手转动①转换器,错误。
D.我们在显微镜下看到的物像是上下左右均颠倒的物像,所以我们移动玻片标本时,标本移动的方向正好与物像移动的方向相反。图示中⑥偏右上方,向右上方移动装片,物像会向左下方移动到视野的中央,正确。
故选AD。
【点睛】掌握显微镜的结构及各部分的功能是解题的关键。
37. 体外膜肺氧合(ECMO)俗称人工肺,是一种为患者进行体外呼吸与血液循环的医疗设备,在新冠肺炎治疗中起着非常重要的作用。使用时,先用导管1将血液从人体静脉引出,通过装置后,血液经导管2回到人体的动脉或静脉内(见图)。有关叙述正确的是
A. “氧合器”可患者直接提供能量
B. “泵”可为患者的血液循环提供动力
C. “导管2”中流动的是颜色暗红的静脉血
D. “氧合器”可增加血液中氧气量和排出二氧化碳
【答案】BD
【分析】(1)呼吸系统由气体通行的呼吸道和气体交换的肺所组成。呼吸道由鼻、咽、喉、气管、支气管和肺内的各级支气管分支所组成。肺是气体交换的主要场所,肺由许多肺泡构成。
(2)肺循环的路线为:右心室→肺动脉→肺部毛细血管→肺静脉→左心房。在肺循环中,血液流经肺部毛细血管网时,与肺泡进行气体交换,血液中的二氧化碳进入肺泡,肺泡内的氧进入血液,因此血液成分的变化是:氧气增多,二氧化碳减少。
【详解】A.氧合器的功能相当于人体的肺,能将氧气融入血液。 氧合器内发生的过程相当于人体肺泡处的气体交换过程,A错误。
B.心脏主要由心肌构成,能够收缩和舒张,推动血液在心脏和血管组成的管道系统中循环流动,是血液循环的动力器官。在外膜肺氧合设备中血液在人体外流动时需要利用电动泵使血液流动并送回人体,所以“泵”相当于人体的心脏,能为血液的流动提供动力,B正确。
CD.血液流经“氧合器”后,氧气进入血液,同时将二氧化碳排出去,所以血液流经“氧合器”后,含氧量增加,因此“导管2”内流动的是含氧多的颜色鲜红的动脉血,C错误,D正确。
故选BD。
【点睛】解答此题的关键是理解掌握肺泡与血液的气体交换过程并能正确的识图。
38. 下列有关急救的叙述,正确的是( )
A. 主动为急救车让行,搭建生命通道
B. 当有人昏迷时,应用力摇晃唤醒昏送者
C. 发现煤气泄露时,需立即开灯查找泄露处
D. 常用的止血法有指压止血法和止血带止血法
【答案】AD
【分析】当发现有人煤气中毒时,应立即打开煤气泄漏场所的门窗,使空气流通以驱散煤气,并关闭煤气开关。
常用的止血法有指压止血法和止血带止血法
【详解】A.急救车上拉的都是需要紧急救治的病人,因此我们应该及时为急救车让行,120在路上的每一分每一秒都十分重要,正确。
B.当有人昏迷时,可以唤醒晕倒者,抬高他的头部,千万不要剧烈摇晃晕倒者,错误。
C.当发现有人煤气中毒时,应立即打开煤气泄漏场所的门窗,使空气流通以驱散煤气,并关闭煤气开关;同时禁止一切明火进入现场,包括抽烟、点火、开灯或开启其他电器设备,也不可在现场拨打电话,错误。
D.血液是身体的一部分,失血过多会导致休克症状,甚至是死亡。生活中出现出血状况要及时止血。常用的止血法有指压止血法和止血带止血法,正确。
故选AD。
【点睛】解答此题的关键是知道急救的相关知识。
39. 只有达成全民健康,才能更好的推进小康社会的建设。下列属于健康生活方式的是( )
A. 葡萄酒能扩张血管、活血化瘀,多喝有益
B. 定期适当进行有氧运动,有利于强身健体
C. 正确应对困难和挫折,锻炼意志保持乐视态度
D. 果汁含有丰富的维C等营养成分,可替代饮水
【答案】BC
【分析】健康的生活方式有:作息有规律、保证均衡营养、一日三餐按时就餐、异性同学间应建立真诚友谊、积极参加文娱活动和体育运动、不吸烟、不酗酒、拒绝毒品等。青少年思想发育不成熟,生活经验少,有了心理矛盾,及时向老师、家长请教,不能闷在心理,否则会影响身体健康。
【详解】A.少量饮酒可以促进中枢神经兴奋,在神经系统的作用下心跳加快,出现面红耳赤现象;但过量饮酒使小脑中毒,出现走路不稳的现象;过量饮酒会使大脑皮层的语言中枢和视觉中枢中毒,导致说话不清、出现幻觉等现象;严重时酒精会使整个神经中枢中毒,导致思维混乱、失去知觉,昏睡,A错误。
B.经常有规律地参加一些有氧运动,可以改善心肌的营养供给,增强血液循环系统的功能和神经系统的反应能力,提高心肺功能和记忆力,从而提升生活质量和学习效率,B正确。
C.正确应对困难和挫折,锻炼意志保持乐视态度,有利于保持身心健康,C正确。
D.水是人体内不可缺少的重要物质,约占体重的60%~70%。水是细胞的主要组成成分。人体的各项生命活动都离不开水;人体内的营养物质和废物都必须溶解在水里才能进行运输。故不能用果汁代替饮水,D错误。
故选BC
【点睛】正确识记并理解健康的生活方式是解题的关键。
40. 生物技术的迅猛发展极大地提高了我们的生活量,对我们的未来影响巨大。下列有关生物技术的叙述正确的是( )
A. 微生物发酵技术可用于开发新型能源
B. 克隆技术可用于快速改良动植物性状
C. 利用干细胞技术治疗可改善新冠肺炎重症患者的肺损伤
D. 利用试管婴儿技术可通过体外受精和体外发育繁殖后代
【答案】AC
【分析】此题考查的知识点有:发酵技术、克隆技术和试管婴儿技术。据此答题。
【详解】A.发酵技术是指人们利用微生物的发酵作用,运用一些技术手段控制发酵过程,大规模生产发酵产品的技术,称为发酵技术。微生物发酵技术可用于开发新型能源,例如:人粪尿、禽畜粪尿和秸秆放在沼气池中,其中的很多有机物,可以被细菌利用,在无氧的环境中,一些杆菌和甲烷菌等细菌通过发酵把这些物质分解,产生甲烷,可以燃烧,用于照明、取暖等,是一种清洁的能源,正确。
B.克隆技术属于无性生殖,无性生殖的特点是保持母本的性状,不会改变。因此,克隆技术可用于快速改良动植物性状,错误。
C.干细胞是一种具有自我复制和多向分化潜能的原始细胞,在一定条件下可以分化成多种功能细胞或组织器官,医学界称为“万能细胞”。干细胞治疗能够显著改善新冠肺炎重症患者的肺损伤,正确。
D.利用试管婴儿技术是精子和卵细胞在体外试管里受精,形成早期胚胎培养后、将胚胎移植到母体子宫里继续发育,错误。
故选AC。
【点睛】解答此题的关键是知道相对生物技术有哪些。
三、组合选择题(每小题给出的四个选项中,仅有一个选项最符合题意。每小题选对者得1分,共15分)
Ⅰ.请阅读以下资料,完成下面小题:
小麦是我国重要的农作物。赤霉病(FHB)是一种由禾谷镰刀菌引起的小麦重大真菌流行病害,每年都给全球小麦生产带来严重的损失,同时受侵染的小麦籽粒中会含有真菌毒素,影响食品安全和人畜健康。2020年4月,山东农业大学孔令让团队在《科学》杂志发表了小麦抗赤霉病的最新研究成果,宣布从小麦近缘植物长穗偃麦草中首次克隆出抗赤霉病主效基因Fhb7,且成功将其转移至小麦品种中,首次明确并验证了其在小麦抗病育种中不仅具有稳定的赤霉病抗性,而且具有广谱的解毒功能。目前,已有30多家单位进行广泛试验,结果表现良好。该成果为解锁赤霉病这一世界性难题找到了“金钥匙”。
41. 我们日常所吃的面粉是由小麦种子加工而成。它主要来自于小麦种子结构中( )
A. 胚乳 B. 子叶 C. 胚芽 D. 胚根
42. 下图是禾谷镰刀菌示意图。有关叙述正确的是( )
A. 仅由直立菌丝构成
B. 细胞中没有成形的细胞核
C. 通过叶绿体进行光合作用
D. 通过孢子繁殖后代
43. 我国科学家培育抗赤霉病小麦所用的生物技术是( )
A. 杂交育种技术 B. 转基因技术
C. 植物组培技术 D. 无土栽培技术
44. 下列有关长穗偃麦草和抗赤霉病小麦的叙述错误的是( )
A. 长穗偃麦草对赤霉病具有抗性
B. Fhb7基因在长穗偃麦草的染色体上
C. 抗赤霉病小麦的遗传物质没有发生改变
D. 小麦具有赤霉病抗性变异属于有利变异
45. 小麦的植物形态结构特征是须根系;茎秆中空有节;叶长披针形;穗状花序,无花瓣果实为颖果。如果科学家想要利用小麦的其它近缘植物来改良小麦的品种,下列植物中最合适的是( )
A. 紫箕:须根系;根状茎;羽状复叶;背面密生孢子
B. 银杏:直根系;茎粗壮;叶扇形;球花雌雄异株;种子外没有果皮包被
C. 麦冬:须根系;根状茎;叶细长带状;总状化序,花被6片;果实为浆果
D. 毛花雀稗:须根系;茎秆中空有节;叶细长带状;总状花序;无花瓣;果实为颖果
【答案】41. A 42. D 43. B 44. C 45. D
【分析】(1)小麦都是单子叶植物,其种子的结构包括:种皮、胚乳和胚三部分,胚乳里贮存着营养物质。
(2)真菌的细胞结构:细胞壁、细胞膜、细胞质和细胞核。
(3)转基因技术将人工分离和修饰过的基因导入到生物体基因组中,由于导入基因的表达,引起生物体的性状的可遗传的修饰,这一技术称之为转基因技术。
(4)染色体,它是由DNA和蛋白质两种组成的,DNA是主要的遗传物质,一条染色体上有一个DNA分子,一个DNA分子有许多个基因,基因是DNA上具有特定遗传信息的片段。
【41题详解】
面粉是由小麦加工而来,小麦都是单子叶植物,其种子的结构包括:种皮、胚乳和胚三部分。种皮起保护作用;胚乳里贮存着营养物质,面粉就是小麦的胚乳加工来的;胚包括胚根、胚芽、胚轴和一片子叶,胚根将来发育成根,胚芽将来发育成茎和叶,胚轴将来发育成连接茎和根的部位,子叶将胚乳里的营养物质转运给胚根、胚芽、胚轴。
故选A。
【42题详解】
禾谷镰刀菌属于真菌,真菌的菌体是由许多细胞连接起来的菌丝体构成的,营养菌丝深入营养物质内吸收营养,直立菌丝,生长到一定阶段,顶端产生孢子囊,孢子囊内有大量的孢子,孢子落到适宜的环境就会萌发生出菌丝,形成新个体,这样的繁殖方式叫做孢子生殖。真菌的每个细胞都有细胞壁、细胞膜、细胞质和细胞核。
故选D。
【43题详解】
转基因技术将人工分离和修饰过的基因导入到生物体基因组中,由于导入基因的表达,引起生物体的性状的可遗传的修饰,这一技术称之为转基因技术。根据题干可知:小麦抗病育种中不仅具有稳定的赤霉病抗性,而且具有广谱的解毒功能。
故选B。
【44题详解】
A.从资料中得知:长穗偃麦草中有抗赤霉病主效基因Fhb7,由于基因控制性状,可以推测出长穗偃麦草具有对赤霉病具有抗性,正确。
B.染色体,它是由DNA和蛋白质两种组成的,DNA是主要的遗传物质,一条染色体上有一个DNA分子,一个DNA分子有许多个基因,基因是DNA上具有特定遗传信息的片段。所以Fhb7基因在长穗偃麦草的染色体上,正确。
C.抗赤霉病主效基因Fhb7,且成功将其转移至小麦品种中,抗赤霉病小麦的遗传物质发生了改变,C错误。
D.小麦具有赤霉病抗性,提高了适应能力,有利于小麦的生存,因此小麦具有赤霉病抗性的变异属于有利变异,D正确。
故选C。
【45题详解】
生物分类的等级从高到低依次是∶界、门、纲、目、科、属、种,界是最大的分类单位,最基本的分类单位是种。分类单位越小,生物的相似程度越多,共同特征就越多,包含的生物种类就越少,生物的亲缘关系就越近。下列植物毛花雀稗与小麦的共同特征最多,亲缘关系最近,如果科学家想要利用小麦的其它近缘植物来改良小麦的品种,下列植物中最合适的是毛花雀稗。
故选D。
【点睛】此题考查的知识点较多,要解此题需掌握相关的知识。
Ⅱ.请阅读以下资料,完成下面小题:
长江白鲟栖息于长江干流的中下游,吻部细长,布满了皮肤感受器,能感知水压、水流的变化。令人惋惜的是,长江白鲟于2019年12月被正式宣布灭绝,下图为长江白鲟的纪念邮票。长江是全球生物多样性最为丰富的河流之一,分布有4300多种水生生物。然而,长期以来受拦河筑坝、水域污染过度捕捞航道整治、挖砂采石等活动影响,长江水生生物的生存环境日趋恶化,生物多样性指数持续下降,珍稀特有物种资源全面衰退,白暨豚、白鲟、鲥、鯮等物种已多年未见,中华鲟、长江江豚等极度濒危。保护长江生物种群资源,维持长江整体生态平衡,已经刻不容缓。因此,从2021年1月1日零时起,长江流域重点水域十年禁渔全面启动。
46. 长江珍稀特有物种资源全面衰退,这一现象说明
A. 生物能影响环境 B. 环境能影响生物
C. 生物能适应环境 D. 环境能适应生物
47. 下列叙述错误的是
A. 长江白鲟游泳时的动力来自于尾部和躯干部的摆动
B. 长江白鲟的灭绝会降低长江流域的物种多样性
C. 长江白鲟吻部反射弧较长反应速度慢
D. 长江白鲟吻部细长是自然选择的结果
48. 长江流域生物种类繁多,其中不属于消费者的是
A. 鲫鱼 B. 大鲵 C. 菖蒲 D. 扬子鳄
49. 长江“十年禁渔”的措施属于
A. 就地保护 B. 迁地保护 C. 宣传教育 D. 法制教育
50. 下图是长江部分食物网模式图。有关叙述正确的是
A. 图中食物网共有4条食物链
B. 戊与丁之间仅构成竞争关系
C. 该食物网中戊获得能量最多
D. 乙所需的能量最终来自太阳
【答案】46. B 47. C 48. C 49. A 50. D
【分析】影响生物生存的环境因素可分为两类:非生物因素和生物因素。生物生存环境中的非生物部分叫做非生物因素。非生物因素主要有阳光、空气、水、土壤、温度等,它们都影响生物的生长、发育和分布。
生物多样性包括:生物种类的多样性、基因(遗传)的多样性和生态系统的多样性三个层次
生态系统包括生物成分和非生物成分。非生物成分包括阳光、空气、水、土壤等,生物成分包括生产者、消费者和分解者。
食物链反映的是生产者与消费者之间吃与被吃这种关系的,所以食物链中不应该出现分解者和非生物部分。食物链的正确写法是:生产者→初级消费者→次级消费者…注意起始点是生产者。
【46题详解】
生物既要适应环境,又能影响环境。影响生物生存的环境因素可分为两类:非生物因素和生物因素。生物生存环境中的非生物部分叫做非生物因素。非生物因素主要有阳光、空气、水、土壤、温度等,它们都影响生物的生长、发育和分布。长江珍稀特有物种资源全面衰退,这一现象说明了环境影响了生物,故选B。
【47题详解】
A.长江白鲟生活在水中,在水中靠尾部和躯干部的左右摆动而产生前进的动力,各种鳍相互协调来获得食物和逃避敌害,正确。
B.生物多样性包括:生物种类的多样性、基因(遗传)的多样性和生态系统的多样性三个层次。长江白鲟的灭绝会降低长江流域的物种多样性,正确。
C.吻部细长,布满了皮肤感受器,反应更灵敏,使反应速度变快,错误。
D.长江白鲟吻部细长是长期适应水中生活的自然选择的结果,正确。
故选C。
【48题详解】
生态系统包括生物成分和非生物成分。非生物成分包括阳光、空气、水、土壤等,生物成分包括生产者、消费者和分解者。消费者直接或间接的以植物为食物,在促进生物圈中的物质循环起重要作用。题干中不属于消费者的菖蒲,菖蒲是生产者。故选C。
【49题详解】
保护生物多样性的措施有:一是就地保护,大多是建自然保护区;二是迁地保护,大多转移到动物园或植物园;三是开展生物多样性保护的科学研究,制定生物多样性保护的法律和政策;四是开展生物多样性保护方面的宣传和教育。长江“十年禁渔”的措施属于就地保护,故选A。
【50题详解】
A.据图图示食物网共有3条食物链,分别是:甲→乙→丙→丁→戊,甲→巳→丁,甲→巳→戊,错误。
B.戊与丁都以巳为食是竞争关系,戊捕食丁是捕食关系,错误。
C.在一个生态系统中,营养级越多,在能量流动中消耗的能量就越多,食物链应是最短的那条食物链。该食物网中戊获得能量最少,错误。
D.能量是生态系统的动力,是一切生命活动的基础;在生态系统中能量开始于太阳辐射能的固定,结束于生物体的完全分解;能量流动的过程称为能流,在生态系统中只有绿色植物才能进行光合作用固定太阳能。绿色植物通过叶绿体,利用光能把二氧化碳和水合成有机物,并储存能量,同时释放出氧气,有机物中储存着来自阳光的能量。因此,生态系统的能量最终来源于太阳能,乙所需的能量最终来自太阳,正确。
故选D。
【点睛】解答此题的关键是知道生态系统的组成成分、食物链的书写、保护生物多样性的措施等。
Ⅲ.请阅读以下资料,完成下面小题:
春季是蚊、蝇、鼠类繁殖的髙峰期。随着气温逐渐升高,苏州城内蚊、蝇、鼠类数量明显增多。由于此类病媒生物可传播多种传染病,影响我们的生活质量,因此苏州市卫健委每年春季都会组织开展露头蚊蝇消杀和春季灭鼠的统一活动,从而降低此类病媒生物的密度,预防相关传染病的发生和流行。此活动首先进行的是环境治理和物理防制。蚊的幼虫主要孳生在水中。我们身边很多不起眼的地方都会孳生蚊的幼虫,要分别采取翻、清、通、填等分类管理和处置方法,对各种可能孳生蚊虫的水体进行处置。如绿化带、卫生死角、废弃的容器等都要及时清除;居民家中种养水生植物建议每5~7天换水1次,并冲洗植物根部彻底洗刷容器内壁等。应对垃圾粪便等蝇类的主要孳生场所进行及时清理,减少蝇类孳生。其次还可进行化学防制。针对这些病媒生物的不同特点,投放不同的杀虫剂和灭鼠剂。但根据近年来苏州市蚊蝇药物抗性监测结果,淡色库蚊对双硫磷、家蝇对敌敌畏等常用杀虫剂已产生较高抗性,因此需慎用杀虫剂。
51. 下图是苏州常见的蚊、蝇品种。有关叙述错误的是
A. 都属于节肢动物,身体分节,足与触角也分节
B. 身体都分为头、胸、腹三部分,腹部有三对足
C. 头部都有一对触角,有触觉和嗅觉功能
D. 头部都有一个口器,可以摄取食物
52. 蚊、蝇、鼠类的繁殖能力极强,是造成蚊蝇泛滥鼠害猖獗的原因之一。有关它们繁殖特点的叙述错误的是
A. 蚊蝇、鼠类的受精方式都是体内受精
B. 蚊蝇的生殖方式都是卵生,鼠类是胎生
C. 鼠类后代的成活率比蚊蝇后代的成活率高
D. 鼠类的生殖方式比蚊蝇更适应环境
53. 蚊的发育要经历受精卵、幼虫、蛹、成虫的过程,以下消杀方案中不是针对幼虫期的是
A. 及时清理卫生死角以防积水
B. 在户外设置紫光灯进行诱杀
C. 闲置未用的容器应当翻转倒放
D. 种养水生植物需勤换水并冲洗根部
54. 通过消杀蚊、蝇、鼠类可以预防相关传染病的发生和流行。每年春季的消杀活动属于预防传染病措施中的
A. 消灭病原体 B. 控制传染源 C. 切断传播途径 D. 保护易感人群
55. 下列对蚊、蝇产生抗药性原因的叙述中,错误的是
A. 杀虫剂的使用导致蚊、蝇发生抗药性变异
B. 蚊、蝇群体中原来就存在具有抗药性变异的个体
C. 随着杀虫剂的使用,蚊、蝇群体中抗药性个体比例增加
D. 蚊蝇群体抗药性的增强是杀虫剂对其定向选择的结果
【答案】51. B 52. D 53. B 54. C 55. A
【分析】1.节肢动物昆虫纲的特点:身体和附肢都分节,有一对触角、三对足、一般由两对翅,体表有外骨骼。
2.蚊、蝇有性生殖,卵生,完全变态发育;鼠有性生殖,胎生。
3.像蚊、蝇这样一生经历受精卵、幼虫、蛹、成虫四个时期的发育过程称为完全变态。
4.预防传染病的措施:控制传染源、切断传播途径和保护易感人群。
5.达尔文把在生存斗争中,适者生存、不适者被淘汰的过程叫做自然选择。
【详解】1.节肢动物昆虫纲的特点:身体和附肢都分节,有一对触角,具有触觉和嗅觉的作用。胸部有三对足、两对翅膀。体表有外骨骼,防止水分散失。头部的口器用于摄食,B错误。
2.蚊、蝇有性生殖,体内受精,卵生,一生经历四个时期属于完全变态发育。鼠有性生殖,胎生,哺乳,提高了后代的生活率。达尔文的自然选择学说的主要包括过度繁殖、生存斗争、遗传和变异、适者生存。蚊、蝇、鼠类的繁殖能力极强这是适应环境的表现,D错误。
3.蚊子将卵产于水面,孵化为水生幼虫(孑孓)。防治幼虫方法包括消除孳生地,对各种可能孳生蚊的水体进行处置,B错误。
4.预防传染病的措施:控制传染源、切断传播途径和保护易感人群。传播途径是指病原体离开传播源到达健康人所经过的途径,因此消杀蚊、蝇、鼠类属于切断传播途径,C正确。
5.达尔文把在生存斗争中,适者生存、不适者被淘汰的过程叫做自然选择。杀虫剂对蚊、蝇进行了选择,而不是杀虫剂使蚊、蝇产生变异,也就是说蚊、蝇个体中本来就有抗药性的个体,随着杀虫剂的使用蚊、蝇群体中抗药性个体比例增加,这是杀虫剂对其定向选择的结果,A错误。
【点睛】掌握各类动物的特点、预防传染病的措施、自然学择学说的内容是解题的关键。
2022年江苏省常州市初中生物结业会考生物试题(含解析): 这是一份2022年江苏省常州市初中生物结业会考生物试题(含解析),共22页。试卷主要包含了选择题,非选择题等内容,欢迎下载使用。
初中生物中考复习 精品解析:重庆市涪陵区2020年初中结业考试生物试题(解析版): 这是一份初中生物中考复习 精品解析:重庆市涪陵区2020年初中结业考试生物试题(解析版),共26页。试卷主要包含了 影响和改变 等内容,欢迎下载使用。
初中生物中考复习 精品解析:江苏省苏州市2021年初中结业考试生物试题(原卷版): 这是一份初中生物中考复习 精品解析:江苏省苏州市2021年初中结业考试生物试题(原卷版),共15页。试卷主要包含了单项选择题,双项选择题,组合选择题等内容,欢迎下载使用。

