2022届新疆维吾尔自治区乌鲁木齐一中普通高考第二次适应性检测地理试题word版含答案
展开2022届新疆维吾尔自治区乌鲁木齐一中普通高考第二次适应性检测
地理试题
(卷面分值:300分;考试时间:150分钟)
本试卷分第I卷(选择题)和第II卷(非选择题)两部分,其中第II卷第43~47题为选考题,其它题为必考题。考生作答时,将答案写在答题卡上,在本试卷上答题无效。考试结束后,将答题卡交回。
注意事项:
1.答题前,考生务必先将自己的姓名、准考证号填写在答题卡上,认真核对条形码上的姓名、准考证号,并将条形码粘贴在答题卡的指定位置上。
2.选择题答案用2B铅笔填涂,如需改动,用橡皮擦干净后,再选涂其它答案的标号;非选择题答案使用0.5毫米的黑色中性(签字)笔书写,要求字体工整、笔迹清楚。
3.请按照题号在各题的答题区域内作答,超出答题区域书写的答案无效。
4.保持卡面清洁,不折叠,不破损。
5.做选考题时,考生按照题目要求作答,并用2B铅笔在答题卡上把所选题目对应的题号涂黑。
第I卷(选择题 共140分)
本卷共35小题,每小题4分,共140分。在每小题给出的四个选项中,只有一项是最符合题目要求的,请将所选答案填涂在答题卡的相应位置上。
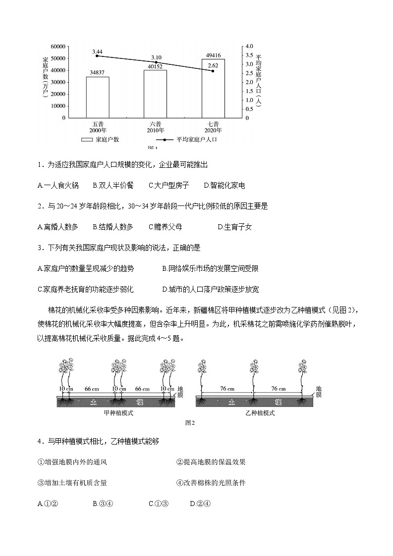
根据国家统计局定义,以家庭成员关系为主,居住在一处共同生活的人口,组成一个家庭户。按照家庭中的代际人口结构,可以把家庭户分为一代户、二代户、三代及以上户等不同立户模式。图1示意我国最近三次人口普查中家庭户变化情况,三次人口普查均发现30~34岁年龄段比20~24岁年龄段的一代户比例低。据此完成1~3题。
1.为适应我国家庭户人口规模的变化,企业最可能推出
A.一人食火锅 B.双人半价餐 C.大户型房子 D.智能化家电
2.与20~24岁年龄段相比,30~34岁年龄段一代户比例较低的原因主要是
A.离婚人数多 B.结婚人数多 C.赡养父母 D.生育子女
3.下列有关我国家庭户现状及影响的说法,正确的是
A.家庭户的数量呈现减少的趋势 B.网络娱乐市场的发展空间受限
C.家庭养老抚育的功能逐步弱化 D.城市的人口落户政策逐步放宽
棉花的机械化采收率受多种因素影响。近年来,新疆棉区将甲种植模式逐步改为乙种植模式(见图2),使棉花的机械化采收率大幅度提高,但含杂率上升明显。为此,机采棉花之前需喷施化学药剂催熟脱叶,以提高棉花机械化采收质量。据此完成4~5题。
4.与甲种植模式相比,乙种植模式能够
①增强地膜内外的通风 ②提高地膜的保温效果
③增加土壤有机质含量 ④改善棉株的光照条件
A.①② B.③④ C.①③ D.②④
5.可进一步提高棉花机械化采收质量的有效措施是
A.扩大生产规模 B.培育新型品种 C.购置大型设备 D.增加灌溉水源
某地(见图3)的M水库对河流径流的调节作用明显,图4为该水库水量盈余率(水量盈余率=流入量/流出量)多年平均统计图。据此完成6~7题。
6.推测该地所处的半球位置及气候类型
A.南半球 温带海洋性气候 B.北半球 热带草原气候
C.南半球 亚热带季风气候 D.北半球 地中海气候
7.图3中M水库储水量
A.3月份达最大值 B.6月份达最小值
C.9月份达年平均值 D.10月份达最大值
横断山区的银多丹霞是迄今为止被发现的中国海拔最高的丹霞地貌景观,海拔逾4200米,由红色砾岩、砂岩、粉砂岩、泥岩构成,怪石如林,沟谷众多。图5为该区域地质剖面示意图。据此完成8~9题。
8.图中地理事象形成年代的先后顺序是
A.岩浆侵入一侏罗纪地层一古侵蚀面一第三纪地层-断裂
B.侏罗纪地层一岩浆侵入一古侵蚀面一第三纪地层一断裂
C.岩浆侵入-侏罗纪地层一断裂一古侵蚀面一第三纪地层
D.侏罗纪地层一古侵蚀面一岩浆侵入一断裂-第三纪地层
9.该地区多沟谷发育的主要原因是
A.水热条件优越,生物风化作用强 B.地形起伏明显,重力崩塌作用强
C.岩层断裂发育,风化侵蚀作用强 D.地处高海拔区,冰川侵蚀作用强
祁连山脉东西绵延上千千米,相对高差悬殊,山顶冰川发育,山间多水草丰美的河谷盆地。图6示意该山脉东部南北坡自然带垂直分异情况。据此完成10~11题。
10.图中甲处自然带最可能是
A.山地针叶林带 B.山地针阔混交林带 C.高寒草原带 D.高山草甸、灌丛带
11.图中高山草甸、灌丛带分布海拔高于高寒草原带的主要原因是
A.光照更为充足 B.积温条件不足 C.水分条件较好 D.土壤发育不良
第II卷(非选择题 共160分)
本卷包括必考题和选考题两部分。第36~42题为必考题,每个考生都必须作答。第43~47题为选考题,考生根据要求作答。
【必考题部分】(共135分)
36.阅读图文材料,完成下列要求。(22分)
位于内蒙古自治区黄河北岸的河套平原是我国设计灌溉面积最大的灌区,有“塞北江南”之美誉。改革开放后,当地扩大耕地面积,大力发展灌溉农业,成为我国重要的商品粮基地。进入本世纪因环境问题突出,当地积极实施退耕还草工程,由种植业向乳畜业转型,逐渐成为中国“乳都”-呼和浩特的核心奶源基地。图9为河套平原示意图。
(1)简述河套平原发展粮食种植的有利自然条件。(8分)
(2)从气候角度分析河套平原北部山地对当地农业生产的有利影响。(6分)
(3)简析促使河套平原由商品粮基地向“乳都”核心奶源基地转变的主要原因。(8分)
37.阅读图文材料,完成下列要求。(24分)
鹿特丹港是欧洲吞吐量最大、最繁忙的港口。20世纪80年代以来,鹿特丹港与芬洛展开合作,利用芬洛集散物资并完成报关,通过铁路及内河到鹿特丹港出海。芬洛在西北郊区建成了荷兰最大的物流仓储基地。鹿特丹港口公司在这里先后获得了铁路连接线及内河码头的经营权,实现对芬洛交通物流产业的全面托管。2004年起,芬洛依托发达的温室农业基础,实施“绿港”战略,将农产品种植、加工、包装等环节与仓储和物流体系连接,经鹿特丹港直通全球市场。图10为荷兰简图及芬洛物流仓储与农业用地示意图。
(1)简析鹿特丹港将物流仓储业转移到芬洛地区的主要原因。(8分)
(2)简述大型物流仓储基地选址芬洛西北郊区的有利条件。(6分)
(3)说明芬洛将铁路连接线和内河码头交给鹿特丹港经营管理的原因。(4分)
(4)阐述“绿港”战略对芬洛农业产业发展的意义。(6分)
【选考题部分】(共25分)
请考生从43~44道地理题和45~47道历史题中各任选一题作答。如果多做,则按所做的第一题计分。
43.【地理-选修3:旅游地理】阅读图文材料,完成下列要求。(10分)
材料一康养旅游,一般被称为医疗健康旅游。大力发展康养旅游已逐渐成为新常态下旅游经济的新亮点,符合人们对健康、幸福的需求和休闲娱乐生活的追求,逐渐成为一种对高质量生活的补充。2016年10月,中共中央、国务院印发《“健康中国2030”规划纲要》,进一步促进了中国康养旅游的发展。我国康养旅游业起步晚,发展快,但相较于传统旅游市场而言,目前尚处于初创阶段,其市场规模仅有1000亿元左右,存在着产品、基地、服务、人才等方面的诸多问题。
材料二 2020年初,一场突如其来的新冠肺炎疫情对我国康养旅游业产生了巨大冲击,全行业损失十分严重。有专家指出,根据以往的经验,旅游消费升级的大趋势并不会随着疫情而改变。当疫情逐渐消退后,以养生、养心和养颜为主题的康养旅游将受到市场的追捧并充当旅游行业复苏和振兴的催化剂。
(1)简析中国康养旅游市场规模不断扩大的社会经济原因。(4分)
(2)试提出后疫情时期我国进一步发展康养旅游业的积极建议。(6分)
44.【地理-选修6:环境保护】阅读图文材料,完成下列要求。(10分)
压砂地是干旱地区在土壤表面铺设10~20cm砾石和粗砂覆盖层的耕地。2000年以来,宁夏中卫市大量林草地、坡地被开垦为压砂地,连年大规模进行硒砂瓜种植,促进了经济发展,但同时也出现了环境问题。2021年7月,当地启动压砂地修复工程,压缩硒砂瓜种植面积。这意味着,当地种植的近70万亩硒砂瓜将迎来一次大规模的转型。图11示意宁夏中卫市的位置及压砂地硒砂瓜种植景观。
(1)从土壤角度简析中卫市发展种植业的不利条件。(4分)
(2)简述当地在压砂地上连年大规模种植硒砂瓜可能产生的环境问题。(6分)
2022-2023学年新疆维吾尔自治区乌鲁木齐市高考二模文综地理试题含解析: 这是一份2022-2023学年新疆维吾尔自治区乌鲁木齐市高考二模文综地理试题含解析,共13页。试卷主要包含了选择题,非选择题等内容,欢迎下载使用。
江苏省2021年新高考第二次适应性考试(4月)地理试题(word含答案): 这是一份江苏省2021年新高考第二次适应性考试(4月)地理试题(word含答案),共6页。
宜宾市普通高中2020级高考适应性考试地理试题: 这是一份宜宾市普通高中2020级高考适应性考试地理试题,共10页。试卷主要包含了选择题,综合题等内容,欢迎下载使用。

