2022江西省奉新县一中高一上学期第一次月考生物试题含答案
展开奉新县第一高级中学2021-2022学年高一上学期第一次月考
生物试卷
一、选择题:(每题2分,共50分)
1.细胞学说指出一切动植物都由细胞发育而来。这个学说的科学价值主要是( )
A.告诉人们所有的生物均由细胞构成
B.证明了生物彼此间存在着共同的结构基础,说明了细胞是一个相对独立的单位
C.揭示了植物细胞与动物细胞的区别
D.使人们对生物体的认识深入到分子水平
2.钓鱼岛是中国的固有领土!我国美丽富饶的钓鱼岛和钓鱼岛周围海域中所有的巴浪鱼,在生命系统的结构层次中分别属于( )
A.生态系统和群落 B.群落和种群
C.生态系统和种群 D.群落和个体
3.下列事实不支持细胞是生命活动的基本单位的是( )
A.新型冠状病毒只有寄生在活细胞中才能增殖
B.人的眨眼反射需要一系列不同的细胞共同参与完成
C.离心得到水稻的叶绿体在一定的条件下可以释放氧气
D.大熊猫的生长发育离不开细胞的分裂和分化
4.下图中甲图是一组目镜标有5×和16×字样、物镜标有10×和40×字样的镜头,乙图是在甲图中选用的一组能放大160倍的镜头组合所观察到的图像。欲将乙图视野中处于右上方的细胞移至视野中央放大640倍观察,下列操作中不正确的是( )
A.将装片向右上方移动,至右上方的细胞位于视野正中央
B.将显微镜的光圈调小,反光镜调成平面镜
C.目镜不需要换,转动转换器将物镜换成镜头③
D.物镜换成高倍物镜后,如果视野模糊,应调节细准焦螺旋
5.下列关于原核生物的叙述,不正确的是( )
A.水华现象的发生与蓝细菌类生物密切相关
B.蓝细菌虽无叶绿体,但可以进行光合作用
C.细菌都是进行腐生或寄生生活的异养生物
D.发菜属于蓝细菌,细胞群体呈蓝黑色。
6.关于原核生物与真核生物,下列叙述不正确的是 ( )
A.从进化的意义看,真核细胞是由原核细胞进化而来的
B.真菌和细菌都是原核生物
C.原核生物是单细胞生物,真核生物既有单细胞生物也有多细胞生物
D.草履虫、衣藻、变形虫和支原体都是单细胞生物,都有DNA
7某处温泉有“圣水”之美誉,经常洗浴对治疗各种皮肤病、关节炎及神经衰弱等有特殊的功效。经专家鉴定,泉水中含有人体正常生命活动所需的微量元素,它们可能是( )
A.Fe、Mn、Zn、Mg B.Zn、Cu、B、Mn
C. Mg、Mn、Cu、Mo D.Zn、Cu、Mn、Ca
8下列关于构成细胞的化学元素、大量元素和微量元素的叙述,不正确的是( )
A. 微量元素虽然含量少,但也是生命活动不可缺少的
B. C、H、O、N、P、S、K都是大量元素,C在各种有机物中都存在
C. 划分大量元素和微量元素的标准是元素在生物体中的含量
D. 无机自然界的元素在生物界都能够找到,这说明生物界和非生物界具有统一性
9.下列关于“检测生物组织中糖类、脂肪和蛋白质”实验的叙述,正确的是( )
A.蛋白质检测:向豆浆中先加入NaOH溶液,再滴入CuSO4溶液,并水浴加热
B.蛋白质检测:将双缩脲试剂A液和B液混合→滴加到豆浆样液中→观察
C.脂肪检测:切取花生子叶薄片→染色→去浮色→制片→观察
D.在含还原糖的组织液中加入斐非试剂后液体呈现无色,水浴加热后变成砖红色
10关于细胞中是水的叙述错误的是( )
A. 水具有较高的比热容,水的温度相对不容易发生改变,对于维持生命系统的稳定性十分重要
B. 细胞中自由水所占的比例越大,细胞抵抗干旱和寒冷等不良环境的能力就越弱
C. 水分子结构中氧端带有正电荷,氢端带有负电荷,是良好的溶剂
D. 水分子之间依靠氢键相互作用在一起,具有流动性
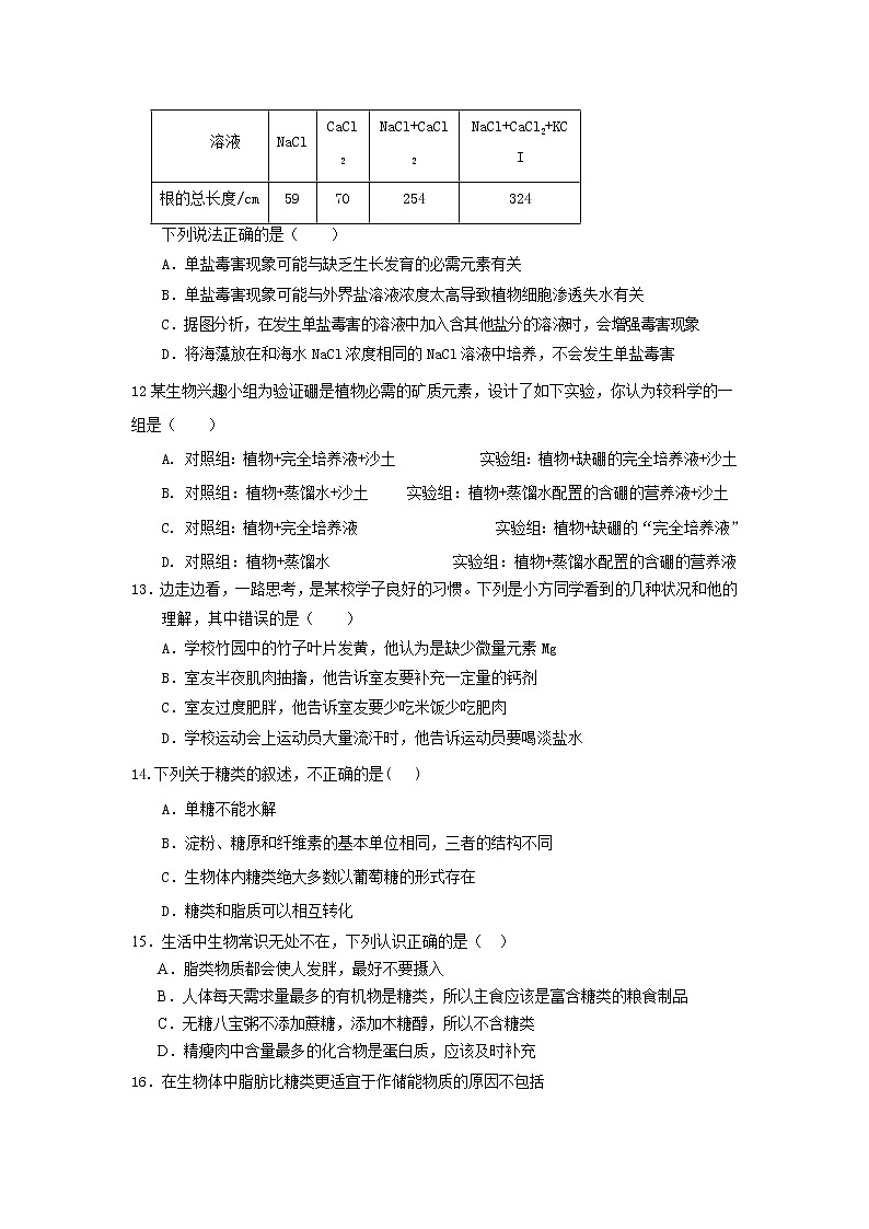
11.如果将植物培养在只含一种盐分的溶液中,植物不久将会呈现不正常状态,最后死亡,这种现象即为单盐毒害。下表是利用0.12mo/LNaCl、0.12mol/LCaCl2、0.12mol/LKCl溶液进行实验时,小麦根的生长情况:
溶液 | NaCl | CaCl2 | NaCl+CaCl2 | NaCl+CaCl2+KCI |
根的总长度/cm | 59 | 70 | 254 | 324 |
下列说法正确的是( )
A.单盐毒害现象可能与缺乏生长发育的必需元素有关
B.单盐毒害现象可能与外界盐溶液浓度太高导致植物细胞渗透失水有关
C.据图分析,在发生单盐毒害的溶液中加入含其他盐分的溶液时,会增强毒害现象
D.将海藻放在和海水NaCl浓度相同的NaCl溶液中培养,不会发生单盐毒害
12某生物兴趣小组为验证硼是植物必需的矿质元素,设计了如下实验,你认为较科学的一组是( )
A. 对照组:植物+完全培养液+沙土 实验组:植物+缺硼的完全培养液+沙土
B. 对照组:植物+蒸馏水+沙土 实验组:植物+蒸馏水配置的含硼的营养液+沙土
C. 对照组:植物+完全培养液 实验组:植物+缺硼的“完全培养液”
D. 对照组:植物+蒸馏水 实验组:植物+蒸馏水配置的含硼的营养液
13.边走边看,一路思考,是某校学子良好的习惯。下列是小方同学看到的几种状况和他的理解,其中错误的是( )
A.学校竹园中的竹子叶片发黄,他认为是缺少微量元素Mg
B.室友半夜肌肉抽搐,他告诉室友要补充一定量的钙剂
C.室友过度肥胖,他告诉室友要少吃米饭少吃肥肉
D.学校运动会上运动员大量流汗时,他告诉运动员要喝淡盐水
14.下列关于糖类的叙述,不正确的是( )
A.单糖不能水解
B.淀粉、糖原和纤维素的基本单位相同,三者的结构不同
C.生物体内糖类绝大多数以葡萄糖的形式存在
D.糖类和脂质可以相互转化
15.生活中生物常识无处不在,下列认识正确的是( )
A.脂类物质都会使人发胖,最好不要摄入
B.人体每天需求量最多的有机物是糖类,所以主食应该是富含糖类的粮食制品
C.无糖八宝粥不添加蔗糖,添加木糖醇,所以不含糖类
D.精瘦肉中含量最多的化合物是蛋白质,应该及时补充
16.在生物体中脂肪比糖类更适宜于作储能物质的原因不包括
A.同质量的脂肪比糖类含能量多
B.脂肪不能被氧化分解,这样有利于长期保存
C.在需要时脂肪可直接氧化分解供能,也可转化为糖类供能
D.脂肪疏水,而糖类亲水,故前者在细胞中占体积小,储能效率高
17.下图表示糖类的化学组成和种类,下列相关叙述正确的是( )
A.①②③依次代表单糖、二糖、多糖,它们均可继续水解
B.①②均属于还原糖,在加热条件下与斐林试剂发生反应将产生砖红色沉淀
C.④是植物细胞壁的主要成分,使用纤维素酶可将其破坏
D.④⑤分别为纤维素、肌糖原,二者均储存能量,可作为储能物质
18.某分子的结构简式如图所示,R1和R2表示脂肪酸,下列有关叙述不正确的是( )
A.若R3代表脂肪酸,则该结构简式代表脂肪
B.若R3代表磷酸及其他衍生物,则该结构简式可代表磷脂
C.该结构简式不能代表所有的脂质
D.所有脂质的组成元素都相同的
19.下面是关于脂质的叙述,其中正确的是
A.磷脂由C、H、0三种元素组成,是构成细胞膜的主要成分
B.性激素的化学本质是蛋白质,对生物体的生殖过程起重要的调节作用
C.脂肪只存在于动物的脂肪细胞中,在其他部位和植物细胞中没有
D.脂质存在于所有细胞中,是组成细胞和生物体的重要有机化合物
20.目前,瘦成“一道闪电”受到许多人的追捧,但是脂肪也是人体重要营养物质,人体内脂肪的生理功能包括①缓冲、减压和保护内脏 ②良好的储能物质 ③生物膜的重要成分 ④对生命活动具有调节作用 ⑤促进人体肠道对钙磷的吸收 ⑥保温作用
A.②③⑥ B.①②⑥ C.③④⑤ D.①②③④⑤⑥
21.下列有关蛋白质的作用,正确的是 ( )
①催化 ②运动 ③运输物质 ④储存遗传信息 ⑤免疫 ⑥主要的能源物质
⑦信息传递 ⑧构成生物体和细胞的主要物质
- ①②③④⑤⑥⑦⑧ B.①②③⑤⑦⑧
C.①②③⑤⑥⑦ D.②③⑤⑥⑦⑧
22.如图所示,当含有下列结构片段的蛋白质在胃肠道中水解时,不可能产生的氨基酸是( )
│
A. B.
C. D.
23.两个氨基酸分子脱水缩合形成二肽,同时生成一分子水,该水分子中的氧来自( )
A.氨基 B.羧基
C.氨基和羧基 D.连在C原子上的H
24.关于生物体内氨基酸的叙述正确的是( )
A.氨基酸是蛋白质分子的单体,由氨基和羧基组成H
B.组成蛋白质的氨基酸共有的结构是H2N—C—COOH
- 每个氨基酸分子都只含有C、H、O、N四种元素
D.组成人体的氨基酸都能在人体内合成
25.下列关于氨基酸和蛋白质的叙述中,正确的是( )
A胶原蛋白制作手术缝合线,能够被人体组织直接吸收,是因为组成物和人体的胶原蛋白是相似的物质。
B .蛋白质彻底氧化分解的产物不是氨基酸
C .非必需氨基酸是人体细胞能合成的氨基酸,不从食物中获得
D.蛋白质是生命活动的主要承担者,只有细胞内才有蛋白质分布
二、填空题:
26.试回答下列问题:(16分)
(1)种子在入仓之前需晾晒,所去除的水分主要是细胞中的________水。
(2)将干种子用水浸泡后种子能萌发,但干种子不经水浸泡不能萌发,这说明_______________。
(3)新鲜的鸡蛋清呈液态胶状,而臭鸡蛋清则是相对更“稀”的液体,呈水状,这是因为在新鲜的鸡蛋清中的水与蛋白质结合在一起,形成液态胶体,这时的水为________,而臭鸡蛋中的蛋白质被微生物分解成小分子物质,使这部分水释放出来,转变为________。
(4)贫血症患者血液运输________的能力低。一般的贫血症患者除要补充铁以外,还应多吃一些含________丰富的食物。
(5)人体中含钙最多的是________。
A.肌肉 B.骨组织
C.上皮组织 D.神经组织
(6)人在长跑后,因流汗过多常出现抽搐现象,这时应及时补充含________的食物
27.(除标注外,每空1分,共10分)下图表示由C、H、O三种元素组成的某种化合物的形成过程,据图回答:
(1)A是指_____________,其中生物体内的主要能源物质是_________。
(2)若B是由2分子的A脱水缩合形成的,则B是_________,在植物细胞中最重要的B是_________和__________,其中,在人和动物乳汁中含量丰富的B是___________________。
(3)若B是由大量的A脱水缩合形成的,则B是______,在人和动物的肝脏中存在的B是____________,在马铃薯块茎中,B主要指_____________,能参与构成高等植物细胞壁的B是______________________。
28.(10分,每空2分)甘薯和马铃薯都富含淀粉,但甘薯吃起来比马铃薯甜。为探究其原因,某兴趣小组以甘薯块根和马铃薯块茎为材料,测定其还原糖的含量,结果表明马铃薯不含还原糖,甘薯含有还原糖。有观点认为:马铃薯不含还原糖是因其不含淀粉酶;而甘薯含有淀粉酶,淀粉酶可以将淀粉水解成还原糖,所以甘薯含还原糖。为验证该观点是否正确,设计如下实验,请填空:
(1)实验原理:
①淀粉酶水解淀粉产生还原糖
②淀粉酶的化学本质是蛋白质,与双缩脲试剂反应生成紫色。
③还原糖与斐林试剂反应,生成砖红色沉淀。
A.①② B.①③ C.②③ D.①②③
备选材料与用具:甘薯提取液(已去淀粉和还原糖),马铃薯提取液(已去淀粉),斐林试剂,双缩脲试剂,质量分数为3%的淀粉溶液等。
(2)实验步骤:
第一步:取A、B两支试管,在A管中加入甘薯提取液,在B管中加入等量的马铃薯提取液。
第二步:A、B两支试管中各加入等量淀粉溶液。
第三步:A、B两支试管中再各加入 。
第四步:A、B两支试管 ,观察颜色变化。
(3)实验结果: 。结果表明该观点正确。
(4)生物组织中还原糖的检测实验中所用的药品和方法: (填序号).
①0.1g/mLNaOH
②0.1g/mLNaCl
③0.01g/mLCuSO4
④0.05g/mLCuSO4
⑤分别使用
⑥混合后再使用
29.(每空2分;共14分)我国中科院上海生化所合成了一种具有镇痛作用而又不会像吗啡那样使病人上瘾的药物——脑啡肽,如图是它的结构简式。
据此回答下列问题:
(1)脑啡肽的化学本质是一种________肽,它的基本组成单位的结构特点是__________________________________________________________________________,其通式
__________________
(2)如果脑啡肽肽链长度不变,组成它的氨基酸的种类和数目均不变,改变其中的_______________________,就可以改变其性质。
(3)脑啡肽只有皮下注射才有效,而不能口服,主要原因是_______________。
(4)若将脑啡肽完全水解,需要水分子_______个,水解后的产物有_______种。
生物试卷答案
一、选择题:(每题2分,共50分)
1-10 B、C、C、B、C、B、B、D、C、C
11-20 A、C、A、C、B、B、C、D、D、B
21-25 B、C、B、B、B
二、填空题:(共50分)
26(每空2分,共 16分)
- 自由 (2)自由水与细胞代谢强度有关,自由水多,代谢旺盛 (3)结合水 自由水
(4)O2 蛋白质 (5)B (6)Ca2+
27 (每空1分,共 10分)
(1)单糖 葡萄糖
(2)二糖 蔗糖 麦芽糖 乳糖
(3)多糖 糖原 淀粉 纤维素
28.(10分,每空2分)答案为:
(1)B
(2)等量斐林试剂 水浴加热
(3)实验结果:A管砖红色,B管蓝色
(4)①④⑥
29.(每空2分;共14分)
(1)五肽 都至少含有一个氨基和一个羧基,并且都有一个氨基和一个羧基连接在同一个碳原子上
通式:略
(2)氨基酸的排列顺序
(3)如口服此药物,在消化道内药物被消化液分解,失去药效
(4) 4 4
2021奉新县一中高一上学期第一次月考生物试题缺答案: 这是一份2021奉新县一中高一上学期第一次月考生物试题缺答案,共9页。试卷主要包含了10等内容,欢迎下载使用。
2021奉新县一中高二上学期第一次月考生物试题含答案: 这是一份2021奉新县一中高二上学期第一次月考生物试题含答案
2021奉新县一中高三上学期第一次月考生物试题含答案: 这是一份2021奉新县一中高三上学期第一次月考生物试题含答案

