2022年河南省名校联考中考物理模拟试卷(二)(无答案)
展开2022年河南省名校联考中考物理模拟试卷(二)
一、填空题(本题共6小题,每空1分,共14分)
1.中国的运载火箭技术世界领先,很多国家都请中国代发卫星。火箭发动机利用液氢作为燃料,是因为这种燃料具有 大的特点。宽大的太阳能电池板能为卫星提供电能,太阳能属于 (选填“可”或“不可”)再生能源。
2.如图所示,八年级科技兴趣小组制作了一个会“吹口哨”的纽扣玩具。先将绳子绕缠紧,再将绳子交互进行拉开、收拢,就会听到“嗡嗡”的声音。此声音是由纽扣周围的空气 产生的;拉绳越快,该玩具发出的声音的 越高。
3.为有效预防新冠肺炎病毒的传播,学生入校前需要“刷脸”及体温检测。“刷脸”时人脸通过摄像机镜头成 (填像的“正倒”与“大小”)的像,人离镜头越近,在感光元件上所成的像越 (选填“大”或“小”)。热成像仪利用 (选填“红外线”或“紫外线”)测量体温。
4.我国的高铁运行非常平稳,假如你在沿直线匀速行驶的动车车厢内竖直向上跳起,由于 ,你会落在车厢内原来的起跳点。乘客在动车站台候车时一定要站在警戒线以外,否则动车进站时乘客易被“吸”向车身面造成伤害事故,这是因为流体 。
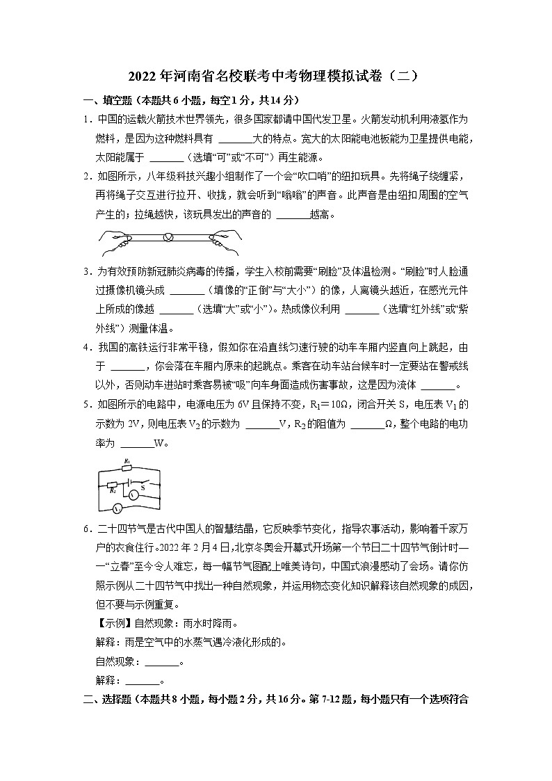
5.如图所示的电路中,电源电压为6V且保持不变,R1=10Ω,闭合开关S,电压表V1的示数为2V,则电压表V2的示数为 V,R2的阻值为 Ω,整个电路的电功率为 W。
6.二十四节气是古代中国人的智慧结晶,它反映季节变化,指导农事活动,影响着千家万户的衣食住行。2022年2月4日,北京冬奥会开幕式开场第一个节日二十四节气倒计时—一“立春”至今令人难忘,每一幅节气图配上唯美诗句,中国式浪漫感动了会场。请你仿照示例从二十四节气中找出一种自然现象,并运用物态变化知识解释该自然现象的成因,但不要与示例重复。
【示例】自然现象:雨水时降雨。
解释:雨是空气中的水蒸气遇冷液化形成的。
自然现象: 。
解释: 。
二、选择题(本题共8小题,每小题2分,共16分。第7-12题,每小题只有一个选项符合题目要求:第13-14题,每小题有两个选项符合题目要求,全部选对的得2分,选对但不全的得1分,有错选的得0分)
7.古人钻木取火,下列情境中改变内能的方式与其相同的是( )
A.物体放在取暖器旁时温度升高
B.冬天,搓手可以使手暖和
C.食品放入电冰箱后温度降低
D.夏天,喝冷饮使人感到凉爽
8.人的密度与水的密度差不多,则中学生小明的体积最接近( )
A.6cm3 B.60cm4 C.0.6dm3 D.0.06m3
9.如图所示为一木制方桌,当方桌平稳地放在水平地面上时,方桌对地面的压强为p。下列说法正确的是( )
A.方桌任意﹣﹣条腿对地面的压强为p
B.方桌受到的压力和支持力是一对平衡力
C.方桌受到的重力和方桌对地面的压力是一对相互作用力
D.把该方桌带到太空,其质量变为零
10.用毛皮摩擦过的橡胶棒接触不带电的验电器A,A的金属箱片张角变大,如图甲所示。再用C棒去同时接触A、B验电器的金属球,发现A的金属箔片张角变小,B的金属片张角变大。则下列说法不正确的是( )
A.C棒为导体
B.验电器的工作原理是同种电荷相互排斥
C.当C棒接触两验电器的金属球时瞬间电流方向为A到B
D.毛皮摩擦橡胶棒的过程中,电子由毛皮转移到橡胶棒
11.如图所示,向两个相同的烧杯甲,乙中放入一些不饱和盐水,然后小明将两个完全相同的鸡蛋分别放入甲,乙两杯盐水中,鸡蛋静止时,两杯中的液面相平。下列说法不正确的是( )
A.往乙杯中加一些盐并搅拌,鸡蛋将上浮一些
B.甲杯中盐水对烧杯底的压强比乙杯的小
C.甲烧杯对桌面的压强比乙烧杯的小
D.鸡蛋在甲、乙两杯的盐水中受到的浮力相等
12.小明同学设计了一种声控开关与光控开关同时控制的照明电路,其设计要求是:有声音时声控开关闭合,光线较暗时光控开关闭合。要求:有声音且光线较略时,灯才能发光。下面四幅电路图中,符合要求的是( )
A. B.
C. D.
(多选)13.一个重100N的箱子放在水平面上,当该箱子受6N的水平推力时箱子未动。当水平推力为10N时,该箱了以2m/s的速度做匀速直线运动。下列说法正确的是( )
A.箱子受6N的水平推力时受到的摩擦力为6N
B.箱子受6N的水平推力时受到的摩擦力为0N
C.箱子以2m/s的速度做匀速直线运动时受到的摩擦力大于I0N
D.箱子以3m/s的速度做匀速直线运动时受到的摩擦力等于10N
(多选)14.如图甲所示,电源电压不变,将小灯泡L和电阻R接入电路中,只闭合开关S1时,小灯泡L的实际功率为1W。图乙是小灯泡L和电阻R的I﹣U图像。下列说法中正确的是( )
A.电源电压为4V
B.只闭合开关S1时,电流表的示数为0.4A
C.同时闭合开关S1、S2,电流表示数为0.7A
D.开关S2由断开到闭合,灯泡亮度不变
三、作图题(本题共2小题,每小题2分,共4分)
15.请在如图中画出使用铡刀切割甘蔗时铡刀受到的阻力F2和在铡刀上施加的最小动力F2的示意图。
16.如图甲所示,小红在平静的湖边看到“鸟在水中飞,鱼在鸟上游”。在图乙中,A表示小红看到的.B表示小红看到的鱼,B表示小红看到的鸟,请在图乙中画出小红看到此现象的光路。
四、实验探究题(本题共3小题,第17题4分,第18题6分,第19题9分,共19分)
17.小霏想探究通电螺线管外部的磁场是怎样分布的,实验如下:
(1)在嵌有一个通电螺线管的玻璃板上均匀地撒上一层铁屑,然后 玻璃板,观察铁屑的分布情况,发现铁屑在磁场中被 成一个个小磁针,从而在磁场中有序地排列起来。
(2)再在玻璃板上放两个小磁针,小磁针静止时的情况如图所示。由图可知通电螺线管外部的磁场分布与 磁体外部的磁场相似。
(3)若思研究通电螺线管的磁极跟电流方向是否有关,小接下来应该怎么做? 。
18.小明利用如图所示的装置来研究阻力对物体运动的影响。
(1)小明调试实验装置时,使小车从斜面上的A处由静止滑下,发现小乍滑出水平木板,从右端掉落下去。为了让小车不滑出木板,小明的做法是 。
(2)调试完毕后,为了使小车在水平面上运动的初速度相同,小明的做法是 。
(3)小明第1次实验时在木板上铺上毛巾,第2次实验时在木板上铺上棉布,第3次实验时木块上不铺任何东西。在木板上铺上不同材料的目的是 。实验时发现小车在水平面上运动的距离越来越远,这表明小车受到的阻力越小, 。
(4)从能转化的角度看,上述三次实验中小车在水平面上克服阻力所做的功 (选填“在毛巾上时更多”、“在木板上时更多”或“一样多”)。
(5)如果在水平面上运动的小车不受阻力,则小车将做 运动。
19.在测量小灯泡的电功率实验中,小明设计了如图甲所示的电路图。连接了如图乙所示的实物电路。已知电源电压恒为6V,灯泡的额定电压为3.8V,滑动变阻器标有“20Ω,1A”字样。
(1)小明连接好实物电路之后,闭合开关,灯泡不亮,经检查,发现有一根导线连接错误。请你在连接错误的导线上打“×”,并补画出正确的连线。
(2)排除故障后,小明想测量小灯泡的额定功率。他闭合开关,发现电压表的示数只有1.5V,此时他应向 (选填“左”或“右”)移动滑动变阻器的滑片,使电压表示数为3.8V;当电压表示数为3.8V时,电流表示数如图丙所示,则小灯泡的额定功率为 W,此时滑动变阻器连入电路中的阻值约为 Ω(结果保留一位小数)。
(3)小明测量了小灯泡不同电压下的电功率之后 (选填“需要”或“不需要”)求电功率的平均值。小明又计算了小灯泡不同电压下的电阻,发现不同电压下灯泡的阻值不同,原因是 。
(4)完成上述实验后,小明又想测量额定电压为U额的小灯泡的额定功率,但发现电流表已经损坏,于是他又找来了两个开关和一个阻值为R0的定值电阻,设计了如图丁所示的电路。已知电源电压恒为U(U>U额),请你完成下面的实验步骤。
①闭合开关S,S1,断开开关S2,调节滑动变阻器的滑片,使电压表示数为 ;
②闭合开关S、S2,断开开关S1,保持滑动变阻器的滑片不动,读出电压表示数为U1;
③小灯泡额定功率的表达式为P额= (用测量量和已知址的符号表示)。
五、综合应用题(本题共2小题,第20题8分,第21题9分,共17分)
20.实验学校的电热水器具有自动进水,自动加热,保温、缺水保护,漏电保护等功能,该电热水器加热时的额定功率为2000W。图甲是其储水箱水位探测电路原理图,其中电源电压为24V,A为水位表(由最程为0~0.6A的电流表改装而成),R0的阻值为10Ω,Rx为敏电阻,其阻值与储水箱中水深的关系如图乙所示。[已知c水=4.2×103J/(kg•℃)]则:
(1)电热水器工作时将电能转化为 能;水位探测电路的压敏电阻由 (选填“导体”、“半导体”或“超导体”)材料制成。
(2)当水位表指示储水箱中的水深为0.2m时,探测电路中的电流有多大?
(3)一标准大气压下,电热水器正常工作将储水箱中10kg、20℃的水加热到沸腾,需要多长时间?(假设没有能址损失)
21.电动汽车由于其无污染、效率高、噪声小等优点越米越受到人们的青眯。某款百公里耗电30千瓦时的纯电动汽车在平直公路上以90km/h的速度匀速行驶,电能转化为机械能的效率为85%。与该纯电动汽车的质量和外形完全相同的燃油汽车的能量转化效率仅为30%。则:
(1)以正在行驶的电动汽车为参照物,窗外的树木是 (选填“静止”或“运动”)的;电动汽车在爬坡时,为获得较大的牵引力,需要 (选填“增大”或“减小”)速度。
(2)纯电动汽车匀速行帕时受到多大的牵引力?牵引力的功率是多少?
(3)若质量和外形完全相同的燃油汽车以相同速度在同一路面上匀速行驶,每行驶一百公里,需要消耗多少千克汽油?(汽油的热值为q=4.6×107J/kg,计算结果保留一位小数)
[物理]2024年河南省中考模拟预测卷物理(二)(无答案): 这是一份[物理]2024年河南省中考模拟预测卷物理(二)(无答案),共10页。
2024年河南省新乡市名校九年级四模联考模拟预测物理试题(无答案): 这是一份2024年河南省新乡市名校九年级四模联考模拟预测物理试题(无答案),共7页。试卷主要包含了填空题,选择题,作图题,实验探究题,综合应用题等内容,欢迎下载使用。
2024年河南省鹤壁市中考模拟测试物理试卷(无答案): 这是一份2024年河南省鹤壁市中考模拟测试物理试卷(无答案),共8页。试卷主要包含了填空题,选择题,作图题,实验探究题,综合应用题等内容,欢迎下载使用。

