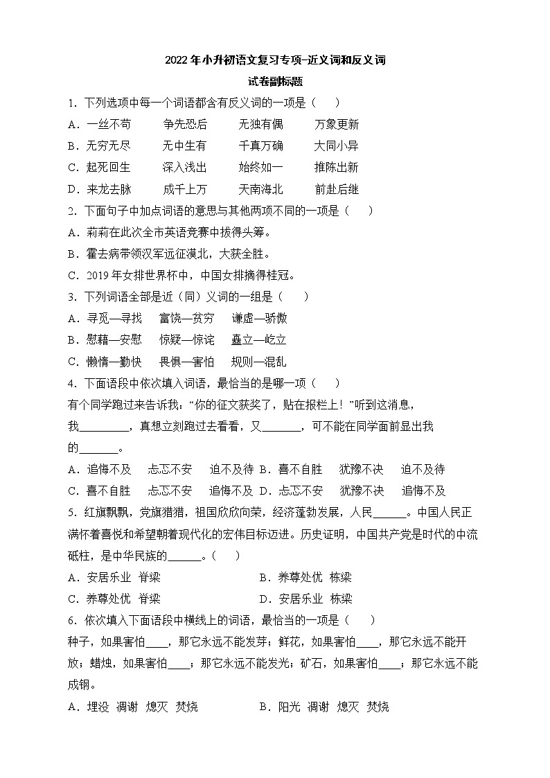
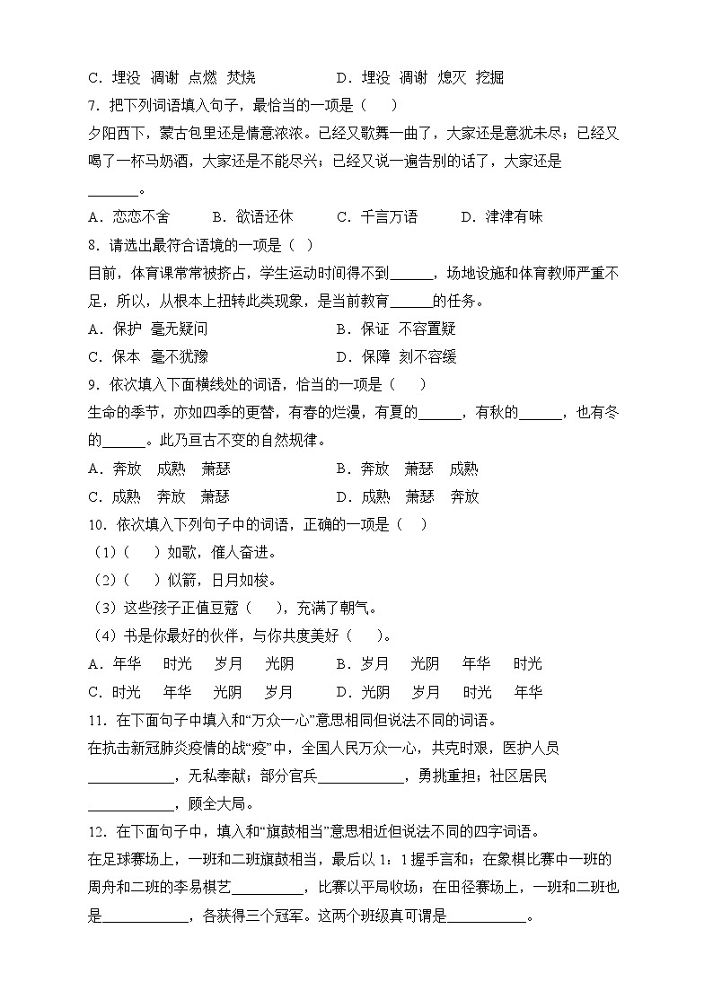
2022年小升初语文复习专项-近义词和反义词
展开专题05 近义词、反义词(专项训练)-2024年小升初语文复习专项训练(统编版): 这是一份专题05 近义词、反义词(专项训练)-2024年小升初语文复习专项训练(统编版),文件包含专题05近义词反义词专项训练试题版docx、专题05近义词反义词专项训练解析版docx等2份试卷配套教学资源,其中试卷共36页, 欢迎下载使用。
小升初语文专项训练:近义词与反义词基础题(有答案)(22页): 这是一份小升初语文专项训练:近义词与反义词基础题(有答案)(22页),共17页。试卷主要包含了选择题,现代文阅读,简答题等内容,欢迎下载使用。
部编版语文三上 期末专项复习(近义词、反义词) 练习: 这是一份部编版语文三上 期末专项复习(近义词、反义词) 练习,共2页。试卷主要包含了写出下列词语的近义词,写出下列词语的反义词等内容,欢迎下载使用。

