2020届四川省成都市石室中学高三下学期二诊模拟考试理综试题 PDF版
展开成都石室中学高2020届二诊模拟考试-理综答案及解析
生物答案
1. 选D
【解析】效应T细胞不能进行有丝分裂,染色体数目不变,A项错误。渗透作用需具备半透膜和浓度差,动物细胞的细胞膜可以充当半透膜,当细胞内外有浓度差时即可发生渗透吸水和失水,B项错误。核酸是细胞的结构物质,不能为生命活动提供能量,C项错误。组成生物大分子的单体都是以若干个相连的碳原子构成的碳链为基本骨架,D项正确。
2. 选C
【解析】用同位素标记的化合物,其化学性质不会发生改变,A项错误。叶绿体呈绿色,不需染色,直接制片观察,B项错误。构建物理模型能够模拟减数分裂中染色体的变化,C正确。膜的成分和结构的初步阐明,最初都是先根据实验现象和有关知识,提出假说,而不是通过实验观察直接证实的,D项错误。
3. 选C
【解析】密码子是由三个相邻的碱基组成,271个碱基和后面2个碱基一起共构成91个密码子,插入的70个核苷酸和后面2个碱基一起共构成24个密码子,后面是UGA,即为终止密码,表示翻译结束,所以表达的蛋白质含有115个氨基酸,A、B项正确。题干中该生物是细菌,没有线粒体结构,C错误。DNA复制需解旋酶、DNA聚合酶等酶,D项正确。
4. 选A
【解析】当正常人大量饮用水后,胃肠腔内渗透压下降,经胃肠吸收进入血浆的水量增多,血浆渗透压降低,抗利尿激素分泌减少,A项正确。毛细血管收缩可以减少散热,而非增加产热的途径,B项错误。过敏反应属于二次免疫,是特异性免疫,机体对过敏原具有记忆性,C错误。胰岛素等激素既不作为细胞结构,也不能参与细胞内多种生命,D项错误。
5. 选B
【解析】对一些活动能力弱,活动范围小的动物,如跳蝻,可以用样方法调查种群密度,A项正确。在“S”型曲线中,种群增长速率先持续增加,当种群数量超过K/2值时,种群增长速率开始持续下降到0,B项错误。群落演替时,物种丰富度一般会增加,若演替时气候等环境条件不适宜,也会使丰富度下降,C项正确。群落呈现的垂直结构、水平结构利于提高生物对光、土壤等资源的利用,D项正确。
6. 选B
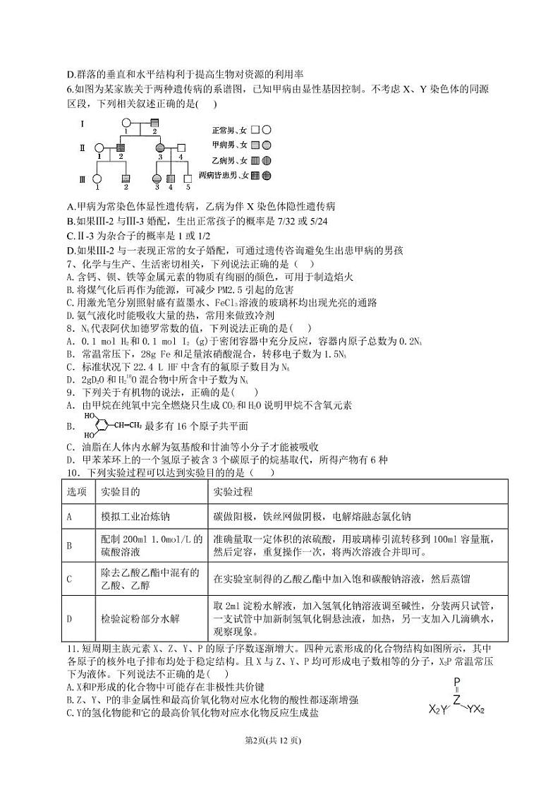
【解析】由题意可知,甲病由显性基因控制,Ⅱ-2是甲、乙病患者,其母亲Ⅰ-1和女儿Ⅲ-1均正常,可推出甲病为常染色体显性遗传病。Ⅱ-3和Ⅱ-4都不换乙病,但Ⅲ-4患乙病,说明乙病为隐性遗传病,且可能是常染色体隐性遗传病或伴X隐性遗传病,A错误。假设甲病的基因用A、a表示,乙病用基因B、b表示。若乙病为常染色体隐性遗传病,则Ⅲ-2基因型为AaBb,与Ⅲ-3基因型为1/3AaBB、2/3AaBb,他们婚配生出正常孩子概率是1/4*(1-1/4*2/3)=5/24;若乙病为伴X隐性遗传病,则Ⅲ-2基因型为AaXBY,与Ⅲ-3基因型为1/2AaXBXB、1/2AaXBXb,他们婚配生出正常孩子概率是1/4*(1-1/4*1/2)=7/32,所以B正确。若乙病为常染色体隐性遗传病,则Ⅱ-3基因型为AaBb,若乙病为伴X隐性遗传病,则Ⅱ-3的基因型为AaXBXb,故Ⅱ-3一定为杂合子,C错误。甲病属于常染色体显性遗传病,Ⅲ-2关于甲病的基因型为Aa,无法通过遗传咨询避免生出患病男孩,D错误。
29.(共7分,除标注外,每空1分)
(1)光能 ATP水解释放的化学能
(2)较大 在n点时,两者的氧气释放速率相等(即两者的净光合速率相等),但突变体的呼吸速率大于野生型,因此突变体的氧气产生速率即总光合速率更大(2分)
(3)突变体气孔开放程度更大,固定CO2并形成C3的速率更快,对光反应产生的NADPH和ATP消耗也更快,进而提高了光合放氧速率(2分)
30.(共10分,除标注外,每空1分)
(1)下丘脑 甲状腺激素 肾上腺素(两激素顺序可变) 肾上腺
通过反射弧发挥作用,反应速度快,作用范围准确、较局限,作用时间短(答对任意两点即可)(2分)
(2)信息交流和控制物质进出(答对1个可给分) 一定流动性
(3)接种疫苗后,机体生成记忆细胞(和抗体)。当再次接触到该病毒时,记忆细胞迅速增殖分化,产生大量抗体,以抵抗病毒。(2分)
31.(共10分,除标注外,每空各1分)
(1)C 逐级递减 某营养级的能量一部分在呼吸作用中以热能形式散失,一部分给分解者利用,还有未利用部分(写出其中两点即可)(2分)
(2)光合作用 含碳有机物
温室效应加剧,气温上升,冰川融化,栖息地减少,生物多样性下降等(其他合理答案也可)(2分)
(3)间接(价值)和直接(2分)
32.(共12分)
(1)黄花(1分) 6:4:3:2:1(1分)
(2) 脱氧核苷酸的排列顺序不同/碱基(对)排列顺序不同/遗传信息不同(2分)
13/16(2分)
(3)实验思路:让该白花植株与(纯合)紫花植株杂交,观察其子代的性状表现(及比例)(2分)
结果及结论:如果子代全为黄花,则该白花植株的基因型为aaBB;如果子代出现红花和黄花(1:1),则该白花的基因型为aaBb(2分); 如果子代全为红花,则该白花的基因型为aabb(2分)
【详解】(1)根据题意分析,某植株自交能产生五种花色,说明该植株的基因型为AaBb,表现为黄色,其自交后代中黄花(AaB_):白花(aa__):粉红花(AAB_):红花(Aabb):紫花(AAbb)=(1/2×3/4):(1/4):(1/4×3/4):(1/2×1/4):(1/4×1/4)= 6:4:3:2:1。
(2)①等位基因D和d的本质区别是脱氧核苷酸的排列顺序不同
②偶然发现一株白花植株自交时,子代中5种性状都有,说明该白花植株发生了基因突变,基因型为AaBb,又因为其一条Ⅲ号染色体上出现了一个显性基因D(其等位基因为d),因此其基因型为AaBbDd,其自交后代白花的比例=1-紫色(AAbbdd)-红色(Aabbdd)-粉色(AAB_dd)-黄色(AaB_dd)=1-1/4×1/4×1/4-2/4×1/4×1/4-1/4×3/4×1/4-2/4×3/4×1/4=13/16。
(3)根据题意分析可知,某白花植株不含D基因,则该白花植株的基因型可能为aaBB、aaBb、aabb,现要求用一次杂交试验确定其基因型,则可以让该白花植株与(纯合)紫花植株(AAbb)杂交,观察其子代的性状表现(及比例)。若子代全为黄花(AaB_),则该白花植株的基因型为aaBB;如果子代出现红花和黄花(1:1),则该白花的基因型为aaBb;如果子代全为红花,则该白花的基因型为aabb。
37.(共15分,除标注外,每空2分)
(1)葡萄皮上野生型酵母菌种 既能杀死酒中微生物,还能不破坏酒中的营养成分
(2)高浓度酒精 牛肉膏、蛋白胨 青霉素(或抗生素)(1分) 中性或微碱性
(3)包埋法 酵母细胞大,难以被吸附和结合
38.(共15分,除标注外,每空2分)
(1)结构和功能 植物细胞具有全能性 (1分)
(2)不定芽 腋芽(两空可互换) 人工薄膜
(3)形成层容易诱导形成愈伤组织 不同激素成分
(4)既可以保持优良品种的遗传特性,还可以高效快速地实现种苗的大量繁殖
化学答案
7.【答案】B
【解析】铁没有明显的焰色反应,不可用于制造焰火,故A错误;将煤气化后得到可燃性气体,燃烧更充分,减少污染物的排放,可以减少PM2.5,故B正确;FeCl3溶液不是胶体,没有丁达尔现象,故C错误;液氨气化时吸收热量导致其周围温度降低,所以液氨是一种重要的制冷剂,则氨气在液化时放出热量,故D错误。
8【答案】D
【解析】 0.1 mol H2和0.1 mol I2 (g)于密闭容器中充分反应,原子总数守恒,其原子总数为0.4NA。A选项错误;常温常压下,Fe遇浓硝酸会钝化,B选项错误;标况时,HF为液态,不适应气体摩尔体积。C选项错误;D2O和H2l8O的中子数都是其分子质量数之和的一半。它们的相对分子质量都约为20,中子数均为10。2g混合物为0.1mol所含中子数为NA。故本题答案为D。
9【答案】D
【解析】A项,由甲烷在纯氧中完全燃烧只生成CO2和H2O,说明甲烷含碳元素和氢元素,但不能确定CO2和H2O中氧元素来源;A选项错误。
B苯环、碳碳双键为平面结构,且直接相连,则最18个原子可共面,故B错误;
C.油脂为高级脂肪酸甘油酯,水解生成高级脂肪酸(或盐)、甘油,故C错误;
D.甲苯苯环上的一个氢原子被含3个碳原子的烷基取代,烷基在苯环上的位置有邻间对3种,烷烃基有正丙基和异丙基2种,所得产物有6种,D正确;
10.【答案】A
【解析】工业上常采用电解熔融态氯化钠的方式冶炼钠,碳做阳极,铁丝网做阴极。A项正确。配制一定物质的量浓度溶液时,高中阶段应按需求选择250ml容量瓶一次配制,需在烧杯中稀释。冷却后还有移液、洗涤、定容、震荡、装瓶贴签等。B选项错误。加入饱和碳酸钠溶液后降低乙酸乙酯的溶解度,同时吸收乙醇,中和乙酸,溶液分层,乙酸乙酯在上层,分液即可将他们分离。C选项错误;加碘水检验的试管不需要调至碱性,否则I2要与碱反应,不能检验到淀粉水解程度。D选项错误。
11.【答案】B【解析】X、Z、Y、P都是短周期主族元素,其所形成的化合物从成键分析,Z原子最外层为四个电子,Y原子的最外层为5个电子,P原子最外层为6个,X的最外层电子数为1个或7个。结合“X、Z、Y、P原子序数逐渐增大”和“X与Z、Y、P均可形成电子数相等的分子,X2P常温常压下为液体”可得X为氢,Z为碳,Y为氮,P为氧。则X和P形成的化合物可能为H2O,也可能为H2O2,前者只有极性共价键,后者既有极性共价键,还有非极性共价键。A选项正确;C、N、O的非金属性逐渐增强,但O没有最高价氧化物对应的含氧酸,所以B选项不正确;N的氢化物NH3能与其最高价氧化物对应水合物HNO3反应生成铵盐NH4NO3。C选项正确;H原子形成的离子可以是H+或H-,前者半径小于Li+,后者半径大于Li+。D选项正确。故本题答案为B。
12.【答案】C
【解析】由图示可得本题装置实现了脱硫,发生的总反应为H2S+O2=H2O2+S↓。但O2和H2S均不在电极上反应。碳棒上的电极反应为NQ+2H++2e-=H2NQ,O2在甲池发生反应:O2+H2NQ+2e-=H2O2+NQ。N型半导体上发生的电极反应为3I--2e-= I3-。I3-再氧化H2S,反应方程式为H2S+I3-=3I-+S↓+2H+。故通过导线按箭头指示方向为电子流向。A选项正确;乙池产生H+,甲池消耗H+,为平衡电荷和弥补消耗,H+移向甲池。B选项正确;正极上电极反应为NQ+2H++2e-=H2NQ,O2在甲池溶液中反应且转化产物为H2O2。C选项错误;乙池溶液中发生反应的离子方程式为H2S+I3-=3I-+S↓+2H+。D选项正确。故本题答案为C。
13【答案】C
【解析】假设V1=10,则溶液是等浓度的NH2OH和NH3OHCl,Kb=9.0×10−9,Kh=10−14/9×10−9>Kb,则水解大于电离,溶液呈酸性,所以V1<10,故A正确;
Kb=c(OH−)⋅c(NH3OH+)/c(NH2OH)=c2(OH−)/0.1=9.0×10−9,c(OH−)=3×10−5,PH=9.5,故B正确;C点水电离出的氢离子浓度最大,所以C点溶质为NH3OHCl,C点以后HCl过量,所以D点酸性最强.故C错误;根据电荷守恒c(H+)+c(NH3OH+)=c(OH−)+c(Cl−);根据物料守恒2c(NH3OH+)+2c(NH2OH)=c(Cl−),所以c(H+)=c (OH-)+c (NH3OH+)+2c (NH2OH),故D正确。
26【答案】(14分)
(1)三颈烧瓶(1分)
(2)使反应物冷凝回流 (1分) 乙酸酐蒸出,反应物减少,平衡左移(2分)
(3)CH3COONa·3H2O受热生成水会使乙酸酐水解(2分)
(4)将肉桂酸转化为肉桂酸钠,溶解于水,中和乙酸(2分)苯甲醛(1分)当流出液澄清透明不再含有有机物质的油滴时,即可断定水蒸汽蒸馏结束(其它答案合理也行)(2分)
(5)重结晶(1分)
(6)0.75或75%(2分)
【解析】(1)该仪器的名称为三颈烧瓶
(2)该反应在150~170℃的条件下进行,根据表格各物质的沸点可知,反应物在这个条件下易挥发,所以空气冷凝管作用是使反应物冷凝回流,使反应物充分反应。该反应在150~170℃的条件下进行,在150~170℃时乙酸酐易挥发,如果剧烈沸腾,乙酸酐蒸出,反应物减少,平衡左移
(3)CH3COONa·3H2O受热生成水会使乙酸酐水解
(4)除去未反应的原料乙酸酐中和生成的乙酸,并将肉桂酸转化为肉桂酸钠,增大它在水中的溶解性;苯甲醛,当流出液澄清透明不再含有有机物质的油滴时,即可断定水蒸汽蒸馏结束(也可用盛有少量清水的锥形瓶或烧杯来检查是否有油珠存在)
(5)提高纯度可以用重结晶
(6)4.8g苯甲醛物质的量为4.8/106mol,肉桂酸理论产量也为(4.8/106)x148g;
则产率为:5.0/[(4.8/106)x148]=0.75或75%
27. 【答案】(15分)
(1)加热/搅拌/粉碎/适当提高稀硫酸的浓度(1分);SiO2(1分)
(2)4.9≤PH<5.5(1分) 使 Fe3+、Al3+均完全转化为 Fe(OH)3 和 Al(OH)3 沉淀而除去 (2分)
(3)3NaBiO3+2Cr3+ +7OH-+H2O=3Bi(OH)3+2CrO42-+3Na+ (2分)
(4)蒸发浓缩 冷却结晶 过滤洗涤干燥(2分)
(5)Cr2O72-+6Fe2++14H+=2Cr3++6Fe3++7H2O (2分)
(6)6.4×10-13(2分)
(7)2.78 (2分)
【解析】(1)加热/搅拌/粉碎/适当提高稀硫酸的浓度均可加快化学反应速率。任答一种即可。按照元素化合物知识,铬铁矿中的FeO、 Cr2O3和 Al2O3均能溶于硫酸,SiO2不溶,故第①步得到的固体A为SiO2。
(2)步骤③的目的是使 Fe3+、Al3+均完全转化为 Fe(OH)3 和 Al(OH)3 沉淀而除去,但不能使Cr3+沉淀。故需要调节的pH范围为4.9≤PH<5.5。故答案为4.9≤PH<5.5;加氢氧化钠溶液调节PH的目的是使 Fe3+、Al3+均完全转化为 Fe(OH)3 和 Al(OH)3 沉淀而除去。
(3)常温下,NaBiO3不溶于水,有强氧化性,在碱性条件下,能将Cr3+转化为Cr2O72-,则反应④的离子方程式为3NaBiO3+2Cr3++7OH-+H2O=3Bi(OH)3+2 Cr2O72-+3Na+
(4)蒸发浓缩 冷却结晶 过滤洗涤干燥
(5)Cr2O72-有较强氧化性,FeSO4⋅7H2O中Fe2+有一定的还原性, Cr2O72-在酸性条件下将Fe2+氧化为Fe3+,自身被还原为Cr3+,根据守恒元素守恒及所处环境可知,还应有水生成,反应离子方程式为
Cr2O72-+14H++6Fe2+=2Cr3++6Fe3++7H2O,故答案为:Cr2O72-+6Fe2++14H+=2Cr3++6Fe3++7H2O
(6)常温下,如忽略步骤①所加FeSO4﹒7H2O所引起的溶液体积变化,则由信息ⅱ中数据可得:Cr3+开始沉淀时c(OH-)=Kw÷10-5.5=10-8.5mol/L,则Ksp[Cr(OH)3]= 0.01×2×10-8.5×10-8.5×10-8.5=6.4×10-28。溶液pH=9时,溶液中c(OH-)=10-5mol/L。步骤②加入NaOH溶液调节溶液的pH至9时,溶液中Cr3+的浓度为Ksp[Cr(OH)3]÷c(OH)3=6.4×10-28÷(10-5)3=6.4×10-13mol/L。
(7) 1L废水中含n(Cr2O72-)=1.00×10−3mol.根据Cr原子、Fe原子守恒,可得:
Cr2O72-∼4Cr0.5Fe1.5FeO4∼10FeSO4⋅7H2O,所以理论上
n(FeSO4⋅7H2O)=10n(Cr2O72-)=1.00×10−3mol×10=0.01mol,
所以m(FeSO4⋅7H2O)=0.01mol×278g/mol=2.78g。
28.【答案】(14分)
(1)∆H1+∆H2 (1分) <(1分)
(2)①>(1分)
②p4>p3>p2>p1(1分);该反应的正反应为气体分子数增大的反应,温度不变时,降低压强,平衡向正反应方向移动,CH4的平衡转化率增大(2分); >(1分)
③1.64(2分)
(3)TiO2(1分) La2O3在相对较低温度对催化效率更高或其它合理表述(2分)
(4)HSO3--2e-+H2O=SO42-+3H+(2分)
【解析】(1)考盖斯定律和活化能及其对反应速率的影响。将反应①与反应②相加即得目标反应,所以△H=△H1+△H2。反应①快,反应②慢,说明反应速率决定于反应②,也说明反应②需要克服的活化能较高,故E1
③由用平衡浓度表示的平衡常数类推可知,用平衡压强表示的平衡常数K=。p4时a点CH4的平衡转化率为80%,则平衡时c(CH4)=c(CO2)=0.2 mol·L-1,c(CO)=c(H2)=1.6 mol·L-1,则 p(CH4)=p(CO2)=p4×=p4,p(CO)=p(H2)=p4×=p4,故K==≈1.64。
(3)由图2可知,260 ℃时,TiO2做催化剂时,SO2的转化率最高,故TiO2的催化效率最高。随着温度升高,SO2的转化率逐渐升高,但增长程度并不一样,在3400C时,La2O3催化下SO2的转化率接近90%然后维持在较高水平,同期NiO和TiO2催化下的SO2转化率较低,到4200C时,NiO催化下SO2转化率达到与La2O3相同,此时TiO2的依然较低,综上理想的反应条件为3400C,选用La2O3做催化剂。选择理由为La2O3在相对较低温度对催化效率更高或其它合理表述。
(4)考电解。由图可知,阳极实现了HSO3-向SO42-的转化过程,故电极反应式为HSO3--2e-+H2O=SO42-+3H+。
35.【答案】(1)(2分);d(1分)
(2)具有孤电子对(或孤对电子) (1分);sp2 sp3(2分);8NA(2分);H3O+或CH3—(1分)
(3)铼中的金属键强于锰 (1分)
(4)6(1分);八面体(2分);M/[(a×10—10)3NA](2分)
【解析】
(1)锰原子价层电子的轨道表示式(价层电子排布图)为 ,它处于周期表的d区。
(2)①铜离子有空轨道,所以,与铜离子形成配合物的分子或离子应具有孤电子对(或孤对电子)。
②醋酸根中两个碳原子的价电子分别为3和4,故其杂化类型为sp2和sp3。[Cu(NH3)2]+中每个亚铜离子形成2个配位键,每个配体分子中有3个共价键,所以,1mol 配离子[Cu(NH3)2]+中含有σ键的数目为8NA。
③与NH3互为等电子体的离子有H3O+或CH3—。
(3)锰和铼的晶体都属于金属晶体,其熔点决定于金属键,金属铼的熔点高于锰,说明锰的金属键弱于铼。故其原因是:铼中的金属键强于锰。
(4)三氧化铼为立方晶胞,晶胞参数为a pm,铼原子占据顶点,氧原子占据所有棱心。则每个晶胞中有1个铼原子和3个铼原子,每个铼原子的上、下、左、右、前、后都有一个等距的氧原子,故铼的配位数为6。NA个三氧化铼晶胞的质量和体积分别为Mg,三氧化铼的密度为M/[(a×10—10)3NA] g/cm3。
36.【答案】(1)C18H12O4;邻二甲苯 (2);羧基
(3)氧化反应;消去反应
(4)
(5)18
(6)
【解析】由合成路线可知,A为邻二甲苯,A发生氧化反应生成B,B发生取代反应生成C,由C生成D的条件及D的分子式、E的结构可知,C与试剂a发生酯化反应生成D,D为 、试剂a是甲醇;D与甲醛发生反应生成E,E经碱性水解、酸化后生成F,则F为 ;由信息②可知,F与碘反应生成G,结合M的结构可知G为 ;由信息③可知,G与试剂b发生消去反应生成H, H为 ,H与自身发生加成反应生成M。
(1)M是由2个H加成而得的,故其分子式是C18H12O4, A的化学名称是邻二甲苯。
(2)G的结构简式是 ,F中含氧官能团的名称是羧基。
(3)由A生成B和由G生成H 的反应类型分别是氧化反应、消去反应。
(4)由C生成D 的化学方程式是 。
(5)E( ) 的同分异构体中,符合下列条件:①苯的二元取代物;②与E 具有相同的官能团,即碳碳双键和酯基;③能发生银镜反应和水解反应,说明分子中有醛基和酯基。若其中一个取代基为-CH2CH=CH2(或-CH=CHCH3、-C(CH3)=CH2),则另一个取代基为-OCHO;若其中一个取代基为-CH=CH2 , 则另一个取代基为-CH2OCHO;若其中一个取代基为- CH3, 则另一个取代基为-CH=CHOCHO
(或-C(OCHO)=CH2)。两个取代基在苯环上的排列方式有邻、间、对3种,故符合条件的同分异构体的结构共有18种。
(6)以甲苯为原料制备化合物 ,首先甲苯与溴发生取代反应生成溴化苄,然后根据信息①让溴化苄与甲醛反应生成苯乙烯,最后根据信息③由苯乙烯合成产品 。具体合成路线如下:
物理答案
14 答案:C
解析:在t1时刻两车刚好在同一位置(并排行驶),在t1到t3这段时间内,a的速度一直大于b的速度,两者间距一直增大,t3时刻之后,a的速度小于b的速度,两者间距减小,则在t3时刻,两车相距最远,故A、B错误;根据vt图线围成的面积为位移,结合,可以判断出a车的平均速度大于b车的平均速度,故C正确,D错误。
15.答案:D
解析:在题图所示位置时,穿过矩形线圈的磁通量最大,产生的电动势为零,故A错误;矩形线圈产生的交流电周期为T===0.04 s,故B错误;矩形线圈产生的电动势最大值为Emax=NBSω=10××0.08×50π V=80 V,矩形线圈产生的电动势有效值为E有==80 V,故C错误;变压器原、副线圈匝数之比为===5∶1,故D正确.
16.答案:B
解析:人跳远时从一定的高度落下,落地前的速度是一定的,初动量是一定的,落地后静止,末动量一定,人的动量变化是一定的,由动量定理可知人受到的冲量等于人的动量变化,所以两种情况下人受到的冲量相等,选项C、D错误;落在沙坑里力作用的时间长,落在水泥地上力作用的时间短,根据动量定理,在动量变化一定的情况下,时间t越长则动量的变化率越小,故选项B正确、A错误.
17.答案:B
解析:根据已知可得空间站绕地球运动的轨道半径为,则根据万有引力定律和牛顿第二定律可得:在地球表面,对空间有,联立解得。
18.答案:D
解析:由左手定则可知,该匀强磁场的方向垂直纸面向里,A选项错误;由得R=,可知所有电子在磁场中的轨迹不相同,速率越大的电子在磁场中运动的轨迹长,B选项错误;由与,得,C选项错误;所有电子圆心角均为2θ,t=,解得 ,故D选项正确。
19.答案:BC
解析:根据右手定则可以判断流过固定电阻R的感应电流由b经R到d,故A选项错误;由电荷量,根据法拉第电磁感应定律,根据闭合电路欧姆定律,可得,故B选项正确;根据能量守恒,=2Q,所以固定电阻R的产生的焦耳热为,故C选项正确,D选项错误。
20.答案:BD
解析:由n=5激发态跃迁到基态时产生的光子能量最大,频率最高,A项错误;5→1、4→1、3→1和2→1跃迁时释放的4种光子属于莱曼系,B项正确;使n=5能级的氢原子电离至少要0.54 eV的能量,C项错误;从n=2能级跃迁到基态释放光子的能量为-3.4 eV-(-13.6 eV)=10.2 eV,从n=3能级跃迁到n=2能级释放光子的能量为-1.51 eV-(-3.4 eV)=1.89 eV,D选项正确.
21.答案:AC
解析:由等量同种电荷的电场分布可知A到B电势先增大后减小,电势能先增大后减小,故A选项正确;由于A点有可能在最大电场强度的上方或下方,根据受力牛顿第二定律可知A到B的过程中,小球的加速度可能先减小后增加,小球的加速度可能先增加后减小后增加,故B选项错误;A到B根据动能定理求得B点速度大小为,故C选项正确;由于从A点以初速度V0向B先减速再加运动,所以小球A到O与从O到B经历的时间不相等,故D选项错误。
22.(6分)【答案】需要;不相同;A
【解析】(1)根据牛顿第二定律,对小盘和砝码分析有:
对小车分析有:
联立解得:
则拉力
由上式可知,当时才可以认为拉力F等于小盘和砝码的重力mg;
(2)本实验是控制变量法的实验,探究“加速度与合力之间的关系”时,要使拉力改变,则应在小盘中放质量不相同的砝码。
(3)A.若用气垫导轨代替平板,摩擦认为等于0,此时合外力即为轻绳的拉力,可以认为合外力不变,则有利于减小误差,故A正确;
B.若存在摩擦力,则合外力为拉力与摩擦力的合力,当小车的质量发生变化,摩擦力也会变,则合外力会变化,此时就不能保证小车受到的合外力不变,则误差较大,故B错误;
C.砝码盘中加的砝码越多,此时合外力即为轻绳的拉力,但砝码和砝码盘的重力不可以近似等于绳子拉力,则不利于减小误差,故C错误;
23.(9分).【答案】(1)①左端;I1;4.8Ω;②2.4Ω;(2);
【解析】(1)①依据替代法测电流表内阻的操作流程,等效替代法测电阻的核心是“效果相同”,本题中体现为使A1的示数相同,所以需要先接通开关S2,同时断开开关S3,调节出一个电流值,然后接通开关S3,同时断开开关S2,调节电阻箱R2的电阻值,使电流表A1的示数与上一次相同,记录电阻箱的电阻,即为所求。因此答案分别为:最左端;示数为I1;A2内阻为4.8Ω。
②由电流表改装知识可得,量程扩大为3倍,根据并联电路分流规律可知:并接电阻应为电流表内阻的一半,即2.4Ω;
(2)电流表A2示数是20mA,流过待测电阻的电流为6mA,测量值为:;
若考虑误差:
24.(12分)【解析】(1)电场中对甲粒子:.............................................①
几何关系:.....................................................................................................②
磁场中:......................................................................................................③
解得:
(2)电场中对乙粒子:...........................................................................④
几何关系:.....................................................................................................⑤
磁场中:.....................................................................................................⑥
解得:, 故:
25.(20分)
【解析】解:(1)A到D过程中:.......................................................①
在D点对小球A:...............................................................................②
代入数据解得:;
(2) 当A离开D点后,A做平抛运动,达P点时速度沿斜面向下,则:
P点速度:.....................................................................................③
从P点到Q点的过程中,由动能定理得:.........④
代入数据解得:vQ=6m/s,
从A与B相碰到碰撞结束这一过程系统动量守恒,以A的初速度方向为正方向,由动量守恒定律得:mvQ=2mvAB1,.............................................................................................⑤
代入数据解得:vAB1=3m/s;
故碰撞后损失的机械能:.........................................⑥
(3)设在碰撞前弹簧的压缩量为x1,
由平衡条件得:kx1=mgsin37°...........................................................................................⑦
当C恰好离开挡板时,弹簧处于伸长状态,设伸长量为x2,
对C,由平衡条件得:kx2=mgsin37°,...........................................................................⑧
从A、B碰撞完到C恰好离开挡板,设此时A、B的共同速度为vAB2,
从碰撞结束到C恰好离开挡板对系统由能量守恒:
.............................................................⑨
代入数据解得:vAB2=2m/s,
从A、B碰撞完到C恰好离开挡板,设弹簧对A、B的冲量为I0,
规定沿斜面向上为正方向,由动量定理得:﹣2mgsin37°t+I0=2mvAB2﹣(﹣2mvAB1)...⑩
代入数据解得,此过程弹簧对AB的冲量大小:I0=68N•s;
33.[物理——选修3-3](15分)
(1)(5分)【解析】气体放出热量,外界可能同时对气体做功,气体温度不一定降低,所以分子的平均动能可能增大,故A对;温度高的物体,分子平均动能一定大,内能不一定大,故B错;内能从温度高的物体传递给温度低的物体,将内能转化为机械能,故C对;当分子距离增大时,分子作用力可能增大也可能减小,故D错;温度降低,分子平均动能减小,要保证压强不变,分子碰撞次数不变。
【答案】ACE
(2) (10分)【解析】①活塞缓慢左拉的过程中,气体B做等温变化: PB1V B1=P B2V B2
75cmHg×20S=pB2×25S(设S为玻璃管横截面),解得: pB2=60cmHg
左右管中水银面的高度差Δh=(75-60)cm=15cm
②活塞被缓慢的左拉的过程中,气体A做等温变化:
pA1=(75+25)cmHg=100cmHg , pA2=(75+5)cmHg=80cmHg
PA1V A1=P A2VA2
100×10S=80×LA2S
解得:LA2=12.5cm
34.(1)(5分)【解析】根据题意可知,因此T=0.8s,A选项正确;又根据ab间距可知:,
因此波长,故波速,B选项正确;根据题目可知,,故无论如何a、b两质点不可能同时速度为零,故C选项错误;根据振动方向及周期可知,0.3s
由几何关系,临界角为C=∠EBF=45°,
根据全反射临界角公式.......................................①
解得:
(2)由几何关系可得:
在直角三角形BHG中,由勾股定理:
得:
光在棱镜中传播速度:........................................................②
传播时间:.......................③
四川省成都市石室中学2020届高三下学期二诊模拟考试理综试题 PDF版含答案: 这是一份四川省成都市石室中学2020届高三下学期二诊模拟考试理综试题 PDF版含答案,文件包含2019-2020学年第二学期四川省成都石室中学高2020届二诊模拟考试-理综试卷答案及解析doc、2019-2020学年第二学期四川省成都石室中学高2020届二诊模拟考试-理综试卷pdf等2份试卷配套教学资源,其中试卷共24页, 欢迎下载使用。
2022-2023学年四川省成都市石室中学高三下学期二诊模拟考试理综试题(PDF版): 这是一份2022-2023学年四川省成都市石室中学高三下学期二诊模拟考试理综试题(PDF版),文件包含四川省成都市石室中学2022-2023学年高三下学期二诊模拟考试理科综合试题pdf、石室同步二诊物理答案和解析pdf、石室同步二诊生物答案和解析pdf、石室同步二诊化学答案和解析pdf等4份试卷配套教学资源,其中试卷共25页, 欢迎下载使用。
2022-2023学年四川省成都市石室中学高三下学期二诊模拟考试理综试题(PDF版): 这是一份2022-2023学年四川省成都市石室中学高三下学期二诊模拟考试理综试题(PDF版),文件包含四川省成都市石室中学2022-2023学年高三下学期二诊模拟考试理科综合试题pdf、石室同步二诊物理答案和解析pdf、石室同步二诊生物答案和解析pdf、石室同步二诊化学答案和解析pdf等4份试卷配套教学资源,其中试卷共25页, 欢迎下载使用。

