2021天津市南大奥宇培训学校高一上学期开学摸底考试生物试题PDF版含答案
展开
这是一份2021天津市南大奥宇培训学校高一上学期开学摸底考试生物试题PDF版含答案,文件包含天津市南大奥宇学校2020-2021学年高一上学期开学摸底考试生物试题PDF版含答案pdf、南大奥宇学校高一年级生物学科摸底考试试卷参考答案docx等2份试卷配套教学资源,其中试卷共5页, 欢迎下载使用。
南大奥宇学校高一年级生物学科摸底考试试卷参考答案一、选择题(每题3分,共72分)12345678910CCBBAABBDB11121314151617181920DDBADDADDC21222324 CCAB 二、非选择题(共28分)21.(14分)(1)CHO 主要能源物质(2)二
(3)Ⅱ
(4)斐林
(5)低;葡萄糖
22.(14分)(1)降低自由水含量,从而减缓代谢,减少有机物消耗
(2)减少;细胞进行呼吸消耗有机物,不能进行光合作用制造有机物
(3)叶绿素
(4) DNA、RNA、ATP、磷脂等
(5)不能;质壁分离与复原的材料是活细胞,龙胆紫不能使其着色
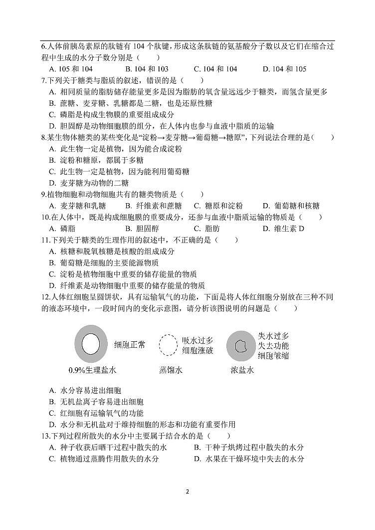
相关试卷
这是一份2021三亚华侨学校(南新校区)高二下学期开学考试生物试题含答案
这是一份2023秦皇岛部分学校高三上学期开学摸底考试生物试题含答案,共12页。试卷主要包含了单项选择题,多项选择题,非选择题等内容,欢迎下载使用。
这是一份2023济南高三上学期开学摸底考试生物试题PDF版含答案,文件包含山东省济南市高三开学摸底考试生物试题pdf、生物高中三年级摸底考试答案及评分细则pdf等2份试卷配套教学资源,其中试卷共8页, 欢迎下载使用。

