上海理工大学附属中学2015-2016学年高二下学期期中考试化学试题
展开2015学年上理附中高二第二学期化学期中考试
相对平均原子质量:H—1 He—4 C—12 N—14 O—16 S—32 Ca—40 Cu—64
一、选择题(共70分,每小题只有一个正确答案)
1.用化学用语表达下列微粒,错误的是
A.氟离子的结构示意图: B.氮分子的电子式:
C.水分子的电子式: D.C-14原子:146C
2.关于CH4和 的叙述正确的是
A.均能用CnH2n+2组成通式来表示
B.与所有烷烃互为同素异形体
C.因为它们结构相似,所以它们的化学性质相似,物理性质相同
D.通常情况下它们都是气态烷烃
3.下列物质属于纯净物的是
A.漂粉精 B.铝热剂 C.汽油 D.纯碱
4.下列化合物可用两种单质直接化合得到的是
A.FeS B.CuS C.FeCl2 D.SO3
5.下列变化中,属于化学变化的是
A.石油分馏 B.碘片升华 C.食盐熔化 D.煤的干馏
6.以下各实验装置中,错误的是
A.苯的溴代反应 B.苯的硝化反应 C.制取乙酸乙酯 D.制取乙烯
7.可以用来鉴别甲烷和乙烯两种气体的试剂是
A.水 B.溴水 C.四氯化碳 D.灼热的铜丝
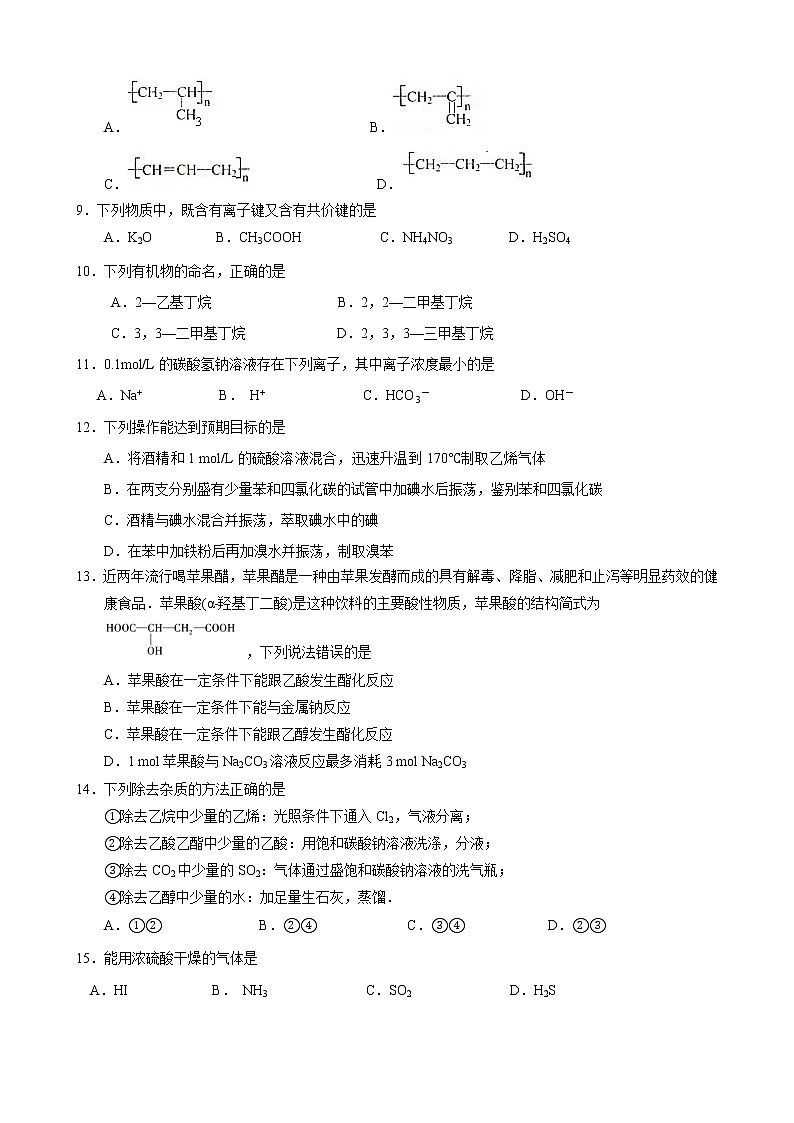
8.从2011年3月1日起,欧盟将禁止含化学物质双酚A(会诱发性早熟)的婴儿塑料奶瓶。塑料奶瓶一般分PC、PP等几类材质,而PC奶瓶多含双酚A。PP(聚丙烯)塑料奶瓶不含双酚A。下列描述聚丙烯的结构简式中正确的是
A. B.
C. D.
9.下列物质中,既含有离子键又含有共价键的是
A.K2O B.CH3COOH C.NH4NO3 D.H2SO4
10.下列有机物的命名,正确的是
A.2—乙基丁烷 B.2,2—二甲基丁烷
C.3,3—二甲基丁烷 D.2,3,3—三甲基丁烷
11.0.1mol/L的碳酸氢钠溶液存在下列离子,其中离子浓度最小的是
A.Na+ B. H+ C.HCO3- D.OH-
12.下列操作能达到预期目标的是
A.将酒精和1 mol/L的硫酸溶液混合,迅速升温到170℃制取乙烯气体
B.在两支分别盛有少量苯和四氯化碳的试管中加碘水后振荡,鉴别苯和四氯化碳
C.酒精与碘水混合并振荡,萃取碘水中的碘
D.在苯中加铁粉后再加溴水并振荡,制取溴苯
13.近两年流行喝苹果醋,苹果醋是一种由苹果发酵而成的具有解毒、降脂、减肥和止泻等明显药效的健康食品.苹果酸(α羟基丁二酸)是这种饮料的主要酸性物质,苹果酸的结构简式为 ,下列说法错误的是
A.苹果酸在一定条件下能跟乙酸发生酯化反应
B.苹果酸在一定条件下能与金属钠反应
C.苹果酸在一定条件下能跟乙醇发生酯化反应
D.1 mol苹果酸与Na2CO3溶液反应最多消耗3 mol Na2CO3
14.下列除去杂质的方法正确的是
①除去乙烷中少量的乙烯:光照条件下通入Cl2,气液分离;
②除去乙酸乙酯中少量的乙酸:用饱和碳酸钠溶液洗涤,分液;
③除去CO2中少量的SO2:气体通过盛饱和碳酸钠溶液的洗气瓶;
④除去乙醇中少量的水:加足量生石灰,蒸馏.
A.①② B.②④ C.③④ D.②③
15.能用浓硫酸干燥的气体是
A.HI B. NH3 C.SO2 D.H2S
16.下列反应中,属于取代反应的是( )。
A.2CH3CH2OH + O2 2CH3CHO+2 H2O
B.CH4 +2 O2 CO2+ H2O
C. + HO—NO2 + H2O
D.CH2=CH2+ H2O CH3CH2 OH
17.下列过程,观察不到颜色变化的是( )。
A.NO气体暴露在空气中 B.往FeCl3溶液中滴入KSCN溶液
C.Cl2通过湿润的有色布条 D.往NaOH溶液中通入CO2
18.下列离子方程式正确的是
A.稀硝酸与氢氧化钾溶液反应 H+ + OH- → H2O
B.铝与稀盐酸反应 Al + 2H+ → Al3+ + H2↑
C.氯化铁溶液与氢氧化钠溶液反应 FeCl3 + 3OH- → Fe(OH)3↓+ 3C1-
D.二氧化碳与石灰水反应 CO2 + 2OH- → CO32- + H2O
19.NA为阿伏加德罗常数,下列物质所含分子数最少的是
A.含NA个分子的二氧化硫 B.0.5mol氧气
C.标准状况下5.6L氢气 D.9g水(水的摩尔质量为18g/mol)
20.为达到下表所列的实验目的,所采用的实验方法正确的是
| 实验目的 | 实验方法 |
A | 检验某混合溶液中是否有Cl- | 取样滴加AgNO3溶液 |
B | 除去食盐中的少量氯化铵 | 加热 |
C | 鉴别CO2和SO2 | 分别通入澄清石灰水 |
D | 证明某地雨水样品呈酸性 | 取样滴入酚酞 |
21.为了确定某物质是否变质,所选试剂(括号内物质)达不到实验要求的是
A.K2SO3是否被氧化(BaCl2) B.FeSO4是否被氧化(KSCN)
C.KI是否被氧化(淀粉溶液) D.漂粉精是否被变质(盐酸)
22.下列电离方程式或离子方程式中,书写正确的是
A.NaHCO3→Na++H++CO32一 B.HClO→H++ClO一
C.H2S2H++S2- D.NH4十+OH-→NH3·H2O
23.可逆反应:(Ⅰ)2A(g)+B(g) 2C(g)+Q(Ⅱ)3A(g) D(g)+E(g)-Q,
下列条件均能使反应(Ⅰ)、(Ⅱ)中A的转化率增大的是
①增大压强 ②升高温度 ③增加A的浓度
A.仅① B.①③ C.①②③ D.都不能
24.在原电池和电解池的电极上所发生的反应,同属氧化或还原的是
A.原电池的正极和电解池的阳极所发生的反应
B.原电池的阳极和电解池的负极所发生的反应
C.原电池的负极和电解池的阳极所发生的反应
D.原电池的负极和电解池的阴极所发生的反应
25.下列实验中,仪器下端必须插入液面的是
①制备氢气的简易装置中的长颈漏斗; ②制备氯气装置中的分液漏斗;
③制备Fe(OH)2操作中的胶头滴管; ④将氯化氢气体溶于水时的导气管;
⑤用乙醇制取乙烯时的温度计; ⑥蒸馏石油时的温度计。
A.①③⑤ B.②④⑥ C.①③④⑤ D.全部
26.某溶液中存在大量的H+、Cl-、Ba2+,该溶液中还可能大量存在的是
A. Al3+ B.S2- C.SO42- D.HCO3-
27.现用胆矾(CuSO4•5H2O)配制0.1mol·L—1的硫酸铜溶液,下列操作中合理的是
A.称量时,将胆矾晶体直接放在托盘天平的右盘上
B.准确称取16.0g胆矾,溶于水,待溶液恢复到室温,转移至1000mL容量瓶中,定容
C.准确称取25.0g胆矾,溶于水,待溶液恢复到室温,转移至1000mL容量瓶中,定容
D.定容摇匀后发现溶液体积低于刻度线,再补加少量蒸馏水至刻度线
28.常温时,向pH =2的硫酸中加入等体积的下列溶液后,滴入甲基橙试液,出现红色,该溶液可能是
A.pH =12 的Ba(OH)2 B.pH =12的氨水
C.0.05mol/L BaCl2 D.0.01mol/L NaOH
29.下列各反应达到平衡后,减小压强或升高温度都能使化学平衡向正反应方向移动的是( )
A.N2(g)+3H2(g)2NH3(g) (正反应为放热反应)
B.C(s)+CO2(g)2CO(g) (正反应为吸热反应)
C.2NO2(g)N2O4(g) (正反应为放热反应)
D.3O2(g)2O3(g) (正反应为吸热反应)
30.直接分离苯和水的混合物需选用的仪器是( )。
A B C D
31.对室温下pH相同、体积相同的醋酸和盐酸两种溶液分别采取下列措施,有关叙述正确的是
A.加适量的醋酸钠晶体后,两溶液的pH均增大
B.使温度都升高20℃后,两溶液的pH均不变
C.加水稀释2倍后,两溶液的pH均减小
D.加足量的锌充分反应后,两溶液中产生的氢气一样多
32.下列四个试管中,发生如下反应:Zn+2HCl→ZnCl2+H2↑,产生H2的反应速率最小的是( )。
试管 | 盐酸浓度 | 温度 | 锌的状态 |
A | 0.5mol·L-1 | 20℃ | 块 状 |
B | 0.5mol·L-1 | 20℃ | 粉末状 |
C | 2mol·L-1 | 35℃ | 块 状 |
D | 2mol·L-1 | 35℃ | 粉末状 |
33.将质量和形状相同的两小块金属钠分别投入足量 水和足量无水乙醇中,产生氢气的体积和反应时间的关系如右图所示,则( )。
A.a表示水,b表示无水乙醇
B.a表示无水乙醇,b表示水
C.都可用a曲线表示
D.都可用b曲线表示
34.向一定量的Fe、FeO、Fe2O3的混合物中,加入50mL l moL/L的盐酸;恰好使混合物完全溶解并放出标准状况下112mL气体。向所得溶液中加入KSCN溶液无血红色出现,若用足量的CO在高温下还原相同质量的此混合物,能得到单质铁的质量为( )。
A.11.2g B.5.6g C.2.8g D.1.4g
35.将3.2 gCu投入到一定浓度的HNO3 溶液中,恰好完全反应,产生NO2 和NO的混合气体共 0.08 mol。则原溶液中HNO3 的物质的量为( )
A.0.34 mol B.0.38 mol C.0.28 mol D.0.18 mol
非选择题部分(本页兼答题纸)
一 | 二 | 三 | 总分 |
|
|
|
|
二、(本题共20分)
36.人在做过剧烈运动后,有一段时间腿和胳膊感到有酸胀或疼痛的感觉。原因之一是: 。在浓硫酸存在下,乳酸可发生如下图所示的反应。
请回答下列问题:
(1)乳酸分子中含有的官能团是 ;(写名称)
(2)乳酸→D的反应类型是 ;
(3)写出结构简式:B ; D ;
(4)写出化学方程式:乳酸→C ;
(5)90 g乳酸与足量金属钠完全反应产生的气体在标准状况下的体积是 L。
37.测定硫酸铜晶体(CuSO4·xH2O)结晶水含量的实验流程如下:
回答下列问题:
(1) 以下是实验中可能用到的几种仪器,请在图下方横线上写出仪器名称。
a.电子天平 b.___________ c.____________ d.酒精喷灯
①“操作I”是灼烧硫酸铜晶体,用到上述______________(填序号)仪器。
② “操作Ⅱ”的操作是_________,必须在______________(填序号)中进行。
(2) “重复操作Ⅰ、Ⅱ、Ⅲ”,称为恒重操作。
判断达到恒重的依据是___________________________________________________;
进行恒重操作的目的是___________________________________________________。
(3) 某学生实验后得到以下表数据:
加热前质量 | 加热后质量 | |
m1(容器) | m2(容器+晶体) | m3(容器+无水硫酸铜) |
5.200 g | 7.900 g | 6.900 g |
①根据以上数据计算该硫酸铜晶体中结晶水x的值为________________(精确到0.1)。
②该学生测定结果____________________(填“偏高”、“偏低”或“正确”)。
③从下列分析中选出该学生产生实验误差的原因可能是(填序号)________________。
a.没有进行恒重操作
b.加热固体到白色后,露置在空气中冷却
c.加热过程中晶体有少量溅失
d.加热后在干燥器中冷却至室温后称量
三、计算题(共10分,过程得分)
38.通过电解饱和食盐水得到的氢氧化钠固体样品常含有氯化钠杂质。来来同学利用中和滴定原理测定氢氧化钠的质量分数。步骤为:
①称取15.000g氢氧化钠固体样品,加水溶解,配成200mL溶液;
②用4.80%(密度是1.02g/mL)的盐酸滴定。以下是实验数据记录表:
实验序号 | 待测样品溶液体积(mL) | 滴定管读数 | 消耗标准盐酸溶液的体积(mL) | |
初读数 | 末读数 | |||
1 | 20.00 | 0.00 | 19.95 | 19.95 |
2 | 20.00 | 0.05 |
|
|
(1)请根据右图(滴定管局部)读出第2次实验的末读数,填充上表中的两个空格。
(2) 计算4.80%(密度是1.02g/mL)盐酸的物质的量浓度(精确至0.0001)。
(3)计算氢氧化钠固体样品中氢氧化钠的质量分数。
参考答案
一、选择题(共70分,每小题只有一个正确答案)
1.C;2.A;3.D;4.A;5.D;6.C;7.B;8.A;9.C;10.B;11.B;12.B;13.D;14.B;15.C;16.C;17.D;18.A;19.A;20.B;21.A;22.D;23.A;24.C;25.A;26.A;27.C;28.D;29.B;30.D;31.A;32.A;33.A;34.D;35.D;
二、(本题共20分)
36.(1)羧基和羟基
(2)酯化反应(取代反应)
(3)CH2=CHCOOH 略
(4)
(5)22.4
37.(1) b.坩埚 c.干燥器 ① bd ②冷却, c
(2)相邻两次称量的质量差小于0.001g; 确保晶体失去全部结晶水
(3) ①5.2 ②偏高 ③ c
三、计算题(共10分,过程得分)
38.(1)19.90 19.85
(2) 1.3414mol/L
(3)71.2%
上海市上海理工大学附属中学2012-2013学年高二下学期期中考试化学试题含答案: 这是一份上海市上海理工大学附属中学2012-2013学年高二下学期期中考试化学试题含答案,共7页。试卷主要包含了5 Fe-56,8g氨被氧化,则被还原的氯气是,41,50等内容,欢迎下载使用。
上海理工大学附属中学2014-2015学年高二下学期期中考试化学试题: 这是一份上海理工大学附属中学2014-2015学年高二下学期期中考试化学试题,共6页。试卷主要包含了选择题,填空题,实验题,计算题等内容,欢迎下载使用。
上海市上海理工大学附属中学2010-2011学年高二下学期期中考试化学试题(无答案): 这是一份上海市上海理工大学附属中学2010-2011学年高二下学期期中考试化学试题(无答案),共4页。试卷主要包含了选择题等内容,欢迎下载使用。

