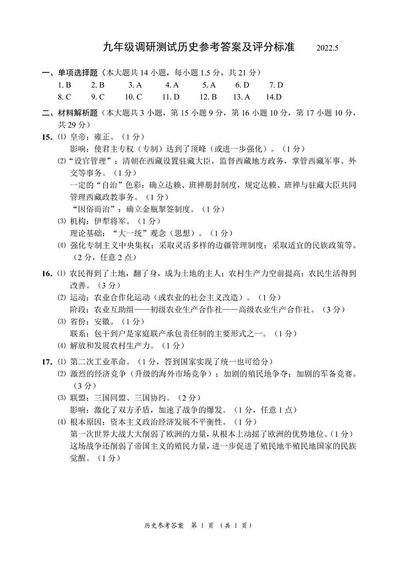
2022年江苏省常州市武进区中考一模历史试题
展开2024年江苏省常州市中考二模历史试题: 这是一份2024年江苏省常州市中考二模历史试题,共6页。试卷主要包含了5分,共21分等内容,欢迎下载使用。
2024年江苏省常州市中考二模考试历史试题: 这是一份2024年江苏省常州市中考二模考试历史试题,共4页。
2024年江苏省武进区部分学校中考一模历史试题(原卷版+解析版): 这是一份2024年江苏省武进区部分学校中考一模历史试题(原卷版+解析版),文件包含精品解析2024年江苏省武进区部分学校中考一模历史试题原卷版docx、精品解析2024年江苏省武进区部分学校中考一模历史试题解析版docx等2份试卷配套教学资源,其中试卷共15页, 欢迎下载使用。

